Ontology for pervasive traceability of agrochemicals
- Authors: Monteiro E.S.1, Righi R.d.2, Rigo S.J.2, Barbosa J.L.2, da Silva L.M.2, Larentis A.V.3
-
Affiliations:
- State University of Mato Grosso (UNEMAT)
- Graduate Program in Applied Computing PPGCA (UNISINOS)
- Independent researcher
- Issue: Vol 13, No 2 (2023)
- Pages: 217-231
- Section: APPLIED ONTOLOGIES OF DESIGNING
- URL: https://medbiosci.ru/2223-9537/article/view/245664
- DOI: https://doi.org/10.18287/2223-9537-2023-13-2-217-231
- ID: 245664
Cite item
Full Text
Abstract
The growth of the world population forces a more outstanding and more efficient food production, forcing agribusiness into the race for greater productivity. Thus, agrochemicals as a tool for increasing and defending production have become more critical with each harvest. This work presents an ontology that describes the knowledge involved in the need for Agrochemical Pervasive Traceability Model (APTM). This proposed ontology is called ontology for pervasive traceability of agrochemicals (OntoPTA). We present classes and their relationships in a hierarchical way and a visualization from the OWL ontology language. This ontology fills the gap in the understanding and modeling of this type of agribusiness process. This modeling helps farm administrators and software developers to perform better analysis for the development, use and maintenance of systems in agribusiness.
Keywords
Full Text
Introduction
The population growth has been increasing year after year, and currently, it is close to 8 billion people (the last estimate in 2019 had exceeded 7.5 billion) [1, 2].To meet this population growth, agriculture is of paramount importance. Agriculture becomes relevant for the production of food for people and animals (in the form of animal feed) and also as an engine of the trade balance [3, 4].
When dealing with food production in agriculture, it is inevitable to address the use of agrochemicals in the production chain [5]. Agrochemicals are unique products due to their intrinsic characteristics such as ways of operation, commercialization, storage, and disposal [6, 7], including specific legislation both in Brazil and internationally [8]. The increased need for greater land productivity with monoculture operations (such as soy, corn and cotton) demands greater use of agrochemicals [9].
The use of agrochemicals is carried out in a supply chain with a reverse route; that is, the packaging of the product used must return to this chain for its proper disposal; there is a need to monitor the events of this supply chain [10, 11]. Technology becomes an ally of the rural producer; Disruptive technologies such as blockchain, Internet of Things (IoT), and machine learning can help increase agricultural production; helping the producer in the management of the agrochemical supply chain and operation [12-14].
The area of pervasive traceability of agrochemicals is wide. It presents several challenges such as the integration of systems, the need for standardization of sensors and microcontrollers to detect packaging movements, regulation on the use of technologies for this type of product, use of private blockchains and government blockchains green certificates for rural producers who record correct operations in blockchains generates the possibility of gaining tax incentives from documentation of transactions recorded in blockchains.
We detected as a gap the lack of reliable traceability of the movement of agrochemicals both in the supply chain and within internal operations on the farm [15]. The need for transparency of operations for those involved in the same production chain could improve commercial relations [16]. The need to monitor high-cost products during the production process is also necessary. The handling of products that are toxic to people and the environment is of interest to various actors, including government agencies [17, 18]. In addition to scientific journals via media such as the traditional press addressing environmental, fiscal, and worker health problems [19-21], indicating the escalation of the issue.
This paper presents an ontology suggestion focused on pervasive traceability in the agrochemical reverse chain. We are introducing concepts related to monitoring them through disruptive technologies (blockchain, IoT, machine learning). It can also be considered a complementary and evolutionary work of the model of pervasive traceability of agrochemicals [22].
This article is organized as follows: a brief introduction to the topic, a section presenting concepts discussed on the pervasive traceability of agrochemicals and ontology; a section presenting related works; a section addressing the application of the proposed ontology and finally a analysis and conclusion, including limitations and future work.
Theoretical background
Several concepts are presented to explain the domain to which the ontology is proposed such as: ontology, reverse supply chain, IoT, machine learning, and blockchain.
1.1. Ontology
Ontology is a reference to the specification of a conception, allowing the development of a model for an area of knowledge, becoming a repository of meanings [23]. The ontologies can be different according to the assertions of different individuals [24]; thus, ontology becomes meaningful for those who are familiar with its domain area. ”Ontology is the basic description of things in the world” [25]; more elaborately, it can be considered a documentation item or artifact in the area of software engineering or information science. The ontology concept will be applied later in the following sections to represent knowledge in the traceability of agrochemicals.
OWL (Ontology Web Language)1 is used as a language to descript ontologies. The Protegé2 tool is used for ontologies containing the following elements: a) classes: they are sets of what you want to represent; b) attributes: characteristics of objects (or individuals); c) individuals: they are objects or instances of classes. It can be seen as the instance of objects or a singular representation of an object; d) properties or relationships: they are the means of interconnection between individuals. Properties can be of the type: I) object property or II) properties that connect individuals to values.
1.2. Reverse supply chain
The logistics of products that are concerned with the return of the used product or its packaging in a reverse flow, that is, leaving the consumer towards the factory, is called reverse logistics [26]. End-of-life (EOL) products are collected and returned by their users and re-entered the supply chain, starting the reverse path, which will end with repair, disassembly, remanufacturing, recycling, and disposal [27]. Agrochemicals are also products whose packaging must be returned in the reverse chain [28, 29].
The reverse chain is one of the ways in which the products and later the packaging of agrochemicals travel; Internally, on the farms, traffic moves randomly according to the physical layout of each property. An example of the reverse supply chain can be seen with its actors and the logical sense of its flow. Several actors are present in this logistics chain (participants who manufacture, move and operate products and packaging). The actors in this scenario can be seen in Figure 1; it is also possible to observe the flow of accessory documents that are necessary in the monitoring of used products and packaging, indicating the need for transit of legal and tax information for its operation.
Figure 1 - Actors and agrochemicals reverse the supply chain flow [22]
1.3. Internet of Things
Communication between various electronic devices and sensors via the Internet in order to make life easier for its users is considered the IoT; the use of devices and sensors provides data and interaction in various environments [30]. An IoT network can be seen as a broad communication infrastructure with multiple devices ubiquitously, enabling multiple services to also be delivered in multiple locations as well as the collection of information in locations of greater network capillarity via a rich array of sensors [31]. IoT is of interest for monitoring agrochemical packaging in two situations: a) in the supply chain, sending data such as barcodes and QR codes shared between the actors in the chain, and b) inside the farm triggering several sensors and indicating their positioning by collecting data for its respective monitoring. Figure 2, show IoT basic blocks.
Figure 2 - IoT basic blocks
1.4. Machine learning
Machine learning refers to the ability to learn from past experiences in the form of historical data to improve future actions. The development of a system that uses machine learning in some characteristic activity [32], is one of the many categories within artificial intelligence [33] that propose to teach computers to complete specific tasks without the explicit need for programming and using previously collected data [34]. Machine learning is also a branch of artificial intelligence closely related to computational statistics, which is very focused on [35] prediction. Machine learning comes into play by generating analytical information after processing data collected by sensors and microcontrollers; these devices monitor operations with agrochemicals within the farm. A brief representation of the machine learning process can be used with the input of data, the extraction of features, and the division into a supervised and unsupervised path where the algorithms operate and later the output of this process.
1.5. Blockchain
In January 2009, Bitcoin was created, attributed to the pseudonym Satoshi Nakamoto; his ideas were disseminated via article [36]; describing ideas that underpin the blockchain. Blockchain can be conceptualized as a data structure that only receives data (not allowing deletion or alteration) with the addition of a timestamp, storing this data in a chained and sequential way in a distributed point-to-point network [37]. This read-only guarding technology for chained data allows trust, verification, credibility, and transparency [38]; in addition to the ubiquity characteristic that distributed networks provide. These blocks are structured to contain a time mark (timestamp) and a hash code that assists in pointing to the other previous blocks. Then reinforcing the immutability of the blockchain [39]. Blockchain are often used in logistics projects [40, 41]; contributing to the recording of the movement of assets among the actors. A brief representation of a block structure with pointers to the previous blocks can be seen in Figure 3.
Figure 3 - Simplified Blockchain Schema
2. Related work
On ontology some studies address (articles were searched with an example of ontology application): A) eHealth is an ontology that increases interoperability between different heterogeneous systems networks and provides situational awareness in the area of health [42]; B) Studies on the use of ontology to document and treat logistics from the user as the central point of the distribution of the chain [43]; C) Interoperability is addressed in a basic supply chain aimed at increasing communication and interoperability between participants [44]; D) Present a reference in the form of ontology for manufacturing industries (in particular yarn production) that can be reproduced and expanded in their production process [45]; E) The authors [46], held a discussion on the use of an ontology for the industry area and how it could be integrated into the development process in a modular and reusable way, including two domain areas: logistics and production planning; F) An ontology in the selection of suppliers for a green logistic supply chain [47]; G) a open-up with ontology was used to enable an agro-food supply chain [48].
On traceability we have some studies that point out: a) Some authors have addressed standardization, legislation and political aspects related to the tracking of dangerous products; indicating cases in Brazil and comparing the acceptance by farmers and others of the recycling of pesticide packaging [5]; b) other studies indicate Brazil as a model case to be followed and studied with regard to regulation and policies of return of packaging and recycling [49]; the opposite occur in developing countries such as Ghana which must evolve in the regulatory and legislation aspect, mainly involving agrochemical [50]; c) other authors have proposed blockchains addressing drug chains with the combined use of smart contracts [51]; d) the combined use of tracking technologies such as RFID (Radio Frequency IDentification) and facial recognition is also explored in the case of loads with high value and dangerousness [52]; in [53] also proposed the combined use of technologies for identification such as barcodes with RFID and even holograms among others; e) alternatives for the traceability of products with an appropriate labeling system and their management by the actors of the reverse supply chain are pointed out by [54]; f) another study points to the combined use of RFID and blockchain in situations where supply chain members could change include through mining focused on food logistics [55].
3. Methodology
The development methodology used in this section presents how the documentation of a business area (agrochemical reverse logistics) can be performed using ontology, via modeling an ontology application with Protégé.
3.1. Proposed model
The application in focus aims to monitor agrochemicals in a reverse logistics chain. Monitoring uses data at two levels: a) in the reverse logistics chain and its actors, and b) inside the farm with operations with products perceived by IoT sensors and devices. A more detailed view of this supply chain can be seen in Figure 4. This ontology proposal is a complement to the proposed model for pervasive monitoring of agrochemicals [22]. In this scenario, the farm plays a central role that is detailed below: the logistics chain begins at the agrochemical plant developing the product; the product is subsequently sold and transported to the distributor; the distributor temporarily stores the product until it is sold and sent to a store; the store receives the product and stores temporarily until the sale to the farmer is made.
Figure 4 - Reverse logistics chain and layers inside the farm
The activities carried out within a farm can be summarized as: the farmer buys the product (agrochemicals) and takes it to the farm on which he will perform the application on the cropland. After using the product, empty packages are sent to an official disposal center. The disposal center receives empty packaging, temporarily stores it, and then forwards it to a factory for the correct disposal. The transit of empty products and packaging between the actors of the chain is always done with documents such as the electronic invoice; the exception is the act of purchase by the farmer who adds an agronomic recipe. In this scenario, public agencies also participate in receiving product transit data via electronic invoice. Each actor in this scenario is running a node of an blockchain and has its own ERP (Enterprise Resource Planning).
An internal scenario of the use of agrochemicals, also represented in Figure 4 is the treatment of products and packaging within the farm [22]. The products are received, labeled with RFID tags, and stored in a secure cabinet (closed); this secure cabinet and various points of manipulation of agrochemicals must rely on sensors and microsensors to record the movement of these. Within the farm, this proposal presents four layers for data processing: a) Tier 1: this is where the agrochemical packages are with RFID tags, sensors, and microcontrollers that collect data and send it to the layer are located; several sensors are used here: ultrasonic, vibration, weight, camera, luminosity, among others; b) Tier 2: receives data and applies machine learning algorithms; the data received by the sensors is sent to storage in a SQL bank that is in layer 3; layer 2 has only scripts to perform machine learning functions; c) Tier 3: it performs SQL data persistence and runs a blockchain node persisting data also in this blockchain; d) Tier 4: this is where user applications are: for farm employees to perform data entry and for the farm to observe operations statistics.
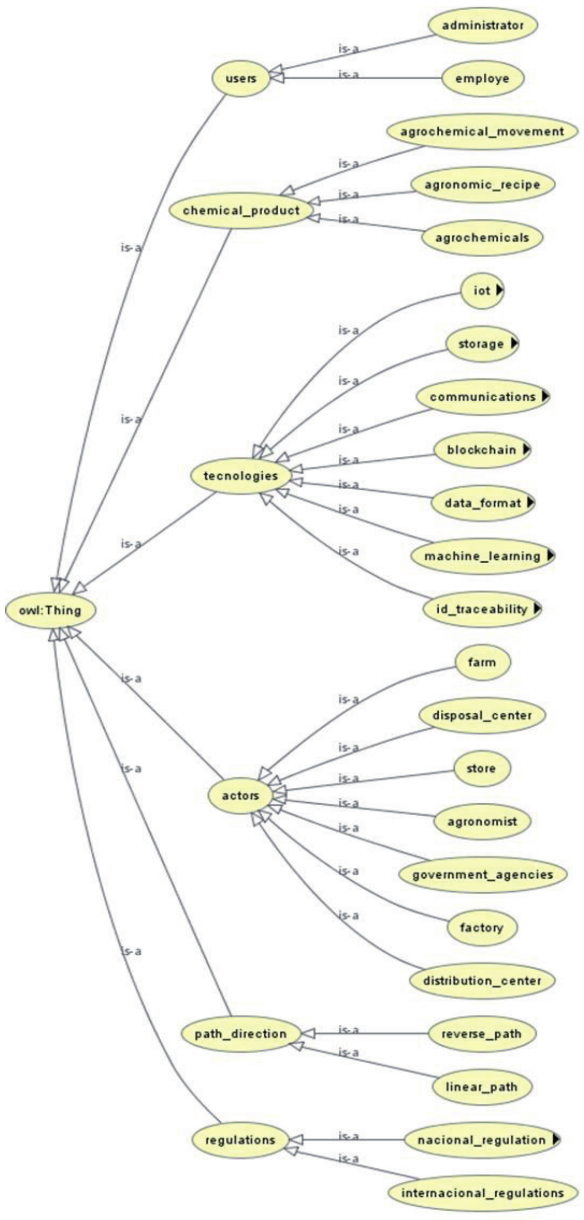
3.2. Main classes
This proposed ontology is called ontology for pervasive traceability of agrochemicals (OntoPTA). The main classes that are presented in this ontology can be seen in Figure 5. The same hierarchical representation can be seen as a graph by using the plugin in OWLViz3 in Figure 6. From the Thing class we have: actors, path_direction, users, chemical_product, regulation, technologies.
Figure 5 - OntoPTA classes and hierarchy
3.3. Class visualization
The OWLViz library allows a presentation of a graph indicating classes, sub-classes, and their relationships, showing a network of interconnections between the main elements of ontology, Figure 6.
Figure 6 - View of some OntoPTA classes in the OWLViz view made with Protégé
3.4. Main relationships
Relationships are called in Protégé as object property and are all the child of an object called topObjectProperty. Relationships join classes such as ”administrator” and ”farm” forming ”administrator manage farm” or ”administrator owns wallet”. The relationships are presented in Figure 7.
Figure 7 - OntoPTA, list of relationships
3.5. Questions applied to the model
Queries were also performed via Protégé. In addition to classes, attributes and properties, some data were inserted so that the model could be tested via SPARQL4 queries. For example, to verify who are the actors involved in the supply chain, the following query was executed and its respective result in Figure 8 and Figure 9.
Figure 8 - Query example 1, showing who the actors are.
Figure 9 - Query example 2, showing which actors have products.
4. Results and discussion
The ontology concepts presented are in accordance with [23-25]. The notation used to represent the business area that involves the reverse supply chain of agrochemicals was the OWL is used as a language to descript ontologies. The work of representing knowledge, discovering new relationships, testing data, visualizing data, and queries were carried out following the reasoners engines Hermit (Figure 10) of the Protégé tool. The area of studies of the reverse chain of agrochemicals has already been treated in the computational model previously published by [22] and now has completed documentation via ontology. The ontology modeling allowed the identification of business classes and their documentation with descriptions that include attributes and relationships. Queries via SPARQL queries allowed for evaluating relationships and obtaining data allowing the model to be implemented in other platforms that use similar notation, such as the UML (Unified Modeling Language). Through queries and the use of the reasoner, this model will be able to provide new approaches in the study of reverse traceability. This ontology version of the agrochemicals reverse traceability model resulted in a knowledge base to be explored and a guide for new software applications in the reverse traceability of products with a high degree of danger and legal monitoring requirements.
Figure 10 - Running the reasoner
Conclusion
The reasoner Hermit processed in about 40 ms. The results were organized by computing inferences for: class hierarchy, object property hierarchy, data property hierarchy, class assertions, object property assertions and individuals. The numbers presented were: 304 axioms, 167 logical axiom count, 116 declaration axioms count, 71 class count, 41 object property count, 65 sub class, 10 disjoint classes, 45 object property domain and 46 object property range.
We describe via ontology the knowledge within the scope of transit and monitoring of agrochemicals from the logistic chain to the internal use in a farm, allowing to present the concepts graphically and via classes and their relationships. This ontology will be available for future access for those who wish to expand to other dangerous products such as radioactive ones. This work allows the understanding of the agrochemical movement cycle. Today the MRPA is already published and is an alternative to the monitoring of agrochemicals and this ontology adds knowledge to the business rules about the pervasiveness of the movement of this type of product.
As limitations, this work did not use a real connection to a database or import data from a table in order to infer new relationships between the data collected by sensors. Recorded blockchain movement data can only be analyzed if previously recorded in the bank and compared with those of other logistic supply chains.
As future works, we perceive the need to integrate ontology concepts with software engineering practices and their proper marriage to UML diagrams. The presentation of concepts via notation as ontologies with classes and their relationships allows a greater understanding of the theme, their operationalization and implementation by various sectors of the actors involved.
1 https://www.w3.org/TR/owl-guide/
2 https://protege.stanford.edu/
3https://protegewiki.stanford.edu/wiki/OWLViz
4SPARQL Protocol and RDF Query Language
About the authors
Emiliano Soares Monteiro
State University of Mato Grosso (UNEMAT)
Author for correspondence.
Email: emiliano@unemat.br
ORCID iD: 0000-0003-3476-3842
PhD in Applied Computing, Master in Computer Science from the Federal University of Santa Catarina (UFSC), specialist in Business Systems Analysis (UNIC), Technologist in Data Processing from the Faculty of Informatics of Cuiabá (FIC), Professor at Unemat
Brazil, 78550-000, Sinop – MTRodrigo da Rosa Righi
Graduate Program in Applied Computing PPGCA (UNISINOS)
Email: rrrighi@unisinos.br
ORCID iD: 0000-0001-5080-7660
senior member of the IEEE, CNPq productivity fellow and coordinator of the Graduate Program in Applied Computing (PPGCA) at the University of Vale do Rio dos Sinos (UNISINOS), Doctor of Computer Science
Brazil, 93022-750, São Leopoldo – RS
Sandro José Rigo
Graduate Program in Applied Computing PPGCA (UNISINOS)
Email: rigo@unisinos.br
ORCID iD: 0000-0001-8140-5621
Professor at UNISINOS University, researcher in the Post-Graduate Program in Applied Computing (UNISINOS / PPGCA), Consultant in Innovation and Information Technology and Coordinator of Research Projects
Brazil, 93022-750, São Leopoldo – RSJorge Luis Victória Barbosa
Graduate Program in Applied Computing PPGCA (UNISINOS)
Email: jbarbosa@unisinos.br
ORCID iD: 0000-0001-7471-6173
Ph.D. in Computer Science, Full Professor at the Applied Computing Graduate Program (PPGCA) of the University of Vale do Rio dos Sinos (UNISINOS), Head of the university’s Mobile Computing Lab (MOBILAB), researcher at the Brazilian Council for Scientific and Technological Development (CNPq)
Brazil, 93022-750, São Leopoldo – RSLidia Martins da Silva
Graduate Program in Applied Computing PPGCA (UNISINOS)
Email: lidiamartins10@gmail.com
ORCID iD: 0000-0002-9480-8005
Ph.D. student in Applied Computing at the University of Vale do Rio dos Sinos (UNISINOS), Coordinator of the Execution Nucleus for the distance learning courses - Project of the State Court of Auditors (TCE) and the Federal University of Mato Grosso, Coordinator of the Technology Courses in Analysis and Development of Systems, Technology in Computer Networks and Bachelor in Computer Science at the INVEST Faculty of Science and Technology in Cuiabá
Brazil, 93022-750, São Leopoldo – RSAndrêsa Vargas Larentis
Independent researcher
Email: andresa.vargas@gmail.com
ORCID iD: 0000-0003-4164-6687
Ph.D in Applied Computing
Brazil, 93022-750, São Leopoldo – RSReferences
- Brasil. Decreto nº 4.074, de 4 de janeiro de 2002. Diario Oficial [da] República Federativa do Brasil, 2002. URL http://www.planalto.gov.br/ccivil_03/decreto/2002/d4074.htm.
- IBAMA. Relatorios de comercialização de agrotóxicos. Technical report, IBAMA, brasilia, DF, 2022. URL https://www.gov.br/ibama/pt-br/assuntos/quimicos-e-biologicos/agrotoxicos/relatorios-de-comercializacao-de-agrotoxicos.
- M.D. Marques, S.S. Braga, and J.C. Forti. The pesticides law under the optics of rural producers. Interações (Campo Grande), 20(2):599–613, Apr 2019. ISSN 1518-7012. doi: 10.20435/inter.v0i0.1828.
- M. Kim, B. Hilton, Z. Burks, and J. Reyes. Integrating blockchain, smart contracttokens, and IoT to design a food traceability solution. In 2018 IEEE 9th Annual Information Technology, Electronics and Mobile Communication Conference (IEMCON), pages 335–340, 2018. doi: 10.1109/IEMCON.2018.8615007.
- S. Das, I. Ghosh, G. Banerjee, and U. Sarkar. Artificial intelligence in agriculture: A literature survey. 05 2018. https://www.researchgate.net/publication/326057794_Artificial_Intelligence_in_Agriculture_A_Literature_Survey.
- R. Mavilia and R. Pisani. Blockchain for agricultural sector: The case of south africa. African Journal of Science, Technology, Innovation and Development, 14 (3):845–851, 2022. doi: 10.1080/20421338.2021.1908660.
- G. Mirabelli and V. Solina. Blockchain and agricultural supply chains traceability: research trends and future challenges. Procedia Manufacturing, 42: 414–421, 2020. ISSN 2351-9789. doi: https://doi.org/10.1016/j.promfg.2020.02.054.
- A.A. Benyam, T. Soma, and E. Fraser. Digital agricultural technologies for food loss and waste prevention and reduction: Global trends, adoption opportunitiesand barriers. Journal of Cleaner Production, 323:129099, 2021. ISSN 0959-6526. doi: https://doi.org/10.1016/j.jclepro.2021.129099.
- Y.A. Yigezu, A. Mugera, T. El-Shater, A. Aw-Hassan, C. Piggin, A. Haddad, Y. Khalil, and S. Loss. Enhancing adoption of agricultural technologies requiring high initial investment among smallholders. Technological Forecasting and Social Change, 134:199–206, 2018. ISSN 0040-1625. doi: https://doi.org/10.1016/j.techfore.2018.06.006.
- H. Hashimoto, K. Yamada, H. Hori, S. Kumagai, M. Murata, T. Nagoya, H. Nakahara, and N. Mochida. Guidelines for personal exposure monitoring of chemicals: Part vi. Journal of Occupational Health, 60(4):275–280, 2018. doi: https://doi.org/10.1539/joh.2018-0121-RA.
- FAO. Pest and pesticide management - pesticide related waste management. Technical report, United Nations, 2022. URL https://www.fao.org/pest-and-pesticide-management/pesticide-risk-reduction/code-conduct/waste-management/en/.
- J. Camara. Antas estao morrendo e sendo afetadas por agrotóxicos utilizados no cerrado de ms, aponta pesquisa, 2021. URL https://g1.globo.com/ms/mato-grosso-do-sul/noticia/2021/06/30/antas-estao-morrendo-e-sendo-afetadas-por-agrotoxicos-utilizados-noghtml.
- PJC-MT. Operação prende 12 pessoas e recupera mais de R$ 2 milhões em defensivos, 2019. URL https://www.sesp.mt.gov.br/-/13471710-operacao-prende-12-pessoas-e-recupera-mais-de-r-2-milhoes-em-defensivos.
- G1. Brasil registra 40 mil casos de intoxicação por agrotóxicos em uma decada, 2019. URL https://g1.globo.com/economia/agronegocios/globo-rural/noticia/2019/03/31/brasil-tem-40-mil-casos-de-intoxicacao-por-agrotoxicos-em-uma-decada.ghtml.
- E.S. Monteiro, R. da Rosa Righi, J.L.V. Barbosa, and A.M. Alberti. Aptm: A model for pervasive traceability of agrochemicals. Applied Sciences, 11(17), 2021. ISSN 2076-3417. doi: 10.3390/app11178149.
- J. Lumsden, H. Hall, and P. Cruickshank. Ontology definition and construction, and epistemological adequacy for systems interoperability: A practitioner analysis. Journal of Information Science, 37(3):246–253, 2011. doi: 10.1177/0165551511401804.
- M.M. Rawnsley. Ontology, epistemology, and methodology: A clarification. Nursing Science Quarterly, 11(1):2–4, 1998. doi: 10.1177/089431849801100102.
- F. Fonseca. The double role of ontologies in information science research. Journal of the American Society for Information Science and Technology, 58 (6):786–793, 2007. doi: https://doi.org/10.1002/asi.20565.
- T.A. Banihashemi, J. Fei, and P.S.-L. Chen. Exploring the relationship between reverse logistics and sustainability performance. Modern Supply Chain Research and Applications, 1(1):2–27, Jan 2019. ISSN 2631-3871. doi: 10.1108/MSCRA-03-2019-0009.
- K. Govindan and H. Soleimani. A review of reverse logistics and closed-loop supply chains: a journal of cleaner production focus. Journal of Cleaner Production, 142:371–384, 2017. ISSN 0959-6526. doi: https://doi.org/10.1016/j.jclepro.2016.03.126.
- M.A.R. Joao, B. Lopes, and E.A. da Silva. Management of agricultural pesticide packaging in the piau´ı cerrado. ANPPAS - Revista Ambiente e Sociedade, 2021. doi: https://doi.org/10.1590/1809-4422asoc20200071r1vu2021L4AO.
- S. Jin, B. Bluemling, and A.P. Mol. Mitigating land pollution through pesticide packages – the case of a collection scheme in rural china. Science of The Total Environment, 622-623:502–509, 2018. ISSN 0048-9697. doi: https://doi.org/10.1016/j.scitotenv.2017.11.330.
- S. Kumar, P. Tiwari, and M. Zymbler. Internet of things is a revolutionary approach for future technology enhancement: a review. Journal of Big Data, 6(1):111, Dec 2019. ISSN 2196-1115. doi: 10.1186/s40537-019-0268-2.
- D. Kiran. Chapter 35 - internet of things. In D. Kiran, editor, Production Planning and Control, pages 495–513. Butterworth-Heinemann, 2019. ISBN 978-0-12-818364-9. doi: https://doi.org/10.1016/B978-0-12-818364-9.00035-4.
- R. Behera and K. Das. A survey on machine learning: Concept, algorithms and applications. International Journal of Innovative Research in Computer and Communication Engineering, 2, 02 2017. URL https://www.rroij.com/open-access/a-survey-on-machine-learning-conceptalgorithms-and-applications-.pdf.
- R. Cioffi, M. Travaglioni, G. Piscitelli, A. Petrillo, and F. De Felice. Artificial intelligence and machine learning applications in smart production: Progress, trends, and directions. Sustainability, 12(2), 2020. ISSN 2071-1050. doi: 10.3390/su12020492.
- A. Moubayed, M. Injadat, A. B. Nassif, H. Lutfiyya, and A. Shami. E-learning: Challenges and research opportunities using machine learning data analytics. IEEE Access, 6:39117–39138, 2018. doi: 10.1109/ACCESS.2018.2851790.
- Y. Xin, L. Kong, Z. Liu, Y. Chen, Y. Li, H. Zhu, M. Gao, H. Hou, and C. Wang. Machine learning and deep learning methods for cybersecurity. IEEE Access, 6: 35365–35381, 2018. doi: 10.1109/ACCESS.2018.2836950.
- S. Nakamoto. Bitcoin: A peer-to-peer electronic cash system. May 2009. URL http://www.bitcoin.org/bitcoin.pdf.
- F. Casino, T. K. Dasaklis, and C. Patsakis. A systematic literature review of blockchain-based applications: Current status, classification and open issues. Telematics and Informatics, 36:55–81, 2019. ISSN 0736-5853. doi: https://doi.org/10.1016/j.tele.2018.11.006.
- S. Leible, S. Schlager, M. Schubotz, and B. Gipp. A review on blockchain technology and blockchain projects fostering open science. Frontiers in Blockchain, 2, 2019. ISSN 2624-7852. doi: 10.3389/fbloc.2019.00016.
- D.B. Rawat, V. Chaudhary, and R. Doku. Blockchain technology: Emerging applications and use cases for secure and trustworthy smart systems. Journal of Cybersecurity and Privacy, 1(1):4–18, 2021. doi: 10.3390/jcp1010002.
- Y. Issaoui, A. Khiat, A. Bahnasse, and H. Ouajji. Smart logistics: Study of the application of blockchain technology. Procedia Computer Science, 160:266–271, 2019. ISSN 1877-0509. doi: https://doi.org/10.1016/j.procs.2019.09.467. The 10th International Conference on Emerging Ubiquitous Systems and Pervasive Networks (EUSPN-2019) / The 9th International Conference on Current and Future Trends of Information and Communication Technologies in Healthcare (ICTH-2019) / Affiliated Workshops.
- S. Karakas, A.Z. Acar, and B. Kucukaltan. Blockchain adoption in logistics and supply chain: a literature review and research agenda. International Journal of Production Research, 0(0):1–24, 2021. doi: 10.1080/00207543.2021.2012613.
- A. Chatterjee, A. Prinz, M. Gerdes, and S. Martinez. An automatic Ontology-Based approach to support logical representation of observable and measurable data for healthy lifestyle management: Proof-of-Concept study. J Med Internet Res, 23(4):e24656, apr 2021. doi: 10.2196/24656.
- S. Sivamani, K. Kwak, and Y. Cho. A study on intelligent user-centric logistics service model using ontology. Journal of Applied Mathematics, 2014:1–10, 06 2014. doi: 10.1155/2014/162838.
- D. Morrow. Developing a basic formal supply chain ontology to improve communication and interoperability. AFIT Scholar, 6:210, 2021. URL https://scholar.afit.edu/etd/5062/.
- L. Nagy, T. Ruppert, and J. Abonyi. Ontology-based analysis of manufacturing processes: Lessons learned from the case study of wire harness production. Complexity, 2021:8603515, Nov 2021. doi: 10.1155/2021/8603515.
- F. Ameri, D. Sormaz, F. Psarommatis, and D. Kiritsis. Industrial ontologies for interoperability in agile and resilient manufacturing. International Journal of Production Research, 60(2):420–441, 2022. doi: 10.1080/00207543.2021.1987553.
- J. Watrobski. Ontology supporting green supplier selection process. Procedia Computer Science, 159:1602–1613, 2019. doi: https://doi.org/10.1016/j.procs.2019.09.331.
- F. Ameri, E. Wallace, R. Yoder, and F. Riddick. Enabling traceability in agri-food supply chains using an ontological approach. J. Comput. Inf. Sci.Eng, page 17, 2022. doi: https://doi.org/10.1115/1.4054092.
- Z. Li and J. Huang. How to effectively improve pesticide waste governance: A perspective of reverse logistics. Sustainability, 10(10), 2018. ISSN 2071-1050. doi: 10.3390/su10103622.
- M. Onwona Kwakye, B. Mengistie, J. Ofosu-Anim, A. T. K. Nuer, and P. J. Van den Brink. Pesticide registration, distribution and use practices in ghana. Environment, Development and Sustainability, 21(6):2667–2691, Dec 2019. ISSN 1573-2975. doi: 10.1007/s10668-018-0154-7.
- K. Douladiris, T. Dasaklis, F. Casino, and C. Douligeris. A blockchain framework for reverse logistics of used medical equipment. In Proceedings of the 24th Pan-Hellenic Conference on Informatics, PCI ’20, page 148–151, New York, NY, USA, 2021. Association for Computing Machinery. ISBN 9781450388979. doi: 10.1145/3437120.3437295.
- L. Guo, C. Jin, and G. Liu. Design of monitoring system for hazardous chemicals logistics based on internet of things. pages 1168–1173, 12, 2017. doi: 10.1109/CompComm.2017.8322727.
- K. Dandage, R. Badia-Melis, and L. Ruiz-Garc´ıa. Indian perspective in food traceability: A review. Food Control, 71:217–227, 2017. ISSN 0956-7135. doi: https://doi.org/10.1016/j.foodcont.2016.07.005.
- S. Yao and K. Zhu. Combating product label misconduct: The role of traceability and market inspection. European Journal of Operational Research, 282:559–568, 2020. doi: 10.1016/j.ejor.2019.09.031.
- S. Mondal, K. P. Wijewardena, S. Karuppuswami, N. Kriti, D. Kumar, and P. Chahal. Blockchain inspired rfid-based information architecture for food supply chain. IEEE Internet of Things Journal, 6(3):5803–5813, 2019. doi: 10.1109/JIOT.2019.2907658.
Supplementary files











