Energy-Mass and Thermoelectric Characteristics of the Current Convertor, Made on the Devices of Plasma Electric Power Industry
- Authors: Onufrieva E.V.1, Onufriev V.V.1
-
Affiliations:
- Bauman Moscow State Technical University
- Issue: No 6 (2023)
- Pages: 31-43
- Section: Articles
- URL: https://medbiosci.ru/0002-3310/article/view/162288
- DOI: https://doi.org/10.31857/S0002331023060043
- EDN: https://elibrary.ru/QDSWJR
- ID: 162288
Cite item
Full Text
Abstract
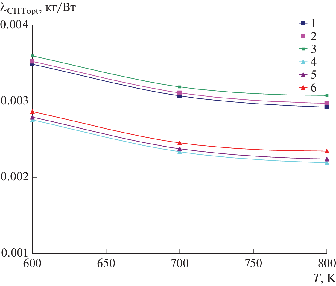
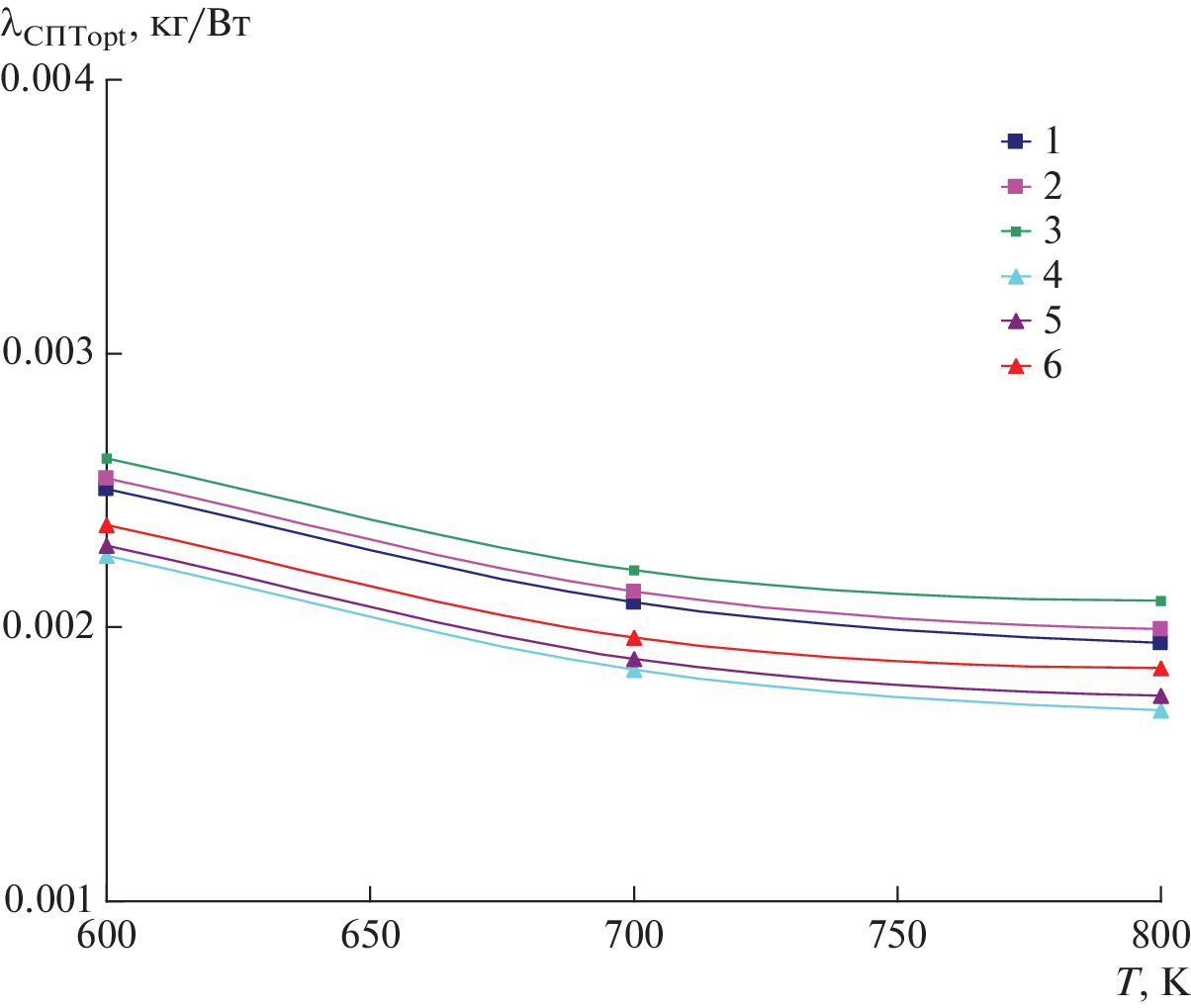
In space power propulsion systems (SPPS) based on a low-voltage power source and high-voltage electric rocket thrusters, a current conversion system (CCS) is required. As one of the elements of promising high–temperature CCS, high-temperature plasma thermal emission valves (HPTV) of plasma electric power industry are considered – grid key elements (GKE) and high-voltage plasma thermal emission diodes (HVPTD). In the work, the modeling of the energy-mass characteristics of the CCS built on the GKE and HVPTD using heat pipes (HP) for cooling is carried out, the temperature conditions in which the minimum specific mass of the current converter is achieved are determined. The specific gravity values are determined. The results of the work can be used in the development of new high-temperature CCS space power propulsion systems for electrical power from tens to thousands of kilowatts.
About the authors
E. V. Onufrieva
Bauman Moscow State Technical University
Author for correspondence.
Email: onufryev@bmstu.ru
Russia, Moscow
V. V. Onufriev
Bauman Moscow State Technical University
Email: onufryev@bmstu.ru
Russia, Moscow
References
- Андреев П.В., Жаботинский Е.Е., Никонов А.М. Перспективы использования термоэмиссионных ЯЭУ для межорбитальных перелетов космических аппаратов в околоземном пространстве // Атомная энергия. 1992. Т. 73. № 5. С. 346–350.
- Использование электроядерных установок в перспективной ядерной энергетике / Г.В. Киселев, И.В. Чувило, О.В. Шведов и др. //Атомная энергия. 1994. Т. 77. № 3. С. 167–174.
- Грязнов Г.М. Космическая атомная энергетика и новые технологии (записки директора). М.: ФГУП “ЦНИИатоминформ”, 2007.
- Пупко В.Я. История работ по летательным аппаратам на ядерной энергии для космических и авиационных установок в ГНЦ РФ ФЭИ. Обнинск: ФЭИ, 2002.
- Проблемы космической энергетики и роль ЯЭУ в их решении / Васильковский В.С., Андреев П.В., Зарицкий Г.А., Пономарев-Степной Н.Н. и др. Ядерная энергетика в космосе. В сб. докладов в 3-х т. Т. 1. М.: Изд. НИКИЭТ, 2005. С. 20–25.
- Thornton R.D. Power Management and Distribution Equipment Developed for Space Applications// 26-th International Energy Conversion Engineering Conference (IECEC). Boston MS, 1991. V. II. P. 162–167.
- Requirements and Design of a 30 kW DC-DC Converter for Space – Based Radar Applications / P.M. Anderson, S.E. Lofton, R.W. Ericson, A.F. Hernandez, G.L. Fronista // 26-th International Energy Conversion Engineering Conference (IECEC). Boston MS, 1991. V. II. P. 184–189.
- Rose M.F. High Energy Density Capacitors for Space Power Conditions // 24-th InternationalEnergy Conversion Engineering Conference (IECEC). Washington DC, August 6–11 1989. V. III. P. 1059–1066.
- Mac’Lean D. The MSPICE Simulation of Saturating Transformer // 24-th International Energy Conversion Engineering Conference (IECEC). Washington DC, August 6–11 1989. V. I. P. 105–110.
- Глибицкий М.М. Системы питания и управления электрическими ракетными двигателями. М.: Машиностроение, 1981. 136 с.
- Онуфриева Е.В., Синявский В.В., Онуфриев В.В. Высокотемпературные системы преобразования тока перспективных космических энергодвигательных установок // Известия РАН. Энергетика. 2009. № 4. С. 137–144.
- Онуфриева Е.В., Алиев И.Н., Онуфриев В.В. О выборе оптимального температурного режима преобразователя тока космической энергодвигательной установки // Известия вузов. Машиностроение. 2014. № 7. С. 10–18.
- Импульсное управление током сильноточного низковольтного разряда на смеси паров цезия и бария / В.Б. Каплан, А.М. Марциновский, А.С. Мустафаев и др. // Журнал технической физики. 1977. Т. 47. Вып. 10. С. 2060–2068.
- Бакшт Ф.Г., Костин А.А. Теория сеточных ключевых элементов // Журнал технической физики. 1991. Т. 61. В. 12. С. 29–35.
- Onufriev V.V., Grishin S.D. Experimental Investigation of Electric Strength to Inverse Arc Breakdown of a Thermionic Diode with Cesium Filling // High Temperature. 1996. T. 34. № 3. C. 477–480.
- Onufriyev V.V. The Results of Investigations of High Temperature High Voltage Thermion Diode // International Energy Conversion Engineering Conference. (IECEC 2000): Proceeding. – Las Vegas (NV), 2000. – P. 290–296.
- Onufriyev V.V. Experimental Investigation of High Temperature High Voltage Thermionic Diode for the Space Power Nuclear Reactor // Space Technology and Applications International Forum (STAIF-2001): Proceeding. Albuquerque (NM), 2001. P. 1136–1141.
- Онуфриев В.В., Лошкарев А.И., Синявский В.В. Электроэнергетические характеристики термоэмиссионного высоковольтного диода для космических энергодвигательных установок // Известия РАН. Энергетика. 2006. № 1. С. 87–97.
- Физические основы тепловых труб / М.Н. Ивановский, В.П. Сорокин, И.В. Ягодкин. Москва: Атомиздат. 1978. – 256 с.
- Богомолов И.В., Кузин Г.А., Юрченко А.А. Экспериментальное исследование высокотемпературных вентилей на большие плотности тока // Всес. конф. по термоэмиссионному методу преобразования тепловой энергии в электрическую: Тезисы доклада. Обнинск, 1979. С. 96.
Supplementary files










