On the Difference in Physical Mechanisms of Different Depth Earthquakes and Their Ionospheric Response Patterns
- Authors: Rodkin M.V.1,2, Liperovskaya E.V.3
-
Affiliations:
- Institute of Earthquake Prediction Theory and Mathematical Geophysics, Russian Academy of Sciences
- Institute of Marine Geology and Geophysics, Far Eastern Branch, Russian Academy of Sciences
- Schmidt Institute of Physics of the Earth, Russian Academy of Sciences
- Issue: No 3 (2023)
- Pages: 48-62
- Section: Articles
- URL: https://medbiosci.ru/0002-3337/article/view/139018
- DOI: https://doi.org/10.31857/S0002333723030110
- EDN: https://elibrary.ru/KBCOKA
- ID: 139018
Cite item
Full Text
Abstract
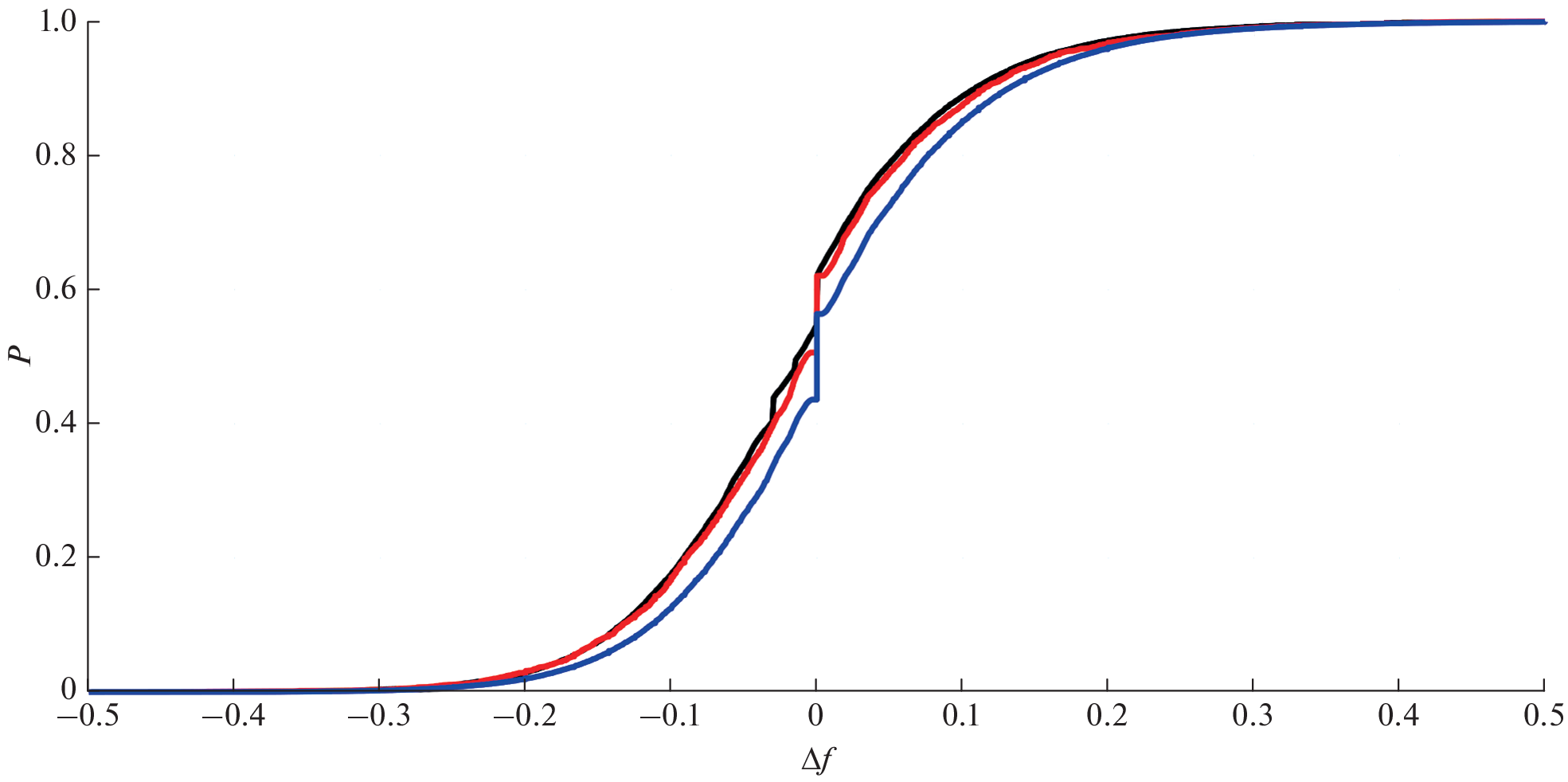
According to the paradox of seismicity, earthquakes that follow the mechanism of ordinary brittle failure cannot occur at depths below a few tens of km. Several models have been proposed to explain deeper earthquakes, but these models have not been convincingly supported by data on the depth changes in earthquake source parameters. In this paper we present the examples of seismicity cutoff at the depth level of the Earth’s crust despite the undoubted continuation of similar shear displacements at greater depths. Based on worldwide data, the changes in a number of the average parameters of the earthquakes with depth are demonstrated. The pattern of these changes is consistent with expected differences in the physical mechanisms of the earthquakes with depth and significantly refines the accepted division of earthquakes into shallow, intermediate, and deep. The difference in the physical mechanisms of the earthquakes implies a probable difference in the nature of their precursors. Based on the hourly data of the vertical ionospheric sounding station “Tokyo” for 1957–2020, differences in the character of the seismoionospheric effect are demonstrated for the earthquakes (more than 300 events) occurring at different depths and presumably having different dominant mechanisms of seismogenesis. The average amplitude of the variations in the critical frequency foF2 providing the observed anomalies is estimated to be only 2–3% of the foF2 value. The separation of earthquakes by depth increased the statistical significance of the observed seismoionospheric effect.
About the authors
M. V. Rodkin
Institute of Earthquake Prediction Theory and Mathematical Geophysics, Russian Academy of Sciences; Institute of Marine Geology and Geophysics, Far Eastern Branch, Russian Academy of Sciences
Author for correspondence.
Email: rodkin@mitp.ru
Russia, 117997, Moscow; Russia, 693022, Yuzhno-Sakhalinsk
E. V. Liperovskaya
Schmidt Institute of Physics of the Earth, Russian Academy of Sciences
Author for correspondence.
Email: liper@ifz.ru
Russia, 123242, Moscow
References
- Буллен К.Е. Плотность Земли. М.: Мир. 1978. 442 с.
- Иванов С. Н. Непроницаемая зона на границе верхней и средней части земной коры // Физика Земли. 1999. № 9. С. 96–102.
- Калинин В.А., Родкин М.В. Физическая модель глубокофокусных землетрясений // Изв. АН СССР. Сер. Физика Земли. 1982. № 8. С. 3–12.
- Калинин В.А., Родкин М.В., Томашевская И.С. Геодинамические эффекты физико-химических превращений в твердой среде. М.: Наука. 1989. 157 с.
- Касахара К. Механика землетрясений. М.: Мир. 1985. 264 с.
- Корсунова Л.П., Хегай В.В. Возможные краткосрочные предвестники сильных коровых землетрясений в Японии по данным наземных станций вертикального зондирования ионосферы // Геомагнетизм и аэрономия. 2018. Т. 58. № 1. С. 94–101. https://doi.org/10.7868/S001679401801008X
- Кусков О.Л. Топология фазовых диаграмм минеральных систем и глубокофокусные землетрясения // Геохимия. 1987. №8.С. 1093–1107.
- Родкин М.В. Прогноз – старые предвидения и новые результаты // Наука и технологические разработки. 2020. Т. 99. № 3. С. 5–18. https://doi.org/10.21455/std2020.3-2
- Родкин М.В., Рундквист Д.В. Геофлюидодинамика. Прииложение к сейсмологии, тектонике, процессам рудо- и нефтегенеза. Долгопрудный: изд-во “Интеллект”. 2017. 288 с.
- Сурков В.В. Пилипенко В.А., Силина А.С. могут ли радиоактивные эманации в сейсмоактивном регионе воздействовать на атмосферное электричество и ионосферу? // Физика Земли. 2022. № 3. С. 3–11.
- Тьюки Дж. Анализ результатов наблюдений. Разведочный анализ. М.: Мир. 1981. 696 с.
- Abe K. Magnitude, Seismic Moment and Apparent Stress for Major Deep Earthquakes // J. Phys. Earth. 1982. V. 30. № 4. P. 321–330.
- Baltay A., Ide S., Prieto G., Beroza G. Variability in earthquake stress drop and apparent stress // Gepph. Res. Letters. 2011. V. 38. L06303. https://doi.org/10.1029/2011GL046698
- Bridgman P.W. Polymorphic Transitions and Geological Phenomena //Am. J. Sci. 1945. A 243. № 1. P. 90–96.
- Brodie K.H., Rutter E.H. The role of transiently fine-grained reaction products in syntectonic metamorphism: natural and experimental examples // Canad. J. Earth Sci. 1987. V. 24. № 3. P. 556–564.
- Ferrand T.P., Deldicque D. Reduced viscosity of Mg2GeO4 with minor MgGeO3 between 1000 and 1150°C suggests solid-state lubrication at the lithosphere–asthenosphere boundary // Minerals. 2021. V. 11. P. 600.https://doi.org/10.3390/min11060600
- Fuying Zhu, Fanfan Su, Jian Lin. Statistical analysis of TEC anomalies prior to M6.0+ earthquakes during 2003–2014 // Pure Appl. Geophys. 2018. V. 175. P. 3441–3450.
- Green H.W. Phase-transformation-induced lubrication of earthquake sliding // Philos. Trans. A Math. Phys. Eng. Sci. 2017. V. 375(2103). P. 20160008.PMCID: PMC5580448.https://doi.org/10.1098/rsta.2016.000828827426
- Greewood G.W., Johnson R.H. The deformation of metals under stress during phase transformations // Proc. R. Soc. London. 1965. V. 283. P. 403–422.
- Griggs D.T., Handin J. Observations on fracture and hypothesis of earthquakes // Geol. Soc. Am. Mem. 1960. V. 79. P. 347–373.
- Hobara Y., Parrot M.: Ionospheric perturbations linked to a very powerful seismic event // J. Atmos. Terr. Phys. 2005. V. 67. № 7. P. 677–685. https://doi.org/10.1016/j.jastp.2005.02.006
- Houston H. Deep earthquakes // Treatise on Geophysics. 2nd edition. 2015. V. 4. P. 329–354.
- Iidaka T., Furukawa Y. Double seismic zone for deep earthquakes in the Izu-Bonin subduction zone // Science. 1994. V. 263. № 5150. P. 1116–1118.
- Ito E., Sato H. Aseismicity in the lower mantle by superplasticity of the descending slab // Nature. 1991. V. 351. P. 140–141.
- Jian Wang, Dapeng Zhao, Zhenxing Yao. Seismic anisotropy evidence for dehydration embrittlement triggering intermediate-depth earthquakes // Scientific Reports. 2017. V. 7. P. 2613. https://doi.org/10.1038/s41598-017-02563-w
- Julian B.R., Angus D., Miller G., Foulger R. Non-double-couple earthquakes 1. Theory // Reviews of Geophysics. 1998. V. 36. № 4. P. 525–549.
- Kalinin V.A., Rodkin M.V. The quantitative deep earthquakes model. High Pressure Investigations in Geosciences. Academie-Verlag, Berlin. 1989. P. 213–217.
- Kirby S.H. Localizef polymorphic phase transformations in high-pressure faults and application to the physical mechanism of deep earthquakes // J. Geophys. Res. B. 1987. V. 92. № 13. P. 13789–13800.
- Kirby S. H., Durham W. B., Stern L. A. Mantle phase changes and deep earthquake faulting in subducting lithosphere // Science. 1991. V. 152. P. 216–225.
- Liperovskaya E.V., Biagi P.-F., Meister C.-V., Rodkin M.V. foF2 seismo-ionospheric effect analysis: actual data and numerical simulations // Nat. Hazards Earth Syst. Sci., 2008. V. 8. P. 1387–1393. https://doi.org/https://doi.org/10.5194/nhess-8-1387-2008
- Liu J.Y., Chen Y.I., Chuo Y.J., Chen C.S. A statistical investigation of preearthquake ionospheric anomaly // J. Geophys. Res. 2006. V. 111. A05304. https://doi.org/10.1029/2005JA011333,2006
- Panasyuk S.V., Hager B.H. A model of transformational superplasticity in the upper mantle // Geophys. J. Intern. 1998. V. 133. Is. 3. P. 741–755. https://doi.org/10.1046/j.1365-246X.1998.00539.x
- Poirier J.-P. Creep of Crystals. Cambridge Earth Science Series. xiv Cambridge, London, New York. 1985. 260 p.
- Pulinets S.A., Boyarchuk K.A. Ionospheric precursors of earthquakes. Berlin: Springer, 2004. 215 p.
- Rios V.H., Kim V.P., Hegai V.V. Abnormal perturbations in the F2 region ionosphere observed prior to the great San Juan earthquake of 23 November 1977 // Adv. Space Res. 2004.V. 33. P. 323–327.
- Rodkin M.V. Contradictions in the recent seismogenetical notions // Phys. Chem. Earth. 1996. V. 21. № 4. P. 257–260.
- Rodkin M.V. Crustal earthquakes induced by solid-state transformations // J.Earth. Predict. Res. 1995. V. 4. P. 215–223.
- Rodkin M.V. The variability of earthquake parameters with the depth: Evidences of difference of mechanisms of generation of the shallow, intermediate-depth, and the deep earthquakes // Pure Appl. Geophys. 2022. https://doi.org/10.1007/s00024-021-02927-4
- Rodkin M.V. Crustal earthquakes induced by solid-state transformations: a model and characteristic precursors // J. Earthquake Prediction Res. 1995. V. 4. № 2. P. 215–223.
- Role of water in earthquake generation // Special Issue. Bull. Earth. Res. Inst. 2001. V. 76. № 3–4.
- Rubie D.C. Reaction-enhanced ductility: the role of solid-solid reactions in the deformation of the crust and mantle // Tectonophystcs. 1986. № 6. P. 331–352.
- Savage J.C., Svarc J.L., Prescott W.H. Geodetic estimates of fault slip rates in the San Francisco Bay area // J. Geophys. Res. 1999. V. 104. P. 4995–5002.
- Shirey S.B., Wagner L.S., Walter M.J., Pearson D.G., Keken P.E. Slab Transport of Fluids to deep focus earthquake depths–thermal modeling constraints and evidence from diamonds // AGU Advances. 2021. V. 2. № 2. https://doi.org/10.1029/2020AV000304
- Singh B., Kushwah V., Singh O.P., Lakshmi D.R., Redd B.M. Ionospheric perturbations caused by some major earthquakes in India // Phys. Chem. Earth. 2004. V. 29. P. 537–550.
- Sornette D. Earthquakes: from chemical alteration to mechanical rupture // Physics Reports. 1999. V. 313. № 5. P. 237–292. https://doi.org/10.1016/S0370-1573(98)00088-X
- Wiens D.A. Seismological constraints on the mechanism of deep earthquakes: temperature dependence of deep earthquake source properties // Physics of the Earth and Planetary Interiors. 2001. № 127. P. 145–163.
- Zulian M. A fluid’s journey into deep earth may explain deep quakes // Temblor. 2021. https://doi.org/10.32858/temblor.183
Supplementary files









