Яркость фона неба Кавказской горной обсерватории МГУ в ближнем инфракрасном диапазоне
- Авторы: Татарников А.М.1, Желтоухов С.Г.1, Никишев Г.Э.1, Тарасенков А.Н.1,2, Шаронова А.В.1
-
Учреждения:
- Московский государственный университет им. М. В. Ломоносова
- Учреждение Российской академии наук Институт астрономии Российской академии наук
- Выпуск: Том 101, № 1 (2024)
- Страницы: 42-55
- Раздел: СТАТЬИ
- URL: https://medbiosci.ru/0004-6299/article/view/261217
- DOI: https://doi.org/10.31857/S0004629924010053
- EDN: https://elibrary.ru/LFSZBU
- ID: 261217
Цитировать
Полный текст
Аннотация
В работе проанализированы результаты измерений яркости фона в ближнем инфракрасном диапазоне (полосы J, H, K), проведенных в 2016–2023 гг. в Кавказской горной обсерватории МГУ. Показано, что инструментальный фон, связанный с тепловым излучением телескопа, заметен только в полосе K, и при рабочих температурах его вклад в основном определяет уровень общего фона в этой полосе. Представлены коэффициенты полинома, учитывающего вклад инструментального и заатмосферного фонов. Показано, что яркость фона неба не зависит от температуры воздуха, но наблюдается слабая зависимость от содержания водяного пара, близкая к ожидаемой из модельных расчетов: в полосах J и H яркость фона падает со скоростью ≈1%/1 мм, а в полосе K растет со скоростью ≈2.5%/1 мм. Сделана оценка максимальной амплитуды переменности яркости фона на коротких временных масштабах (~30 минут): ≈10% в полосах J и K и ≈30% в полосе H. Определен максимальный вклад рассеянного в атмосфере излучения Луны в общий уровень фона. Показано, что этот вклад при угловом расстоянии точки наблюдения от Луны, большем ~10°, даже во время полнолуния можно не учитывать. Вычислена средняя поверхностная яркость фона mag/arcsec² в полосах J, H и K: mJ = 15.7, mH = 13.9 и mK = 13.1.
Полный текст
1. ВВЕДЕНИЕ
Кавказская горная обсерватория ГАИШ МГУ (КГО) была введена в строй действующих в 2014 г. [1]. Она расположена примерно в 30 км от Кисловодска на высоте 2100 м. Климат и астроклимат обсерватории в оптическом диапазоне длин волн хорошо исследованы [2, 3]. Среднегодовое количество ясного наблюдательного времени составляет 1320 ч при медианном качестве звездных изображений . Большая высота над уровнем моря, низкая влажность в зимнее время (медианное среднегодовое количество осажденной воды в ясные ночи PWV = = 7.6 мм [2]), невысокая ночная температура воздуха в месяцы с наибольшим количеством ясных ночей делают КГО местом, пригодным для проведения исследований в инфракрасном диапазоне длин волн.
Основным инструментом обсерватории является телескоп SAI25 с диаметром главного зеркала 2.5 м и относительным отверстием 1/8. Это классический оптический рефлектор Ричи—Кретьена, установленный на альт-азимутальной монтировке. Он не адаптирован под наблюдения в инфракрасном диапазоне длин волн, т. к. имеет крупное вторичное зеркало (диаметр 1 м), классические бленды, большое центральное отверстие в главном зеркале, что приводит к повышенному инструментальному фону на длинах волн >2 мкм. Тем не менее одним из штатных приборов телескопа с 2015 г. является инфракрасная камера-спектрограф ASTRONIRCAM, работающая в ближнем ИК-диапазоне (длина волны от 1 до 2.5 мкм, полосы Y, J, H, K фотометрической системы MKO—NIR [4]) и демонстрирующая высокую эффективность: для среднего уровня яркости фона при наблюдениях в зените и размере изображений звезд 1′′ за 3000 с накопления на уровне SNR = 3 регистрируются звезды с блеском J = 22m, H = 20.5m, K = 19.5m [5]. С начала 2023 г. в тестовом режиме проводятся наблюдения с новой ИК-камерой, работающей в спектральном диапазоне 3–5 мкм (фотометрические полосы L и M). Предварительные оценки, приведенные в работе [6], показывают, что основным фактором, ограничивающим обнаружительную способность этой камеры, является высокий уровень инструментального фона и фона неба.
Таким образом, яркость фона, на котором проводятся измерения блеска астрономических объектов, это один наиболее важных факторов, влияющих как на точность измерения блеска, так и на саму возможность регистрации слабых объектов. Он складывается из нескольких компонентов: инструментальный фон, излучение атмосферы, излучение неразрешаемых на данном инструменте слабых звезд и галактик, зодиакальный свет. В рассматриваемом нами ближнем ИК-диапазоне все перечисленные компоненты дают вклад в общий уровень фона (в оптическом диапазоне, например, вклад инструментального фона равен нулю). Этот вклад при фиксированной конструкции прибора зависит от разных факторов: времени суток, состояния атмосферы, температуры различных частей телескопа и воздуха. Возможность и точность предсказания величины фона на момент наблюдений влияют на эффективность планирования дорогостоящего наблюдательного времени наиболее современного крупного телескопа МГУ.
Целью этой работы является исследование зависимости яркости фона неба Кавказской горной обсерватории в ближнем ИК-диапазоне от основных метеопараметров и положения Солнца и Луны на небе и определение вклада в общий фон инструментального и заатмосферного излучения.
2. НАБЛЮДЕНИЯ
Наблюдения, в основном анализируемые в нашей работе, проводились в 2016–2023 гг. на 2.5-метровом телескопе КГО ГАИШ МГУ с помощью инфракрасной камеры ASTRONIRCAM [7] в рамках выполнения различных научных программ. Таким образом, измерение яркости фона неба не являлось целью этих наблюдений. Однако малый процент заполняемости поля зрения камеры изображениями небесных объектов позволяет полноценно использовать все полученные изображения (более 10 тысяч наблюдений и более 120 тысяч отдельных кадров) для решения поставленных в работе задач. Подобные наблюдения проводились всегда в режиме т. н. дизеринга — малых смещений телескопа между отдельными экспозициями (на 2–10′′). При этом по итогам каждого наблюдения получалось от 10 до 100 и более (в зависимости от задач исследования) изображений одного участка неба в различных фильтрах.
Температура и влажность воздуха, используемые в работе, регистрировались с помощью штатной метеостанции телескопа Vaisala MAWS301. Помимо этого, использовались данные с датчиков температуры, установленных на различных узлах телескопа (оправы главного и вторичного зеркал, ферма трубы телескопа).
Перед измерением фона все полученные кадры проходили общий конвейер первичной калибровки, описанный в работе [5], после чего выполнялась нормировка на кадр плоского поля. Программа для измерения фона была написана на python с использованием библиотек astropy [8], photutils [9], aspylib1. Для вычисления яркости фона использовалась центральная область кадра размером 500×500 пикселов.
3. ИНСТРУМЕНТАЛЬНЫЙ ФОН
Исследование величины инструментального фона в ближнем ИК-диапазоне не является целью нашей работы. Однако он аддитивно входит в измеряемый на кадрах фон, поэтому для определения яркости фона неба требуется предварительно учесть его вклад. Кроме того, величина инструментального фона важна при расчете отношения сигнал/шум и требуемого времени накопления (калькулятор экспозиций) для того или иного объекта при планировании наблюдений.
Рис. 1. Спектр ночного неба на высоте 70° над горизонтом, полученный 21.09.2023 в КГО в разных рабочих диапазонах камеры. Фиолетовой линией показан спектр излучения АЧТ с температурой, равной температуре металлической трубы фермы телескопа Ttube = 10 °C.
На рис. 1 представлен спектр ночного неба, зарегистрированный 21.09.2023 камерой ASTRONIRCAM в спектральном режиме работы [10] с экспозицией 600 с в каждом канале. В спектре хорошо заметны эмиссионные линии, принадлежащие молекулам OH–, и резкий рост интенсивности излучения на длинах волн >2 мкм. Последний вызван, в основном, тепловым излучением элементов телескопа, попадающих в поле зрения камеры. Видно, что вклад инструментального фона заметен только в полосе K, в полосах Y, J, H его вклад пренебрежимо мал.
Выделить вклад излучения атмосферы в общий измеряемый поток в полосе K можно, построив график зависимости яркости фона от воздушной массы. Величина атмосферного фона должна линейно расти с увеличением воздушной массы Mɀ, а инструментальный фон и заатмосферное излучение неба от Mɀ не зависят и входят как постоянные величины (при одинаковых условиях наблюдений).
Рис. 2. Зависимость наблюдаемого потока от фона в полосе K от воздушной массы Mɀ для разной температуры трубы телескопа: 15–20°C (a), 10–15 °C (б), 5–10°C (в), 0–5°C (г), от -5°C до 0°C (д), от –10°C до –5°C (е). Серыми точками показаны отдельные измерения, синие линии — аппроксимации данных прямыми.
На рис. 2 представлены графики зависимости наблюдаемой яркости фона от воздушной массы для различных диапазонов температуры телескопа, в качестве которой принималась температура металлической фермы трубы телескопа (Ttube). Нами были выбраны шесть диапазонов температур Ttube: от –10 °C до –5 °C, от –5 °C до 0 °C, 0–5 °C, 5–10 °C, 10–15 °C, 15–20 °C, для каждого из которых анализировались зависимости потока излучения от фона в единицах ADU/s (ADU — отсчеты, регистрируемые на выходе АЦП контроллера камеры) от воздушной массы Mɀ. Как видно из рис. 2, в разных температурных интервалах наклоны аппроксимирующих прямых y = kMɀ + b близки друг к другу, среднее значение наклона k = 147±19 ADU/s.
Для модели плоской атмосферы, которая хорошо работает для Mɀ < 3, яркость неба в зените и угол наклона прямой на зависимости сигнала от Mɀ численно равны. Поэтому одинаковый наклон прямых означает, что яркость атмосферного фона в зените не зависит от температуры Ttube, которая близка к температуре приземного слоя атмосферы.
В общую величину фона в зените, как говорилось выше, помимо атмосферы, большой вклад вносит заатмосферный фон и тепловое излучение телескопа. Сумма этих добавочных величин есть свободный член b аппроксимирующей прямой на рис. 2 (т. е. яркость фона при Mɀ= 0). Мы видим, что он увеличивается по мере роста температуры Ttube. Вклад заатмосферного фона не зависит от температуры и при большом числе точек усреднения может считаться постоянным. Разделить вклады этих факторов можно, предположив, что элементы телескопа излучают как абсолютно черное тело (АЧТ) с одинаковой температурой Ttube и коэффициентом излучения e (включающем в себя излучательную способность и телесный угол, под которым это АЧТ видно детектору камеры).
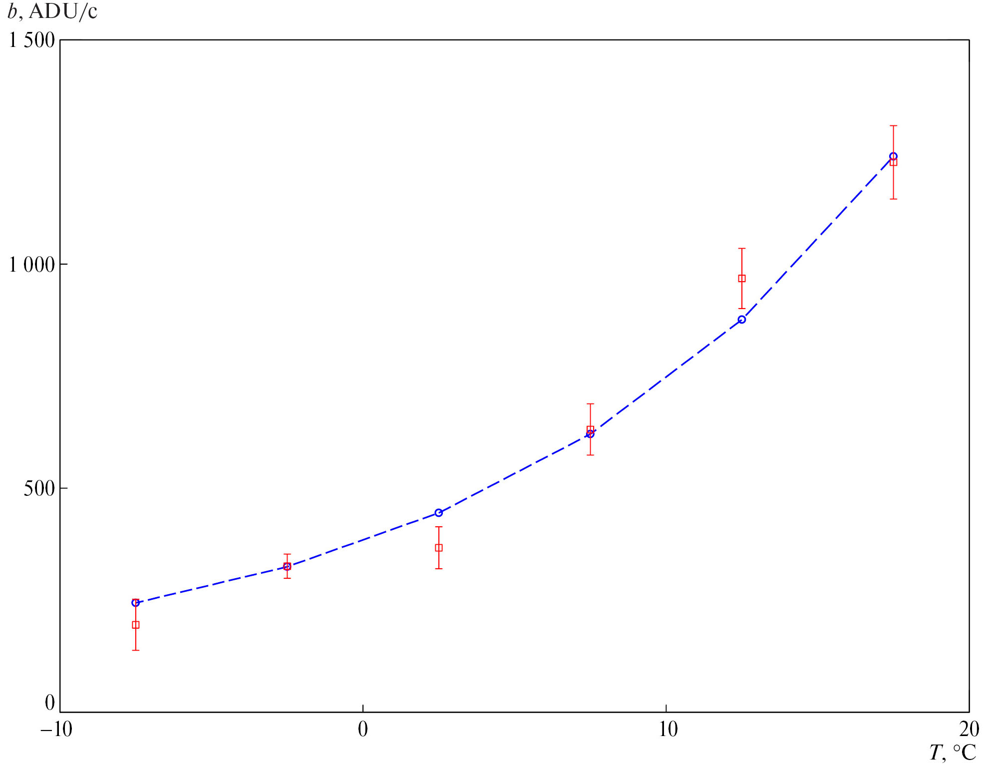
Рис. 3. Зависимость суммы инструментального и заатмосферного фона в полосе K от температуры Ttube (красные квадраты) и ее аппроксимация модельной функцией (1) (синие кружки).
На рис. 3 представлена зависимость величины b от температуры Ttube. Для аппроксимации этой зависимости излучением АЧТ применялось простое выражение:
(1)
где Bλ(T ) — функция Планка, P (λ) — кривая пропускания светофильтра, C — вклад заатмосферного фона, QE и gain — квантовая эффективность камеры (без учета пропускания светофильтра) и коэффициент преобразования числа фотоэлектронов в отсчеты ADU соответственно [7].
Видно, что вычисленные точки хорошо описывают наблюдаемую зависимость b(T ). Это позволяет выделить среднее значение постоянного вклада заатмосферного фона C ≈ 100 ADU/с и оценить величину e, имеющую при фиксации расстояния до АЧТ размерность площади. Для характерного расстояния 5 м e ≈ 750 см².
4. ЯРКОСТЬ АТМОСФЕРНОГО ФОНА
Как было показано выше (рис. 1), в полосах J и H влиянием инструментального фона можно пренебречь. В полосе K его влияние велико и при любых рабочих температурах воздуха сравнимо или превышает влияние других компонентов фона. Однако на рис. 3 показано, что в полосе K можно с достаточной точностью предсказать величину инструментального фона, зная температуру окружающего воздуха. Поэтому дальше в этом разделе мы будем рассматривать измеренные потоки в полосах J и H, а в полосе K — потоки, скорректированные за вклад инструментального фона.
Рис. 4. Зависимость яркости фона в полосах J, H и K от времени, прошедшего после захода Солнца.
На рис. 4 представлена зависимость яркости фона неба от времени, прошедшего после захода Солнца. Обращает на себя внимание наличие на каждом из графиков практически вертикальных последовательностей точек. Они связаны с наблюдениями калибровочных плоских полей в сумерки. В левой части они совпадают друг с другом, смещаясь по времени в зависимости от длины волны (это смещение связано сильной зависимостью рэлеевского рассеяния от длины волны), а в правой части графика их положение отражает изменение длительности ночи в зависимости от сезона наблюдений. После окончания сумерек еще некоторое время (до 3–4 часов после захода Солнца) продолжается медленное падение яркости фона, которое обычно связывают с высвечиванием возбужденных молекул OH–, находящихся в верхних слоях атмосферы [11].
Рис. 5. Зависимость наблюдаемой яркости фона в полосах J, H и K от воздушной массы Mɀ при глубине погружения Солнца под горизонт больше 18° (для J и H) и больше 6° (для K).
Еще одной заметной особенностью, видимой на рис. 4, является наличие колебаний яркости фона неба, наиболее заметных в полосе H. Так как наблюдения на ASTRONIRCAM проводятся сериями, иногда включающими в себя сотни кадров, то измерения яркости фона неба на таких сериях дают возможность проследить временную нестабильность фона (см. раздел 6).
Помимо описанных особенностей, на графиках наблюдаются также отдельные выбросы точек, которые связаны с наблюдениями в полнолуние недалеко от Луны.
На рис. 5 показаны зависимости от Mɀ яркости фона неба в фильтрах J, H и K. Измерения в полосе K были исправлены за вклад инструментального фона. Как и на предыдущем рисунке, обращают на себя внимание отдельные выпадающие из общей зависимости измерения, связанные с наблюдениями на малом угловом удалении от полной Луны.
Как уже говорилось ранее, угол наклона аппроксимирующей наблюдения прямой говорит о величине вклада излучения атмосферы в общий фон в зените. Согласно данным, представленным на рис. 5, для полосы J он равен 43 ADU/c, для полосы H — 400 ADU/c, для полосы K — 130 ADU/c. Свободный член в уравнении прямой дает яркость заатмосферного фона: для J — 55 ADU/c, H — 126 ADU/c, K — 80 ADU/c, а сумма найденных величин будет полной яркостью фона неба в зените. Формальная ошибка при этом получается небольшой и не описывает полученные данные. Поэтому мы будем использовать в качестве оценки ошибки величину среднеквадратического отклонения наблюдаемых точек в диапазоне Mɀ от 1.0 до 1.1. Тогда средняя наблюдаемая яркость безлунного неба в зените в полосе J составляет 98 ± 30 ADU/c, в полосе H — 526 ± 160 ADU/c, а в полосе K — 204 ± 90 ADU/c.
Когда заходит речь о наблюдениях в ИК-диапазоне, обычно считается, что температура и влажность воздуха (точнее, количество осажденной воды PWV) сильно влияют на уровень фона. Температура воздуха низка для регистрации ее теплового излучения в полосах J и H, а в полосе K этот вклад мал на фоне инструментального фона из-за быстрого падения температуры воздуха с высотой и высокой прозрачности атмосферы в полосе K: как показывают модельные расчеты, выполненные с помощью SKYCALC2 для высоты 2400 м над уровнем моря, прозрачность в полосе K > 90%. Это подтверждается и результатами наблюдений (рис. 6).
Рис. 6. Зависимость приведенной к зениту наблюдаемой яркости фона в полосах J, H и K от температуры Ttube (серые точки) при глубине погружения Солнца под горизонт больше 18° (для J и H) и больше 6° (для K). Исправленная за вклад инструментального фона яркость фона в полосе K (розовые точки).
Несмотря на то, что полосы фотометрической системы MKO–NIR были задуманы [12] таким образом, чтобы уменьшить влияние переменности пропускания земной атмосферы из-за изменения PWV в условиях высокогорных обсерваторий (к которым относится и КГО), такая зависимость существует, что подтверждается модельными расчетами и данными наблюдений. На рис. 7 приведены зависимости яркости фона неба от содержания воды в полосах J, H, K. Модельные расчеты, выполненные в SKYCAL, предсказывают слабое понижение уровня фона (примерно на 5% при изменении PWV с 2.5 до 20 мм). Оно связано с ростом поглощения на краях полосы пропускания фильтров, вызывающего поглощение излучения верхних слоев атмосферы. Данные наблюдений показывают большее падение яркости фона до ~20%. В полосе K модельные расчеты хорошо совпадают с наблюдениями, показывая увеличение яркости фона неба примерно на 50%.
Рис. 7. Зависимость приведенной к зениту наблюдаемой яркости фона в полосах J, H и K от содержания воды в атмосфере при глубине погружения Солнца под горизонт больше 18° для J и H и больше 6° для K (данные в полосе K исправлены за вклад инструментального фона). Синими линиями показана аппроксимация серых точек прямой линией, черными треугольниками — результаты модельных расчетов.
5. ВЛИЯНИЕ ЛУНЫ НА ЯРКОСТЬ ФОНА НЕБА В БЛИЖНЕМ ИК-ДИАПАЗОНЕ
Исследование влияния излучения Луны на яркость фона неба затруднено из-за наложения ряда факторов: фазы Луны, углового расстояния от Луны до точки измерения, высоты Луны и точки измерения над горизонтом и состояния атмосферы. Для грубой оценки максимального вклада совокупности этих факторов мы провели измерения яркости фона неба в полосах J, H, K вблизи полнолуния (фаза j = 0.97), при малой высоте Луны над горизонтом (≈30°) в ясную ночь 28.11.2020.
Рис. 8. Зависимость яркости фона неба в вертикале Луны от воздушной массы для полос J, H и K.
Измерения выполнялись вдоль лунного вертикала (азимут 279–283°) с UT = 15h40m в течение 15 минут на разных высотах над горизонтом. Результаты измерений представлены на рис. 8. Видно, что для всех полос на малых воздушных массах существует прямолинейный участок, отмечающий зависимость потока от длины пути луча в атмосфере. Влияние рассеянного лунного излучения проявляется в отклонении от прямой зависимости. Наибольшее влияние наблюдается в коротковолновом фильтре J, а наименьшее — в длинноволновом K.
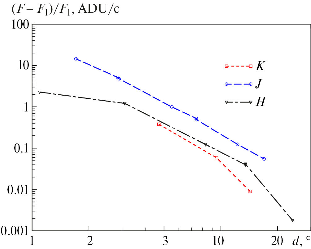
Рис. 9. Зависимость относительного вклада рассеянного лунного излучения в общую яркость фона неба в вертикале Луны от углового расстояния между точкой измерения и Луной для полос J, H и K. F — яркость на расстоянии d, F1 — яркость в зените.
На рис. 9 показана зависимость от углового расстояния между точкой измерения и Луной вклада рассеянного излучения Луны, нормированного на яркость неба в зените, где этим вкладом можно пренебречь. При угловом расстоянии d < 5° во всех фильтрах вклад лунного излучения велик, составляя от 100% в полосе J до 30% в полосе K, и требует учета. При d > 10° вкладом Луны в фон неба можно пренебречь во всех фильтрах (даже в полосе J он будет меньше 20%).
6. ОБСУЖДЕНИЕ
К сожалению, у нас нет возможности надежно отделить ясные ночи от частично ясных. Мы отталкиваемся от того, что наблюдения по научным программам обсерватории проводятся в основном в ясную погоду, и количество таких наблюдений значительно превышает число измерений, полученных при наличии облаков на небе. Тем не менее надо иметь в виду, что наличие облаков (или дымки) приводит в увеличению яркости фона неба в полосе K (так как облака относительно теплые) и падению яркости в полосах J и H, так как дымка или облака поглощают излучение верхних слоев атмосферы, в основном формирующее поток от ясного неба в этих полосах.
На рис. 2, 4–7 показана, по сути, совокупность большого числа наблюдений, каждое из которых из-за наблюдений в режиме дизеринга представлено рядом отдельных точек. Из этих рисунков выделяется рис. 4, на котором эти отдельные точки из-за наличия развертки по времени выстраиваются в последовательности, показывающие изменение величины фона за время одного наблюдения. Видно, что в полосе H часто наблюдаются значительные колебания уровня фона, тогда как в J и K они значительно меньше. Некоторые мониторинговые наблюдения длились часами, что позволяет нам рассмотреть стабильность яркости фона на коротких временах.
На рис. 10 показаны характерные примеры кривых изменения яркости в полосах J, H, K. Для полосы H приведен пример с сильной переменностью фона (изменение на 50% за 30 минут) и малой переменностью на коротком масштабе времени (~10% за 30 минут). Однако видно, что на большем временном отрезке изменение фона может быть гораздо сильнее (до тех же 50% за 2 часа). Колебания уровня фона в полосах J и K могут иметь амплитуду до ~10%. Большую часть времени фон демонстрирует в 2–3 меньшую переменность, чем указано выше. Сравнение полученных величин с данными других обсерваторий (см., напр., [13, 11] и ссылки там) говорит о похожем характере переменности яркости фона в них.
Используемые нами величины ADU/c на 1 пиксел кадра удобны для непосредственного применения в работе с камерой ASTRONIRCAM. Поэтому в этой работе в них представлено большинство графиков. Однако для сравнения данных с другими обсерваториями или использования их для оценки фоновых значений для другого инструмента КГО требуется приведение к другим единицам измерения. Обычно в первом случае яркость фона выражают в звездных величинах с квадратной угловой секунды неба (mag/arcsec²), а во втором случае могут быть удобнее единицы ph · s⁻¹ · cm⁻² · arcsec⁻².
Для оценки поверхностной плотности энергии, необходимой для регистрации 1 ADU детектором, мы провели обработку большого массива наблюдений фотометрических стандартов системы MKO—NIR из списка [14], выполненных при высокой стабильной прозрачности атмосферы на малых воздушных массах. Мы сопоставляли число накопленных отсчетов ADU с освещенностью, создаваемой стандартными звездами. Это позволило напрямую получить искомые величины коэффициентов преобразования (см. второй столбец в табл. 1). Зная величину эффективной площади собирающей поверхности телескопа S ≈ 4×10⁴ см², по данным второго столбца табл. 1 (обозначим их Kl) можно вычислить число фотонов, которые должны упасть на зеркало для регистрации 1 отсчета ADU: Nph = (S · Kλ)/hv. Полученные значения приведены в 3-м столбце табл. 1. Они близки к тем, которые можно было бы получить, опираясь на данные, приведенные в работе [7] о пропускании телескопа и камеры ASTRONIRCAM (0.41–0.51 в зависимости от фильтра), квантовой эффективности детектора QE = 0.94 и коэффициенте преобразования gain = 2.2e–/ADU.
Зная масштаб изображения ASTRONIRCAM a = 0.269′′пиксел, ширину полосы пропускания фильтра Dl [7] и абсолютные калибровки потоков Fl⁰ звезды 0m в полосах J, H, K из работы [12], можно вычислить блеск 1 квадратной угловой секунды
,
где F — яркость фона неба в единицах ADU/c. Полученные средние величины яркости фона неба в зените приведены в первой строке табл. 2. В этой же таблице приведены данные о яркости фона неба в некоторых известных обсерваториях мира из работы [13]. Для полосы K остается неопределенность в учете вклада инструментального фона. В случае представления средних данных о яркости фона инструментальную его составляющую часто при этом не вычитают. Мы поступили аналогичным образом. Учет вклада инструментального фона снизит указанную нами яркость более чем на величину.
7. ЗАКЛЮЧЕНИЕ
В работе представлены результаты анализа многолетних измерений яркости фона неба в КГО ГАИШ в ближнем ИК-диапазоне (полосы J, H, K ). Большой накопленный массив данных позволил выделить вклад инструментального фона и изучить зависимость яркости фона неба от различных факторов.
В работе показано, что инструментальный фон заметен только в полосе K (центральная длина волны 2.2 мкм). Этот фон определяется собственным излучением элементов конструкции телескопа (например, оправами зеркал, растяжками вторичного зеркала и т.п.), попадающих в поле зрения ИК-камеры, и зависит от температуры трубы телескопа Ttube . Приняв характерное расстояние внутри трубы телескопа за 5 м, мы показали, что площадь излучающей поверхности примерно равна 750(L/5)²ε см², где ε — излучательная способность поверхности, L — характерное расстояние от камеры до излучающей поверхности в метрах. Температура металлических частей телескопа достаточно быстро выравнивается с температурой воздуха, что позволяет, основываясь на прогнозе погоды, предсказывать величину инструментального фона. Для практического использования совместный вклад заатмосферного и инструментального фона можно во всем рабочем диапазоне температур представить в виде полинома 3-й степени 0.026T³+ T² + 24T + 380 ADU/c.
Сравнение данных, полученных при различных значениях температуры и содержания воды (PWV) в атмосфере Земли (рис. 6, 7), показывает, что яркость фона неба в полосах J, H, K не зависит от температуры, но наблюдается некоторая зависимость от PWV: в полосах J, H яркость неба уменьшается с ростом PWV (примерно на 1%/1 мм), а в полосе K увеличивается примерно на 2.5%/1 мм. Однако существует значительная переменность фона на коротких временных шкалах, не зависящая от метеопараметров: за 30 минут яркость фона неба может поменяться на десятки процентов в полосе H и до 10% в полосах J и K (рис. 10). Такая переменность приводит к тому, что при малом числе измерений трудно получить надежную оценку яркости фона (см., напр., [11, рис. 2], где приведены измерения яркости фона неба в ближнем ИК-диапазоне по кратковременным наблюдениям, полученным в течение 3 ночей).
В работе сделана оценка максимального вклада рассеянного атмосферой излучения Луны. Наблюдения проводились вблизи полнолуния при небольшой высоте Луны над горизонтом. Измерения показали, что на угловом расстоянии >10° вкладом Луны в фон неба можно пренебречь даже в коротковолновой полосе J (добавка к уровню фона в зените 20%). При угловом расстоянии <5° во всех фильтрах вклад лунного излучения велик и требует учета. При расстоянии 5° величина фона неба увеличивается в 2 раза в полосе J и до 30% в полосе K (рис. 9). Полученная нами форма зависимости количества рассеянного света от углового расстояния не характерна для случая релеевского рассеяния, что говорит о значительном вкладе аэрозольного рассеяния в ночь наблюдений.
Таблица 1. Калибровочные коэффициенты для JHK полос
Полоса | Коэффициент, erg · cm⁻² · ADU⁻¹ | Коэффициент, ph/ADU |
J | (1.89 ± 0.17)×10–16 | 4.8 |
H | (1.19 ± 0.15)×10–16 | 4.0 |
K | (8.9 ± 1.3)×10–17 | 4.0 |
Считая уровень заатмосферного фона неба в среднем постоянным, мы получили его среднюю величину: J — 55 ADU/c, H — 126 ADU/c, K — 80 ADU/c. При этом средняя наблюдаемая яркость безлунного неба в КГО, приведенная к зениту, составляет 98 ± 30 ADU/c в полосе J, 526 ± 160 ADU/c в полосе H и в полосе K: 204 ± 90 ADU/c с вычетом инструментального фона или 600 ± 90 ADU/c без его учета. Мы считаем, что относительно высокие погрешности связаны не столько с ошибками наблюдений, сколько с переменным вкладом излучения молекул OH–, находящихся в верхних слоях земной атмосферы, и формирующих в основном излучение в этих полосах. Используя значения калибровочных коэффициентов из табл. 1, мы перевели указанные выше величины в универсальные единицы mag/arcsec²: mJ = 15.7, mH = 13.9, mK = 14.2 и mK = 13.1 (с вычетом и без вычета инструментального фона соответственно).
Таблица 2. Средняя яркость фона в ближнем ИК-диапазоне в КГО и в разных обсерваториях по данным [13] в mag/arcsec²
Обсерватория | Высота, м | J | H | K |
КГО ГАИШ МГУ | 2110 | 15.7 | 13.9 | 13.1 |
Calar Alto | 2168 | 15.6 | 13.8 | 12.0 |
La Palma | 2500 | 15.5 | 14.0 | 12.6 |
Paranal | 2635 | 16.5 | 14.4 | 13.0 |
Cerro Pachon | 2200 | 16.0 | 13.9 | 13.5 |
Mt.Graham | 1926 | – | – | 13.5 |
Mauna Kea | 4200 | 15.6 | 14.0 | 13.4 |
Mt.Hamilton | 1283 | 16.0 | 14.0 | 13.0 |
Kitt Peak | 2096 | 15.7 | 13.9 | 13.1 |
Anglo Australian | 1164 | 15.7 | 14.1 | 13.5 |
Observatory |
Видно, что использование специализированного ИК-телескопа вместо имеющегося универсального 2.5-м телескопа позволяет почти в 3 раза снизить величину фона, на котором проводятся измерения. Эти данные вместе с данными [13] о яркости фона неба в ближнем ИК-диапазоне в нескольких обсерваториях приведены в табл. 2, из которой видно, что КГО по яркости неба сравнима с такими известными обсерваториями, как Кит Пик, Мауна Кеа и др.
Рис. 10. Переменность яркости фона неба во время мониторинговых наблюдений в полосах J, H и K. Данные взяты для разных дат, кривые произвольно сдвинуты по времени.
ФИНАНСИРОВАНИЕ
Работа выполнена при поддержке Программы развития Московского государственного университета имени М. В. Ломоносова (научно-образовательная школа “Фундаментальные и прикладные исследования космоса”, грант 23-Ш01-06).
Авторы выражают признательность коллективу наблюдателей и инженеров 2.5-м телескопа КГО ГАИШ за помощь в получении данных. С. Желтоухов благодарит за поддержку Фонд развития теоретической физики и математики “БАЗИС” (№ 21-2-10-35-1).
Конфликт интересов
Авторы заявляют об отсутствии конфликта интересов.
1 http://www.aspylib.com
2 https://www.eso.org/observing/etc/bin/gen/form?INS.MODE=swspectr+INS.NAME=SKYCALC
Об авторах
А. М. Татарников
Московский государственный университет им. М. В. Ломоносова
Автор, ответственный за переписку.
Email: andrew@sai.msu.ru
Россия, Москва
С. Г. Желтоухов
Московский государственный университет им. М. В. Ломоносова
Email: andrew@sai.msu.ru
Россия, Москва
Г. Э. Никишев
Московский государственный университет им. М. В. Ломоносова
Email: andrew@sai.msu.ru
Россия, Москва
А. Н. Тарасенков
Московский государственный университет им. М. В. Ломоносова; Учреждение Российской академии наук Институт астрономии Российской академии наук
Email: andrew@sai.msu.ru
Россия, Москва; Москва
А. В. Шаронова
Московский государственный университет им. М. В. Ломоносова
Email: andrew@sai.msu.ru
Россия, Москва
Список литературы
- N. Shatsky, A. Belinski, A. Dodin, S. Zheltoukhov, et al., in Ground-Based Astronomy in Russia. 21st Century, Proc. of the All-Russian Conference held 21–25 September, 2020 in Nizhny Arkhyz, Russia; edited by I. I. Romanyuk, I. A. Yakunin, A. F. Valeev, and D. O. Kudryavtsev (Пятигорск: из-во Снег, 2020), p. 127, arXiv:2010.10⁸50 [astro-ph.IM].
- V.G. Kornilov, M.V. Kornilov, N.I. Shatsky, O.V. Vozyakova, et al., Astron. Letters 42, 616 (2016).
- V. Kornilov, M. Kornilov, O. Voziakova, N. Shatsky, et al., Monthly Not. Roy. Astron. Soc. 462, 4464 (2016), arXiv:1607.07637 [astro-ph.IM].
- A. T. Tokunaga, D. A. Simons, and W. D. Vacca, Publ. Astron. Soc. Pacific 114, 180 (2002), arXiv:astro-ph/0110⁵93.
- A. M. Tatarnikov, S. G. Zheltoukhov, N. I. Shatskii, M. A. Burlak, N. A. Maslennikova, and A. A. Vakhonin, Astrophys. Bull. 78, 259 (2023).
- S. G. Zheltoukhov and A. M. Tatarnikov, Moscow University Phys. Bull. 77, 886 (2022).
- A.E. Nadjip, A.M. Tatarnikov, D.W. Toomey, N.I. Shatsky, A.M. Cherepashchuk, S. A. Lamzin, and A. A. Belinski, Astrophys. Bull. 72, 349 (2017), arXiv:1706.08959 [astro-ph.IM].
- A. M. Price-Whelan, P. L. Lim, N. Earl, N. Starkman, et al., Astrophys. J. 935, id. 167 (2022), arXiv:2206.14220 [astro-ph.IM].
- L. Bradley, B. Sipöcz, T. Robitaille, E. Tollerud, et al., astropy/photutils: 1.9.0, Zenodo (2023).
- S. G. Zheltoukhov, A. M. Tatarnikov, and N. I. Shatsky, Astron. Letters 46, 193 (2020).
- O. Vaduvescu and M. L. McCall, Publ. Astron. Soc. Pacific 116, 640 (2004), arXiv:astro-ph/0404337.
- A. T. Tokunaga and W. D. Vacca, Publ. Astron. Soc. Pacific 117, 421 (2005), arXiv:astro-ph/0502120.
- S. F. Sánchez, U. Thiele, J. Aceituno, D. Cristobal, J. Perea, and J. Alves, Publ. Astron. Soc. Pacific 120, 1244 (2008), arXiv:0809.4988 [astro-ph].
- S. K. Leggett, M. J. Currie, W. P. Varricatt, T. G. Hawarden, et al., Monthly Not. Roy. Astron. Soc. 373, 781 (2006), arXiv:astro-ph/0609461.
Дополнительные файлы












