Global families of periodic orbits adjacent to libration points in the restricted three-body problem
- Authors: Tkhai V.N.1
-
Affiliations:
- Institute of Control Sciences of Russian Academy of Sciences
- Issue: Vol 101, No 3 (2024)
- Pages: 263-270
- Section: Articles
- URL: https://medbiosci.ru/0004-6299/article/view/264860
- DOI: https://doi.org/10.31857/S0004629924030074
- EDN: https://elibrary.ru/KJHOAK
- ID: 264860
Cite item
Full Text
Abstract
The restricted circular three-body problem is studied. All global families of periodic orbits adjacent to the libration points are found. A scenario for the evolution of orbits in the family is given. Chains of global families will be highlighted; the chain begins at the triangular libration point, contains global families for the triangular and all collinear libration points, and ends with a family whose orbits are pressed against the main bodies. The evolution of global families in the chain associated with changes in the energy of the system is described. Planar and spatial orbits are studied.
Full Text
ВВЕДЕНИЕ
Ограниченная задача трех тел описывает движение пассивно гравитирующей точки m в поле двух основных тел M0 и M1. Точка m не влияет на движение основных тел, динамика которых описывается задачей двух тел. Задача введена в небесную механику Л. Эйлером при изучении движения Луны [1]. Данная модель стала основной задачей небесной механики по исследованию орбит [2].
Движение точки m с малой массой можно изучать также в рамках неограниченной (общей) задачи трех тел с учетом взаимного притяжения всех трех тел. На сегодня несоответствие в динамиках двух задач обнаружено только при резонансной неустойчивости треугольных точек либрации [3].
Во вращающейся системе координат задачи двух тел M0 и M1 точка m может занимать равновесные положения — точки либрации. Три из них, называемые коллинеарными точками либрации, L1, L2, L3, принадлежат прямой, соединяющей тела M0 и M1. Остальные две — треугольные точки либрации L4 и L5, образуют равносторонние треугольники с основными телами.
Ограниченная круговая задача трех тел описывается автономными уравнениями. Согласно теореме Ляпунова о центре [4], к равновесию консервативной системы в случае пары чисто мнимых корней характеристического уравнения примыкает локальное семейство нелинейных периодических движений (семейство Ляпунова). Поэтому к коллинеарной точке либрации примыкает одно семейство Ляпунова [5], а к треугольной точке либрации могут примыкать два ляпуновских семейства. Вопрос о глобальном семействе периодических орбит, содержащего все орбиты семейства, в данной задаче ранее не ставился.
Теорема А.М. Ляпунова о центре (1892 г.) находит многочисленные приложения. В них всегда встает вопрос о границе применимости семейства Ляпунова. Сейчас стало понятно, что вопрос разрешается знанием о глобальном семействе периодических решений, которое включает в себя локальное ляпуновское семейство. Прогресс в задаче о границе наметился с исследований А. А. Зевина [6, 7]. В работе [6] даны условия на гамильтониан, гарантирующие в компакте продолжение ляпуновского семейства на границу , в работе [7] предложены строго звездообразные (strictly starshaped) гамильтонианы, для которых условия продолжения выполняются.
Обратимая механическая система выделяется свойством пространственно-временнóй симметрии, однако в общем случае она не допускает первый интеграл. В системе рассматриваются симметричные периодические движения (СПД), для которых справедлив аналог теоремы Ляпунова о центре [8]. Проблема границы СПД в работах [9, 10] решалась путем продолжения невырожденного СПД обратимой механической системы на глобальное семейство СПД. Наиболее общий результат изложен в работе [11], где снимаются ограничения, наложенные в статьях [9, 10]. Для автономной системы общего вида, не стесненной дополнительными ограничениями типа консервативности, обратимости, гамильтоновости и т.п., двумерное глобальное семейство невырожденных периодических решений построено в работе [12]. На глобальном семействе период меняется монотонно вместе с параметром семейства; оно содержит все связное множество невырожденных периодических решений семейства.
В данной статье показано, что каждое ляпуновское семейство, примыкающее к точке либрации, продолжается на глобальное семейство периодических орбит. Приведены сценарии образования глобальных семейств. Описаны плоские и пространственные семейства. Найдены цепочки глобальных семейств, в которых одно семейство переходит в другое с изменением энергии системы.
Цепочки глобальных семейств впервые исследованы в работе [13].
Круговая ограниченная задача трех тел допускает интеграл Якоби, для нее можно использовать формализм Гамильтона. Однако в работах [6, 7] не достигнуто глобальное семейство периодических орбит.
В статье применяется ранее развитая теория [9, 10, 11, 12]. При этом глобальное семейство для коллинеарных точек либрации можно получить также из результатов для систем общего вида [12]. Теория позволяет вывести в фазовом пространстве симметричность орбит глобального семейства [9, 10, 11].
ЗАДАЧА ТРЕХ ТЕЛ. ОБРАТИМОСТЬ
Уравнения круговой ограниченной задачи трех тел1 в безразмерных переменных и времени записываются в виде
(1)
Они содержат единственный безразмерный массовый параметр μ.
Положения относительного равновесия (точки либрации) находятся из системы уравнений
.
Задача допускает 5 точек либрации Li, i = 1, ..., 5, все они принадлежат плоскости (x, y). При этом L1, L2, L3 лежат на оси абсцисс x, а точки L4 и L5 расположены симметрично относительно оси x и образуют равносторонние треугольники с основными телами, расположенными на оси x.
Особенностью системы уравнений (1) является ее инвариантность относительно замен
.
Система принадлежит к классу обратимых механических систем [14]:
(2)
с неподвижным множеством {u,v: v = 0}. В силу симметричности уравнений по координате z для определенности далее рассматривается неподвижное множество
.
Тогда в системе (1), записанной в виде (2), размерности l = n = 3, а для векторов u и v получаем: , .
Фазовый портрет системы (2) симметричен относительно неподвижного множества R. Постоянные решения системы (2), принадлежащие R, называются равновесиями обратимой механической системы. Для них справедливо v = 0, V(u,0) = 0. Траектории, пересекающие неподвижное множество, будут симметричными относительно R. Симметричная траектория, дважды пересекающая множество R, называется СПД. В системе (1) она представляет собой симметричную периодическую орбиту.
Коллинеарные точки либрации принадлежат множеству R, и их ляпуновские семейства являются симметричными. В плоской задаче (z ≡ 0) характеристическое уравнение для точки Li (i = 1, 2, 3) имеет пару действительных корней противоположного знака и два чисто мнимых корня [5]. Паре чисто мнимых корней, согласно аналогу [8] теоремы Ляпунова о центре, соответствует локальное нелинейное семейство симметричных периодических орбит, примыкающее к коллинеарной точке либрации. Период на ляпуновском семействе монотонно зависит от постоянной энергии, поэтому семейство, по определению, является невырожденным. Следовательно, в соответствии с результатами работ [9, 10, 11], эти орбиты продолжаются на глобальное семейство симметричных периодических орбит.
Треугольные точки либрации не принадлежат неподвижному множеству R. Характеристическое уравнение для них допускает чисто мнимые корни только при выполнении условия
, (3)
т.е. если произведение двух конечных масс меньше 1/27 [5]. При выполнении неравенства (3) квадраты корней будут отрицательными и вычисляются по формуле
. (4)
Обозначим за λ1 меньший по модулю корень. Тогда корню λ1, по теореме Ляпунова о центре [4], всегда будет отвечать локальное ляпуновское семейство орбит. При условии, что корень λ2 не будет кратным λ1, второму корню также отвечает ляпуновское семейство.
Глобальные семейства периодических орбит для треугольных точек либрации строятся продолжением локального ляпуновского семейства с применением теории [12] для систем общего вида.
ГЛОБАЛЬНОЕ СЕМЕЙСТВО ПЕРИОДИЧЕСКИХ РЕШЕНИЙ
Система (1) записывается также как система автономных дифференциальных уравнений общего вида
. (5)
Тогда орбиты близ точек либрации анализируются как периодические решения системы (5) близ равновесия. Период на семействе ляпуновских орбит монотонно зависит от постоянной энергии h. Поэтому ляпуновские орбиты в (5) образуют семейство по параметру h периодических решений.
Для произвольного семейства периодических решений по скалярному параметру вводятся следующие понятия [12].
Определение 1. Семейство периодических решений называется невырожденным, если на нем период T() монотонно зависит от параметра .
Определение 2. Невырожденное семейство периодических решений, на котором параметр принимает всевозможные для решений семейства значения, называется глобальным семейством.
Глобальное семейство периодических решений обозначается через Σ.
Определения 1 и 2 справедливы как для обратимых механических систем (2), так и для автономного уравнения общего вида (5). При этом в (2) рассматриваются СПД. Независимо от вида рассматриваемой системы справедлив следующий результат.
Теорема (о глобальном семействе). Пусть система допускает семейство невырожденных периодических решений по параметру . Тогда оно продолжается по периоду T на глобальное семейство S. На S период T() монотонно зависит от параметра семейства . Семейство S заполняет глобальную область ; Σ описывается редуцированной системой второго порядка.
Доказательство теоремы для уравнения (5) приведено в работе [12], для системы (2) оно дано в статье [11] (см. также [9, 10]).
Заметим, что, согласно приведенной теореме, при подходе к границе семейства период T может стремится к нулю, ненулевому числу T * или к бесконечности. Нуль получается для семейства с убывающим периодом; для центра период T →T *; для седла T → +∞ [9, 10, 11, 12]. Многообразие многомерной системы в общей ситуации не будет плоским.
В задаче трех тел применяются следствия из приведенной теоремы.
Следствие 1. Ляпуновское семейство продолжается на глобальное семейство невырожденных периодических решений (глобальная теорема Ляпунова о центре для консервативной системы).
Следствие 1 применяется для периодических орбит близ треугольных точек либрации L4, 5.
Такой же вывод получается для симметричного ляпуновского семейства обратимой механической системы.
Следствие 2. Симметричное ляпуновское семейство обратимой механической системы продолжается на глобальное семейство невырожденных симметричных периодических решений (глобальная теорема Ляпунова о центре для обратимой механической системы).
Следствие 2 применяется для симметричных периодических орбит близ коллинеарных точек либрации L1, 2, 3.
ГЛОБАЛЬНЫЕ СЕМЕЙСТВА ПЕРИОДИЧЕСКИХ ОРБИТ, СВЯЗЫВАЩИЕ ТОЧКИ ЛИБРАЦИИ В ПЛОСКОЙ ЗАДАЧЕ
4.1. Кривая Г нулевой скорости точек на глобальном семействе
На каждой периодической орбите скорость точки в некоторый момент времени обращается в нуль. Существование на плоскости (x, y) точечного следа периодической орбиты лежит в основе метода построения глобального семейства периодических орбит.
Согласно теореме раздела 3, глобальное семейство периодических орбит описывается редуцированной системой. Для консервативной системы выводится редуцированная консервативная система с одной степенью свободы.
На периодическом решении скорость точки в некоторый момент обращается в нуль, причем существуют, по крайнем мере, два таких момента. При изменении параметра семейства в фазовом пространстве системы (1) получается кривая нулевой скорости точек. Она обозначается через Г(). Для описания глобального семейства иногда достаточно привести одну из кривых Г().
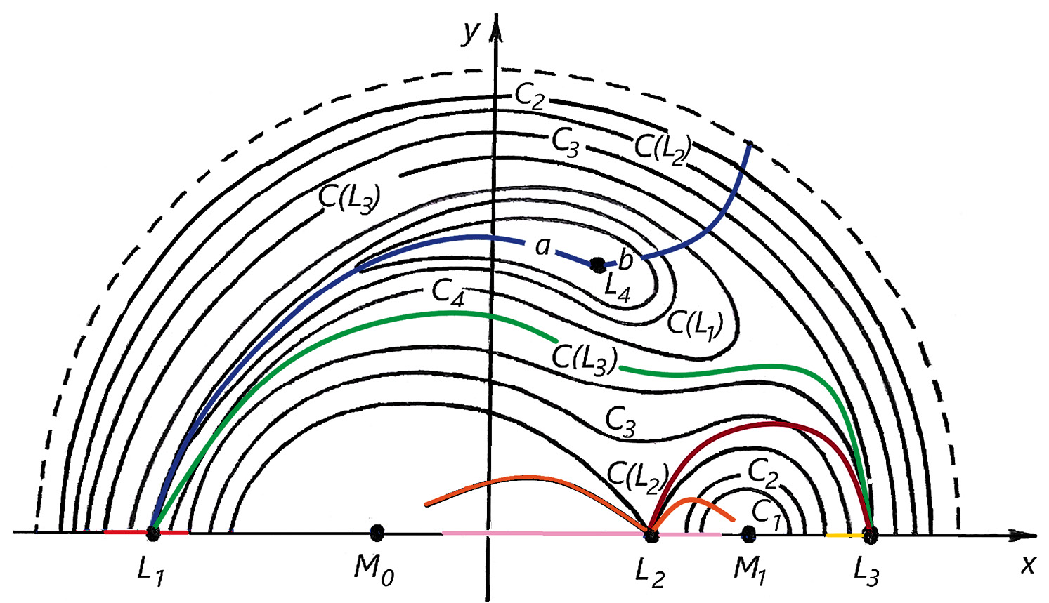
В плоской ограниченной задаче область возможных движений точки m при рассматриваемом значении параметра C выделяется неравенством 2Ω(x, y) ≥ C, где C = –2h, h < 0 — постоянная интеграла энергии. Кривая Хилла представляет собой линию уровня 2Ω(x, y) = C функции Ω(x, y) на плоскости (x, y); на ней cкорость точки m равна нулю. На рис. 1 кривые Хилла изображены с учетом симметрии относительно оси x: приведена верхняя полуплоскость. Как и в работе [5], значения Cj уменьшаются при росте номера j, а кривые Хилла для значений C, превосходящих C2, обозначены штриховой замкнутой линией.
Рис. 1. Кривая Г нулевой скорости на орбитах глобального семейства, пересекающая кривые Хилла
Точке либрации Li соответствует значение параметра C(Li). Поэтому для точек глобального семейства периодических орбит, рожденного из точки Li, значения параметра C > C(Li). С изменением параметра C происходит переход от одной к другой периодической орбите. На каждой периодической орбите семейства скорость точки в некоторый момент времени становится нулевой. В этот момент времени периодическая орбита оставляет точечный след на кривой Хилла с параметром C. В результате монотонного изменения C получается кривая Г нулевой скорости для орбит глобального семейства. Кривая Г начинается в точке либрации. Она пересекает кривые Хилла. Для глобального семейства имеется, по крайней мере, две кривые Г.
Проекция точек неподвижного множества R на плоскость (x, y) совпадает с осью x. Поэтому для симметричных периодических орбит одна из кривых Г принадлежит оси x, примыкая к соответствующей коллинеарной точке либрации.
Для гладкого по параметру С глобального семейства на рис. 1 изображена гладкая кривая Г. Она выделена цветом. Треугольной точке либрации L4, 5 отвечают два глобальных семейства, поэтому от точки либрации отходят две кривые Г(С) синего цвета: левая (a) и правая (b). Кривые нулевой скорости для орбит, рожденных из точек L1, L2 и L3, на рис. 1 выделены зеленым, оранжевым и коричневым цветами соответственно. Кривые Г, принадлежащие оси x, выделены красным, розовым и желтым цветами.
Для определенности полагаем, что масса тела M0 больше или равна массе тела M1. Cначала рассмотрим диапазон 0 < m < 1/2. Тогда для точек либрации выполняются неравенства
.
4.2. Двойственный характер коллинеарных точек либрации
Характеристическое уравнение для коллинеарной точки либрации Li (i = 1, 2, 3) содержит пару чисто мнимых корней и пару действительных корней противоположного знака. Поэтому в фазовом пространстве точка либрации Li раздваивается на пару центр-седло. Окрестность точки Li содержит два двумерных многообразия, одно из которых отвечает центру, другое — седловой точке. В седловой точке начинаются сепаратрисы — устойчивые (направленные к седловой точке) и неустойчивые (исходящие из седловой точки). При локальном изучении седловой точки сепаратрисы представлены двумя парами «усов».
Что касается чисто мнимых корней, то на втором многообразии, согласно аналогу [8] теоремы Ляпунова о центре, к точке Li примыкает симметричное ляпуновское семейство периодических орбит. Это семейство локальное. По следствию 2 [11] оно продолжается на глобальное семейство Σ1 симметричных периодических орбит.
Двойственный характер коллинеарной точки либрации Li отмечается мысленным разделением ее на Li+ (центр) и Li– (седло).
4.3. Голобальные симметричные семейства периодических орбит
В данном разделе описано формирование глобального семейства периодических орбит для коллинеарной точки либрации L1. Семейство S1 состоит из периодических орбит, симметричных относительно неподвижного множества R, на котором y = 0, .x = 0. На плоскость (x, y) точки множества R для Σ1 проецируются (см. рис. 1) как отрезок X1 (выделен красным цветом на оси x), содержащий точку L1. Сам отрезок расположен между двумя пересечениями кривой C = C(L3) с осью абсцисс. Следовательно, орбиты семейства Σ1 занимают на рис. 1 область, ограниченную кривыми C = C(L1) и C = C(L3).
Кривая нулевой скорости Г(С) (зеленого цвета) для орбит семейства S1 берет начало в точке L1 и с увеличением параметра С стремится к кривой со значением C = C(L3). Она получается сдвигом вдоль траекторий правой от L1 части отрезка X1. Правая граница отрезка X1 принадлежит C = C(L3), на которой расположена равновесная точка L3. Поэтому при C → C(L3) кривая Г(С) входит в точку L3, скорость в которой также равна нулю. Многообразие содержит центр L1+, период на Σ1 меняется монотонно, орбиты семейства Σ1 стремятся к кривой C = C(L3) с одновременным стремлением кривой Г(С) к точке L3. Поэтому равновесие L3 становится седлом L3– для семейства Σ1. Глобальное семейство Σ1 ограничено в фазовом пространстве. Границы глобального семейства образуют центр L1+ и седло L3–. С учетом нижней половины рис. 1 получаем вывод: глобальное множество Σ1 ограничено сепаратрисами, которые начинаются в точке L3–. Период на Σ1 увеличивается неограниченно.
Точка L3 имеет двойственный характер. Центру L3+ отвечает симметричное локальное ляпуновское семейство, которое продолжается, согласно следствию 2, на глобальное семейство симметричных периодических орбит Σ3. Здесь проекцией на плоскость (x, y) множества точек R для Σ3 является отрезок X3 (желтого цвета). На внешней от кривой C = C(L2) области нет равновесия, поэтому начальные точки для СПД принадлежат левосторонней окрестности точки L3 на оси x. В результате получается двумерное многообразие в пространстве.
Семейство Σ3 начинается в точке L3+. Второй равновесной точкой на двумерном многобразии становится седло L2–. На Σ3 период увеличивается от центра L3+ к седлу L2– неограниченно. С учетом нижней половины рис. 1 получается, что орбиты Σ3 проецируются на плоскость (x, y) в виде симметричной фигуры, связывающей точки L3 и L2.
Третье глобальное симметричное семейство Σ2 периодических орбит начинается в точке L2+. Оно качественно повторяет поведение глобальных семейств Σ1 и Σ3 с тем лишь отличием, что орбиты семейства не ограничиваются точкой либрации. На рис. 1 кривая Г нулевой скорости (оранжевого цвета) для орбит семейства Σ2 начинается в точке L2 и с увеличением C стремится к телу M1. Вторая такая же кривая стремится к телу M0: на рис. 1 изображены две кривые Г для одного глобального семейства. Проекцией на плоскость (x, y) множества точек R для Σ2 является отрезок X2 (розового цвета).
Орбиты глобального семейства Σ2 «прижимаются» к основным телам. Качественная оценка поведения орбит при подходе к границе глобального семейства связана с особенностями задачи трех тел в точках M0 и M1. При подходе к ним реализуется сценарий, когда в теореме о глобальном семействе параметр C ограничивается конечным числом. На рис. 1 «прижимание» отражено в прерывании кривых Г (оранжевого цвета) и двустороннем ограничении длины отрезка X2.
Вывод 1. Глобальные семейства симметричных орбит Si (i = 1, 2, 3) существуют при 0 < m < 1/2. На них период возрастает. Семейство S1 связывает точки L1+ и L3–, семейство S3 связывает точки L3+ и L2–, семейство S3 начинается в точке L2+ и «прижимается» к основным телам M0 и M1. Семейства S1, S3 и S2 образуют цепочку с растущим на ней параметром C = –2h.
4.4. Случай μ(1 –μ) < 1/27
При выполнении условия (3) к коллинеарным точкам либрации добавляются треугольные точки либрации L4, 5, расположенные на плоскости (x, y) симметрично относительно оси x. Их глобальные семейства Σ4, 5 периодических орбит также расположены на плоскости (x, y) симметрично относительно x.
Обратимся к точке либрации L4, которая в фазовом пространстве представлена двумя центрами. К точке L4 примыкают два ляпуновских семейства, которые, согласно следствию 1, продолжаются на свои глобальные семейства. На рис. 1 кривая Г нулевой скорости для периодических орбит начинается в точке L4, на ней параметр С увеличивается, начиная со значения C = C(L4).
Предположим, что при увеличении параметра С кривая Г(C) не покидает область Y, ограниченную замкнутой кривой C = C(L1). Тогда получается глобальное семейство, для которого параметр C ограничен снизу и сверху. Нижнее значение C отвечает центру (в точке L4), верхнее значение — седлу L1–. Существование семейства не зависит от условия нерезонансности частот | l1 | и | l2 |, следовательно, оно соответствует меньшей частоте | l1 |. Глобальное семейство орбит качественно ведет себя как семейства S1 и S3. Кривая Г нулевых скоростей для семейства на рис. 1 изображена синим цветом, обозначена буквой a и идет влево от точки L4.
Симметричное семейству глобальное семейство также имеет седлом L1–. Тем самым обе пары «усов» седла L1– заполняются.
Пусть выполнено условие нерезонансности для корня l2 ≠ pl1, p = N. Тогда, по теореме Ляпунова о центре, к точке либрации L4 (L5) примыкает второе ляпуновское семейство. По следствию 1 оно продолжается по периоду T на глобальное семейство, обозначаемое через (). Седла L1– и L3– не содержат свободной пары «усов», а одной пары «усов» седла L2– недостаточно для примыкания двух равноправных семейств.
Таким образом, семейства ( или покидают любую ограниченную в фазовом пространстве область, или «прижимаются» к основным телам.
На рис. 1 кривая b нулевых скоростей синего цвета идет вправо от точки L4.
Вывод 2. При выполнении условия (3) из точек либрации L4,5 начинаются глобальные семейства периодических орбит , отвечающие меньшей частоте | l1 | малых колебаний. На параметр C возрастает, периоды орбит стремятся к бесконечности, а орбиты неограниченно подходят к точке L1–. Глобальные семейства , соответствующие большей частоте | l2 |, существуют, если частота |l2| ≠ p|l1|, p ∈ N. На параметр C возрастает, сопровождаясь монотонным изменением периода орбит на семействе. Орбиты семейств уходят на бесконечность или «прижимаются» к основным телам M0 и M1.
4.5. Задача с основными телами одинаковой массы
При m = 1/2 основные тела имеют равные массы. Условие (3) не выполняется: глобальные семейства, примыкающие к треугольным точкам либрации, в задаче отсутcтвуют. Точка L2 находится в центре масс. Семейство S3 по-прежнему существует. Точки L1 и L3 равноправны, поэтому точки L1+ и L2– (L3+ и L2–) связываются глобальным семейством S1. На общей границе глобальных семейств S1 и S3 находится седло L2–. Семействами S1 и S3 заполняются обе пары «усов» седловой точки L2–.
Вывод 3. В плоской ограниченной задаче с основными телами M0 и M1 с одинаковой массой глобальные семейства S1 и S3, начинающиеся из разных точек либрации, идентичны друг другу, заканчиваются в точке L2– и разнесены в фазовом пространстве. В задаче реализуются две цепочки S1 - S2 и S3 - S2, на них параметр С возрастает, а орбиты семейства S2 «прижимаются» к основным телам M0 и M1.
ПРОСТРАНСТВЕННЫЕ ГЛОБАЛЬНЫЕ СЕМЕЙСТВА ПЕРИОДИЧЕСКИХ ОРБИТ
В пространственной ограниченной круговой задаче трех тел для точек либрации вычисляется производная
.
При этом для коллинеарных точек либрации выполняется неравенство a1, 2, 3 > 1, для треугольных точек либрации получаем a4, 5 = 1 [5]. В результате для всех точек либрации выводятся пары чисто мнимых корней, соответствующие малым пространственным колебаниям.
Характеристическое уравнение для коллинеарной точки либрации Lk в плоской задаче записывается в виде
,
а квадраты корней вычисляются по формуле
Эти формулы связывают частоты малых пространственных и плоских колебаний.
Сравним квадраты частот ak и ||. Для чисто мнимых корней получаем . Поэтому условие ak > || приобретает вид . Оно выполняется только при ak > 2/3. При извлечении квадратного корня получается также условие ak < 1.
Таким образом, для всех коллинеарных точек либрации частота малых пространственных колебаний меньше частоты малых плоских колебаний. Поэтому, согласно аналогу [8] теоремы Ляпунова о центре, к каждой коллинеарной точке либрации примыкает симметричное семейство пространственных ляпуновских орбит. Эти орбиты по следствию 2 продолжаются на глобальное семейство пространственных периодических орбит. В семействе период орбит меняется монотонно, само семейство стремится к бесконечности.
Для треугольных точек либрации частота пространственных колебаний равна 1. При этом частоты плоских колебаний вычисляются по формуле (4) и не превышают единицы. Значит, для применения теоремы Ляпунова о центре [4] необходимо исключить два счетных ряда значений параметра m: . В явном виде условия записываются с применением формулы (4).
Вывод 4. Пространственные глобальные семейства периодических орбит примыкают к точкам либрации, на них параметр С и период меняются монотонно, а сами семейства уходят в бесконечность. Семейства существуют для всех коллинеарных и треугольных точек либрации.
При этом для коллинеарной точки либрации Li (i = 1, 2, 3) пространственное глобальное семейство состоит из симметричных орбит. Для треугольных точек либрации пространственные глобальные семейства реализуются для всех значений массового параметра m, подчиняющихся неравенству (3), таких, что .
ЗАКЛЮЧЕНИЕ
В ограниченной круговой задаче трех тел существуют глобальные семейства периодических орбит, примыкающие к точкам либрации и содержащие в себе локальные ляпуновские семейства орбит. Семейства делятся на плоские и пространственные, симметричные и несимметричные.
В плоской задаче при 0 < m < 1/2 из точки L1 начинается глобальное семейство Σ1, которое приходит к точке L3; из точки L3 начинается глобальное семейство S3, приходящее к точке L2, из которой начинается глобальное семейство Σ2. Каждое семейство ограничено в пространстве, на семействах Σ1 и Σ3 период неограниченно возраcтает, орбиты семейства Σ2 «прижимаются» с ростом C к основным телам M0 и M1; эволюция глобальных семейств происходит с изменением энергии системы h. Семейства Σj, j = 1, 2, 3, состоят из симметричных относительно оси x орбит и образуют цепочку Σ1 - Σ3 - Σ2 с растущим на ней параметром C, где C = -2h, h < 0.
Для точек либрации L4, 5 периодические орбиты глобального семейства несимметричны, но сами семейства являются симметричными относительно оси x на плоскости (x, y). Семейства существуют, если массовый параметр m удовлетворяет условию (3). К треугольным точкам либрации примыкают два глобальных семейства, одно из которых существует всегда и соответствует меньшей частоте | l1 | малых колебаний в окрестности точки либрации, другое семейство — , реализуется при выполнении условий | l2 | ≠ p | l1 |, p ∈ N на большую частоту. Глобальные семейства приходят с неограниченно возрастающим периодом к точке L1. На семействах период орбит меняется монотонно. Орбиты семейств уходят на бесконечность или «прижимаются» к основным телам M0 и M1.
Глобальные семейства образуют цепочки; цепочка начинается в треугольной точке либрации, содержит глобальные семейства для треугольной и всех коллинеарных точек либрации, заканчивается семейством, орбиты которого «прижимаются» к основным телам. На цепочках семейств параметр C возрастает. На семействах , Σ1 и Σ3 на двумерном многообразии связываются центр и седло.
При μ = 1/2 семейства Σ1 и Σ3, начинающиеся из разных точек либрации, идентичны друг другу, примыкают к одной конечной точке L2 и разнесены в фазовом пространстве.
Пространственные глобальные семейства периодических орбит примыкают к точкам либрации, на них параметр C и период меняются монотонно, а сами семейства уходят в бесконечность. При этом для коллинеарной точки либрации Lk (k = 1, 2, 3) пространственное глобальное семейство состоит из симметричных орбит относительно неподвижных множеств и одновременно. Для треугольных точек либрации пространственные глобальные семейства реализуются, когда массовый параметр принадлежит диапазону (3) и выполняются условия .
1 Изложение задачи трех тел следует учебному пособию для университетов [5].
About the authors
V. N. Tkhai
Institute of Control Sciences of Russian Academy of Sciences
Author for correspondence.
Email: tkhai@ipu.ru
Russian Federation, Moscow
References
- Л. Эйлер, Новая теория движения Луны (Л.: Изд-во АН СССР, 1934).
- V. Szebehely, Theory of Orbits (New York: Academic Press, 1967).
- В.Н. Тхай, Прикладная математика и механика 42, 1026 (1978).
- А.М. Ляпунов, Общая задача об устойчивости движения, Cобр. соч. Т. 2 (М.: Изд-во АН СССР, 1956).
- Г.Н. Дубошин, Небесная механика. Аналитические и качественные методы (М.: Наука, 1964).
- A.A. Zevin, Nonlinear Analysis, Theory, Methods and Appl. 28(9), 1499 (1997).
- A.A. Zevin, Nonlinearity 12, 1339 (1999).
- В.Н. Тхай, Прикладная математика и механика 55, 56 (1998).
- В.Н. Тхай, Вестн. СПбГУ. Сер. 1. Математика. Механика. Астрономия. № 4, 709 (2021).
- V.N. Tkhai, in 2022 16th International Conference on Stability and Oscillations of Nonlinear Control Systems (Pyatnitskiy’s Conference), held on June 1–3, 2022 in Moscow, Russia (IEEE Xplore, 2022), INSPEC Accession Number: 21844085.
- В.Н. Тхай, Изв. РАН. Механика твердого тела № 6, 197 (2023).
- В.Н. Тхай, Автоматика и телемеханика № 5, 22 (2023).
- V.N. Tkhai, in 2020 15th International Conference on Stability and Oscillations of Nonlinear Control Systems (Pyatnitskiy’s Conference), held on June 3–5, 2020 in Moscow, Russia (IEEE Xplore, 2020), INSPEC Accession Number: 19772903.
- В.Н. Тхай, Прикладная математика и механика 55, 578 (1991).
Supplementary files



