Эпигенетические механизмы влияния физической активности на развитие атеросклероза
- Авторы: Мустафин Р.Н.1, Хуснутдинова Э.К.2
-
Учреждения:
- Башкирский государственный медицинский университет
- Институт биохимии и генетики – обособленное структурное подразделение Уфимского федерального исследовательского центра Российской академии наук
- Выпуск: Том 60, № 10 (2024)
- Страницы: 3-21
- Раздел: ОБЗОРНЫЕ И ТЕОРЕТИЧЕСКИЕ СТАТЬИ
- URL: https://medbiosci.ru/0016-6758/article/view/273865
- DOI: https://doi.org/10.31857/S0016675824100014
- EDN: https://elibrary.ru/wgfnmr
- ID: 273865
Цитировать
Полный текст
Аннотация
Данная работа является аналитическим обзором, посвященным поиску драйверных механизмов эпигенетических изменений в патогенезе атеросклероза. Заболевание поражает сердечно-сосудистую систему у взрослого населения, главным образом пожилого и старческого возраста. Атеросклероз сопровождается прогрессирующим отложением в интиме сосудов холестерина и липопротеинов с воспалением, сужением просвета и нарушением кровоснабжения тканей и органов. При этом меняется экспрессия генов CACNA1C, GABBR2, TCF7L2, DCK, NRP1, PBX1, FANCC, CCDC88C, TCF12, ABLIM1. Профилактикой атеросклероза является физическая нагрузка, механизмы реализации которой до конца не изучены. На экспериментальных моделях показано, что регулярные тренировки оказывают не только протективное действие на развитие атеросклероза, но также ингибируют прогрессирование уже развившейся болезни с уменьшением стеноза сосудов, повышением концентрации в бляшках коллагена и эластина, матриксных металлопротеиназ. Полученные результаты были подтверждены клиническими исследованиями. Целью настоящего обзора было систематизировать накопленные данные о причинах эпигенетических изменений, в том числе под влиянием регулярных тренировок, вызывающих изменение экспрессии специфических микроРНК при атеросклерозе. Выявлено, что физические упражнения у Apo-/- мышей повышают экспрессию miR-126 и miR-146a (ингибирующих гены TLR4 и TRAF), miR-20a (воздействующая на PTEN), miR-492 (подавляющая мРНК гена RETN). Клинические исследования показали увеличение уровней miR-146a, miR-126, miR-142-5p, miR-424-5p и снижение транскрипции miR-15a-5p, miR-93-5p, miR-451 под влиянием аэробных тренировок. Сделано предположение, что драйверами эпигенетических изменений при атеросклерозе являются патологически активированные при старении транспозоны, транскрипция которых может меняться под влиянием физических тренировок, что сопровождается нарушением экспрессии произошедших от транспозонов длинных некодирующих РНК и микроРНК. Анализ литературных данных позволил выявить 36 таких микроРНК, для 25 из которых показано идентичное изменение уровней при старении и атеросклерозе.
Ключевые слова
Полный текст
Атеросклероз (АС) является самым распространенным сердечно-сосудистым заболеванием в мире, поражающим сосуды сердца, головного мозга и периферических артерий [1]. Частота встречаемости болезни значительно увеличивается с возрастом [2] в связи с воспалением стенок сосудов при старении [3–5]. Развитие АС характеризуется отложением в стенках артерий холестерина и липопротеинов с образованием бляшек, которые постепенно сужают просвет сосудов и нарушают кровоснабжение тканей и органов. На развитие болезни влияют как средовые факторы (неправильное питание, лишний вес, курение, прием алкоголя, гиподинамия), так и генетическая предрасположенность [1]. Согласно результатам метаанализов, АС достоверно ассоциирован с аллельными вариантами генов интерлейкина IL-10 (–1082G>A), бета-хемокинов CCR5 (rs333), циклооксигеназы COX2 (–765G>C), FLAP (–336G>A), липооксигеназы 5-LO (–1078G>A), маренострина MEFV (694M>V), Толл-подобных рецепторов TLR-4 (+896A>G) [6]. Для АС определенных локализаций метаанализы показали ассоциацию полиморфизмов специфических генов при АС периферических артерий (CYP2B6, SYTL3 и TCF7L2) [7], при АС артерий головного мозга (GP1BA, F11, LAMC2, VCAM1, PROC, KLKB1) [8], при АС коронарных артерий (варианты 57 различных полиморфизмов, расположенных главным образом в межгенных и интронных областях, а также в генах BCAS3, KSR2, NOA1, NOS3, SMAD3, SWAP70) [9].
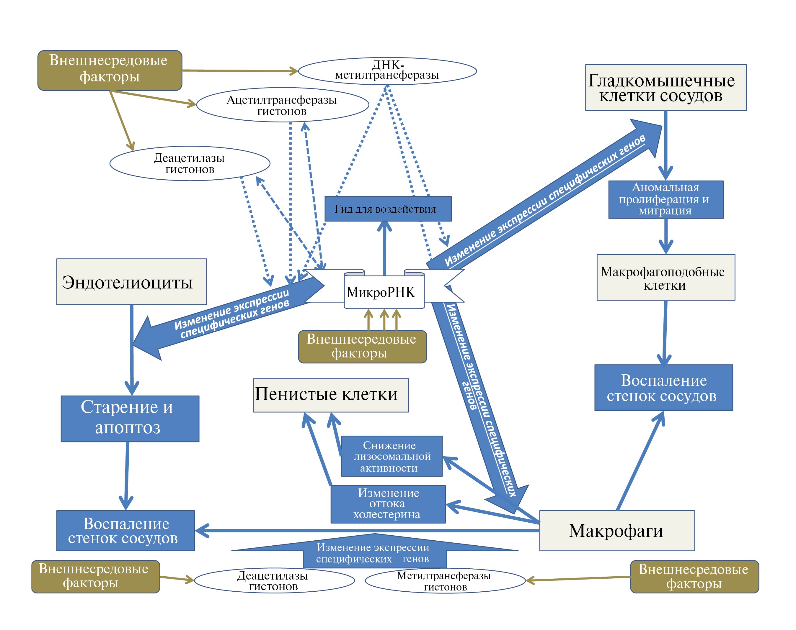
Развитие АС сопровождается изменением экспрессии генов в тканях пораженных сосудов, что обусловлено влиянием эпигенетических факторов, к которым относятся метилирование ДНК, модификации гистонов и РНК-интерференция с помощью микроРНК и длинных некодирующих РНК (нкРНК) [10]. Это сопровождается изменением участвующих в патогенезе АС фенотипов клеток, в том числе эндотелиоцитов (ЭЦ) [4, 11, 12], гладкомышечных клеток сосудов (ГМКС) [13, 14] и клеток иммунной системы [15], а также нарушением метаболизма липидов и воспаления [16] (рис. 1). Проведенное в 2022 г. сравнительное исследование роли эпигенетических факторов в развитии АС показало 47 активированных (гипометилированных) и 90 инактивированных (гиперметилированных) генов при АС, а также 10 ключевых генов АС (CACNA1C, GABBR2, TCF7L2, DCK, NRP1, PBX1, FANCC, CCDC88C, TCF12, ABLIM1), дифференциально экспрессируемых под влиянием микроРНК и патологического метилирования [17]. Метилирование ДНК осуществляют ферменты ДНК-метилтрансферазы DNMT1, DNMT3a, DNMT3b, деметилирование – Тet-метилцитозиндиоксигеназы TET1, TET2, TET3, ацетилирование гистонов – ацетилтрансферазы [10]. Нарушения экспрессии микроРНК описаны как патогенетические факторы развивающегося при старении АС [4, 5], поскольку они изменяют метилирование ДНК по механизмам РНК-направленного ДНК-метилирования, влияя на транскрипцию специфических генов. В данных механизмах микроРНК играют роль гидов для изменения эпигенетических факторов в специфических локусах генома [18], следствием чего являются обнаруживаемые при АС влияния ДНК-метилтрансфераз DNMT1/3a/3b, TET1/2/3, гистоновых ацетилтрансфераз НАТ и деацетилаз HDAC на экспрессию специфических генов [10].
Эндотелиальное воспаление при АС ассоциировано с повышенными уровнями miR-126, miR-221/222 и низкими уровнями miR10a, miR-155, miR-181a, miR-221/222, что ведет к апоптозу, остановке клеточного цикла, выработке активных форм кислорода. При старении эндотелия наблюдается усиление экспрессии miR-217, miR-34, снижение выработки miR-92a, miR-216a, что сопровождается повышением концентраций провоспалительных хемокинов MCP1 (monocyte chemoattractant protein 1), CXCL12 (chemokine (C-X-C motif) ligand 12), VCAM (vascular cell adhesion protein), ICAM (intercellular adhesion molecule) [4]. Со старением ЭЦ в патогенезе АС ассоциированы miR-146a [11] и miR-200c (в ответ на активные формы кислорода) [12]. Ассоциированная со старением miR-217 оказалась вовлеченной в развитие АС и сердечно-сосудистой дисфункции путем подавления сети активаторов эндотелиальных синтетаз оксида азота, включая VEGF (vascular endothelial growth factor) и пути рецептора апелина [5].
Проведенный в 2018 г. систематический обзор научной литературы показал, что микроРНК способны контролировать воспаление сосудистой стенки, регулируя ее инфильтрацию активированными лейкоцитами. К ним относятся miR-19a, miR-19b, miR-21. Ключевой микроРНК в данных механизмах АС является miR-126, которая ингибирует VCAM-1 (vascular cell adhesion molecule 1) и провоспалительный TNF-α. В связи с этим снижение экспрессии miR-126 повышает активность NF-κB, усиливая взаимодействие лейкоцитов с ЭЦ и способствуя АС [15]. На функцию макрофагов при АС оказывает влияние miR-33, которая регулирует зависимый от ABCA1 (АТФ-связывающий кассетный транспортер А1) отток холестерина. Также miR-33 ингибирует гены TFEB и FOXO3, снижая лизосомальную активность и фагоцитоз макрофагов. Поэтому воздействие анти-miR-33 повышает эффероцитоз, лизосомальный биогенез и деградацию апоптического материала макрофагов [19]. Изменение эпигенетической регуляции играет важную роль в поляризации макрофагов в М1-подобные (под влиянием деацетилаз гистонов HDAC3, HDAC7, HDAC9, модификаций гистонов H3K9me3, H3K36me3), что способствует воспалению сосудистой стенки [20]. Воспалительные макрофаги секретируют везикулы, содержащие специфические микроРНК (такие как miR-28, miR-146a, miR-185, miR-365, miR-503), которые используются для коммуникации между клетками атеросклеротических сосудов [15].
Аномальная пролиферация и миграция ГМКС вовлечены в формирование неоинтимы, способствуя рестенозу [14] и образованию бляшек при АС. При этом ГМКС могут переходить к менее дифференцированным формам, в которых отсутствуют маркеры ГМКС, в том числе в макрофагоподобные клетки, способствующие прогрессированию АС и воспалению [13]. Влиянием на ГМКС в патогенезе АС охарактеризованы miR-1 (мишенями являются мРНК генов KLF4, PIM1), miR-10a (влияет на мРНК HDAC4), miR-126 (ингибирует мРНК генов BCL2, IRS1, FOXO3), miR-22 (влияет на гены MECP2, HDAC4, EVI1), miR-143 и miR-145 (воздействуют на гены ACE, ELK1, KLF4/5), miR-21 (мишени – мРНК генов DOCK, PDCD4), miR-26a, miR-34a, miR-130a, miR-221 [15]. Среди циркулирующих микроРНК наиболее специфичными для АС являются miR-17, miR-17-5p, miR-29b, miR-30, miR-92a, miR-126, miR-143, miR-145, miR-146a, miR-212, miR-218, miR-221, miR-222 и miR-361-5p, которые были предложены в качестве биомаркеров для диагностики болезни [21].
Следует отметить, что причинами нарушений экспрессии микроРНК при АС может служить активация мобильных генетических элементов (МГЭ) с возрастом [22], способствующих воспалительным процессам в организме человека при старении [3–5]. Это обусловлено возникновением от МГЭ в эволюции множества некодирующих РНК (нкРНК), в том числе микроРНК. Еще в 2016 г. была опубликована база данных MDTE DB (miRNAs derived from transposable elements database) о происхождении 661 специфической микроРНК от МГЭ [23]. К МГЭ относятся ретроэлементы (РЭ) HERV (Human Endogenous Retroviruses) [24] и LINE-1 (Long Interspersed Nuclear Elements-1), транспозиция которых происходит по механизму “копирования и вставки”, и ДНК-транспозоны, перемещающиеся путем “вырезания и вставки”[25]. В связи с наличием комплементарных последовательностей микроРНК с МГЭ активация последних при старении и под воздействием средовых факторов может отразиться на экспрессии микроРНК. Кроме того, обнаружение многочисленных полиморфизмов, расположенных в межгенных областях и интронах [9], ассоциированных с АС, также свидетельствует о влиянии МГЭ на патогенез болезни, поскольку многие МГЭ расположены в межгенных областях и интронах. Сходным распределением в геноме человека характеризуются и гены микроРНК [23].
Влияние физических упражнений на атеросклероз и старение
В развитии АС важную роль играет ассоциированное со старением воспаление стенок сосудов [5], на которое могут воздействовать средовые факторы, в том числе выполнение достаточного количества аэробных физических упражнений, которые изменяют метаболизм в организме [26]. В то же время гиподинамия стимулирует НАДФН-оксидазы, способствуя сосудистой дисфункции за счет усиления окислительного стресса [27]. Регулярные тренировки ингибируют экспрессию провоспалительной молекулы TNF-α [28]. Под воздействием аэробных упражнений у пожилых людей снижаются концентрации IL-18, IL-6, СРБ в крови [29], а при АС предотвращается образование пенистых клеток из макрофагов [30]. Таким образом, описаны молекулярные механизмы влияния физических тренировок на развитие АС, однако наиболее перспективно исследование регуляторов эпигенетических факторов, вызывающих данные изменения. Такими драйверами могут служить МГЭ, патологическая активация которых является ключевым механизмом старения [22].
Для подтверждения эффекта воздействий различных факторов на развитие атеросклероза в экспериментах используют специально модифицированные линии мышей ApoE-/-, при исследовании которых в ряде опубликованных работ было достоверно показано не только протективное действие физических упражнений на развитие АС, но и ингибирование прогрессирования самой болезни, что свидетельствует о рациональности рекомендаций внедрения регулярных занятий физкультурой пациентам даже с уже развившимся АС. Так, 6-недельный бег мышей линии ApoE-/- после 16-недельной диеты с повышенным содержанием жира способствовал уменьшению стеноза бляшек и повышению в них содержания коллагена и эластина [31]. Аналогичные результаты получены в другой работе на мышах линии ApoE-/- с развившимся тяжелым АС: 8-недельный бег снижал стеноз бляшек, повышал концентрацию в них эластина и коллагена [32]. Определено также подавление воспаления и миграции клеток иммунной системы в стенках сосудов с уменьшением количества лейкоцитов в АС бляшках в результате шести недель добровольного бега мышей ApoE-/- [33]. Выявлено снижение уровней липидов, уменьшение стеноза бляшек с повышением в них концентрации эластина и коллагена и матриксных металлопротеиназ ММР2 (которые разрушают матрикс бляшек) у ApoE-/- мышей с ранним (возраст 12 нед.) и поздним (возраст 40 нед.) АС после 10 нед. добровольного бега [34].
Полученные в экспериментах на животных результаты о лечебном воздействии аэробных нагрузок на развитие АС были подтверждены в клинических исследованиях на пациентах. Было выявлено, что длительные (4 ч) физические упражнения низкой интенсивности приводят к усиленному окислению триглицеридов во время тренировки и снижению скорости появления свободных жирных кислот во время восстановления, причем в большей степени у тренированных лиц [35]. Исследование возрастных пациентов (58–70 лет) с АС показало, что 16-недельные тренировки с использованием устройств с виброотдачей для стимуляции физической активности снижают продукцию интерлейкинов IL-1β, IL-8, IL-10 в периферических мононуклеарах [26]. Поскольку в патогенезе АС важную роль играет ассоциированное со старением воспаление стенок сосудов, полученные данные свидетельствуют о протективном влиянии регулярных физических упражнений на развитие АС. Рандомизированное исследование на пожилых добровольцах (средний возраст 69 лет) с АС периферических артерий показало, что высокоинтенсивные тренировки в течение 12 мес. значительно более эффективно воздействовали на развитие АС по сравнению с низкоинтенсивными [36]. Проведенный в 2023 г. метаанализ 12 рандомизированных контролируемых и семи когортных исследований показал, что физические упражнения у пациентов с окклюзивным АС периферических артерий оказывают лечебный эффект и снижают риск смерти после 12 мес. регулярных занятий [37].
Влияние физических упражнений на экспрессию микроРНК и сигнальные пути при атеросклерозе
Воздействие физических упражнений на развитие АС может быть связано с изменением эпигенетических факторов. Об этом свидетельствуют опубликованные результаты экспериментов на самцах мышей C57BL/6J с нулевым ApoE в возрасте 10 нед. На данных животных продемонстрирован эффект физических упражнений на снижение экспрессии miR-155 и повышение – miR-126, miR-146a. Мышей помещали в камеру с беговой дорожкой на 10 мин перед началом бега, после чего в течение 1 ч животные бегали со скоростью 13 м/мин. По сравнению с контрольными мышами (с отсутствием физических упражнений, с воздействием статинов и без него) у опытной группы повышение уровней miR-126 и miR-146a снижало воспалительное повреждение сосудов за счет ингибирующего воздействия на экспрессию генов TRAF и TLR4 [38]. В экспериментах на крысах линий ApoE-/- и LDLR-/- в 2017 г. было выявлено, что регулярные упражнения в виде плавания способствуют повышению экспрессии miR-20a клетками эндотелия. МiR-20a подавляет транскрипцию и трансляцию генов PTEN (кодирует белок фосфатазу, супрессор опухолей, предотвращающий быструю пролиферацию клеток), ANGII (кодирует ангиотензин), ET-1 (ген эндотелина 1), TxA2 (тромбоксан А2) [39]. Плавание также значительно уменьшало тяжесть течения АС у Apo-/- мышей за счет повышения уровней miR-492, которая ингибирует экспрессию гена резистина (RETN) [40].
Рис. 1. Схема роли микроРНК в механизмах развития атеросклероза.
В клинических исследованиях на пациентах с АС коронарных артерий было выявлено снижение уровней miR-15a-5p, miR-93-5p, miR-451a и повышение miR-146a-5p в крови под влиянием физических упражнений. Проведенный биоинформационный анализ показал роль генов miR-15a-5p, miR-93-5p в механизмах биосинтеза и метаболизма жирных кислот [41]. В отношении miR-146a полученные результаты совпадают с данными экспериментов на мышах [38]. Регулярные тренировки в виде ходьбы у пациентов с АС периферических артерий способствовали экспрессии miR-126, которая играет роль в ангиогенезе и адаптации за счет ингибирования PI3KR2, благодаря чему активируется сигнальный путь фактора роста эндотелия сосудов VEGF [42]. Умеренные физические тренировки возрастных пациентов (72 ± 7 лет) с АС периферических артерий способствовали повышению уровней miR-142-5p и miR-424-5p, которые воздействуют на VEGF и mTOR сигнальные пути, препятствуя развитию АС [43]. На рис. 2 представлена схема влияния физических тренировок (согласно данным экспериментальных и клинических исследований) на экспрессию специфических микроРНК, вовлеченных в патогенез АС.
Рис. 2. Схема воздействия физических упражнений на экспрессию микроРНК, вовлеченных в патогенез атеросклероза.
Поскольку даже одна микроРНК влияет на множество различных генов, логично предположить, что изменение экспрессии этих молекул оказывает воздействие на специфические вовлеченные в патогенез АС механизмы. Действительно, в экспериментах на мышах аэробные тренировки приводили к повышению экспрессии SESN1. Белки SESN подавляют сигнальные пути воспаления со снижением уровней провоспалительных факторов [44]. Упражнения по плаванию у C57BL/6J мышей в возрасте 24 мес. усиливали выработку и другого представителя этих белков – SESN2, способствуя повышению чувствительности к инсулину [45]. Физические упражнения влияют также на сигналинг АМФ-активируемой протеинкиназы (AMPK). Это способствует восстановлению метаболизма липидов и нормализации функции ЭЦ за счет взаимодействия AMPK с рецепторами, активирующими пролифераторы пероксисом [46]. Помимо мутаций гена ApoE-/- для моделирования АС, у экспериментальных животных моделируют развитие АС путем нокаута (инактивации) обоих аллелей гена рецепторов липопротеинов низкой плотности (LDLR-/-). Эксперименты на таких мышах показали, что регулярные аэробные физические упражнения в течение четырех недель усиливают выработку пероксида водорода и оксида азота, препятствуя эндотелиальной дисфункции [47].
Роль транспозонов и длинных некодирующих РНК в патогенезе атеросклероза
Эффект воздействия физических тренировок может быть обусловлен влиянием на активированные при АС транспозоны (МГЭ), поскольку продукты экспрессии МГЭ при старении стимулируют гиперпродукцию интерферона и вторичные хронические воспалительные процессы в организме [24, 48]. Для макрофагов характерна экспрессия HERV-K HML-2, коррелирующая с иммунной активацией макрофагов (поляризация в М1-клетки) и ответом на интерферон-I [49]. При старении дисфункциональные LB-пенистые макрофаги (CD14+CD16+) продуцируют частицы HERV-K102, высвобождаемые для стимуляции обучаемого врожденного иммунитета [50], что может быть причиной нарушенной экспрессии генов при АС в данных клетках [51]. Макрофаги экспрессируют также ген ERVPb1, произошедший от Env эндогенных РЭ HERV-P [52]. Действительно, проведенное в 2019 г. исследование изменений эпигенетических факторов в лейкоцитах периферической крови у людей под влиянием физических упражнений показало усиление метилирования Alu и LINE1, а также генов TNFα, NOS2, EDN1, что сопровождалось снижением артериального давления [53]. В скелетной мускулатуре физические упражнения усиливают метилирование LINE1, в норме сниженное при физиологическом старении [54]. В экспериментах на трансгенных мышах, получавших диету с высоким содержанием жира, показано повышение транскриптов РЭ с их снижением под влиянием аэробных упражнений [55].
Роль МГЭ в инициации и развитии АС обусловлена не только опосредованным интерфероном воспалением [24, 48], но и участием в функционировании иммунной системы. Об этом свидетельствует возникновение необходимых для V(D)J рекомбинации RAG1 и RAG2 от транспозонов [56]. Дисбаланс в активации РЭ с возрастом [22], способствующий старению и воспалению стенок сосудов [3–5], может отражаться на дисрегуляции ДНК-транспозонов и происходящих от них генов V(D)J рекомбинации с последующим изменением функционирования иммунной системы [57], что отражается на развитии АС. Активация РЭ при старении способствует иммунной патологии также в связи с использованием ERV в качестве энхансеров генов HLA-G [58] и интерферон-индуцибельных генов (формируя транскрипционные сети интерферонового ответа [59]). Согласно результатам метаанализов, дисрегуляция РЭ имеет значение в этиопатогенезе аутоиммунных болезней [60], с которыми достоверно ассоциирован АС [61].
Роль МГЭ в развитии АС опосредована также тесной взаимосвязью их функционирования с нкРНК, которые произошли от МГЭ в эволюции, включая не только микроРНК [23], но и длинные нкРНК [62]. За счет этого МГЭ служат драйверами эпигенетической регуляции как на посттранскрипционном, так и на транскрипционном уровнях [63] за счет механизма РНК-направленного ДНК-метилирования [18]. Кроме того, МГЭ являются важнейшими источниками возникновения транскрипционных факторов [64] и сайтов связывания с ними [65], что свидетельствует о существовании дополнительного механизма влияния транспозонов на эпигенетические факторы, поскольку транскрипционные факторы влияют на различные деацетилазы гистонов [66]. Определена также взаимосвязь miR-148 с ДНК-метилтрансферазами DNMT1, DNMT3a, miR-140 – с деацетилазой гистонов HDAC4 [67].
Длинные нкРНК относятся к эпигенетическим факторам, и изменения их уровней в патогенезе АС могут быть отражением особенностей экспрессии МГЭ, являющихся источниками нкРНК в эволюции [62]. Это обусловлено высокой чувствительностью РЭ к влиянию средовых воздействий [68] и гиперактивацией МГЭ при старении [22]. Продукты экспрессии HERV [69] и LINE-1 [70] сами функционируют в качестве длинных нкРНК. Описана роль взаимодействий РЭ с длинными нкРНК в патогенезе АС. Alu-элементы (относятся к неавтономным РЭ) связываются с длинной нкРНК ANRIL, вовлеченной в развитие AC [71]. ANRIL взаимодействует непосредственно с последовательностями Alu в геноме [72], которые оказывают проатерогенный эффект, располагаясь в областях промоторов генов-мишеней [73], кодирующих белки группы поликомб PRC-1 и PRC-2. Данные белки рекрутируются с помощью ANRIL и используются для модификации эпигенетических факторов с ингибированием генной экспрессии в цис-регуляции апоптоза, пролиферации и адгезии клеток, воспаления и развития АС [72].
Длинные нкРНК VINAS [74] и H19 [75] влияют на развитие АС за счет регуляции сигнальных путей MAPK и NF-κB, участвующих в воспалении. Нокдаун VINAS снижает экспрессию ключевых воспалительных маркеров, таких как MCP-1, COX-2, TNF-α, IL-1β в эндотелиоцитах [74]. В плазме крови и в бляшках больных АС определен повышенный уровень длинной нкРНК AK136714, ингибирование которой в экспериментах подавляет формирование АС, воспаление ЭЦ и защищает эндотелиальный барьер. AK136714 стимулирует транскрипцию Bim, а также напрямую связывается с HuR, повышая стабильность мРНК генов TNF-α, IL-1β и IL-6 [76]. Длинная нкРНК RAPIA экспрессируется макрофагами при прогрессировании АС, стимулируя их пролиферацию и подавляя апоптоз. Ингибирование RAPIA in vivo подавляет прогрессирование АС [77]. Экспрессия специфичной для макрофагов длинной нкРНК MAARS (Macrophage-Associated Atherosclerosis lncRNA Sequence) в интиме аорты увеличивается в 270 раз при прогрессировании АС и снижается при регрессе на 60%. В экспериментах на LDLR-/- (с обоими инактивированными аллелями рецепторов липопротеинов низкой плотности) мышей нокдаун MAARS снижал образование АС бляшек на 52% за счет уменьшения воспаления, апоптоза макрофагов и увеличения эффероцитоза в стенках сосудов [74].
Модифицированные транскрипты Alu-элементов при АС контролируют стабильность провоспалительной длинной нкРНК NEAT1, экспрессия которой выше у больных АС коронарных артерий и усиливается под влиянием TNF-α. Подавление NEAT1 приводит к ослаблению вызванной TNF-α провоспалительной реакции эндотелиоцитов с характерной для нее экспрессией хемокинов CXCL8, CCL2, иммуноглобулинов VCAM1 и ICAM1 [78]. При инфаркте миокарда с симптомами нестабильной атеросклеротической бляшки в сыворотке больных значительно повышается уровень длинной нкРНК MIAT, которая действует в качестве губки для miR-149-5p, способствуя экспрессии антифагоцитарной молекулы CD47 [79]. Т. е. механизм влияния длинных нкРНК на развитие АС может быть связан с регуляцией микроРНК, что, вероятно, обусловлено происхождением в эволюции от МГЭ как длинных нкРНК [62, 80], так и микроРНК [23] (общее происхождение способствует наличию комплементарных последовательностей). Поэтому логично предположить, что наблюдаемые изменения экспрессии нкРНК при АС являются следствием патологической активации МГЭ при старении [22, 24, 25], которые оказывают не только прямое воздействие на развитие АС [3–5], но и опосредованное, за счет взаимодействий произошедших от них микроРНК и длинных нкРНК (рис. 3).
Таблица 1. Идентичное изменение экспрессии произошедших от транспозонов микроРНК при атеросклерозе и старении
№ | МикроРНК | Транспозон-источник | Изменение экспрессии микроРНК при атеросклерозе (повышение – ↑, снижение – ↓) [примеч. автора] | Изменение экспрессии микроРНК при старении (повышение – ↑, снижение – ↓) [примеч. автора] |
1 | miR-1246 | LTR-ERVL | ↑ [81] | |
2 | miR-1248 | SINE/Alu | ↓ [84] | ↓ [85] |
3 | miR-1271 | LINE2 | ↑ [86] | |
4 | miR-1273 | LINE, SINE, ERVL | ↑ [87] | |
5 | miR-1290 | SINE/MIR | ↑ [88] | ↑ [83] |
6 | miR-151 | LINE2 | ↓ [89] | ↓ [85] |
7 | miR-192 | LINE2 | ↑ [90] | ↑ [91] |
8 | miR-211 | LINE2 | ↓ [92] | ↓ [93] |
9 | miR-224 | MER-135 | ↓ [94] | ↓ [95] |
10 | miR-31 | LINE2 | ↑ [96] | ↑ [97] |
11 | miR-320b | LINE2 | ↑ [98] | ↑ [99] |
12 | miR-326 | hAT-Tip100 | ↑ [100] | ↑ [101] |
13 | miR-335 | SINE/MIR | ↑ [102] | |
14 | miR-340 | TcMar-Mariner | ↑ [105] | ↑ [93] |
15 | miR-374 | LINE2 | ↑ [106] | ↑ [93] |
16 | miR-378 | SINE/MIR, LINE2 | ↑ [109] | |
17 | miR-384 | LINE-Dong-R4 | ↑ [111] | ↑ [110] |
18 | miR-421 | LINE2 | ↓ [112] | ↓ [113] |
19 | miR-4487 | LINE1 | ↑ [114] | ↑ [115] |
20 | miR-493 | LINE2 | ↓ [116] | ↓ [117] |
21 | miR-548 | LINE, LTR, SINE, TcMar, hAT Charlie | ↓ [118] | |
22 | miR-552 | LINE1 | ↑ [119] | ↑ [120] |
23 | miR-576 | LINE1 | ↓ [121] | ↓ [82] |
24 | miR-584 | hAT-Blackjack | ↑ [122] | |
25 | miR-708 | LINE2 | ↓ [123] | ↓ [124] |
Рис. 3. Схема взаимодействия мобильных генетических элементов с некодирующими РНК (нкРНК) в патогенезе атеросклероза.
Роль произошедших от транспозонов микроРНК в развитии атеросклероза и старения
Анализ научной литературы позволил нам выявить изменение экспрессии 35 произошедших от транспозонов микроРНК, экспрессия которых изменяется как при старении, и при атеросклерозе. Так, уровень возникшей от LTR-ERVL и частично комплементарной ее последовательности [23] miR-1246 повышается как при АС [81], так и при старении (в фибробластах человека) [82, 83]. При атеросклерозе miR-1246 способствует пролиферации, инвазии и дифференцировке ГМКС [81]. Поскольку miR-1248 (произошла от SINE/Alu [23]) подавляет экспрессию тромбомодулина в предшественниках ЭЦ, снижение ее уровня способствует развитию АС [84]. Низкие концентрации miR-1248 определяются также при старении [85]. У больных инфарктом миокарда в экзосомах, полученных из макрофагов, определены высокие уровни miR-1271 [86], произошедшей от LINE2 [23]. При исследовании образцов коронарных артерий больных АС определено значительное повышение экспрессии miR-1273 [87], семейство которой произошло в эволюции от РЭ LINE, SINE, ERVL [23]. При старении экспрессия miR-1271 и miR-1273 также повышается [82, 83]. Повышенные уровни miR-1290, возникшей от SINE/MiR [23], наблюдаются при старении [83] и при осложненном инсультом АС у пациентов молодого возраста [88].
Произошедшая от LINE2 miR-151 [23] подавляет апоптоз ЭЦ в развитии АС. Данная микроРНК влияет на выработку белков BAX, IL-17A, с-каспазы 3 и 9. Как при АС [89], так и при старении снижается уровень miR-151 [85], что отражается на активации воспалительных процессов при обоих процессах. Экспрессия miR-192 (возникла от LINE2 [23]) значительно выше в сыворотке крови больных АС. MiR-192 способствует пролиферации и миграции ГМКС [90]. При старении также наблюдается повышение экспрессии miR-192 [91]. В сыворотке больных АС выявлено значительное снижение уровня miR-211 [92], произошедшей от LINE2 [23]. Экспрессия miR-211 достоверно уменьшена у людей с более низкой продолжительностью жизни по сравнению с долгожителями [93]. От ДНК-транспозона MER-135 в эволюции возникла miR-224 [23], для которой определена обратная корреляция с АС коронарных артерий у человека [94]. MiR-224 ассоциирована со старением головного мозга. Ее мишенью является ген CHOP, который вовлечен в регуляцию митохондриальных белков [95].
Повышенная экспрессия miR-31 (произошла от LINE2 [23]) способствует прогрессированию АС за счет воздействия на оксидазу NOX4, которая регулирует миграцию ГМКС [96]. MiR-31 действует как ключевой драйвер старения фолликулярных стволовых клеток волос путем прямого нацеливания на мРНК гена Clock (основной ген циркадных часов, нарушение регуляции которого активирует каскад MAPK/ERK), вызывая истощение HFSC посредством трансэпидермальной элиминации. Условная абляция miR-31 обеспечивает эффективную защиту кожи от старения [97]. У больных с АС коронарных артерий значительно повышена экспрессия miR-320b, которая регулирует отток холестерина из макрофагов. Введение miR-320b экспериментальным животным увеличивало размеры АС бляшек, содержание поврежденных макрофагов и уровни провоспалительных цитокинов за счет усиления фосфорилирования NF-κB [98]. Источником miR-320b в эволюции является LINE2 [23]. Повышенный уровень miR-320b ассоциирован также со старением [99].
Таблица 2. Разнонаправленное изменение экспрессии произошедших от транспозонов микроРНК при атеросклерозе и старении
№ | МикроРНК | Транспозон- источник | Изменение экспрессии микроРНК при атеросклерозе (повышение – ↑, снижение – ↓) [примеч. автора] | Изменение экспрессии микроРНК при старении (повышение – ↑, снижение – ↓) [примеч. автора] |
1 | miR-1248 | SINE/Alu | ↑ [84] | ↓ [85] |
2 | miR-1257 | ERVL | ↑ [126] | ↓ [82] |
3 | miR-1261 | Tc-Mar | ↑ [88] | ↓ [83] |
4 | miR-147 | LINE1 | ↑ [127] | ↓ [128] |
5 | miR-28 | LINE2 | ↑ [129] | ↓ [130] |
6 | miR-325 | LINE2 | ↑ [131] | ↓ [132] |
7 | miR-342 | SINE/tRNA-RTE | ↑ [134] | ↓ [133] |
8 | miR-495 | ERVL | ↑ [137] | |
9 | miR-520d | SINE/Alu | ↓ [138] | ↑ [139] |
10 | miR-633 | SINE/MIR | ↓ [140] | ↑ [128] |
11 | miR-641 | SINE/MIR | ↓ [141] | ↑ [83] |
12 | miR-652 | hAT-Tip100 | ↓ [124] |
В образовании окисленных пенистых клеток при АС определена роль miR-326 (произошла от ДНК-транспозона hAT-Tip100 [23]), вовлеченной в сеть взаимодействий кольцевых РНК с длинными нкРНК [100]. Усиленная экспрессия miR-326 определяется в фибробластах кожи при старении [101]. Концентрация возникшей от SINE/MIR miR-335 [23] повышена в плазме крови больных АС [102]. Высокие концентрации miR-335 способствуют старению ЭЦ за счет ингибирования экспрессии гена sKlotho [103]. Транскрипция miR-335 повышается также в гиппокампе стареющего головного мозга [104]. В макрофагах, ГМКС и ЭЦ при атерогенезе определяется усиление экспрессии miR-340, произошедшей от ДНК-транспозона TcMar-Mariner [105]. Низкая продолжительность жизни ассоциирована с высокими уровнями miR-340 [93]. В сыворотке больных АС определено значительное повышение экспрессии miR-374 (произошла от LINE2 [23]), которая стимулирует пролиферацию и миграцию ГМКС [106]. Быстрые темпы старения ассоциированы с высокими уровнями miR-374 [93].
Снижение оттока свободного холестерина из макрофагов и усиленный приток окисленных липопротеинов низкой плотности являются важным фактором развития АС. В метаболических путях, регулирующих эти процессы, участвует произошедшая от SINE/MIR и LINE2 [23] miR-378 [107], активируемая комплексом АР-1, ингибируемым коэнзимом Q10 [108]. Повышение экспрессии miR-378 определено у людей старческого возраста при регенерации мышц. Мишенями miR-378 являются мРНК генов сигнальных путей инсулиноподобного фактора роста (IGF-1) [109]. MiR-384, произошедшая от LINE-Dong-R4 [23], негативно регулирует возрастную остеогенную дифференцировку мезенхимальных стволовых клеток костного мозга, что свидетельствует о роли данной микроРНК в старении [110]. MiR-384 ускоряет развитие АС за счет ингибирования генов аутофагии макрофагов [111].
У больных АС коронарных артерий низкий уровень miR-421 (произошла от LINE2 [23]) в сыворотке, бляшках и ГМКС сопровождается усилением экспрессии хемокина CXCL2 [112]. Старение также ассоциировано со снижением транскрипции miR-421 [113]. MiR-4487 (произошла от LINE1 [23]) стимулирует миграцию и выживаемость ГМКС и ингибирует их апоптоз путем целевого воздействия на RASA1 (регулятор сигнального пути RAS/MAPK) [114]. Со старением кожи определена ассоциация повышения экспрессии miR-4487 [115]. У больных с АС крупных сосудов определено достоверное снижение экспрессии miR-493 по сравнению с контролем [116]. Данная микроРНК произошла от LINE2 [23]. При старении снижается экспрессия miR-493 в скелетной мускулатуре. Мишенью данной микроРНК является ген бета-субъединицы фибриногена FGB [117]. У пациентов с АС коронарных артерий в жировой ткани вокруг пораженных сосудов определено снижение экспрессии miR-548. Представители семейства данной микроРНК произошли в эволюции от различных РЭ (LINE1, LINE2, LTR-ERVL, LTR-Gypsy, LTR-ERV1, SINE/MIR) и ДНК-ТЕ (TcMar, hAT Charlie) [23]. MiR-548 регулирует экспрессию гена HMGB1 (кодирует негистоновый белок, связывающий хроматин и участвующий в контроле транскрипции, репликации и репарации ДНК) [118]. При старении также определено снижение уровня miR-548 [82, 83].
Повышенная экспрессия miR-552 (произошла от LINE1 [23]) под влиянием PDGF-bb определена в ГМКС, что ведет к стимуляции их пролиферации, инвазии и миграции. Мишенями miR-552 являются мРНК протоонкогена SKI и гена транскрипционного фактора ATF4 [119]. При старении у людей определено увеличение уровней miR-552, в 124 раза большее в сравнении с молодыми людьми [120]. Кольцевая РНК circ_0086296 индуцирует АС через петлю обратной связи IFIT1/STAT1, действуя как губка для miR-576 (возникла от LINE1 [23]), которая ингибирует экспрессию гена, индуцируемого интерфероном белка с тетратрикопептидными повторами IFIT1 и гена цитокин-регулируемого транскрипционного фактора STAT1, препятствуя развитию АС [121]. Для старения фибробластов человека определено снижение уровня miR-576 [82, 83].
Произошедшая от ДНК-ТЕ hAT-Blackjack [23] miR-584 ингибирует мРНК эндотелиальной синтазы оксида азота eNOS, связываясь с ее 3’UTR, что характерно для воспалительных реакций и прогрессирования роста бляшек при АС. Белок eNOS является главным регулятором эндотелиального гомеостаза [122]. Низкие уровни miR-584 ассоциированы также со старением [82, 83]. От LINE2 в эволюции возникла miR-708 [23], которая экспрессируется на высоком уровне в ЭЦ неоинтимы в поврежденных сосудах при физиологическом потоке крови, однако не экспрессируется при застое. Данная микроРНК обладает противовоспалительным свойством, подавляя экспрессию связанной с рецептором IL-1 киназы, рецептора IL-6, консервативной вездесущей киназы типа “спираль–петля–спираль” и ингибитора субъединицы-γ киназы ядерного фактора κB [123]. Снижение экспрессии miR-708 ассоциировано и со старением [124]. В табл. 1 представлены 25 микроРНК, произошедшие от транспозонов, характер изменения которых идентичен для старения и АС. МикроРНК miR-1248, -151, -211, -224, -421, -493, -548, -576, -708 и их миметики могут быть использованы для патогенетической терапии АС и продления жизни. МикроРНК miR-1246, -1271, -1273, -1290, -192, -31, -320b, -326, -335, -340, -374, -378, -384, -4487, -552, -584, для которых определена повышенная экспрессия, могут служить объектами для таргетной терапии АС и для замедления процессов старения с помощью антисмысловых олигонуклеотидов [125].
Для ряда микроРНК характерен разный характер экспрессии при старении и АС. Это свидетельствует о том, что при болезнях нарушается физиологический ход развития организма вследствие патологической активации транспозонов, что отражается на изменении эпигенетической регуляции тканей и органов. Поэтому такие микроРНК являются наиболее перспективными объектами для проведения таргетной терапии болезни. Так, ассоциированная со старением (снижение уровня) [85] miR-1248 проявляет повышенную экспрессию при АС, подавляя экспрессию тромбомодулина в эндотелиальных клетках-предшественниках, что свидетельствует о ее возможном участии в патогенезе АС [84]. MiR-1248 возникла в эволюции от SINE/Alu [23]. У пациентов с АС коронарных артерий выявлен повышенный уровень произошедшей от ERVL [23] miR-1257, участвующей в путях сборки белков главного комплекса гистосовместимости МНС и регулирующей экспрессию генов CALR, POMC, TLR4, IL10, ATF6 [126]. При старении фибробластов человека экспрессия miR-1257 снижается [82]. Уровень miR-1261, произошедшей от ДНК-транспозона Tc-Mar [23], повышен при осложненном АС сосудов головного мозга [88] и снижен при старении [83].
Источником miR-147 в эволюции является LINE1 [23]. Данная микроРНК обладает атерогенными свойствами, индуцируя экспрессию гена молекулы адгезии ICAM-1 [127]. Однако со старением ассоциированы низкие уровни miR-147 [128]. В плазме крови пациентов с нестабильной стенокардией определено значительное повышение уровней miR-28, которая усиливает экспрессию гена АТФ-связывающего транспортера АВСА1, что коррелирует с активацией трансляции мРНК гена LXRα в макрофагах [129]. Данная микроРНК, произошедшая от LINE2 [23], считается потенциальным биомаркером нестабильной стенокардии [129]. Уровень miR-28 значительно ниже у пожилых людей [130]. Произошедшая от LINE2 miR-325 способствует развитию АС за счет подавления экспрессии деметилазы гистонов KDM1A, уменьшая уровни SREBF1 и ингибируя активацию пути PPARγ-LXR-ABCA1 [131]. В то же время снижение уровней miR-325 способствует старению хондроцитов за счет активации путей p53/p21 [132]. При старении в мононуклеарах периферической крови определено снижение экспрессии miR-342 (возникшей от SINE/tRNA-RTE [23]), нацеленной на мРНК гена деацетилазы гистонов SIRT6 [133]. В периферических мононуклеарах определены высокие уровни miR-342, что положительно коррелировало с концентрациями в сыворотке крови IL-6 и TNF-α, способствуя развитию воспаления [134].
MiR-495 (источник – ERVL [23]) участвует в патогенезе АС путем связывания с кольцевой РНК hsa_circ_0126672 [135]. MiR-495 ингибирует образование атеросклеротических бляшек за счет снижения экспрессии Круппель-подобного транскрипционного фактора KLF5 [136]. В экспериментах на клеточных линиях человека miR-495 способствовала старению мезенхимальных стволовых клеток за счет воздействия на мРНК протоонкогена BMI1 [137]. MiR-520d (произошла от SINE/Alu [23]) ингибирует экспрессию PCSK9, вызывающего деградацию рецепторов липопротеинов низкой плотности. Соответственно, miR-520d усиливает экспрессию этих рецепторов и связывание с атерогенными липопротеинами, подавляя развитие АС [138]. В то же время miR-520d способствует старению скелетной мускулатуры за счет влияния на регуляторные факторы MyoD, MyoG, Mef2c, Myf5. Длинная нкРНК GPRC5D-AS1, ингибирующая miR-520d, предложена в качестве терапевтической мишени для лечения саркопении [139].
Уровень miR-633 (произошедшей от SINE/MIR [23]) снижается при АС. Данная микроРНК регулирует CDC20B (белок, регулирующий анафазу митоза) и является мишенью для кольцевой РНК hsa_circ_0008896, влияющей на ГМКС [140]. Со старением ассоциировано повышение экспрессии miR-633 [128]. Экспрессия miR-641 (произошла от SINE/MIR [23]) снижена в индуцированных окисленными липопротеинами низкой плотности ГМКС. С данной микроРНК взаимодействует длинная нкРНК MIAT [141]. При старении фибробластов человека уровень miR-641 снижается [83]. Старение ассоциировано со снижением экспрессии miR-652 [124]. Источником miR-652 в эволюции является ДНК-ТЕ hAT-Tip100 [23]. Ингибирование этой микроРНК уменьшает прогрессирование АС и усиливает восстановление эндотелия за счет стимуляции экспрессии циклина D2 [142]. Кроме того, ингибирование miR-652 нормализует метаболизм липидов и снижает секрецию провоспалительных цитокинов макрофагами путем восстановления экспрессии ТР53 [143]. В табл. 2 представлены 12 произошедших от транспозонов микроРНК, для которых характерно разнонаправленное изменение экспрессии при старении и АС.
Анализ полученных данных показал, что произошедшие от транспозонов микроРНК, ассоциированные со старением, влияют на развитие АС посредством нарушения функционирования генов в ГМКС (способствуя патологической пролиферации, дифференцировке, инвазии и апоптозу клеток) [14, 81, 84, 90, 106, 141], в эндотелиоцитах [84, 89, 102, 115, 123] и макрофагах [98, 100, 107], а также влияя на иммунные процессы (miR-1257 [126]; miR-28 [96]), эпигенетические факторы за счет взаимодействия с длинными нкРНК [100, 101, 136, 141], модификаторами гистонов [131, 133] и кольцевыми РНК [135, 140].
Заключение
Атеросклероз является многофакторным заболеванием, ассоциированным с аллельными вариантами множества генов. Согласно метаанализу, наибольшее влияние на развитие болезни оказывают аллельные варианты генов, участвующих в функционировании иммунной системы, и расположенные в межгенных и интронных областях полиморфизмы, где находятся МГЭ и нкРНК. Анализ научной литературы позволил выявить роль активированных МГЭ в развитии атеросклероза как непосредственно за счет стимуляции интерферонового ответа продуктами экспрессии транспозонов, так и за счет взаимодействия с некодирующими РНК, произошедшими от МГЭ в эволюции и содержащими комплементарные им последовательности нуклеотидов. Помимо генетической предрасположенности (замена нуклеотидов в областях расположения МГЭ), на активацию транспозонов влияют старение (характеризующееся повышенной экспрессией МГЭ) и внешнесредовые факторы, в том числе физические нагрузки. Это объясняет эффективность регулярных тренировок в профилактике и лечении АС, отражающихся на изменении экспрессии специфических микроРНК. Проведенный анализ научной литературы показал идентичное изменение экспрессии 25 произошедших от транспозонов микроРНК при старении и АС, что свидетельствует о том, что механизмы старения, обусловленные возраст-ассоциированной активацией МГЭ, лежат в основе заболевания. Однако не все эпигенетические механизмы старения идентичны патогенезу АС, о чем свидетельствуют полученные данные о разнонаправленном изменении экспрессии 12 микроРНК, произошедших от транспозонов. Выявленные микроРНК – перспективные мишени для проектирования таргетной терапии АС.
Исследование проведено без внешнего финансирования.
Настоящая статья не содержит каких-либо исследований с использованием в качестве объекта людей и животных.
Авторы заявляют, что у них нет конфликта интересов.
Об авторах
Р. Н. Мустафин
Башкирский государственный медицинский университет
Автор, ответственный за переписку.
Email: ruji79@mail.ru
Россия, Уфа, 450008
Э. К. Хуснутдинова
Институт биохимии и генетики – обособленное структурное подразделение Уфимского федерального исследовательского центра Российской академии наук
Email: ruji79@mail.ru
Россия, Уфа, 450054
Список литературы
- Herrington W., Lacey B., Sherliker P. et al. Epidemiology of atherosclerosis and the potential to reduce the global burden of Atherothrombotic Disease // Circ. Res. 2016. V. 118. P. 535–546. doi: 10.1161/CIRCRESAHA.115.307611
- Wang J.C., Bennett M. Aging and atherosclerosis: Mechanisms, functional consequences, and potential therapeutics for cellular senescence // Circ. Res. 2012. V. 111. P. 245–259. doi: 10.1161/CIRCRESAHA.111.261388
- Franceschi C., Bonafe M., Valensin S. et al. Inflamm-agning. An evolutionary perspective on immunosenescence // Ann. N. Y. Acad. Sci. 2000. V. 908. P. 244–254. doi: 10.1111/j.1749-6632.2000.tb06651.x
- Menghini R., Stohr R., Federici M. MicroRNAs in vascular aging and atherosclerosis // Ageing Res. Rev. 2014. V. 17. P. 68–78. doi: 10.1016/j.arr.2014.03.005
- De Yebenes V.G., Briones A.M., Martos-Folgado I. et al. Aging-associated miR-217 aggravates atherosclerosis and promotes cardiovascular dysfunction // Arterioscler. Thromb. Vasc. Biol. 2020. V. 40. P. 2408–2424. doi: 10.1161/ATVBAHA.120.314333
- Incalcaterra E., Accardi G., Balistreri C.R. et al. Pro-inflammatory genetic markers of atherosclerosis // Curr. Atheroscler. Rep. 2013. V. 15. doi: 10.1007/s11883-013-0329-5
- Wassel C.L., Lamina C., Nambi V. et al. Genetic determinants of the ankle-brachial index: A meta-analysis of a cardiovascular candidate gene 50K SNP panel in the candidate gene association resource (CARe) consortium // Atherosclerosis. 2012. V. 222. P. 138–147. doi: 10.1016/j.atherosclerosis.2012.01.039
- Mishra A., Malik R., Hachiya T. et al. Stroke genetics informs drug discovery and risk prediction across ancestries // Nature. 2022. V. 611. P. 115–123. doi: 10.1038/s41586-022-05165-3
- Nikpay M., Goel A., Won H.H. et al. A comprehensive 1,000 genomes-based genome-wide association meta-analysis of coronary artery disease // Nat. Genet. 2015. V. 47. P. 1121–1130. doi: 10.1038/ng.3396
- Xu S., Pelisek J., Jin Z.G. Atherosclerosis is an epigenetic disease // Trends. Endocrinol. Metab. 2018. V. 29. P. 739–742. doi: 10.1016/j.tem.2018.04.007
- Deng S., Wang H., Jia C. et al. MicroRNA-146a induces lineage-negative bone marrow cell apoptosis and senescence by targeting polo-like kinase 2 expression // Arterioscler. Thromb. Vasc. Biol. 2017. V. 37. P. 280–290.
- Nowak W.N., Deng J., Ruan X.Z. et al. Reactive oxygen species generation and atherosclerosis // Arterioscler. Thromb. Vasc. Biol. 2017. V. 37.
- Bennett M.R., Sinha S., Owens G.K. Vascular smooth muscle cells in atherosclerosis // Circ. Res. 2016. V. 118. P. 692–702. doi: 10.1161/CIRCRESAHA.115.306361
- Chen C., Yan Y., Liu X. MicroRNA-612 is downregulated by platelet-derived growth factor-BB treatment and has inhibitory effects on vascular smooth muscle cell proliferation and migration via directly targeting AKT2 // Exp. Ther. Med. 2018. V. 15. P. 159–165. doi: 10.3892/etm.2017.5428
- Lu Y., Thavarajah T., Gu W. et al. Impact of miRNA in atherosclerosis // Arterioscler. Thromb. Vasc. Biol. 2018. V. 38. doi: 10.1161/ATVBAHA.118.310227
- Arora M., Kaul D., Sharma Y.P. Human coronary heart disease: Importance of blood cellular miR-2909 RNomics // Mol. Cell. Biochem. 2014. V. 392. P. 49–63. doi: 10.1007/s11010-014-2017-3
- Cui Y., Wang L., Huang Y. et al. Identification of key genes in atherosclerosis by combined DNA methylation and miRNA expression analyses // Anatol. J. Cardiol. 2022. V. 26. P. 818–826. doi: 10.5152/AnatolJCardiol.2022.1723
- Chalertpet K., Pin-On P., Aporntewan C. et al. Argonaute 4 as an effector protein in RNA-directed DNA methylation in human cells // Front. Genet. 2019. V. 10. doi: 10.3389/fgene.2019.00645
- Ouimet M., Ediriweera H., Afonso M.S. et al. MicroRNA-33 regulates macrophage autophagy in atherosclerosis // Arterioscler. Thromb. Vasc. Biol. 2017. V. 37. P. 1058–1067.
- Yang H., Sun Y., Li Q. et al. Diverse epigenetic regulations of macrophages in atherosclerosis // Front. Cardiovasc. Med. 2022. V. 9. doi: 10.3389/fcvm.2022.868788
- Sharma A.R., Sharma G., Bhattacharya M. et al. Circulating miRNA in atherosclerosis: A clinical biomarker and early diagnostic tool // Curr. Mol. Med. 2022. V. 22. P. 250–262. doi: 10.2174/1566524021666210315124438
- Gorbunova V., Seluanov A., Mita P. et al. The role of retrotransposable elements in ageing and age-associated diseases // Nature. 2021. V. 596. P. 43–53. doi: 10.1038/s41586-021-03542-y
- Wei G., Qin S., Li W. et al. MDTE DB: A database for microRNAs derived from Transposable element // IEEE/ACM Trans. Comput. Biol. Bioinform. 2016. V. 13. P. 1155–1160. doi: 10.1109/TCBB.2015.2511767
- Autio A., Nevalainen T., Mishra B.H. et al. Effect of aging on the transcriptomic changes associated with the expression of the HERV-K (HML-2) provirus at 1q22 // Immun. Ageing. 2020. V. 17. P. 11. doi: 10.1186/s12979-020-00182-0
- Cardelli M. The epigenetic alterations of endogenous retroelements in aging // Mech. Ageing Dev. 2018. V. 174. P. 30–46. doi: 10.1016/j.mad.2018.02.002
- Noz M.P., Hartman Y.A.W., Hopman M.T.E. et al. Sixteen-week physical activity intervention in subjects with increased cardiometabolic risk shifts innate immune function towards a less proinflammatory state // J. Am. Heart. Assoc. 2019. V. 8. doi: 10.1161/JAHA.119.013764
- Laufs U., Wassmann S., Czech T. et al. Physical inactivity increases oxidative stress, endothelial dysfunction, and atherosclerosis // Arteriosclerosis, Thrombosis, and Vascular Biology. 2005. V. 25. P. 809–814.
- Starkie R., Ostrowski S.R., Jauffred S. et al. Exercise and IL-6 infusion inhibit endotoxininduced TNF-alpha production in humans // FASEB J. 2003. V. 17. P. 884–886.
- Kohut M.L., McCann D.A., Russell D.W. et al. Aerobic exercise, but not flexibility/resistance exercise, reduces serum IL-18, CRP, and IL-6 independent of beta-blockers, BMI, and psychosocial factors in older adults // Brain Behav. Immun. 2006. V. 20. P. 201–209.
- Pinto P.R., Rocco D.D., Okuda L.S. et al. Aerobic exercise training enhances the in vivo cholesterol trafficking from macrophages to the liver independently of changes in the expression of genes involved in lipid flux in macrophages and aorta // Lipids Health Dis. 2015. V. 14. P. 109.
- Kadoglou N.P., Kostomitsopoulos N., Kapelouzou A. et al. Effects of exercise training on the severity and composition of atherosclerotic plaque in apoE-deficient mice // J. Vasc. Res. 2011. V. 48. P. 347–356. doi: 10.1159/000321174
- Moustardas P., Kadoglou N.P., Katsimpoulas M. et al. The complementary effects of atorvastatin and exercise treatment on the composition and stability of the atherosclerotic plaques in ApoE knockout mice // PLoS One. 2014. V. 9. doi: 10.1371/journal.pone.0108240
- Frodermann V., Rohde D., Courties G. et al. Exercise reduces inflammatory cell production and cardiovascular inflammation via instruction of hematopoietic progenitor cells // Nat. Med. 2019. V. 25. P. 1761–1771. doi: 10.1038/s41591-019-0633-x
- Stanton K.M., Liu H., Kienzle V. et al. The effects of exercise on plaque volume and composition in a mouse model of early and late life atherosclerosis // Front. Cardiovasc. Med. 2022. V. 9. doi: 10.3389/fcvm.2022.837371
- Klein S., Coyle E.F., Wolfe R.R. Fat metabolism during low-intensity exercise in endurance-trained and untrained men // Am. J. Physiol. 1994. V. 267. doi: 10.1152/ajpendo.1994.267.6.E934.
- McDermott M.M., Spring B., Tian L. et al. Effect of low-intensity vs high-intensity home-based walking exercise on walk distance in patients with peripheral artery disease: The LITE randomized clinical trial // JAMA. 2021. V. 325. P. 1266–1276. doi: 10.1001/jama.2021.2536
- Ingwersen M., Kunstmann I., Oswald C. et al. Exercise training for patients with peripheral arterial occlusive disease // Dtsch. Arztebl. Int. 2023. V. 120. P. 879–885. doi: 10.3238/arztebl.m2023.0231
- Wu X.D., Zeng K., Liu W.L. et al. Effect of aerobic exercise on miRNA-TLR4 signaling in atherosclerosis // Int. J. Sports Med. 2014. V. 35. P. 344–350. doi: 10.1055/s-0033-1349075
- Wang D., Wang Y., Ma J. et al. MicroRNA-20a participates in the aerobic exercise-based prevention of coronary artery disease by targeting PTEN // Biomed. Pharmacother. 2017. V. 95. P. 756–763. doi: 10.1016/j.biopha.2017.08.086
- Cai Y., Xie K.L., Zheng F., Liu S.X. Aerobic exercise prevents insulin resistance through the regulation of miR-492/resistin axis in aortic endothelium // J. Cardiovasc. Transl. Res. 2018. V. 11. P. 450–458. doi: 10.1007/s12265-018-9828-7
- Taraldsen M.D., Wiseth R., Videm V. et al. Associations between circulating microRNAs and coronary plaque characteristics: potential impact from physical exercise // Physiol. Genomics. 2022. V. 54. P. 129–140. doi: 10.1152/physiolgenomics.00071.2021
- Da Silva N.D. Jr., Andrade-Lima A., Chehuen M.R. et al. Walking training increases microRNA-126 expression and muscle capillarization in patients with peripheral artery disease // Genes (Basel). 2022. V. 14. doi: 10.3390/genes14010101
- Sieland J., Niederer D., Engeroff T. et al. Changes in miRNA expression in patients with peripheral arterial vascular disease during moderate- and vigorous-intensity physical activity // Eur. J. Appl. Physiol. 2023. V. 123. P. 645–654. doi: 10.1007/s00421-022-05091-2
- Sun Y., Wu Y., Jiang Y., Liu H. Aerobic exercise inhibits inflammatory response in atherosclerosis via Sestrin 1 protein // Exp. Gerontol. 2021. V. 155. doi: 10.1016/j.exger.2021.111581
- Lenhare L., Crisol B.M., Silva V.R.R. et al. Physical exercise increases Sestrin 2 protein levels and induces autophagy in the skeletal muscle of old mice // Exp. Gerontol. 2017. V. 97. P. 17–21. doi: 10.1016/j.exger.2017.07.009
- Narkar V.A., Downes M., Yu R.T. et al. AMPK and PPARdelta agonists are exercise mimetics // Cell. 2008. V. 134. P. 405–415. doi: 10.1016/j.cell.2008.06.051
- Guizoni D.M., Dorighello G.G., Oliveira H.C.F. et al. Aerobic exercise training protects against endothelial dysfunction by increasing nitric oxide and hydrogen peroxide production in LDL receptor-deficient mice // J. Translational Med. 2016. V. 14. P. 213.
- De Cecco M., Ito T., Petrashen A.P. et al. L1 drives IFN in senescent cells and promotes age-associated inflammation // Nature. 2019. V. 566. P. 73–78. doi: 10.1038/s41586-018-0784-9
- Russ E., Mikhalkevich N., Iordanskiy S. Expression of human endogenous retrovirus group K (HERV-K) HML-2 correlates with immune activation of macrophages and type I interferon response // Microbiol. Spectr. 2023. V. 11. doi: 10.1128/spectrum.04438-22
- Laderoute M. The paradigm of immunosenescence in atherosclerosis-cardiovascular disease (ASCVD) // Discov. Med. 2020. V. 29(156). P. 41–51.
- Chai J.T., Ruparelia N., Goel A. et al. Differential gene expression in macrophages from human atherosclerotic plaques shows convergence on pathways implicated by genome-wide association study risk variants // Arterioscler. Thromb. Vasc. Biol. 2018. V. 38. P. 2718–2730. doi: 10.1161/ATVBAHA.118.311209
- Matsuzawa A., Lee J., Nakagawa S. et al. HERV-Derived Ervpb1 is conserved in simiiformes, exhibiting expression in hematopoietic cell lineages including macrophages // Int. J. Mol. Sci. 2021. V. 22. doi: 10.3390/ijms22094504
- Ferrari L., Vicenzi M., Tarantini L. et al. Effects of physical exercise on endothelial function and DNA methylation // Int. J. Environ. Res. Public. Health. 2019. V. 16. doi: 10.3390/ijerph16142530
- Romero M.A., Mumford P.W., Roberson P.A. et al. Translational significance of the LINE-1 jumping gene in skeletal muscle // Exerc. Sport. Sci. Rev. 2022. V. 50. P. 185–193. doi: 10.1249/JES.0000000000000301
- Wahl D., Cavalier A.N., Smith M. et al. Healthy aging interventions reduce repetitive element transcripts // J. Gerontol. A. Biol. Sci. Med. Sci. 2021. V. 76. P. 805–810. doi: 10.1093/gerona/glaa302
- Huang S., Tao X., Yuan S. et al. Discovery of an active RAG transposon illuminates the origins of V(D)J recombination // Cell. 2016. V. 166. P. 102–114. doi: 10.1016/j.cell.2016.05.032
- Rivera-Munoz P., Malivert L., Derdouch S. et al. DNA repair and the immune system: From V(D)J recombination to aging lymphocytes // Eur. J. Immunol. 2007. V. 37. S71–S82. doi: 10.1002/eji.200737396
- Chuong E.B. The placenta goes viral: Retroviruses control gene expression in pregnancy // PLoS Biol. 2018. V. 16. doi: 10.1371/journal.pbio.3000028
- Chuong E.B., Elde N.C., Feschotte C. Regulatory evolution of innate immunity through co-option of endogenous retroviruses // Science. 2016. V. 351. P. 1083–1087.
- De la Hera B., Varade J., Garcia-Montojo M. et al. Role of the human endogenous retrovirus HERV-K18 in autoimmune disease susceptibility: Study in the Spanish population and meta-analysis // PLoS One. 2013. V. 8. doi: 10.1371/journal.pone.0062090.
- Martinez-Ceballos M.A., Rey J.C.S., Alzate-Granados J.P. et al. Coronary calcium in autoimmune diseases: A systematic literature review and meta-analysis // Atherosclerosis. 2021. V. 335. P. 68–76. doi: 10.1016/j.atherosclerosis.2021.09.017
- Johnson R., Guigo R. The RIDL hypothesis: Transposable elements as functional domains of long noncoding RNAs // RNA. 2014. V. 20. P. 959–976. doi: 10.1261/rna.044560.114
- Мустафин Р.Н., Хуснутдинова Э.К. Некодирующие части генома как основа эпигенетической наследственности // Вавил. журн. генетики и селекции. 2017. Т. 21. С. 742–749.
- Feschotte C. Transposable elements and the evolution of regulatory networks // Nat. Rev. Genet. 2008. V. 9. P. 397–405.
- Мустафин Р.Н. Взаимосвязь транспозонов с транскрипционными факторами в эволюции эукариот // Журн. эвол. биохимии и физиологии. 2019. Т. 55. № 1. С. 14–22.
- Lee D.Y., Chiu J.J. Atherosclerosis and flow: Roles of epigenetic modulation in vascular endothelium // J. Biomed. Sci. 2019. V. 26. P. 56. doi: 10.1186/s12929-019-0551-8
- Samantarrai D., Dash S., Chhetri B. et al. Genomic and epigenomic cross-talks in the regulatory landscape of miRNAs in breast cancer // Mol. Cancer Res. 2013. V. 11. Р. 315–328.
- Мустафин Р.Н., Хуснутдинова Э.К. Стресс-индуцированная активация транспозонов в экологическом морфогенезе // Вавил. журн. генетики и селекции. 2019. T. 23. C. 380–389.
- Lu X., Sachs F., Ramsay L. et al. The retrovirus HERVH is a long noncoding RNA required for human embryonic stem cell identity // Nat. Struct. Mol. Biol. 2014. V. 21. P. 423–425. doi: 10.1038/nsmb.2799
- Honson D.D., Macfarlan T.S. A lncRNA-like role for LINE1s in development // Dev. Cell. 2018. V. 46. P. 132–134. doi: 10.1016/j.devcel.2018.06.022
- Hueso M., Cruzado J.M., Torras J. et al. ALU minating the path of atherosclerosis progression: Chaos theory suggests a role for alu repeats in the development of atherosclerotic vascular disease // Int. J. Mol. Sci. 2018. V. 19. doi: 10.3390/ijms19061734
- Chi J.S., Li J.Z., Jia J.J. et al. Long non-coding RNA ANRIL in gene regulation and its duality in atherosclerosis // J. Huazhong. Univ. Sci. Technol. Med. Sci. 2017. V. 7. P. 816–822. doi: 10.1007/s11596-017-1812-y
- Holdt L.M., Hoffmann S., Sass K. et al. Alu elements in ANRIL non-coding RNA at chromosome 9p21 modulate atherogenic cell functions through trans-regulation of gene networks // PLoS Genet. 2013. V. 9. doi: 10.1371/journal.pgen.1003588
- Simion V., Zhou H., Haemming S. et al. A macrophage-specific lncRNA regulates apoptosis and atherosclerosis by tethering HuR in the nucleus // Nat. Commun. 2020. V. 11. P. 6135. doi: 10.1038/s41467-020-19664-2
- Pan J.X. LncRNA H19 promotes atherosclerosis by regulating MAPK and NF-kB signaling pathway // Eur. Rev. Med. Pharmacol. Sci. 2017. V. 21. P. 322–328.
- Bai J., Liu J., Fu Z. et al. Silencing lncRNA AK136714 reduces endothelial cell damage and inhibits atherosclerosis // Aging. 2021. V. 13. P. 14159–14169. doi: 10.18632/aging.203031
- Sun C., Fu Y., Gu X. et al. Macropahge-enriched lncRNA RAPIA: A novel therapeutic target for atherosclerosis // Arterioscler. Thromb. Vasc. Biol. 2020. V. 40. P. 1464–1478. doi: 10.1161/ATVBAHA.119.313749
- Vlachogiannis N.I., Sachse M., Georgiopoulos G. et al. Adenosine-to-inosine Alu RNA editing controls the stability of the pro-inflammatory long noncoding RNA NEAT1 in atherosclerotic cardiovascular disease // J. Mol. Cell. Cardiol. 2021. V. 160. P. 111–120. doi: 10.1016/j.yjmcc.2021.07.005
- Ye Z.M., Yang S., Xia Y. et al. LncRNA MIAT sponges miR-149-5p to inhibit efferocytosis in advanced atherosclerosis through CD47 upregulation // Cell. Death. Dis. 2019. V. 10. P. 138. doi: 10.1038/s41419-019-1409-4
- Kapusta A., Kronenberg Z., Lynch V.J. et al. Transposable elements are major contributors to the origin, diversification, and regulation of vertebrate long noncoding RNAs // PLoS Genet. 2013. V. 9. doi: 10.1371/journal.pgen.1003470
- Pan D., Liu G., Li B. et al. MicroRNA-1246 regulates proliferation, invasion, and differentiation in human vascular smooth muscle cells by targeting cystic fibrosis transmembrane conductance regulator (CFTR) // Pflugers. Arch. 2021. V. 473. P. 231–240. doi: 10.1007/s00424-020-02498-8
- Marasa B.S., Srikantan S., Martindale J.L. et al. MicroRNA profiling in human diploid fibroblasts uncovers miR-519 role in replicative senescence // Aging (Albany NY). 2010. V. 2. P. 333–343. doi: 10.18632/aging.100159
- Dhahbi J.M., Atamna H., Boffelli D. et al. Deep sequencing reveals novel microRNAs and regulation of microRNA expression during cell senescence // PLoS One. 2011. V. 6. doi: 10.1371/journal.pone.0020509
- Lin F.Y., Tsai Y.T., Huang C.Y. et al. GroEL of Porphyromonas gingivalis-induced microRNAs accelerate tumor neovascularization by downregulating thrombomodulin expression in endothelial progenitor cells // Mol. Oral. Microbiol. 2023. V. 39. P. 47–61. doi: 10.1111/omi.12415
- Noren Hooten N., Fitzpatrick M., Wood W.H. et al. Age related changes in microRNA levels in serum // Aging (Albany NY). 2013. V. 5. P. 725–740.
- Long R., Gao L., Li Y. et al. M2 macrophage-derived exosomes carry miR-1271-5p to alleviate cardiac injury in acute myocardial infarction through down-regulating SOX6 // Mol. Immunol. 2021. V. 136. P. 26–35. doi: 10.1016/j.molimm.2021.05.006
- Wang R., Dong L.D., Meng X.B. et al. Unique microRNA signatures associated with early coronary atherosclerotic plaques // Biochem. Biophys. Res. Commun. 2015. V. 464. P. 574–579. doi: 10.1016/j.bbrc.2015.07.010
- Tan K.S., Armugam A., Sepramaniam S. et al. Expression profile of microRNAs in young stroke patients // PLoS One. 2009. V. 4. e7689.
- Chen F., Ye X., Jiang H. et al. MicroRNA-151 attenuates apoptosis of endothelial cells induced by oxidized low-density lipoprotein by targeting interleukin-17A (IL-17A) // J. Cardiovasc. Transl. Res. 2021. 14. P. 400–408. doi: 10.1007/s12265-020-10065-w
- Zhao L., Wang B., Sun L. et al. Association of miR-192-5p with atherosclerosis and its effect on proliferation and migration of vascular smooth muscle cells // Mol. Biotechnol. 2021. V. 63. P. 1244–1251. doi: 10.1007/s12033-021-00376-x
- Tsukamoto H., Kouwaki T., Oshiumi H. Aging-associated extracellular vesicles contain immune regulatory microRNAs alleviating hyperinflammatory state and immune dysfunction in the Elderly // iScience. 2020. V. 23. doi: 10.1016/j.isci.2020.101520
- Zhang Y., Wang H., Xia Y. The expression of miR-211-5p in atherosclerosis and its influence on diagnosis and prognosis // BMC Cardiovasc. Disord. 2021. V. 21. P. 371. doi: 10.1186/s12872-021-02187-z
- Smith-Vikos T., Liu Z., Parsons C. A serum miRNA profile of human longevity: Findings from the Baltimore Longitudinal Study of Aging (BLSA) // Aging (Albany NY). 2016. V. 8(11). P. 2971–2987. doi: 10.18632/aging.101106
- Miller C.L., Haas U., Diaz R. et al. Coronary heart disease-associated variation in TCF21 disrupts a miR-224 binding site and miRNA-mediated regulation // PLoS Genet. 2014. V. 10. doi: 10.1371/journal.pgen.1004263
- Francisco S., Martinho V., Ferreira M. et al. The role of microRNAs in proteostasis decline and protein aggregation during brain and skeletal muscle aging // Int. J. Mol. Sci. 2022. V. 23. P. 3232.
- Liu D., Sun X., Ye P. MiR-31 overexpression exacerbates atherosclerosis by targeting NOX4 in apoE(-/-) Mice // Clin. Lab. 2015. V. 61. P. 1617–1624. doi: 10.7754/clin.lab.2015.150322
- Yu Y., Zhang X., Liu F. et al. A stress-induced miR-31-CLOCK-ERK pathway is a key driver and therapeutic target for skin aging // Nat. Aging. 2021. V. 1. P. 795–809. doi: 10.1038/s43587-021-00094-8
- Lu X., Yang B., Yang H. et al. MicroRNA-320b modulates cholesterol efflux and atherosclerosis // J. Atheroscler. Thromb. 2022. V. 29. P. 200–220. doi: 10.5551/jat.57125
- Dalmasso B., Hatse S., Brouwers B. et al. Age-related microRNAs in older breast cancer patients: Biomarker potential and evolution during adjuvant chemotherapy // BMC Cancer. 2018. V. 18. P. 1014. doi: 10.1186/s12885-018-4920-6
- Wang L., Zheng Z., Feng X. et al. CircRNA/lncRNA-miRNA-mRNA network in Oxidized, Low-Density, Lipoprotein-Induced Foam Cells // DNA Cell. Biol. 2019. V. 38. P. 1499–1511. doi: 10.1089/dna.2019.4865
- Yang X., Tan J., Shen J. et al. Endothelial cell-derived extracellular vesicles target TLR4 via miRNA-326-3p to regulate skin fibroblasts senescence // J. Immunol. Res. 2022. V. 2022. doi: 10.1155/2022/3371982
- Hildebrandt A., Kirchner B., Meidert A.S. et al. Detection of atherosclerosis by small RNA-sequencing analysis of extracellular vesicle enriched serum samples // Front. Cell. Dev. Biol. 2021. V. 9. doi: 10.3389/fcell.2021.729061
- Liu Y., Lai P., Deng J. et al. Micro-RNA335-5p targeted inhibition of sKlotho and promoted oxidative stress-mediated aging of endothelial cells // Biomark. Med. 2019. V. 13. P. 457–466. doi: 10.2217/bmm-2018-0430
- Raihan O., Brishti A., Molla M.R. et al. The Age-dependent elevation of miR-335-3p Leads to reduced cholesterol and impaired memory in brain // Neuroscience. 2018. V. 390. P. 160–173. doi: 10.1016/j.neuroscience.2018.08.003
- Schiano C., Benincasa G., Franzese M. et al. Epigenetic-sensitive pathways in personalized therapy of major cardiovascular diseases // Pharmacol. Ther. 2020. V. 210. doi: 10.1016/j.pharmthera.2020.107514
- Wang W., Ma F., Zhang H. MicroRNA-374 is a potential diagnostic biomarker for atherosclerosis and regulates the proliferation and migration of vascular smooth muscle cells // Cardiovasc. Diagn. Ther. 2020. V. 10. P. 687–694. doi: 10.21037/cdt-20-444
- Shao D., Lian Z., Di Y. et al. Dietary compounds have potential in controlling atherosclerosis by modulating macrophage cholesterol metabolism and inflammation via miRNA // NPJ Sci. Food. 2018. V. 2. P. 13. doi: 10.1038/s41538-018-0022-8
- Allen R.M., Vickers K.C. Coenzyme Q10 increases cholesterol efflux and inhibits atherosclerosis through microRNAs // Arterioscler. Thromb. Vasc. Biol. 2014. V. 34. P. 1795–1797.
- Proctor C.J., Goljanek-Whysall K. Using computer simulation models to investigate the most promising microRNAs to improve muscle regeneration during ageing // Sci. Rep. 2017. V. 7. P. 12314. doi: 10.1038/s41598-017-12538-6
- Li X., Wu J., Zhang K. et al. MiR-384-5p Targets Gli2 and negatively regulates age-related osteogenic differentiation of rat bone marrow mesenchymal stem cells // Stem. Cells Dev. 2019. V. 28. P. 791–798. doi: 10.1089/scd.2019.0044
- Wang B., Zhong Y., Huang D. et al. Macrophage autophagy regulated by miR-384-5p-mediated control of Beclin-1 plays a role in the development of atherosclerosis // Am. J. Transl. Res. 2016. V. 8. P. 606–614.
- Yang J., Liu H., Cao Q. et al. Characteristics of CXCL2 expression in coronary atherosclerosis and negative regulation by microRNA-421 // J. Int. Med. Res. 2020. V. 48. doi: 10.1177/0300060519896150
- Li G., Song H., Chen L. et al. TUG1 promotes lens epithelial cell apoptosis by regulating miR-421/caspase-3 axis in age-related cataract // Exp. Cell. Res. 2017. V. 356. P. 20–27. doi: 10.1016/j.yexcr.2017.04.002
- Liang X., Hu M., Yuan W. et al. MicroRNA-4487 regulates vascular smooth muscle cell proliferation, migration and apoptosis by targeting RAS p21 protein activator 1 // Pathol. Res. Pract. 2022. V. 234. doi: 10.1016/j.prp.2022.153903
- Wang L., Si X., Chen S. et al. A comprehensive evaluation of skin aging-related circular RNA expression profiles // J. Clin. Lab. Anal. 2021. V. 35. doi: 10.1002/jcla.23714
- Niu M., Li H., Li X. et al. Circulating exosomal miRNAs as novel biomarkers perform superior diagnostic efficiency compared with plasma miRNAs for large-artery atherosclerosis stroke // Front. Pharmacol. 2021. V. 12. doi: 10.3389/fphar.2021.791644
- Chen J., Zou Q., Lv D. et al. Comprehensive transcriptional landscape of porcine cardiac and skeletal muscles reveals differences of aging // Oncotarget. 2018. V. 9. P. 1524–1541.
- Konwerski M., Gromadka A., Arendarczyk A. et al. Atherosclerosis pathways are activated in pericoronary adipose tissue of patients with coronary artery disease // J. Inflamm. Res. 2021. V. 14. P. 5419–5431. doi: 10.2147/JIR.S326769
- Fang M., Zhou Q., Tu W. et al. ATF4 promotes brain vascular smooth muscle cells proliferation, invasion and migration by targeting miR-552-SKI axis // PLoS One. 2022. V. 17. doi: 10.1371/journal.pone.0270880
- Breunig S., Wallner V., Kobler K. et al. The life in a gradient: Calcium, the lncRNA SPRR2C and mir542/mir196a meet in the epidermis to regulate the aging process // Aging (Albany NY). 2021. V. 13. P. 19127–19144. doi: 10.18632/aging.203385
- Zhang M., Zhu Y., Zhu J. et al. Circ_0086296 induced atherosclerotic lesions via the IFIT1/STAT1 feedback loop by sponging miR-576-3p // Cell. Mol. Biol. Lett. 2022. V. 27. P. 80. doi: 10.1186/s11658-022-00372-2
- Kim T.K., Jeon S., Park S. et al. 2’-5’ oligoadenylate synthetase-like 1 (OASL1) protects against atherosclerosis by maintaining endothelial nitric oxide synthase mRNA stability // Nat. Commun. 2022. V. 13. P. 6647. doi: 10.1038/s41467-022-34433-z
- Chen L.J., Chuang L., Huang Y.H. et al. MicroRNA mediation of endothelial inflammatory response to smooth muscle cells and its inhibition by atheroprotective shear stress // Circ. Res. 2015. V. 116. P. 1157–1169. doi: 10.1161/CIRCRESAHA.116.305987
- Castanheira C.I.G.D., Anderson J.R., Fang Y. et al. Mouse microRNA signatures in joint ageing and post-traumatic osteoarthritis // Osteoarthr. Cartil Open. 2021. V. 3. doi: 10.1016/j.ocarto.2021.100186
- Saenz-Pipaon G., Dichek D.A. Targeting and delivery of microRNA-targeting antisense oligonucleotides in cardiovascular diseases // Atherosclerosis. 2023. V. 374. P. 44–54. doi: 10.1016/j.atherosclerosis.2022.12.003
- Xu X., Li H. Integrated microRNA-gene analysis of coronary artery disease based on miRNA and gene expression profiles // Mol. Med. Rep. 2016. V. 13. P. 3063–3073.
- Xu D., Liu T., He L. et al. LncRNA MEG3 inhibits HMEC-1 cells growth, migration and tube formation via sponging miR-147 // Biol. Chem. 2020. V. 401. P. 601–615. doi: 10.1515/hsz-2019-0230
- Maes O.C., Sarojini H., Wang E. Stepwise up-regulation of microRNA expression levels from replicating to reversible and irreversible growth arrest states in WI-38 human fibroblasts // J. Cell. Physiol. 2009. V. 221. P. 109–119. doi: 10.1002/jcp.21834.
- Liu J., Liu Y., Sun Y.N. et al. MiR-28-5p involved in LXR-ABCA1 pathway is increased in the plasma of unstable angina patients // Heart. Lung. Circ. 2015. V. 24. P. 724–730. doi: 10.1016/j.hlc.2014.12.160
- Morsiani C., Bacalini M.G., Collura S. et al. Blood circulating miR-28-5p and let-7d-5p associate with premature ageing in Down syndrome // Mech. Ageing Dev. 2022. V. 206. doi: 10.1016/j.mad.2022.111691
- Pu Y., Zhao Q., Men X. et al. MicroRNA-325 facilitates atherosclerosis progression by mediating the SREBF1/LXR axis via KDM1A // Life Sci. 2021. V. 277. doi: 10.1016/j.lfs.2021.119464.
- Zhao J., Li C., Qin T. et al. Mechanical overloading-induced miR-325-3p reduction promoted chondrocyte senescence and exacerbated facet joint degeneration // Arthritis Res. Ther. 2023. V. 25. P. 54. doi: 10.1186/s13075-023-03037-3
- Owczarz M., Polosak J., Domaszewska-Szostek A. et al. Age-related epigenetic drift deregulates SIRT6 expression and affects its downstream genes in human peripheral blood mononuclear cells // Epigenetics. 2020. V. 15. P. 1336–1347. doi: 10.1080/15592294.2020.1780081
- Ahmadi R., Heidarian E., Fadaei R. et al. MiR-342-5p expression levels in coronary artery disease patients and its association with inflammatory cytokines // Clin. Lab. 2018. V. 64. P. 603–609. doi: 10.7754/Clin.Lab.2017.171208
- Rafiq M., Dandare A., Javed A. et al. Competing endogenous RNA regulatory networks of hsa_circ_0126672 in pathophysiology of coronary heart disease // Genes (Basel). 2023. V. 14. doi: 10.3390/genes14030550
- Fu D.N., Wang Y., Yu L.J. et al. Silenced long non-coding RNA activated by DNA damage elevates microRNA-495-3p to suppress atherosclerotic plaque formation via reducing Krüppel-like factor 5 // Exp. Cell. Res. 2021. V. 401. doi: 10.1016/j.yexcr.2021.112519
- Li X., Song Y., Liu D. et al. MiR-495 promotes senescence of mesenchymal stem cells by targeting Bmi-1 // Cell. Physiol. Biochem. 2017. V. 42. P. 780–796. doi: 10.1159/000478069
- Salerno A.G., van Solingen C., Scotti E. et al. LDL receptor pathway regulation by miR-224 and miR-520d // Front. Cardiovasc. Med. 2020. V. 7. P. 81.
- Yu M., He X., Liu T. et al. lncRNA GPRC5D-AS1 as a ceRNA inhibits skeletal muscle aging by regulating miR-520d-5p // Aging (Albany NY). 2023. V. 15. P. 13980–13997. doi: 10.18632/aging.205279.
- Hou X., Dai H., Zheng Y. Circular RNA hsa_circ_0008896 accelerates atherosclerosis by promoting the proliferation, migration and invasion of vascular smooth muscle cells via hsa-miR-633/CDC20B (cell division cycle 20B) axis // Bioengineered. 2022. V. 13. P. 5987–5998. doi: 10.1080/21655979.2022.2039467
- Ma G., Bi S., Zhang P. Long non-coding RNA MIAT regulates ox-LDL-induced cell proliferation, migration and invasion by miR-641/STIM1 axis in human vascular smooth muscle cells // BMC Cardiovasc. Disord. 2021. V. 21. P. 248. doi: 10.1186/s12872-021-02048-9
- Huang R., Hu Z., Cao Y. et al. MiR-652-3p inhibition enhances endothelial repair and reduces atherosclerosis by promoting Cyclin D2 expression // EBioMedicine. 2019. V. 40. P. 685–694. doi: 10.1016/j.ebiom.2019.01.032
- Liu H., Zuo C., Cao L. et al. Inhibition of miR-652-3p regulates lipid metabolism and inflammatory cytokine secretion of macrophages to alleviate atherosclerosis by improving TP53 expression // Mediators Inflamm. 2022. V. 2022. doi: 10.1155/2022/9655097
Дополнительные файлы





