Use of q-statistics for study of pulsating aurora
- Authors: Chernyshov A.A.1, Kozelov B.V.2, Mogilevsky M.M.1
-
Affiliations:
- Space Research Institute of the Russian Academy of Sciences
- Polar Geophysical Institute
- Issue: Vol 64, No 1 (2024)
- Pages: 60-73
- Section: Articles
- URL: https://medbiosci.ru/0016-7940/article/view/260745
- DOI: https://doi.org/10.31857/S0016794024010077
- EDN: https://elibrary.ru/GQMXMS
- ID: 260745
Cite item
Full Text
Abstract
The non-extensive statistical mechanics method of Tsallis (or q-statistics) is first applied to study pulsating auroras, which are regularly observed in the auroral ionosphere during geomagnetic disturbances. For systems with long-range interactions, such as ionized gas or plasma, whose dynamics are primarily determined by long-range electromagnetic forces, one can expect that non-additive and non-extensive thermostatistical principles may characterize their macroscopic behavior. This paper shows that pulsating polar auroras exhibit non-extensive properties and can be described, in part, by q-statistics. It is also demonstrated that the non-extensive parameter q correlates well with the flatness coefficient and scaling index, indicating the applicability of this approach to auroral emissions. Thus, q-statistics can be used to analyze phenomena in the high-latitude region of the Earth.
Full Text
1. Введение
Многие процессы, происходящие в авроральной области Земли, отражаются в разнообразных динамичных формах полярных сияний. Полярные сияния имеют большое разнообразие динамических характеристик, форм, временных и пространственных масштабов. Причем наблюдаются как спокойные и долгоживущие дуги и полосы, диффузное свечение больших участков ионосферы и пульсации, продолжающиеся долгое время, что можно считать отражением локальных псевдостационарных состояний ионосферной плазмы, так и представляющие собой яркий пример сугубо нестационарного режима брейкапы (взрывная фаза суббури) и псевдобрейкапы. Поэтому для исследования такого рода процессов необходимо разрабатывать и использовать новые подходы.
Для изучения процессов, которые происходят в авроральной зоне, применяются и классические методы физики плазмы [Paschmann et al., 2002], и различные нелинейные методы. Например, динамика полярных сияний может интерпретироваться как проявление перемежающейся турбулентности в магнитосферно-ионосферной плазме с характерными для этого режима степенным поведением структурной функции и негауссовыми распределениями флуктуаций [Klimas et al., 2010; Kozelov and Rypdal, 2007]. Были обнаружены признаки состояния самоорганизованной критичности в пространственно-временной динамике полярных сияний на ночной стороне аврорального овала [Kozelov et al., 2004; Aschwanden et al., 2016] и предложена численная аналогия с “горкой песка” для динамики магнитосферы [Lui et al., 2000]. Также выдвигались идеи о бимодальном состоянии плазмы [Chang et al., 2004], в котором распространяющиеся моды сосуществуют с нераспространяющимися пространственно-временными флуктуациями, так называемыми когерентными структурами, причем нелинейное взаимодействие когерентных структур приводит к проявлениям, характерным для перемежающейся турбулентности. Для флуктуаций электрических и магнитных полей в верхней ионосфере и нижней магнитосфере различные характеристики, к которым относятся масштабная инвариантность, негауссовы функции плотности вероятности, характерное поведение коэффициентов асимметрии и пологости (эксцесса), лептокуртические функции распределения с усиленными крыльями, распределения Кастайнга, были продемонстрированы по экспериментальным данным [Tam et al., 2005; Stepanova et al., 2003; Golovchanskaya et al., 2008; Castaing et al., 1990]. Предпринимались попытки использовать так называемое обобщенное движение Леви, которое содержит в себе как черты обобщенного броуновского движения, так и черты перемежаемости для описания авроральных индексов [Watkins et al., 2005]. Широкополосная низкочастотная турбулентность, регулярно наблюдаемая в верхней ионосфере в высокоширотной области, наилучшим образом описывается и теоретически объясняется в нелокальном приближении [Ilyasov et al., 2015, 2016; Чернышов и др., 2015; Головчанская и др., 2018]. Кроме того, нашли применения процедура вложения Такенса и метод Грассбергера − Прокаччи, который позволяет анализировать динамику области аврорального свечения с учетом ее пространственной структуры для анализа ТВ-кадров полярных сияний и нахождения корреляционной размерности [Kozelov and Vjalkova, 2005]. В ряде работ было показано, что энергетическое распределение высыпающихся в Е-слой электронов лучше описываются каппа-распределением по сравнению с максвелловской функцией распределения [Kaeppler et al., 2014] и область ускорения авроральных электронов в магнитосфере также характеризуется каппа-распределением [Antonova and Ermakova, 2008]. Недавно по скейлингу определены фрактальные характеристики среды в области генерации аврорального километрового радиоизлучения (АКР) и их изменения в зависимости от высоты и частоты. Полученные значения скейлинга и фрактальных параметров явно указывают на то, что рассматриваемые процессы обнаруживают дальние взаимодействия [Чернышов и др., 2022]. Вообще, уже доказано в различных статьях и обзорах, что структуры, наблюдаемые в авроральной области, хорошо описываются фрактальной геометрией [Kozelov, 2003; Chernyshov et al., 2013], причем транспортные свойства фрактальных структур существенным образом отличаются от регулярного случая [Зеленый и Милованов, 2004]. Теоретически получены топологические величины, фрактальные размерности и индексы связности, характеризующие структуру педерсеновской и холловской проводимостей на ночной стороне авроральной зоны [Чернышов и др., 2013]. Принимая во внимание, что протекание (перколяция) тока − это диффузионный процесс, фрактальность учитывается при описании электродинамики ионосферы. Диффузионные процессы на перколирующих фрактальных структурах существенно негауссовы [Chernyshov et al., 2017], так как благодаря дырам, перетяжкам на фрактальном множестве движение по нему частицы замедляется.
Таким образом, видно, что в авроральной области мы имеем дело с системами, где происходят пространственные и/или временные взаимодействия, развивающиеся в неевклидовом, например фрактальном фазовом, пространстве-времени, что делает их поведение неэкстенсивным. Необходимо рассматривать и использовать новые подходы для описания процессов в высокоширотном регионе. Таким подходом может являться интенсивно развиваемая в последнее время неаддитивная (неэкстенсивная) статистическая механика (термодинамика) Тцаллиса (или q-статистика) [Tsallis, 1988; Curado and Tsallis, 1991], предназначенная для описания поведения сложных систем, то есть систем с (мульти)фрактальными свойствами, с эффектами памяти, с сильными корреляциями между отдельными ее частями. Многими такими свойствами обладает плазма в авроральной области магнитосферно-ионосферной системы. Несмотря на существующую критику в научной литературе термодинамики Тцаллиса [Zanette and Montemurro, 2003; Nauenberg, 2003], неэкстенсивная q-статистика нашла многочисленные удачные применения как в науке, так и в различных прикладных задачах. В научной литературе доступны обзоры, дающие последовательное изложение разнообразных результатов, полученных в ходе изучения неэкстенсивных свойств в физических явлениях (см., например, [Tsallis, 2009; Abe and Okamoto, 2001]). Неэкстенсивная q-статистика нашла применение и в задачах космической физики и физики плазмы. Можно выделить работы по пылевой плазме [Liu and Goree, 2008], по изучению свойств солнечного ветра [Leubner and Voros, 2005; Pavlos et al., 2015], по межзвездной турбулентности [Esquivel and Lazarian, 2010], по гелиосфере [Burlaga and Vinas, 2006; Burlaga et al., 2007], по использованию статистического распределения Тцаллиса к геомагнитно-индуцированным токам во время суббури [Barbosa et al., 2017]. Изучено влияние солнечного затмения на ионосферу Земли, используя фрактальные параметры и энтропию Тцаллиса с помощью измерений полного электронного содержания по навигационным спутникам [Unnikrishnan and Richards, 2014]. Кроме того, была попытка объяснить с помощью статистики Тцаллиса динамику магнитных бурь и солнечных вспышек [Balasis et al., 2011], а также эффекты мощной геомагнитной бури святого Патрика по данным низкоорбитального спутника Swarm [Papadimitriou et al., 2020]. Неэкстенсивная q-статистика была использована для анализа временных рядов Dst во время магнитосферных событий [Balasis et al., 2008]. В работе [Chisham and Freeman, 2010] показано, что распределение вихревых структур в ионосфере, измеренных радарами SuperDARN, не является гауссовским и обладает тяжелыми хвостами. В этом случае функция плотности вероятности (PDF) в различных областях ионосферы хорошо аппроксимируются либо q-экспоненциальными функциями, либо функциями плотности вероятности Вейбулла. Также недавно продемонстрировано, что распределения вероятностей токов Биркеланда лучше всего описываются q-экспоненциальным распределением [Coxon et al., 2022]. Поэтому представляется разумным применить неэкстенсивный подход для сложных систем, изначально развитый Тцаллисом, для авроральных свечений. В представленном исследовании впервые рассматривается q-статистика для пульсирующих полярных сияний, которые регулярно наблюдаются в авроральной зоне. Необходимо исследовать вопрос, проявляют ли авроральные сияния свойства неэкстенсивности и, соответственно, может ли q-статистика быть использована для анализа явлений в высокоширотной области.
2. Основные определения и выражения для q-статистики
Классическая экстенсивная термодинамика и статистика Больцмана − Гиббса − Шеннона (БГШ) представляет собой мощный инструмент, когда микроскопические взаимодействия и эффекты “памяти” в исследуемой системе невелики, а фазовое пространство системы представляет собой евклидово пространственно-временное, непрерывное и дифференцируемое множество. Однако зачастую мы имеем дело с системами (в том числе с космическими и астрофизическими), где происходят пространственные или временные взаимодействия, развивающиеся в неевклидовом, например, фрактальном фазовом, пространстве-времени, что делает их поведение неэкстенсивным. Обобщение энтропии Больцмана − Гиббса − Шеннона для статистического равновесия сначала предложил Реньи [Renyi, 1955], а затем — Тцаллис [Tsallis, 1988], сохранив обычные свойства положительности, равновероятности и необратимости, но соответствующим образом расширив до неэкстенсивности. Основные теоремы классической статистики Максвелла − Больцмана допускают обобщения в рамках неэкстенсивной статистики (иногда называемой в виде q-статистики или статистики Тцаллиса, где параметр q характеризует степень неэкстенсивности в системе), поэтому целый ряд последующих исследований был посвящен прояснению математических и физических следствий псевдоаддитивности [Tsallis, 1995]. К ним относятся переформулировка классической задачи N тел в рамках расширенной статистической механики [Plastino et al., 1994], развитие неэкстенсивных распределений [Silva et al., 1998], где предполагается детерминированная связь между обобщенной энтропией и результирующими степенными функционалами [Andrade et al., 2002], а также справедливость H-теоремы для энтропии Тцаллиса [Mariz, 1992; Ramshaw, 1993].
Итак, в стандартной термодинамике Больцмана − Гиббса − Шеннона (БГШ) хорошо известно, что энтропия является аддитивной и экстенсивной и определяется следующим выражением:
(1)
где , причем , здесь − вероятность -го микросостояния; − число возможных микроскопических состояний, а − некоторая условная константа, обычно принимаемая за − постоянная Больцмана и за единицу (или какое-либо другое удобное безразмерное значение). Для частного случая равных вероятностей, то есть , для , сразу получаем известную формулу: .
Также предполагается, что частицы движутся независимо друг от друга, то есть в рассматриваемой системе отсутствуют корреляции. Это подразумевает изотропию направлений скорости, и таким образом, энтропия появляется как аддитивная величина, дающая стандартную максвелловскую функцию распределения. Если и представляют две подсистемы и система, то
(2)
Предположения, лежащие в основе стандартной статистики БГШ, неприменимы, если необходимо учитывать нелокальность и дальнодействующие взаимодействия во фрактальной/мультифрактальной среде. В этом случае требуется ввести корреляцию внутри системы, что разумно делать в виде неаддитивного и неэкстенсивного обобщения для энтропии.
Одна из первых удачных попыток обобщить энтропию была предпринята Реньи [Renyi, 1955, 1970], который предложил следующее выражение:
(3)
В этой формуле (3) q − действительное число и в пределе получается стандартная энтропия БГШ как частный случай. Заметим, что энтропия Реньи аддитивна при всех q>0. Энтропия Реньи является инструментом для анализа временных разрывов в хаотических системах [Paladin and Vulpiani, 1987], то есть при таком типе движения, когда регулярное поведение в фазовом пространстве прерывается случайно распределенными всплесками сильной хаотичности. Как отмечено в работе [Milovanov and Zelenyi, 2000], в случае равновероятности энтропия Гиббса переходит в больцмановскую форму независимо от q.
Далее Тцаллис предложил иной вид обобщения для энтропии и ввел в научную литературу обобщенное распределение [Tsallis, 1988], которое в настоящее время широко используется в различных физических и прикладных задачах:
(4)
где − вероятность того, что система находится в определенном микросостоянии, которая удовлетворяет условию . Энтропия Тцаллиса неаддитивна в том смысле, что энтропия всей системы отличается от суммы энтропий подсистем:
(5)
При q = 1 восстанавливается свойство аддитивности и выражение для энтропии сводится к обычной энтропии БГШ, то есть . Для частного случая равных вероятностей получаем: , где q − логарифмическая функция выражается следующим образом:
(6)
здесь и .
Обратная, q-экспоненциальная функция определяется формулой:
(7)
Таким образом, можно сказать, что энтропия Больцмана − Гиббса − Шеннона работает для идеального газа или систем, управляемых короткодействующими взаимодействиями, однако для систем, где имеются дальнодействующие взаимодействия, такие как (полностью) ионизированный газ или плазма, динамика которых определяется в первую очередь дальнодействующими электромагнитными силами, разумно ожидать, что неаддитивные и неэкстенсивные термостатистические принципы могут характеризовать их макроскопическое поведение.
3. Пример пульсирующих сияний и их анализ
В данной работе q-статистика применяется к данным оптических наблюдений пульсирующих полярных сияний. Пульсирующие сияния чаще появляются на восстановительной фазе геомагнитной суббури и выглядят как спорадические пятна светимости с квазипериодическими временными вариациями. Эти колебания часто сопровождаются быстрыми и сложными движениями их яркой части, синхронизированными с изменением их светимости [Yamamoto, 1988; Klimov et al., 2022].
На рис. 1 представлен случай наблюдения полярного сияния 03.12.2011 г. с 22:00 UT камерой всего неба, расположенной около города Апатиты, Мурманская область. В течение почти 3 часов в зените точки наблюдения продолжались пульсирующие полярные сияния, в то время как к северу от них наблюдалось несколько интенсификаций дискретных авроральных дуг. Исходные данные имеют разрешение 1 кадр/с. Затем проводилась специальная обработка этих данных для последующего анализа: был убран фон и удалены яркие звезды, в каждом кадре были интегрированы столбцы юг-север и построены часовые кеограммы (рис. 1). Столбцы в кеограммах были разбиты на 40 интервалов, где интегрировалась интенсивность, таким образом, использовалось 40 отдельных наборов времени, полученных от 40 “виртуальных фотометров” (рис. 2).
Рис. 1. Часовые кеограммы события, которое началось 03.12.2011 г. в 22:00 UT, продолжительность 3 ч.
Рис. 2. Схема подготовки оптических данных. Показаны положения 40 виртуальных фотометров.
Рис. 3. Для геомагнитного события 03.12.2011 г.: динамика геомагнитного индекса SME (верхняя панель) и компонент межпланетного магнитного поля, данные OMNI, (нижняя панель), где ММП Bz показан сплошной линией, ММП Bx − штрихпунктирной линией, а ММП By − пунктирной линией в системе GSM.
На рис. 3 показано изменение геомагнитного индекса SME [Newell and Gjerloev, 2011], который характеризует авроральную активность (верхняя панель) во время геомагнитного события 03.12.2011 г. (формулы расчетов AE и SME индексов геомагнитной возмущенности на высоких широтах совпадают). Хорошо заметно, что после 23 часов началось существенное повышение значений индекса SME почти до 600 нТл, и именно в это время наблюдались наиболее интенсивные полярные сияния, как следует из рис. 1. На нижней панели рис. 3 представлены OMNI данные [Gjerloev, 2012], отражающие изменения компонент межпланетного магнитного поля (ММП), где ММП Bz показан сплошной, ММП Bx − штрихпунктирной, а ММП By − пунктирной линией в системе GSM (geocentric solar magnetospheric coordinates). В системе GSM ось X направлена из центра Земли на Солнце, ось Z лежит в плоскости земного магнитного диполя и оси X, а ось Y завершает правостороннюю систему координат. Как явствует из рис. 3, ММП Bz изменил свою ориентацию на южное направление после 21:20 UT и оставался отрицательным до 01:00 UT с небольшими “всплесками”, когда на очень короткое время ММП Bz принимало положительные значения. Для такой ориентации ММП характерно магнитное пересоединение на дневной стороне магнитопаузы и последующее расширение полярной шапки. Это расширение проявляется в экваториальном движении аврорального овала после 23:00 UT на кеограммах на рис. 1 (панель 2), когда резко увеличились значения ММП By, то есть общая мощность межпланетного магнитного поля и индекса SME. Таким образом, предварительная фаза суббуревого возмущения началась после поворота Bz к югу в 21:20 UT, а взрывная фаза суббури (увеличение SME > 300 нТл), стимулированная поворотом (“пичком”) около 22:50 UT, началась с задержкой ∼20 минут в 23:10 UT.
По наземным данным (обсерватории в Лопарской и в Ловозеро) было отмечено, что после ~21:20 UT возникает отрицательная бухта Н-компоненты магнитного поля, что характерно для начала суббуревой активности [Akasofu, 1968], которая остается отрицательной до ~01:00 UT 04.12.2011 г., причем в моменты 22:46 UT и 23:23 UT особенности в изменении магнитного поля соответствуют локальным уярчениям северной авроральной дуги. Кроме того, по наземным данным обсерватории Ловозеро заметно увеличение геомагнитных пульсаций Pi2, которые традиционно сопровождают вспышки полярных сияний [Намгаладзе и др., 1967]. Однако моменты уярчения дискретной дуги и появления геомагнитных пульсаций в данном случае не совпадают точно, поскольку активизация сияний началась западнее обсерваторий. В нашем случае увеличение низкочастотных пульсаций происходило в моменты повышенного высыпания заряженных частиц в ионосферу и максимального значения индекса SME (~23:15 − 00:45 UT).
Теперь для этого геомагнитного события найдем значения параметра q и далее сравним его с коэффициентом пологости и с индексом масштабирования.
В серии статей Тцаллис и его последователи, как было упомянуто выше, ввели q-экспоненциальные распределения, которые можно выразить следующим образом:
(8)
Далее удобно ввести другую параметризацию, как было предложено в работе [Shalizi, 2007], используя новые переменные и , такие что:
(9)
Тогда в новых переменных функцию (8) можно переписать:
(10)
Согласно классификации, данной в монографии Арнольда о распределениях Парето [Arnold, 1983], это пример обобщенного распределения Парето второго типа. Параметр неэкстенстивности q определяется с использованием метода максимального правдоподобия (MLE − maximum likelihood estimation) [Shalizi, 2007]. В статистике давно применяют метод MLE для оценки параметров распределения Парето, который при выборе определенных параметров дает q-распределение [Arnold, 1983]. Сравнение нескольких методов оптимизации, проведенное в работе [Clauset et al., 2009] на синтетических данных, подчиняющихся степенному закону распределения, показало, что для дискретных данных оценки MLE дают значения, наиболее близкие к реальным значениям. Как показано и обсуждалось в научной литературе [Pitman, 1979; Barndorff-Nielsen and Cox, 1994], при некоторых общих условиях MLE является последовательной оценкой в том смысле, что для большого количества выборок оцениваемые параметры приближаются к истинным значениям в вероятностном смысле. К аналогичным выводам пришли в работе [Shalizi, 2007], применив такой метод к q-экспоненциальным распределениям, где MLE использовался для оценки параметров q-гауссовского распределения. Такая техника нахождения параметра q для распределения Тцаллиса нашла применение в различных областях науки, в том числе и в задачах сейсмологии и околоземного пространства (например, [de la Barra and Vega-Jorquera, 2021; Coxon et al., 2022; Chisham and Freeman, 2021]).
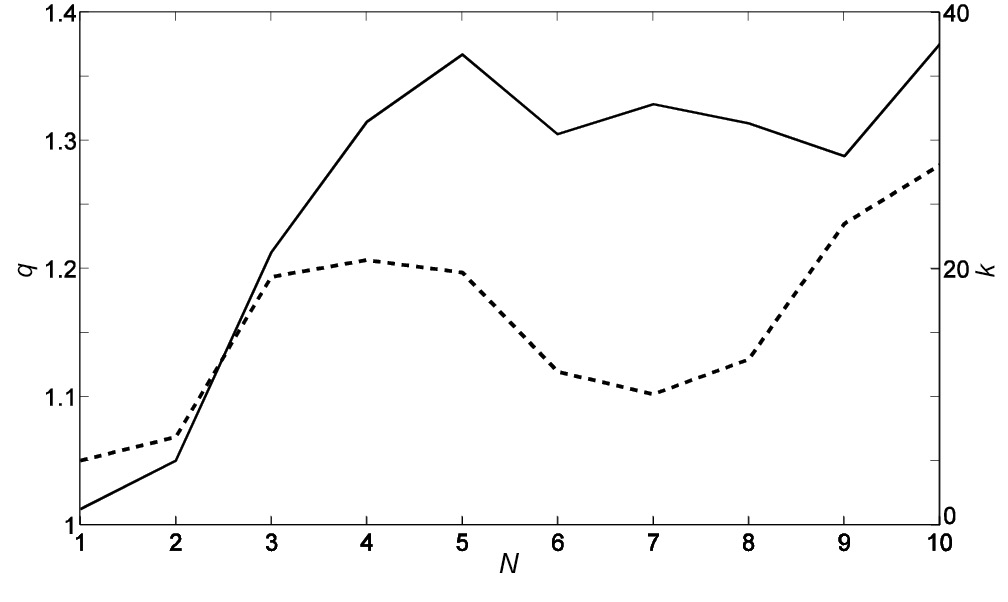
На рис. 4 показано изменение параметра q во время геомагнитного возмущения 03.12.2011 г., когда наблюдались пульсирующие сияния. Результаты измерений были разбиты на 10 наборов, объединяющих последовательно с юга на север данные 4 соседних виртуальных фотометров. Фактически наборы соответствуют пространственному распределению в поле зрения камеры с юга (набор 1) на север (набор 10). В таком случае для анализа флуктуаций регистрируемого свечения несущественно влияние оптических искажений (дисторсии объектива и эффекта Ван Рейна [Van Rhijn, 1921], который достигает максимума при тангенциальных, касательных к слою свечения направлениях [Кузьмин, 2020]). Получилось по 43 200 точек на каждый набор, это достаточное количество точек для того, чтобы метод MLE обеспечил надежный результат. Кроме того, для исключения шума из оптических данных производилось вычитание между исходной точкой и 20-й, поскольку, как описано выше и показано на рис. 2, использовалось 40 фотометров, поэтому была взята “середина”. Отметим, что можно использовать другие разности, значения q-параметра будут незначительно меняться, но тренд, динамика изменения q будет такой же. Как видно из рис. 4 и из сравнения с кеограммами на рис. 1, там, где наблюдаются интенсивные оптические свечения, авроральные сияния, значения неэкстенсивности q увеличиваются, и наоборот. На рис. 4 также приведена эволюция значения коэффициента пологости (эксцесс) k, который задается формулой:
(11)
здесь − четвертый центральный момент, − стандартное отклонение.
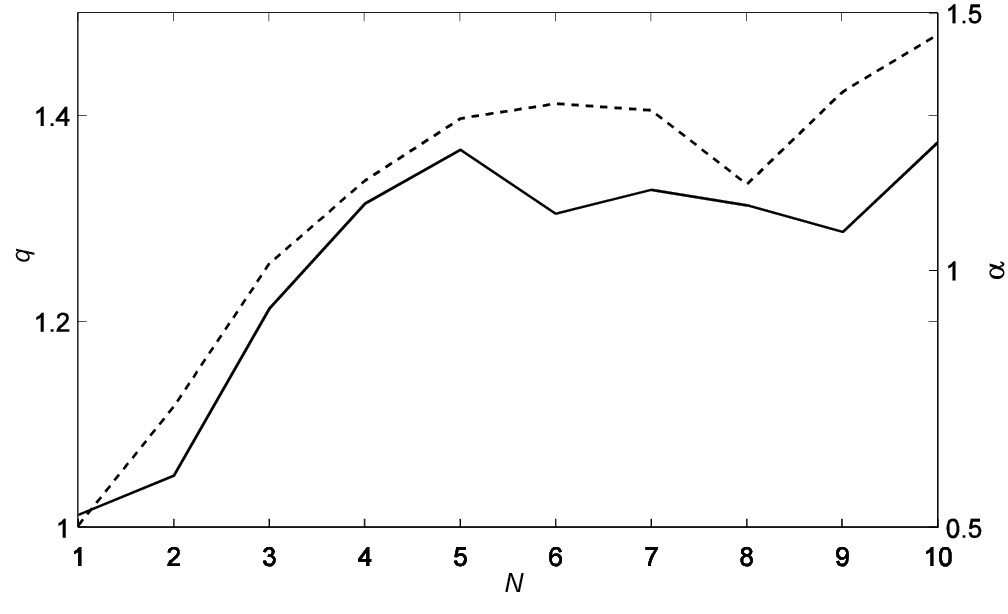
Рис. 4. Динамика значений параметра q (сплошная линия, ось ординат слева) и коэффициента пологости (эксцесса) k (пунктирная линия, ось ординат справа) во время рассмотренного события для фотометров с юга на север. N — номер набора.
На правой оси ординат (рис. 4) отложены значения k, поскольку о перемежаемости/негауссовости процесса можно судить по поведению коэффициента пологости, являющегося показателем, отражающим остроту (или пологость) вершины и толщину хвостов распределения. Распределение с положительным (избыточным) эксцессом называется лептокуртическим (или островершинным). Лептокуртические распределения имеют более тяжелые хвосты и характеризуются положительным коэффициентом пологости k > 0. В случае гауссова распределения k = 0. Как показано на рис. 4, заметна одинаковая тенденция и похожее поведение для q и k, то есть в те промежутки, где наблюдаются сияния, пологость и параметр неэкстенсивности растут, и наоборот.
Для того чтобы количественно оценить связь между двумя показателями q и k, в представленном исследовании использовался коэффициент корреляции Пирсона, который характеризует уровень связи между двумя переменными и в общем виде определяется следующим образом:
(12)
где cov − ковариация (или корреляционный момент) двух величин; − стандартное отклонение x; − стандартное отклонение величины y. В нашем случае для рассмотренного геомагнитного события коэффициент корреляции Пирсона получился ∼0.7, что соответствует высокому уровню связи между переменными.
Важным свойством вариаций аврорального свечения и турбулентных полей в авроральной области является их самоподобие (или скейлинг), для выявления и исследования которого разработаны специальные методы, в частности основанные на дискретном вейвлет разложении (ДВР). Метод Абри − Вейтча [Abry et al., 2000], далее АВ, позволяет обнаружить, идентифицировать и количественно оценить свойства масштабирования (скейлинг) данных на базе ДВР. Эффективность метода в значительной степени обусловлена тем, что в качестве базисных функций при анализе сигнала используются вейвлеты Добеши, которые, в отличие от многих других базисных функций, сами по себе обладают свойством масштабной инвариантности. Именно с этим связана несмещенность и малая погрешность оценки индекса масштабирования, полученной методом АВ [Abry et al., 2000]. Ранее метод АВ хорошо зарекомендовал себя при обнаружении скейлинговых свойств в структуре полярных сияний [Kozelov and Golovchanskaya, 2010], а также при изучении скейлинга электрических полей в полярной шапке и авроральной зоне [Головчанская и др., 2012] и при описании пространственной структуры ионосферной проводимости во время полярных сияний [Chernyshov et al., 2013; 2017]. В соответствии с теорией дискретного вейвлет преобразования временной ряд представляется набором коэффициентов − детализирующих и аппроксимирующих. В результате процесс имеет следующее представление:
(13)
Здесь − заданный материнский вейвлет, а − соответствующая скейлинг-функция, играющая роль фильтра низких частот с точки зрения фильтрации сигнала. Аппроксимирующие коэффициенты и детализирующие коэффициенты ДВР для определяются как:
(14)
Для ДВР стационарного процесса детализирующие вейвлет-коэффициенты на масштабном уровне можно найти как:
(15)
В (15) − базисный вейвлет, а − число вейвлет-коэффициентов при заданном ( также называется уровнем разрешения, или октавой). В методе АВ [Abry et al., 2000] для каждой октавы вычисляется дисперсия детализирующих вейвлет-коэффициентов:
(16)
где − число вейвлет-коэффициентов при заданном . Далее оценивается индекс масштабирования из наклона регрессионной зависимости от (масштабная диаграмма второго порядка, или логарифмическая диаграмма (ЛД)). Признаком самоподобия считается наличие линейных участков на полученной зависимости.
На рис. 5 приведены значения параметра неэкстенсивности q и оценки индекса масштабирования , полученные из наклонов ЛД на тех же временных промежутках, где характер ЛД степенной, т.е. линейный в двойном логарифмическом масштабе. На правой оси ординат приведены соответствующие значения . Интересно отметить, что эволюция индекса масштабирования ведет себя практически таким же образом, как и параметр q. Так же как и выше при сопоставлении q c коэффицентом пологости k был рассчитан коэффициент корреляции Пирсона между q и , который получился ~0.95, что говорит о том, что свойства скейлинга и неэкстенсивности высококоррелированы во время пульсирующих сияний.
Рис. 5. Изменения значений параметра q (сплошная линия, ось ординат слева), и скейлинга (пунктирная линия, ось ординат справа), во время авроральной активности. N — номер набора.
Полученные индексы характеризуют вариации аврорального свечения во время рассмотренного события в разных областях поля зрения. На юге (первый набор) почти нет полярных сияний, индексы имеют малые значения. К середине поля зрения индексы возрастают — наблюдается активная полоса пульсирующих сияний со сложной динамикой. К северу, ближе к горизонту (набор 10), видна активность на приполюсной границе аврорального овала, также характеризуемая повышенными значениями q и .
4. Заключение и основные выводы
Статистическая механика Больцмана − Гиббса − Шеннона совместно со стандартной термодинамикой не являются универсальными теориями, так как имеют вполне ограниченные области применимости. Это связано в первую очередь с тем, что в основе статистики БГШ предполагается постулат о полном перемешивании потока в фазовом пространстве, так называемая гипотеза молекулярного хаоса [Maxwell, 1867; Больцман, 1953]. Это подразумевает, что фазовое пространство не содержит запрещенных состояний и обладает обычными свойствами непрерывности, гладкости, евклидовости. При этом гипотеза перемешивания, дополненная предположением о бесконечном числе степеней свободы, приводит к экспоненциальному распределению вероятности состояний системы, из которого следуют, в том числе, и свойство аддитивности экстенсивных термодинамических характеристик, и максвелловское распределение скоростей. Кроме этого, неявно предполагается малый радиус взаимодействия между отдельными элементами системы по сравнению с размерами самой системы (короткодействующие силы). Таким образом, аддитивность энтропии и других термодинамических характеристик для равновесных или близких к равновесию систем является следствием локального взаимодействия между отдельными элементами системы. Однако существует широкий класс сложных систем, элементы которых взаимодействуют глобально. В физике известны многочисленные примеры подобных систем, поведение и свойства которых являются аномальными с точки зрения классической статистики и равновесной термодинамики. Эффекты памяти также приводят к нарушению гипотезы молекулярного хаоса, поскольку движения отдельных частиц такой системы являются сильно коррелированными. Примером такой системы является, в частности, авроральная область магнитосферно-ионосферного взаимодействия, поскольку это открытая нелинейная диссипативная система вдали от состояния равновесия. Для ее описания часто используются такие термины из нелинейной динамики, как фрактальность, пространственно-временной хаос, перколяция, перемежаемость, турбулентность, нелокальность, самоорганизованная критичность и другие. Тцаллис ввел в научную литературу обобщение подхода БГШ, предназначенное для описания эволюции нелинейных систем с сильным взаимодействием и сильными корреляциями отдельных ее частей, а также с фрактальным характером фазового пространства. Статистика Тцаллиса (q-статистика) способна описывать и применяться к событиям, которые невозможно описать в терминах статистики БГШ. Однако здесь необходимо отметить, что неэкстенсивная q-статистика Тцаллиса представляет собой обобщение, а не замену классической статистики БГШ, поскольку она распространяет область применимости стандартной статистической теории на неэкстенсивные системы.
Как известно, многие процессы, происходящие в магнитосферно-ионосферной системе, отражаются в разнообразных, зачастую весьма красивых и динамичных формах полярных сияний. Одним из проявлений магнитосферных суббурь/бурь являются пульсирующие сияния, демонстрирующие сложное поведение процессов, протекающих одновременно в ионосфере и магнитосфере. Во время таких событий динамика авроральной плазмы характеризуется интенсивными и быстрыми изменениями характеристик, что приводит к развитию нелинейных процессов и различного типа неустойчивостей. В представленном исследовании впервые применен подход, предложенный Тцаллисом для расширения статистики БГШ на неаддитивные системы, а именно: q-статистика, когда анализируются изменения значений параметра неэкстенсивности q во время геомагнитной активности, сопровождающейся пульсирующими полярными сияниями, которые регистрируются оптическими наземными приборами. Результаты нашего анализа показали неэкстенсивный и негауссов характер плазмы в высокоширотной ионосфере. Проведено сравнение с более “традиционными” показателями нелинейного подхода для описания сложных турбулентных, перемежаемых систем, такими как индекс масштабирования (скейлинг) и показатель пологости (эксцесс). Показано, что параметр неэкстенсивности q имеет высокую корреляцию с этими характеристиками, особенно со скейлингом (~0.95). Таким образом, подход, основанный на q-статистике, может быть использован для описания процессов в высокоширотной области наряду с перемежаемостью, фрактальностью, турбулентностью или функцией плотности вероятности.
Основные результаты, полученные в ходе выполнения данного исследования — следующие:
- впервые q-статистика применена к полярным сияниям;
- пульсирующие полярные сияния проявляют свойства неэкстенсивности и могут быть описаны, в том числе, и q-статистикой;
- параметр неэкстенсивности q хорошо коррелирует с показателем пологости и с индексом масштабирования, что говорит о применимости данного подхода для авроральной светимости;
- q-статистика может быть использована для анализа явлений в высокоширотной области в будущих исследованиях.
Благодарности
Оптические данные с камеры всего неба, использованные в работе, доступны на сайте: http://aurora.pgia.ru/. Данные по индексам геомагнитной активности, а также OMNI-данные взяты на сайте SuperMAG (http://supermag.jhuapl.edu/info). А. А. Чернышов выражает благодарность за поддержку Фонду развития теоретической физики и математики “БАЗИС”.
Финансирование работы
Работа Б.В. Козелова по обработке первичных данных оптических наблюдений и исследованию структуры пульсирующих полярных сияний поддержана грантом Российского научного фонда № 22-12-20017 “Пространственно-временные структуры в околоземном космическом пространстве Арктики: от полярных сияний через особенности самоорганизации плазмы к прохождению радиоволн”. Комплексный анализ геофизической обстановки во время рассмотренной суббури и сравнение различных параметров, характеризующих полярные сияния, выполнены А.А. Чернышовым и М.М. Могилевским в рамках государственного задания Института космических исследований Российской академии наук (тема “Плазма”, гос. регистрация № 122042700118-4).
About the authors
A. A. Chernyshov
Space Research Institute of the Russian Academy of Sciences
Author for correspondence.
Email: achernyshov@cosmos.ru
Russian Federation, Moscow
B. V. Kozelov
Polar Geophysical Institute
Email: boris.kozelov@gmail.com
Russian Federation, Murmansk region, Apatity
M. M. Mogilevsky
Space Research Institute of the Russian Academy of Sciences
Email: mogilevsky2012@gmail.com
Russian Federation, Moscow
References
- Зеленый Л.М., Милованов А.В. Фрактальная топология и странная кинетика: от теории перколяции к проблемам космической электродинамики // УФН. Т. 174. № 8. С. 809—852. 2004. https://doi.org/10.3367/UFNr.0174.200408a.0809.
- Больцман Л. Лекции по теории газов. М.: Гостехиздат, 554 с. 1953.
- Головчанская И.В., Козелов Б.В., Дэспирак И.В. Исследование широкополосной ELF турбулентности по данным спутника FAST // Геомагнетизм и аэрономия. Т. 52. № 4. С. 501—509. 2012.
- Головчанская И.В., Козелов Б.В., Чернышов A.A., Ильясов A.A., Могилевский M.M. Возможный механизм подавления электростатической неустойчивости, связанной с неоднородным распределением плотности энергии, в авроральной ионосфере // Геомагнетизм и аэрономия. Т. 58. № 2. С. 234—240. 2018. https://doi.org/10.7868/S0016794018020098
- Кузьмин А.К. Фоновые условия и влияние различных световых факторов на изображения распределений интенсивности авроральных эмиссий, получаемые с орбит космических аппаратов // Вопросы электромеханики. Труды ВНИИЭМ. Т. 175. № 2. С. 14—41. 2020.
- Намгаладзе А.Н., Распопов О.М., Ролдугин В.К. Связь пульсаций геомагнитного поля Pi2 с пульсациями интенсивности полярных сияний // Геомагнетизм и аэрономия. Т. 7. № 2. С. 376—378. 1967.
- Чернышов А.А., Могилевский М.М., Козелов Б.В. Фрактальный подход к описанию авроральной области // Физика плазмы. Т. 39. № 7. С. 636—645. 2013. https://doi.org/10.7868/S0367292113060024
- Чернышов А.А., Ильясов А.А., Могилевский М.М., Головчанская И.В., Козелов Б.В. Влияние неоднородностей концентрации плазмы и электрического поля на генерацию электростатического шума в авроральной зоне // Физика плазмы. Т. 41. № 3. C. 277—285. 2015. https://doi.org/10.7868/S0367292115030014
- Чернышов A.A., Чугунин Д.В., Могилевский М.М. Авроральное километровое радиоизлучение как средство диагностики свойств магнитосферы // Письма в ЖЭТФ. Т. 115. № 1. C. 28—34. 2022. https://doi.org/10.31857/S1234567822010050
- Abe S., Okamoto Y. (eds) Nonextensive Statistical Mechanics and Its Application / Lecture Notes in Physics. V. 560. Berlin, Heidelberg, New York: Springer, 277 p. 2001. https://doi.org/10.1007/3-540-40919-X
- Abry P., Flandrin P., Taqqu M.S., Veitch D. Wavelets for the analysis, estimation and synthesis of scaling data / Self-Similar Network Traffic and Performance Evaluation. Eds. K. Park, W. Willinger. New York: Wiley. P. 39—88. 2000. https://doi.org/10.1002/047120644X.ch2
- Akasofu S.-I. Polar and Magnetospheric Substorms. Dordrecht, Holland: Springer, 298 p. 1968. https://doi.org/10.1007/978-94-010-3461-6
- Andrade J.S., Almeida M.P., Moreira A.A., Farias G.A. Extended phase space dynamics for the generalized nonextensive thermostatistics // Phys. Rev. E. V. 65. № 3. ID 036121. 2002. https://doi.org/10.1103/PhysRevE.65.036121
- Antonova E.E., Ermakova N.O. Kappa distribution functions and the main properties of auroral particle acceleration // Adv. Space Res. V. 42. № 5. P. 987—991. 2008. https://doi.org/10.1016/j.asr.2007.04.045
- Arnold B.C. Pareto Distributions. Fairland, MD: International Cooperative Publishing House. 326 p. 1983.
- Aschwanden M. J., Crosby N.B., Dimitropoulou M. et al. 25 Years of self-organized criticality: Solar and Astrophysics // Space Sci. Rev. V. 198. № 1—4. P. 47—166. 2016. https://doi.org/10.1007/s11214-014-0054-6
- Balasis G., Daglis I.A., Papadimitriou C., Kalimeri M., Anastasiadis A., Eftaxias K. Dynamical complexity in Dst time series using non-extensive Tsallis entropy // Geophys. Res. Lett. V. 35. № 14. ID L14102. 2008. https://doi.org/10.1029/2008GL034743
- Balasis G., Daglis I.A., Papadimitriou C., Anastasiadis A., Sandberg I., Eftaxias K. Quantifying dynamical complexity of magnetic storms and solar flares via nonextensive Tsallis entropy // Entropy. V. 13. № 12. P. 1865—1881. 2011. https://doi.org/10.3390/e13101865
- Barbosa C.S., Caraballo R., Alves L.R., Hartmann G.A., Beggan C.D., Viljanen A., Ngwira C.M., Papa A.R.R., Pirjola R.J. The Tsallis statistical distribution applied to geomagnetically induced currents // Space Weather. V. 15. № 9. P. 1094—1101. 2017. https://doi.org/10.1002/2017SW001631
- Barndorff-Nielsen O.E., Cox D.R. Inference and Asymptotics. London: Chapman and Hall. 360 p. 1994.
- Burlaga L.F., Vinas A.F. Triangle for the entropic index q of non-extensive statistical mechanics observed by Voyager 1 in the distant heliosphere // Physica A. V. 361. № 1. P. 173—179. 2006. https://doi.org/10.1016/j.physa.2005.06.097
- Burlaga L.F., Vinas A.F., Wang C. Tsallis distributions of magnetic field strength variations in the heliosphere: 5 to 90 AU // J. Geophys. Res. —Space. V. 112. № 7. ID A07206. 2007. https://doi.org/10.1029/2006JA012213
- Castaing B., Gagne Y., Hopfinger E.J. Velocity probability density functions of high Reynolds number turbulence // Physica D. V. 46. № 2. P. 177—200. 1990. https://doi.org/10.1016/0167-2789(90)90035—N
- Chang T., Tam S.W.Y., Wu C.-C. Complexity induced anisotropic bimodal intermittent turbulence in space plasmas // Phys. Plasmas. V. 11. № 4. P. 1287—1299. 2004. https://doi.org/10.1063/1.1667496
- Chernyshov A.A., Mogilevsky M.M., Kozelov B.V. Use of fractal approach to investigate ionospheric conductivity in the auroral zone // J. Geophys. Res. —Space. V. 118. № 7. P. 4108—4118. 2013. https://doi.org/10.1002/jgra.50321
- Chernyshov A.A., Kozelov B.V., Mogilevsky M.M. Study of auroral ionosphere using percolation theory and fractal geometry // J. Atmos. Sol.-Terr. Phy. V. 161. P. 127—133. 2017. https://doi.org/10.1016/j.jastp.2017.06.013
- Chisham G., Freeman M.P. On the non-Gaussian nature of ionospheric vorticity // Geophys. Res. Lett. V. 37. № 12. ID L12103. 2010. https://doi.org/10.1029/2010GL043714
- Chisham G., Freeman M.P. A statistical model of vorticity in the polar ionosphere and implications for extreme values // J. Geophys. Res. —Space. V. 126. № 11. ID e2021JA029307. 2021. https://doi.org/10.1029/2021JA029307
- Clauset A., Shalizi C.R., Newman M.E.J. Power-law distributions in empirical data // SIAM Rev. V. 51. № 4. P. 661—703. 2009. https://doi.org/10.1137/070710111
- Coxon J.C., Chisham G., Freeman M.P., Anderson B.J., Fear R.C. Distributions of Birkeland current density observed by AMPERE are heavy-tailed or long-tailed // J. Geophys. Res. —Space. V. 127. № 2. ID e2021JA029801. 2022. https://doi.org/10.1029/2021JA029801
- Curado E.M.F., Tsallis C. Generalized statistical mechanics: connection with thermodynamics // J. Phys. A —Math. Gen. V. 24. № 2. P. L69—L72. 1991. https://doi.org/10.1088/0305-4470/24/2/004
- de la Barra E., Vega-Jorquera P. On q-pareto distribution: some properties and application to earthquakes // Eur. Phys. J. B. V. 94. № 1. ID 32. 2021. https://doi.org/10.1140/epjb/s10051-021-00045-7
- Esquivel A., Lazarian A. Tsallis statistics as a tool for studying interstellar turbulence // Astrophys. J. V. 710. № 1. P. 125—132. 2010. https://doi.org/10.1088/0004-637X/710/1/125
- Gjerloev J.W. The SuperMAG data processing technique // J. Geophys. Res. —Space. V. 117. № 9. ID A09213. 2012. https://doi.org/10.1029/2012JA017683
- Golovchanskaya I.V., Kozelov B.V., Sergienko T.I., Brändström U., Nilsson H., Sandahl I. Scaling behavior of auroral luminosity fluctuations observed by Auroral Large Imaging System (ALIS) // J. Geophys. Res. —Space. V. 113. № 10. ID A10303. 2008. https://doi.org/10.1029/2008JA013217
- Ilyasov A.A., Chernyshov A.A., Mogilevsky M.M., Golovchanskaya I.V., Kozelov B.V. Inhomogeneities of plasma density and electric field as sources of electrostatic turbulence in the auroral region // Phys. Plasmas. V. 22. № 3. ID 032906. 2015. https://doi.org/10.1063/1.4916125
- Ilyasov A.A., Chernyshov A.A., Mogilevsky M.M., Golovchanskaya I.V., Kozelov B.V. Influences of shear in the ion parallel drift velocity and of inhomogeneous perpendicular electric field on generation of oblique ion acoustic waves // J. Geophys. Res. —Space. V. 121. № 3. P. 2693—2703. 2016. https://doi.org/10.1002/2015JA022117
- Kaeppler S.R., Nicolls M.J., Strømme A., Kletzing C.A., Bounds S.R. Observations in the E region ionosphere of kappa distribution functions associated with precipitating auroral electrons and discrete aurorae // J. Geophys. Res. —Space. V. 119. № 12. P. 10164—10183. 2014. https://doi.org/10.1002/2014JA020356
- Klimas A., Uritsky V., Donovan E. Multiscale auroral emission statistics as evidence of turbulent reconnection in Earth’s midtail plasma sheet // J. Geophys. Res. —Space. V. 115. № 6. ID A06202. 2010. https://doi.org/10.1029/2009JA014995
- Klimov P., Kalegaev V., Sigaeva K., Ivanova A., Antonyuk G., Benghin V., Zolotarev I. Near-UV pulsations in the aurora region measured by orbital telescope TUS during high-intensity and long—duration continuous AE activity // Remote Sensing. V. 15. № 1. ID 147. 2022. https://doi.org/10.3390/rs15010147
- Kozelov B.V. Fractal approach to description of the auroral structure // Ann. Geophys. V. 21. № 9. P. 2011—2023. 2003. https://doi.org/10.5194/angeo-21-2011-2003
- Kozelov B.V., Golovchanskaya I.V. Derivation of aurora scaling parameters from ground-based imaging observations: Numerical tests // J. Geophys. Res. —Space. V. 115. № 2. ID A02204. 2010. https://doi.org/10.1029/2009JA014484
- Kozelov B.V., Rypdal K. Spatial scaling of optical fluctuations during substorm-time aurora // Ann. Geophys. V. 25. № 4. P. 915—927. 2007. https://doi.org/10.5194/angeo-25-915-2007
- Kozelov B.V., Vjalkova N.Y. Search of temporal chaos in TV images of aurora // International Journal of Geomagnetism and Aeronomy. V. 5. № 3. ID GI3005. 2005. https://doi.org/10.1029/2005GI000102
- Kozelov B.V., Uritsky V.M., Klimas A.J. Power law probability distributions of multiscale auroral dynamics from ground-based TV observations // Geophys. Res. Lett. V. 31. № 20. ID L20804. 2004. https://doi.org/10.1029/2004GL020962
- Leubner M.P., Voros Z. A nonextensive entropy path to probability distributions in solar wind turbulence // Nonlinear Proc. Geoph. V. 12. № 2. P. 171—180. 2005. https://doi.org/10.5194/npg-12-171-2005
- Liu B., Goree J. Superdiffusion and non-Gaussian statistics in a driven-dissipative 2D dusty plasma // Phys. Rev. Lett. V. 100. № 5. ID 055003. 2008. https://doi.org/10.1103/PhysRevLett.100.055003
- Lui A.T.Y., Chapman S.C., Liou K., Newell P.T., Meng C.I., Brittnacher M., Parks G.K. Is the dynamic magnetosphere an avalanching system? // Geophys. Res. Lett. V. 27. № 7. P. 911—914. 2000. https://doi.org/10.1029/1999GL010752
- Mariz A.M. On the irreversible nature of the Tsallis and Renyi entropies // Phys. Lett. A. V. 165. № 5—6. P. 409—411. 1992. https://doi.org/10.1016/0375—9601(92)90339-N
- Maxwell J.C. IV. On the dynamical theory of gases // Philos. T. Roy. Soc. V. 157. P. 49—88. 1867. https://doi.org/10.1098/rstl.1867.0004
- Milovanov A.V., Zelenyi L.M. Functional background of the Tsallis entropy: “coarse-grained” systems and “kappa” distribution functions // Nonlinear Proc. Geoph. V. 7. № 3—4. P. 211—221. 2000. https://doi.org/10.5194/npg—7-211-2000
- Nauenberg M. Critique of q-entropy for thermal statistics // Phys. Rev. E. V. 67. № 3. ID 036114. 2003. https://doi.org/10.1103/PhysRevE.67.036114
- Newell P.T., Gjerloev J.W. Evaluation of SuperMAG auroral electrojet indices as indicators of substorms and auroral power // J. Geophys. Res. —Space. V. 116. № 12. ID A12211. 2011. https://doi.org/ 10.1029/2011JA016779
- Paladin G., Vulpiani A. Anomalous scaling laws in multifractal objects // Phys. Rep. V. 156. № 4. P. 147—225. 1987. https://doi.org/10.1016/0370-1573(87)90110-4
- Papadimitriou C., Balasis G., Boutsi A.Z., Daglis I.A., Giannakis O., Anastasiadis A., De Micheles P., Consolini G. Dynamical complexity of the 2015 St.Patrick’s Day magnetic storm at Swarm altitudes using entropy measures // Entropy. V. 22. № 5. ID 574. 2020. https://doi.org/10.3390/e22050574
- Paschmann G., Haaland S., Treumann R., et al. Auroral plasma physics // Space Sci. Rev. V. 103. № 1—4. P. 1—475. 2002.
- Pavlos G.P., Iliopoulos A.C., Zastenker G.N., Zelenyi L.M., Karakatsanis L.P., Riazantseva M.O., Xenakis M.N., Pavlos E.G. Tsallis non-extensive statistics and solar wind plasma complexity // Physica A. V. 422. P. 113—135. 2015. https://doi.org/10.1016/j.physa.2014.12.007
- Pitman E.J.G. Some Basic Theory for Statistical Inference. New York: Chapman and Hall. 118 p. 1979. https://doi.org/10.1201/9781351076777
- Plastino A.R., Plastino A., Tsallis C. The classical N-body problem within a generalized statistical mechanics // J. Phys. A —Math. Gen. V. 27. № 17. P. 5707—5714. 1994. https://doi.org/10.1088/0305—4470/27/17/008
- Ramshaw J.D. H-theorems for the Tsallis and Renyi entropies // Phys. Lett. A. V. 175. № 3—4. P. 169—170. 1993. https://doi.org/10.1016/0375-9601(93)90820-P
- Renyi А. Probability Theory. Budapest: Akad. Kiadó, 1970. 665 p.
- Renyi A. On a new axiomatic theory of probability // Acta Math. Hung. V. 6. № 3—4. P. 285—335. 1955. https://doi.org/10.1007/BF02024393
- Shalizi C.R. Maximum likelihood estimation for q-exponential (Tsallis) distributions // arXiv Mathematics e-prints. math/0701854. 2007. https://doi.org/10.48550/arXiv.math/0701854
- Silva J.R., Plastino A.R., Lima J.A.S. A Maxwellian path to the q-nonextensive velocity distribution function // Phys. Lett. A. V. 249. № 5—6. P. 401—408. 1998. https://doi.org/10.1016/S0375-9601(98)00710-5
- Stepanova M.V., Antonova E.E., Troshichev O. Intermittency of magnetospheric dynamics through non-Gaussian distribution function of PC-index fluctuations // Geophys. Res. Lett. V. 30. № 3. ID 1127. 2003. https://doi.org/10.1029/2002GL016070
- Tam S.W.Y., Chang T., Kintner P.M., Klatt E. Intermittency analyses on the sierra measurements of the electric field fluctuations in the auroral zone // Geophys. Res. Lett. V. 32. № 5. ID l05109. 2005. https://doi.org/10.1029/2004GL021445
- Tsallis C. Possible generalization of Boltzmann — Gibbs statistics // J. Stat. Phys. V. 52. № 1—2. P. 479—487. 1988. https://doi.org/10.1007/BF01016429
- Tsallis C. Non-extensive thermostatistics: brief review and comments // Physica A. V. 221. № 1. P. 277—290. 1995. https://doi.org/10.1016/0378-4371(95)00236-Z
- Tsallis C. Introduction to Nonextensive Statistical Mechanics. Springer, 2009. 382 p. https://doi.org/10.1007/978-0-387-85359-8
- Unnikrishnan K., Richards P. How does solar eclipse influence the complex behavior of midlatitude ionosphere? Two case studies // J. Geophys. Res. —Space. V. 119. № 2. P. 1157—1171. 2014. https://doi.org/10.1002/2013JA018708
- Van Rhijn P.J. On the brightness of the sky at night and total amount of the starlight // Publications of the Astronomical Laboratory at Groningen, 1921. 83 p.
- Watkins N.W., Credgington D., Hnat B., Chapman S.C., Freeman M.P., Greenhough J. Towards synthesis of solar wind and geomagnetic scaling exponents: A fractional Levy motion model // Space Sci. Rev. V. 121. № 1—4. P. 271—284. 2005. https://doi.org/10.1007/s11214-006-4578-2
- Yamamoto T. On the temporal fluctuations of pulsating auroral luminosity // J. Geophys. Res. —Space. V. 93. № 2. P. 897—911. 1988. https://doi.org/10.1029/JA093iA02p00897
- Zanette D.H., Montemurro M.A. Thermal measurements of stationary nonequilibrium systems: a test for generalized thermostatistics // Phys. Lett. A. V. 316. № 3—4. P. 184—189. 2003. https://doi.org/10.1016/S0375-9601(03)01151-4
Supplementary files







