A magnetic fluid stabilized by a double layer of surfactant in water rejects known models of rheology and dipole-dipole interaction
- Authors: Lebedev A.V.1
-
Affiliations:
- Институт механики сплошных сред УрО РАН
- Issue: Vol 86, No 4 (2024)
- Pages: 458-468
- Section: Articles
- Submitted: 21.11.2024
- Accepted: 21.11.2024
- Published: 15.07.2024
- URL: https://medbiosci.ru/0023-2912/article/view/270842
- DOI: https://doi.org/10.31857/S0023291224040054
- EDN: https://elibrary.ru/caerho
- ID: 270842
Cite item
Full Text
Abstract
Three samples of magnetic fluid based on magnetite particles stabilized by a double layer of surfactant in water were synthesized. To stabilize the samples, lauric, oleic acids and their salts were used in three different combinations. The viscosity of the synthesized samples was measured as a function of concentration, temperature, and shear rate. With increasing temperature, the viscosity of a liquid sample stabilized by a double layer of lauric acid does not decrease relative to the viscosity of water, as was previously observed for classical magnetic fluids, but increases. For a sample stabilized by two layers of lauric and oleic acids, the temperature dependence of relative viscosity is non-monotonic. The relative viscosity of a sample stabilized with a double layer of oleic acid is practically independent of temperature.
To determine the concentration of the samples, measurements of magnetization curves were carried out, followed by their granulometric analysis. It has been established that the dispersed composition of the samples remains unchanged when diluted. The initial susceptibility of liquid samples was found to increase more slowly with increasing concentration than predicted by the modified effective field model. In contrast to the MEP model (and not only it), the coefficient of the quadratic term in the expansion of the initial susceptibility in the Langevin susceptibility series turned out to be significantly less than 1/3. Thus, to describe the properties of magnetic fluids stabilized with a double layer of surfactants, the construction of new theories of dipole-dipole interaction of particles is required.
Full Text
ВВЕДЕНИЕ
С началом космических полетов конструкторы столкнулись с проблемой управления большими объемами жидкости в невесомости. В 60-х годах прошлого столетия была предложена идея диспергировать для этого в обычной жидкости частицы магнетиков и воздействовать на жидкость магнитным полем [1]. Таким образом, возник новый объект для работы исследователей на стыке гидродинамики и магнетизма – магнитные жидкости [2]. Постепенно расширялся круг магнетиков, диспергируемых в различных средах, варьировались способы стабилизации частиц и постепенно улучшались параметры магнитной жидкости. На сегодняшний день классической магнитной жидкостью обычно называют дисперсию частиц магнетита в керосине, стабилизированных олеиновой кислотой. Магнитные и реологические свойства подобных магнитных жидкостей изучались многими исследователями и надежно установлены.
Наряду с магнитными жидкостями на базе углеводородов были синтезированы и магнитные жидкости на основе воды [3]. Стабилизация этих жидкостей достигалась путем покрытия частиц двойным слоем ПАВ. При этом карбоксильные группы внутреннего слоя молекул ПАВ закреплены на поверхности частиц, а гидрофильные концы внешнего слоя ПАВ контактируют с окружающей водой. Обращенные к друг другу гидрофобные хвосты молекул ПАВ определяют объем стабилизирующей оболочки. С точки зрения практических приложений магнитные жидкости со стабилизацией частиц двойным слоем ПАВ в воде имеют неоспоримые преимущества перед классическими жидкостями как биологически совместимые магнитные среды и, соответственно, более экологически безопасные.
В работе [4] при исследовании свойств частиц феррита кобальта, стабилизированных двойным слоем лауриновой кислоты в воде, было обнаружено, что вязкость жидкости по отношению к вязкости базовой среды (воды) с ростом температуры не убывает (как это было характерно для классических магнитных жидкостей), а растет. Для разрешения обнаруженного противоречия было решено выполнить дополнительные исследования реологии водных магнитных жидкостей со стабилизацией двойным слоем ПАВ. В предлагаемой работе описываются результаты измерения реологических и магнитных свойств магнитной жидкости, стабилизированной в воде лауриновой и олеиновой кислотами в трех различных сочетаниях.
ПРИГОТОВЛЕНИЕ ОБРАЗЦОВ МАГНИТНЫХ ЖИДКОСТЕЙ
Технология синтеза магнитных жидкостей на базе воды, стабилизированных двойным слоем жирных кислот, известна достаточно давно [3, 5]. В наших экспериментах в описанную процедуру синтеза были внесены некоторые изменения. Синтез начинается с получения мелкодисперсного порошка магнетика. В нашем случае мы использовали магнетит как материал, частицы которого могут быть получены с наименьшими затратами. Способ синтеза мелкодисперсных частиц магнетита, ставший уже классическим, был предложен в работе [6]. Частицы магнетита образуются и выпадают в осадок при добавлении избытка щелочи к раствору двух- и трехвалентных солей железа. Обычно используют хлорное железо FeCl3 и сульфат железа FeSO4. Получившаяся взвесь частиц затем несколько раз промывается водой с промежуточным отстаиванием и сливанием верхней части воды. В отличие от [5], при синтезе магнитной жидкости со стабилизацией лауриновой кислотой ПАВ наносился на частицы в два этапа. Для получения на частицах первого слоя ПАВ его количество берется с некоторым избытком из расчета 0.35 моля ПАВ на моль магнетита. Использованные нами лауриновая и олеиновая кислоты не растворяются в воде. Поэтому для облегчения хода реакции в раствор добавлялось некоторое количество гидроксида аммония (водного раствора аммиака). При этом молекулы ПАВ образовывали мицеллы, из которых ПАВ переходил на поверхность частиц. В результате из взвеси частиц образуется густая черная масса, которая собирается в комок на дне сосуда.
Следующая операция состоит в создании второго слоя ПАВ на поверхности частиц. В отличие от [5], для этого мы использовали готовую соль лауриновой кислоты – додецилсульфат натрия (ДДС). При добавлении его в раствор образуется второй слой ПАВ на поверхности частиц из смеси остатка лауриновой кислоты и ДДС. Стабилизация частиц с использованием во втором слое только одного ДДС невозможна по причине взаимного отталкивания сильно поляризованных гидрофильных окончаний ДДС. При нагреве плотный осадок частиц пептизируется в воде, образуя магнитную жидкость.
Последняя операция состоит в очищении жидкости от недиспергируемого осадка частиц и избытка лауриновой кислоты. Для этого жидкость в разбавленном виде сначала центрифугируется в течение 10–15 мин с ускорением около 1000 g, а затем фильтруется через бумажный фильтр. Поскольку температура плавления лауриновой кислоты равна 40°C, то ее остатки присутствуют в жидкости в виде кристаллов в форме пластинок и задерживаются фильтром. После очистки легко скорректировать концентрацию жидкости путем выпаривания излишка воды.
Приготовление двух других образцов магнитной жидкости, стабилизированных с использованием олеиновой кислоты, имеет некоторые отличия. Для жидкости, стабилизированной разнородными слоями олеиновой кислоты и додецилсульфата натрия, процедура синтеза в целом повторяется за исключением удаления остатков олеиновой кислоты. Олеиновая кислота имеет низкую температуру плавления. Поэтому ее остатки не кристаллизуются и не могут быть удалены фильтрованием. С этим фактором пришлось на первых порах примириться.
При синтезе магнитной жидкости, стабилизированной двойным слоем олеиновой кислоты, после осаждения частиц магнетита добавлялось количество кислоты, достаточное для получения двойной оболочки ПАВ. Выпавшая на дно масса частиц, покрытых первым слоем олеиновой кислоты, содержала также и ее избыток. Затем в раствор добавлялось нужное количество щелочи (гидроксида натрия). При этом оставшийся избыток олеиновой кислоты образует олеат натрия (омыливается) и покрывает частицы вторым слоем ПАВ. В данном случае также остается некоторое избыточное количество олеата натрия в растворе.
В табл. 1 представлены основные параметры синтезированных жидкостей: тип стабилизатора, толщина оболочки ПАВ с учетом немагнитного слоя на частицах, средний магнитный момент, параметры функции Г-распределения частиц по размерам.
Таблица 1. Основные параметры магнитных жидкостей
Тип ПАВ | l+δ, нм | <m>, 10–19 Aм2 | α | x0, нм |
Лауриновая кислота + ДДС | 3.5 | 1.93 | 2.07 | 2.29 |
Олеиновая кислота + ДДС | 4.15 | 2.14 | 2.49 | 2.15 |
Олеиновая кислота + Олеат натрия | 4.8 | 1.73 | 2.46 | 2.01 |
Толщина стабилизирующих оболочек находилась из предположения, что длина молекулы олеиновой кислоты равна 2.0 нм, лауриновой кислоты и ДДС – 1.35 нм, и толщина немагнитного слоя на поверхности частиц равна периоду кристаллической решетки – 0.8 нм. Приведенные величины среднего магнитного момента и параметров распределения частиц по размерам получены усреднением результатов гранулометрического анализа нескольких образцов различных концентраций. Методика гранулометрического анализа и определения по его результатам параметров распределения приведены в разделе, посвященном магнитным свойствам жидкостей.
РЕОЛОГИЧЕСКИЕ СВОЙСТВА ОБРАЗЦОВ МАГНИТНЫХ ЖИДКОСТЕЙ
Измерение вязкости синтезированных образцов производилось с помощью ротационного вискозиметра Brookfield DV-II+Pro. Использовалась измерительная система коаксиальных цилиндров. Температура измерительной системы регулировалась с помощью струйного термостата КРИО-ВТ-12-1 в диапазоне температур от 3 до 80°C.
Все три исходных концентрированных образца магнитных жидкостей проявляли неньютоновские свойства – их вязкость зависела от скорости сдвига. Поэтому в дальнейшем для концентрированных образцов величина вязкости определялась путем экстраполяции зависимости вязкости от обратной скорости сдвига до пересечения с осью ординат. Обычно было достаточно аппроксимации параболой. При разбавлении исходных образцов жидкостей в полтора-два раза их вязкость уже не зависела от скорости сдвига.
К сожалению, связать полученные результаты с какой-либо реологической моделью не представилось возможным. В качестве примера на рис. 1 представлены результаты измерения вязкости первого образца, стабилизированного лауриновой кислотой и ДДС натрия, при температуре 4°C в зависимости от обратной скорости сдвига.
Рис. 1. Зависимость динамической вязкости исходного образца первой жидкости от обратной скорости сдвига. Сплошная линия – аппроксимация параболой.
В нашем случае вискозиметр измеряет так называемую среднюю вязкость, то есть отношение напряжения сдвига к скорости сдвига. Для модельной жидкости с начальным напряжением сдвига это можно записать в следующем виде:
или .
То есть в системе координат для обратной скорости сдвига измеряемая вязкость отображается прямой, отсекающей на оси ординат величину динамической вязкости. Наклон прямой определяет величину начального напряжения сдвига. Однако экспериментальные точки на рис. 1 не укладываются на прямую линию, как это должно быть для жидкости с начальным напряжением сдвига.
Полученные результаты не могут быть описаны также и в рамках модели вязко-пластичной жидкости. Согласно этой модели, скорость и напряжение сдвига связаны следующим образом: . В логарифмических координатах эта зависимость представляет собой прямую линию, положение и наклон которой определяются величинами вязкости и показателя пластичности. Представленная на рис. 2 в логарифмическом масштабе зависимость напряжения сдвига от скорости сдвига также не может быть аппроксимирована прямой линией.
Рис. 2. Зависимость напряжения сдвига исходного образца первой жидкости от скорости сдвига в логарифмическом масштабе.
Существенным является то, что неньютоновские свойства исходного концентрированного образца жидкости не исчезают при повышении температуры. Очевидно, что в данном случае зависимость вязкости от скорости сдвига не может быть объяснена разрушением агрегатов, образовавшихся за счет магнитного взаимодействия частиц. По-видимому, здесь нужно вести речь о разрушении сдвиговым течением некой объемной структуры, созданной иными, не зависящими от температуры, силами взаимодействий. Природа этих взаимодействий требует проведения значительно более глубоких исследований. Поэтому на первом этапе эксперимента было решено ограничиться определением динамической вязкости как предела от скорости сдвига.
Образец, стабилизированный лауриновой кислотой и ДДС
На рис. 3 представлена температурная зависимость относительной вязкости первого образца жидкости при различных концентрациях.
Рис. 3. Температурная зависимость относительной вязкости первой жидкости при объемной доле частиц 0.274, 0.219, 0.151, 0.112 и 0.057. Концентрация образцов нарастает снизу вверх.
Первое, на что хочется обратить внимание – это то, что отношение вязкости магнитной жидкости к вязкости воды зависит от температуры. Согласно известным реологическим моделям [7–9], относительная вязкость классической суспензии есть некая универсальная функция объемной концентрации частиц, не зависящая явно от температуры.
В магнитных жидкостях, в отличие от обычных суспензий, взаимодействия частиц дополняются магнитным диполь-дипольным взаимодействием. Магнитные силы при определенных условиях вызывают агрегирование частиц и, соответственно, рост вязкости магнитной жидкости. Равновесие между образованием и разрушением агрегатов определяется температурой жидкости. Поэтому относительная вязкость магнитной жидкости в принципе не может не зависеть от температуры. Естественно ожидать ее уменьшение с ростом температуры по причине смещения равновесия в сторону разрушения агрегатов.
Однако в наших экспериментах наблюдается рост относительной вязкости с температурой. Наблюдаемый эффект противоречит как теоретическим моделям, так и полученным ранее экспериментальным результатам. Согласно [10, 11], относительная вязкость коллоидных растворов магнетита в керосине, стабилизированных олеиновой кислотой, убывает с ростом температуры. Понижение вязкости таких жидкостей удалось объяснить уменьшением эффективной толщины стабилизирующих оболочек ПАВ без привлечения гипотезы об агрегировании частиц. Казалось бы, по аналогии с классическими магнитными жидкостями рост относительной вязкости жидкости, стабилизированной двойным слоем ПАВ, в таком случае можно объяснить увеличением толщины оболочки стабилизатора на частицах.
Однако это предположение опровергается при рассмотрении семейства концентрационных зависимостей вязкости при различных температурах. На рис. 4 представлена концентрационная зависимость относительной вязкости магнитной жидкости со стабилизацией частиц двойным слоем лауриновой кислоты и ДДС.
Рис. 4. Концентрационная зависимость относительной вязкости первой жидкости. Температура измерений равна 4, 23, 40.6, 60.3, 80.2°C и растет снизу вверх. Пунктирная линия – расчет по модифицированной формуле Чонга [10].
Зависимости относительной вязкости при различных температурах ведут себя подобным образом и могут быть совмещены сдвигом вдоль оси ординат. Указанное подобие концентрационных зависимостей вязкости говорит о том, что реальная вязкость базовой среды отличается от использованной в расчетах вязкости воды. При этом существенное различие кривых начинается с третьего шага по температуре – с 40°С, что коррелирует с температурой плавления чистой лауриновой кислоты.
Наблюдаемый рост вязкости с температурой можно, вероятно, объяснить разрушением внешних слоев додецилсульфата натрия и образованием агрегатов из частиц, покрытых монослоем лауриновой кислоты. При этом происходит увеличение гидродинамической концентрации дисперсной фазы и, соответственно, вязкости. Очевидно, что объем, занимаемый агрегатом, существенно превышает суммарный объем частиц.
Ранее в работах [10, 11] было показано, что относительная вязкость классических магнитных жидкостей в широком диапазоне концентраций может быть описана с помощью модифицированной формулы Чонга [7]:
где η и η0 – вязкости магнитной жидкости и базовой среды соответственно, φ – объемная доля частиц с учетом стабилизирующих оболочек, φp = 0.605 – концентрация предельно плотной упаковки частиц. Результаты расчетов представлены на рис. 4 пунктирной линией. В данном случае можно говорить только лишь о качественном согласии результатов (и только при низких температурах).
Концентрация образцов жидкости определялась путем анализа их кривых намагничивания. Кривые намагничивания измерялись для всех образцов различного состава и концентрации. Это было сделано потому что, во-первых, определение концентрации по кривой намагничивания является более надежным по сравнению с другими методами и, во-вторых, позволяет контролировать неизменность дисперсного состава образцов при разбавлении. Методика анализа кривых намагничивания и определение по его результатам объемной концентрации частиц неоднократно описаны в наших работах [10–12]. В разделе, посвященном результатам измерений магнитных свойств образцов, основные положения гранулометрического анализа будут кратко рассмотрены.
Жидкость, стабилизированная олеиновой кислотой и ДДС
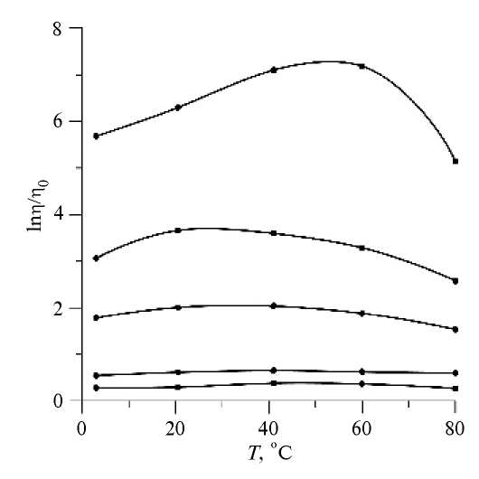
Реологические свойства жидкости, стабилизированной слоями олеиновой кислоты и додецилсульфата натрия, заметно отличаются от предыдущего образца. С увеличением температуры относительная вязкость второго образца магнитной жидкости меняется немонотонно – имеется максимум в середине температурного диапазона. На рис. 5 в логарифмическом масштабе представлено семейство зависимостей относительной вязкости от температуры для различных концентраций.
Рис. 5. Температурная зависимость относительной вязкости второй жидкости при объемной доле частиц 0.233, 0.179, 0.138, 0.093, 0.059. Концентрация образцов нарастает снизу вверх.
Обращает на себя внимание, что так же, как и для первого образца жидкости, реологические аномалии начинаются с температуры 40°C. Очевидно, что здесь также имеется корреляция с температурой плавления лауриновой кислоты.
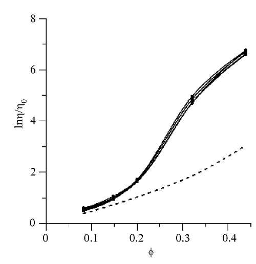
Концентрационные зависимости относительной вязкости первого и второго образцов тоже качественно отличаются. На рис. 6 представлено семейство концентрационных зависимостей относительной вязкости при различных температурах.
Рис. 6. Концентрационная зависимость относительной вязкости второй жидкости. Кривым соответствуют температуры (снизу вверх) 80, 3, 22, 41 и 60°C. Пунктирная кривая – расчет по модифицированной формуле Чонга [10].
Здесь мы видим, по крайней мере, уже качественное согласие с известными реологическими моделями. Все кривые стремятся к нулю с уменьшением концентрации частиц. Хотя в данном случае кривые не могут быть совмещены сдвигом или изменением масштаба.
Жидкость, стабилизированная двойным слоем олеиновой кислоты
Третий образец магнитной жидкости, стабилизированный в воде слоями олеиновой кислоты и олеата натрия, проявил в опытах реологические свойства, наиболее близкие к теоретическим моделям. Несмотря на присутствие в жидкости плохо отделимого избытка олеата натрия, ее относительная вязкость практически не зависит от температуры. Представленные на рис. 7 зависимости относительной вязкости от температуры выглядят как совокупность горизонтальных параллельных прямых.
Рис. 7. Температурная зависимость относительной вязкости третьей жидкости при объемной доле частиц 0.443, 0.324, 0.202, 0.149, 0.083. Концентрация образцов нарастает снизу вверх.
Поэтому концентрационные зависимости относительной вязкости при различных температурах практически сливаются в одну кривую. На рис. 8 эти зависимости представлены сплошными линиями. Пунктирная линия на рис. 8 соответствует модифицированной формуле Чонга [10].
Рис. 8. Концентрационная зависимость относительной вязкости третьей жидкости. Температура измерений 3, 21, 41, 60, 80°C. Пунктирная линия – расчет по модифицированной формуле Чонга [10].
Хорошо видно, что удовлетворительное согласие наблюдается только при низких концентрациях жидкости. Причина существенного расхождения результатов измерений с расчетами при высоких концентрациях пока остается неясной.
АНАЛИЗ КРИВЫХ НАМАГНИЧИВАНИЯ ОБРАЗЦОВ ЖИДКОСТЕЙ
Как уже было сказано выше, концентрация всех образцов жидкостей определялась путем анализа их кривых намагничивания. Причиной этого шага явилось обнаруженное расхождение между степенью разведения исходного концентрированного образца и уменьшением его магнитной восприимчивости. Оказалось, что связь между восприимчивостью и концентрацией частиц у всех трех типов жидкости отличается от модели эффективного поля [13]. Поэтому наиболее надежным и точным способом определения объемной концентрации частиц является магнитогранулометрический анализ кривой намагничивания каждого образца.
Основная идея определения состава мелкодисперсных ферромагнетиков состоит в сопоставлении реальной кривой намагничивания с модельной кривой [14]. В качестве модельной кривой намагничивания выбирается совокупность кривых Ланжевена – либо дискретная, либо описываемая непрерывной функцией распределения частиц по размерам [15]. Затем подбором параметров функции распределения добиваются совпадения результатов расчетов и измерений. В данном случае определяется размер магнитного ядра частиц. Для нахождения же объемной доли частиц необходимо также учитывать наличие на поверхности частиц немагнитного слоя [16] и толщину оболочки стабилизатора.
Использование при описании распределения частиц аналитической функции позволяет найти также аналитически и прочие параметры жидкости. В отличие от [15], в наших работах мы обычно используем Г-распределение:
Здесь α – безразмерный параметр, определяющий относительную ширину распределения ∆=(α+1)–1/2, x0 – размерный параметр. Г-распределение является двухпараметрической функцией и имеет форму несимметричного колокола с максимумом при x = αx0 и экспоненциальным затуханием асимптотик. Обычно расчет α и x0 производится по известным величинам среднего магнитного момента <m> и среднего квадрата магнитного момента <m2> частиц. Последний, третий параметр, полностью замыкающий описание дисперсного состава магнитной жидкости – числовая концентрация частиц n.
Что касается <m> и n, то они находятся из асимптотики намагниченности в сильных полях [17], и на их значение межчастичные взаимодействия существенного влияния не оказывают. Совсем по-другому обстоит дело с определением <m2>. Его значение рассчитывается по начальной восприимчивости жидкости, которая в силу межчастичных диполь-дипольных взаимодействий существенно превышает ланжевеновскую:
Для описания межчастичных диполь-дипольных взаимодействий в работе [12] была предложена модель эффективного поля, которая в дальнейшем была обоснована теоретически [13] и неоднократно подтверждена экспериментально [18]. Согласно МЭП, измеряемая в эксперименте восприимчивость магнитной жидкости связана с восприимчивостью Ланжевена в первом приближении следующим соотношением:
Константа 1/3 при квадратичном слагаемом ряда фигурирует также и во многих других теориях, описывающих диполь-дипольные взаимодействия: Онзагера, Лоренца, средне-сферической модели и т.д. Естественно возникает мысль об ее универсальности и применимости также и в нашем случае стабилизации частиц двойным слоем ПАВ в воде. К сожалению, полученные результаты никоим образом не укладываются в рамки модели эффективного поля.
На рис. 9 представлены результаты измерения начальной восприимчивости жидкости первого типа в зависимости от ее намагниченности насыщения.
Рис. 9. Зависимость начальной восприимчивости первой жидкости от ее намагниченности насыщения. Точки – результаты измерений, круги – расчет восприимчивости Ланжевена с использованием коэффициента при квадратичном слагаемом ряда 0.1504, кресты – расчет восприимчивости Ланжевена согласно теории модифицированного эффективного поля.
В данном случае расчет восприимчивости Ланжевена, согласно модели эффективного поля, с константой 1/3 дает заниженные результаты, непропорциональные намагниченности насыщения жидкости. Очевидно, это противоречит определению восприимчивости Ланжевена, линейно зависящей от концентрации частиц.
Добиться выполнения строгой пропорциональности между рассчитанной восприимчивостью и намагниченностью насыщения становится возможным, если в расчетах использовать меньшее значение коэффициента (0.1504). В результате мы получаем меньший разброс параметров частиц, в частности <m2>, и, соответственно, лучшее воспроизведение параметров функции распределения при различных концентрациях жидкости.
В табл. 2 приведены для сравнения результаты гранулометрического анализа, выполненного с использованием двух различных значений коэффициента. В таблице представлены намагниченность насыщения Ms, начальная восприимчивость χ, средний магнитный момент <m>, средний квадрат магнитного момента <m2> при разных значениях коэффициента при квадратичном слагаемом, а также параметры функции распределения.
Таблица 2. Сравнение результатов гранулометрического анализа образцов жидкости, стабилизированной лауриновой кислотой и додецилсульфатом натрия при разных значениях константы при квадратичном члене ряда
Ms, кA/м | χ | <m>, 10–19 Aм2 | <m2>, 10–37 A2м4 | α | x0, нм | |||
0.1504 | 1/3 | 0.1504 | 1/3 | 0.1504 | 1/3 | |||
28.70 | 4.799 | 1.96 | 2.06 | 1.62 | 2.12 | 2.98 | 2.28 | 1.87 |
22.95 | 3.640 | 1.95 | 2.08 | 1.67 | 2.08 | 2.82 | 2.30 | 1.94 |
15.62 | 2.238 | 1.87 | 1.98 | 1.66 | 1.97 | 2.53 | 2.33 | 2.04 |
11.84 | 1.650 | 1.99 | 2.15 | 1.85 | 2.08 | 2.58 | 2.31 | 2.05 |
5.896 | 0.7014 | 1.88 | 1.91 | 1.75 | 2.10 | 2.38 | 2.26 | 2.11 |
Из таблицы хорошо видно, что учет взаимодействия частиц с коэффициентом, равным теоретическому значению 1/3, дает существенно больший разброс значений <m2> и, соответственно, значений параметров распределения.
Совершенно аналогичным образом выглядит ситуация и с результатами магнитных измерений для двух других типов жидкостей. Зависимость восприимчивости Ланжевена от концентрации становится линейной при использовании константы взаимодействия меньшей, чем теоретическое значение 1/3. Самым парадоксальным является то, что магнитные свойства каждого типа жидкости требуют для описания своего индивидуального значения коэффициента. Как уже было сказано выше, свойства жидкости со стабилизацией лауриновой кислотой и додецилсульфатом натрия описываются при коэфициенте 0.1504. Жидкость, стабилизированная олеиновой кислотой и додецилсульфатом натрия, уже требует константу со значением 0.1393. Для третьей жидкости наилучшее описание результатов достигается при величине коэффициента 0.2181.
Таким образом, влияние межчастичных взаимодействий на магнитные свойства жидкостей, стабилизированных двойным слоем ПАВ в воде, не может быть описано с помощью одной универсальной константы. Причина подобного противоречия пока остается до конца не выясненной.
Одной из возможных причин расхождения результатов экспериментов с теорией эффективного поля может служить наличие в жидкости большого количества агрегатов. При этом магнитные моменты частиц взаимодействуют в основном со своими соседями внутри агрегатов. Магнитное же взаимодействие агрегатов между собой будет существенно слабее. Используемое при измерениях восприимчивости слабое зондирующее поле (порядка 200 А/м) никак не влияет ни на форму агрегатов, ни на их распределение в жидкости.
Если предположить, что при разбавлении жидкости агрегаты остаются неизменными, то в итоге мы и получим более слабую зависимость магнитной восприимчивости от концентрации. Тогда становится понятным и различие в найденных величинах коэффициентов для разных жидкостей. Это различие определяется степенью агрегирования частиц.
ЗАКЛЮЧЕНИЕ
Синтезировано три образца магнитных жидкостей на основе частиц магнетита, стабилизированных двойным слоем ПАВ в воде. Для стабилизации частиц были использованы следующие пары веществ: лауриновая кислота – додецилсульфат натрия; олеиновая кислота – додецилсульфат натрия; олеиновая кислота – олеат натрия.
У синтезированных жидкостей была измерена вязкость в зависимости от температуры и концентрации. Полученные семейства кривых имеют качественно разный вид. Вязкость жидкости № 1 растет с температурой по отношению к вязкости воды. Относительная вязкость жидкости № 3 не зависит от температуры. Для жидкости № 2 температурная зависимость относительной вязкости имеет максимум.
Концентрация всех образцов определялась путем гранулометрического анализа их кривых намагничивания. При этом было обнаружено противоречие между концентрационной зависимостью начальной восприимчивости и общепризнанной моделью эффективного поля. Согласие между результатами измерений и расчетов можно достигнуть, если вместо 1/3 использовать существенно меньшую величину коэффициента при квадратичном слагаемом в разложении восприимчивости в ряд по восприимчивости Ланжевена. При этом для трех типов жидкостей были получены три разных значения константы.
ФИНАНСИРОВАНИЕ РАБОТЫ
Данная работа финансировалась за счет средств бюджета Института механики сплошных сред УрО РАН в рамках госбюджетной темы № AAAA-A20-120020690030-5.
Никаких дополнительных грантов на проведение или руководство данным конкретным исследованием получено не было.
СОБЛЮДЕНИЕ ЭТИЧЕСКИХ СТАНДАРТОВ
В данной работе отсутствуют исследования человека или животных.
КОНФЛИКТ ИНТЕРЕСОВ
Автор данной работы заявляет, что у него нет конфликта интересов.
About the authors
A. V. Lebedev
Институт механики сплошных сред УрО РАН
Author for correspondence.
Email: lav@icmm.ru
Russian Federation, ул. Академика Королева, 1, Пермь, 614018
References
- Шлиомис М.И. Магнитные жидкости // УФН. 1974. Т. 112. № 3. С. 435–458.
- Rosensweig R.E. Ferrohydrodynamics, Cambridge University press, Cambridge, 1985.
- Shimoiizaka J. Method of preparing a water-base magnetic fluid. Pat. 4094804, 1978.
- Лебедев А.В. Аномалии вязкости магнитной жидкости, стабилизированной двойным слоем ПАВ в воде // Известия Юго-Западного государственного университета. Серия: Техника и технологии. 2023. Т. 13. № 4. С. 88–97. https://doi.org/10.21869/ 2223-1528-2023-13-3-88-97
- Khalafalla S.E., Reimers G.W., Rholl S.A. Dilution stable water based magnetic fluids. Pat. 4208294, 1979.
- Elmore W.C. On preparation of the magnetite high dispersed // Phys. Rev. 1938. V. 54. № 4. P. 309–310. https://doi.org/10.1103/PhysRev.54.309
- Chong J.S., Christiansen E.B., Baer A.D. Rheological properties of concentration suspensions // J. Appl. Polym. Sci. 1971. V. 15. № 8. P. 2007–2021. https://doi.org/10.1002/app.1971.070150818
- Vand V. Viscosity of solutions and suspensions. I. Theory // J. Phys. Colloid Chem. 1948. V. 52. № 2. P. 277–299. https://doi.org/10.1021/j150458a001
- Chow T.S. Viscoelasticity of concentrated dispersions // Phys. Rev. E. 1994. V. 50. № 2. P. 1274–1286. https://doi.org/10.1103/PhysRevE.50.1274
- Пшеничников А.Ф., Гилев В.Г. Реология и намагниченность концентрированных магнетитовых коллоидов // Коллоид. журн. 1997. Т. 59. № 3. С. 372–379.
- Лебедев А.В. Вязкость концентрированных коллоидных растворов магнетита // Коллоид. журн. 2009. Т. 71. № 1. С. 78–83.
- Pshenichnikov A.F., Mekhonoshin V.V., Lebedev A.V. Magneto-granulometric analizis of concentrated ferrocolloids // J. Magn. Magn. Mater. 1996. V. 161. P. 94–102. https://doi.org/10.1016/S0304-8853(96)00067-4
- Ivanov A.O., Kuznetsova O.B. Magnetic properties of dense ferrofluids: An influence of interparticle correlations // Phys. Rev. E. 2001. V. 64. P. 041405. https://doi.org/10.1103/PhysRevE.64.041405
- Bean C.P., Jacobs I.S. Magnetic granulometry and super‐paramagnetism // J. Appl. Phys. 1956. V. 27. № 12. P. 1448–1452. https://doi.org/10.1063/1.1722287
- Chantrell R.W., Popplewell J., Charles S.R. Measurements of particle size distribution parameters in ferrofluids // IEEE Transactions on Magnetics. 1978. V. 14. № 5. P. 975–977. https://doi.org/10.1109/TMAG.1978.1059918
- Kaiser R., Mishkolczy G. Magnetic properties of stable dispersions of subdomain magnetite particles // J. Appl. Phys. 1970. V. 41. № 3. P. 1064–1072. https://doi.org/10.1063/1.1658812
- Пшеничников А.Ф., Лебедев А.В., Радионов А.В., Ефремов Д.В. Магнитная жидкость для работы в сильных градиентных полях // Коллоид. журн. 2015. Т. 77. № 2. С. 207–212. https://doi.org/10.7868/S0023291215020159
- Лебедев А.В. Дипольное взаимодействие частиц в магнитных жидкостях // Коллоид. журн. 2014. Т. 76. № 3. С. 363–370. https://doi.org/10.7868/S0023291214030100
Supplementary files











