Magnetically Induced Effects in Ferroelectric Triglycine Sulfate Crystals with Chromium Impurity
- Authors: Ivanova E.S.1, Petrzhik E.A.1, Eremeev A.P.1, Gainutdinov R.V.1, Lashkova A.K.1, Ivanova A.G.1, Volk T.R.1
-
Affiliations:
- Shubnikov Institute of Crystallography, Federal Scientific Research Centre “Crystallography and Photonics,” Russian Academy of Sciences, 119333, Moscow, Russia
- Issue: Vol 68, No 5 (2023)
- Pages: 738-746
- Section: ФИЗИЧЕСКИЕ СВОЙСТВА КРИСТАЛЛОВ
- URL: https://medbiosci.ru/0023-4761/article/view/137412
- DOI: https://doi.org/10.31857/S0023476123700297
- EDN: https://elibrary.ru/EGPSQT
- ID: 137412
Cite item
Full Text
Abstract
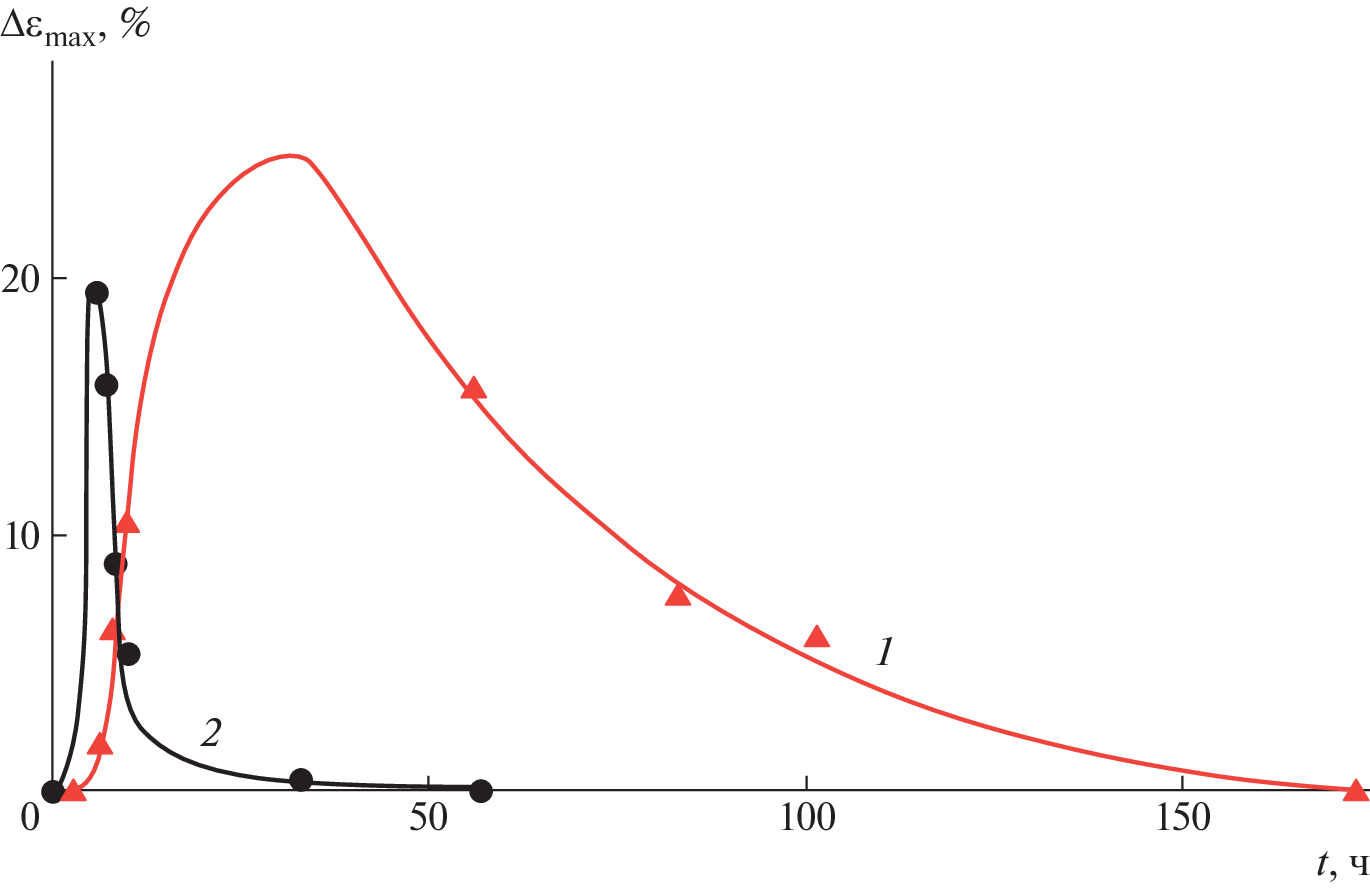
The influence of a permanent magnetic field on macro- and nanoscopic properties of triglycine sulfate (TGS) crystals with impurity chromium (TGS-Cr) has been investigated. This work continues the previous studies of magnetically induced effects in ferroelectrics. A specific feature of TGS crystals is the presence of a nanoscale relief on a polar (010) cleavage; this nanorelief is a qualitative characteristic of the crystal defect structure. It is shown that the exposure of a crystal in a magnetic field of 2 T leads to a change in its dielectric properties, accompanied by a long-term transformation of the nanorelief. The results obtained are indicative of a magnetically induced change in the defect crystal structure. A qualitative difference is found between the magnetically induced effects in TGS-Cr crystals and undoped TGS crystals. The relationship between the magnetically induced effects and structural defects is discussed.
About the authors
E. S. Ivanova
Shubnikov Institute of Crystallography, Federal Scientific Research Centre “Crystallography and Photonics,” Russian Academy of Sciences, 119333, Moscow, Russia
Email: ivanova.el.ser@gmail.com
Россия, Москва
E. A. Petrzhik
Shubnikov Institute of Crystallography, Federal Scientific Research Centre “Crystallography and Photonics,” Russian Academy of Sciences, 119333, Moscow, Russia
Email: ivanova.el.ser@gmail.com
Россия, Москва
A. P. Eremeev
Shubnikov Institute of Crystallography, Federal Scientific Research Centre “Crystallography and Photonics,” Russian Academy of Sciences, 119333, Moscow, Russia
Email: ivanova.el.ser@gmail.com
Россия, Москва
R. V. Gainutdinov
Shubnikov Institute of Crystallography, Federal Scientific Research Centre “Crystallography and Photonics,” Russian Academy of Sciences, 119333, Moscow, Russia
Email: ivanova.el.ser@gmail.com
Россия, Москва
A. K. Lashkova
Shubnikov Institute of Crystallography, Federal Scientific Research Centre “Crystallography and Photonics,” Russian Academy of Sciences, 119333, Moscow, Russia
Email: ivanova.el.ser@gmail.com
Россия, Москва
A. G. Ivanova
Shubnikov Institute of Crystallography, Federal Scientific Research Centre “Crystallography and Photonics,” Russian Academy of Sciences, 119333, Moscow, Russia
Email: ivanova.el.ser@gmail.com
Россия, Москва
T. R. Volk
Shubnikov Institute of Crystallography, Federal Scientific Research Centre “Crystallography and Photonics,” Russian Academy of Sciences, 119333, Moscow, Russia
Author for correspondence.
Email: ivanova.el.ser@gmail.com
Россия, Москва
References
- Иванова Е.С., Петржик Е.А., Гайнутдинов Р.В. и др. // ФТТ. 2017. Т. 59. Вып. 3. С. 550.
- Гайнутдинов Р.В., Иванова Е.С., Петржик Е.А. и др. // Письма в ЖЭТФ. 2017. Т. 106. Вып. 2. С. 84.
- Альшиц В.И., Даринская Е.В., Колдаева М.В., Петржик Е.А. // Кристаллография. 2003. Т. 48. № 5. С. 826.
- Головин Ю.И. // ФТТ. 2004. Т. 46. Вып. 5. С. 769.
- Моргунов Р.Б. // УФН. 2004. Т. 174. Вып. 2. С.131.
- Alshits V.I., Darinskaya E.V., Koldaeva M.V., Petrzhik E.A. // Dislocations in Solids. V. 14 / Ed. Hirth J.P. Amsterdam: Elsevier, 2008. P. 333.
- Моргунов Р.Б., Бучаченко А.Л. // ЖЭТФ. 2009. Т. 136. Вып. 3. С. 505.
- Левин М.Н., Постников В.В., Палагин М.Ю. // ФТТ. 2003. Т. 45. Вып. 9. С. 1680.
- Левин М.Н., Постников В.В., Палагин М.Ю., Косцов А.М. // ФТТ. 2003. Т. 45. Вып. 3. С. 513.
- Флерова С.А., Бочков О.Е. // Письма в ЖЭТФ. 1981. Т. 33. Вып. 1. С. 37.
- Орлов О.Л., Попов С.А., Флерова С.А., Цинман И.Л. // Письма в ЖТФ. 1988. Т. 14. Вып. 2. С. 118.
- Lashley C., Hundley M.F., Mihaila B. et al. // Appl. Phys. Lett. 2007. V. 90. P. 052910.
- Гриднев С.А. // Международный научный журнал “Альтернативная энергетика и экология”. 2015. Т. 167. № 3. С. 17.
- Golitsyna O.M., Drozhdin S.N. // Ferroelectrics. 2020. V. 567. № 1. P. 244.
- Петржик Е.А., Иванова Е.С., Альшиц В.И. // Изв. РАН. Сер. физ. 2014. Т. 78. С. 1305.
- Якушкин Е.Д. // Письма в ЖЭТФ. 2014. Т. 99. Вып. 7. С. 483.
- Якушкин Е.Д. // Письма в ЖЭТФ. 2017. Т. 106. Вып. 8. С. 523.
- Иванова Е.С., Румянцев И.Д., Петржик Е.А. // ФТТ. 2016. Т. 58. Вып. 1. С. 125.
- Tagantsev A.K., Cross L.E., Fousek J. // Domains in Ferroic Crystals and Thin Films. Springer, 2009.
- Альшиц В.И., Даринская Е.В., Колдаева М.В., Петржик Е.А. // ФТТ. 2012. Т. 54. Вып. 2. С. 305.
- Белугина Н.В., Гайнутдинов Р.В., Толстихина А.Л. и др. // Кристаллография. 2011. Т. 56. Вып. 6. С. 1139.
- Белугина Н.В., Гайнутдинов Р.В., Иванова Е.С., Толстихина А.Л. // Физика и техника полупроводников. 2013. Т. 7. Вып. 9. С. 13.
- Windsch W., Volkel G. // Ferroelectrics. 1975. V. 9. P. 187.
- Wartewig S., Volkel G., Windsch W. // Ferroelectrics. 1978. V. 19. P. 131.
- Stankowski J., Waplak S., Yurin V.A. // Phys. Status Solidi. A. 1974. V. 22. № 1. P. K41.
- Иванова Е.С., Овчинникова Г.И., Еремеев А.П. и др. // Кристаллография. 2019. Т. 64. № 5. С. 766.
Supplementary files








