Molecular and genetic mechanisms of sex determination in poplar
- Authors: Gladysh N.S.1,2, Kovalev M.A.1, Lantsova M.S.1, Popchenko M.I.1, Bolsheva N.L.1, Starkova A.M.1,2, Bulavkina E.V.1, Karpov D.S.1, Kudryavtsev A.A.1, Kudryavtseva A.V.1
-
Affiliations:
- Engelhardt Institute of Molecular Biology Russian Academy of Sciences
- Russian State Agrarian University – Moscow Timiryazev Agricultural Academy
- Issue: Vol 58, No 2 (2024)
- Pages: 204-219
- Section: ОБЗОРЫ
- URL: https://medbiosci.ru/0026-8984/article/view/265694
- DOI: https://doi.org/10.31857/S0026898424020021
- EDN: https://elibrary.ru/NOIGMX
- ID: 265694
Cite item
Full Text
Abstract
The study of molecular and genetic mechanisms of sex determination in poplar is of interest not only in the fundamental aspect, but also in the applied aspect. In landscaping of large settlements, it is advisable to use male individuals of Populus genus due to their hypoallergenicity and increased resistance to environmental pollution, stress conditions and pathogens. However, sex determination in poplars is complicated by the complex genetic structure of the sex-determining region of the genome (SDR). In this review, the emergence, evolution, structure and function of the SDR in the genus Populus are discussed. Current insights into the structure and function of the key regulator of sex selection in poplars, the orthologous ARR16/ARR17 gene, and the possible role of other genes differentially expressed between male and female plants, including microRNAs, in this process are discussed in detail. The great diversity of species and the high complexity of SDR organization justify the need for further study of the molecular mechanisms of sex determination in poplars.
Keywords
Full Text
Сокращения: WGD – удвоение полного генома (whole genome duplication); WGT – трипликация полного генома (whole genome triplication); SDR – область, определяющая пол (sex determination region); RR – регуляторы ответа на цитокинины (response regulators); X-SDR – SDR, находящийся на X-хромосоме; Y-SDR – SDR, находящийся на Y-хромосоме; YHS – Y-специфичная гемизиготная последовательность (Y-specific hemizygous sequence); LTR-RT – ретротранспозоны с длинными концевыми повторами (long terminal repeat retrotransposon); SNP – однонуклеотидный полиморфизм (single nucleotide polymorphism); днРНК – длинная некодирующая РНК (long non-coding RNA).
ВВЕДЕНИЕ
Представители рода тополь (Populus) отличаются от других древесных растений высокой скоростью формирования биомассы [1], поэтому тополь можно рассматривать как источник относительно дешевого сырья для производства бумаги и других изделий из древесины, а также как растение, обладающее большим потенциалом для использования в фиторемедиации [2]. Тополя активно применяют в озеленении, однако с этой целью необходимо использовать мужские растения, так как семена тополя, так называемый тополиный пух, могут негативно влиять на состояние людей. Пух адсорбирует из воздуха загрязняющие вещества, а также пыльцевые аллергены, усиливая тем самым аллергические реакции у чувствительных людей и ухудшая качество их жизни. Кроме того, пух, раздражая слизистые носоглотки, может способствовать развитию заболеваний верхних дыхательных путей [3]. Получены также данные о том, что женские растения тополя менее устойчивы к ряду стрессовых воздействий [4]. Все это указывает на необходимость использования мужских растений тополя в озеленении городов.
Однако тополь, как и другие двудомные растения, обладает сложной системой определения пола, которая может существенно различаться в разных таксономических группах [5]. Предполагается, что в процессе эволюции двудомность возникала неоднократно и независимо в пределах разных таксонов [6]. На сложность структуры области, определяющей пол (SDR), повлияли события удвоения генома и распространения мобильных элементов [7–9], которые способствовали полной или частичной потере удвоенных генов. Более того, активность локуса SDR может контролироваться эпигенетическими модификациями [10].
Тополь может служить модельным древесным растением при изучении SDR-локусов, чему способствует возможность проведения различных видов исследований [11], а также развитие омиксных технологий, позволяющих изучать связь между генотипической и фенотипической изменчивостью [12]. Кроме того, структура SDR-локусов и функции их ключевых элементов у тополя изучены достаточно подробно [13–15]. Немаловажен и тот факт, что у тополя пол регулируется лишь одним геном – ортологом ARR16/ARR17 (Arabidopsis response regulator 17) [16].
В настоящем обзоре описано возникновение, развитие, структура и функции SDR у представителей семейства Salicaceae с бóльшим вниманием к роду Populus. Кроме того, представлены современные данные о молекулярных механизмах регуляции выбора пола у тополя и о возможной роли в этом процессе генов, экспрессия которых различается в мужских и женских растениях.
ПРАКТИЧЕСКАЯ ЗНАЧИМОСТЬ ОПРЕДЕЛЕНИЯ ПОЛА У ТОПОЛЯ
Благодаря способности накапливать тяжелые металлы (кадмий, свинец, медь, цинк и др.), а также ртуть [2, 17], различные виды тополя могут служить цели очищения воздуха в крупных населенных пунктах, особенно тех, на территории которых находятся промышленные объекты. Тополя могут использоваться и для оценки загрязнения урбанизированных территорий тяжелыми металлами [17]. Тополь входит в число наиболее быстрорастущих деревьев [1], следовательно, быстрее формирует биомассу, поглощает больше углекислого газа и выделяет больше кислорода по сравнению с другими деревьями, т. е. эффективнее улучшает состав атмосферы в населенных пунктах. Кроме того, с использованием генетических подходов ведется работа по увеличению продуктивности тополя [18]. Однако проблемой для горожан может быть так называемый тополиный пух, или семена, продуцируемые женскими растениями. Сам пух не аллергенен, однако он сорбирует из воздуха другие аллергены, например, пыльцу. Более того, пух раздражает слизистые носоглотки и может способствовать развитию хронических заболеваний верхних дыхательных путей [3]. К другим негативным свойствам пуха относится высокая пожароопасность его больших скоплений.
В недавних исследованиях показано, что женские особи менее устойчивы, чем мужские, к таким стрессовым воздействиям окружающей среды, как засуха [19, 20], повышенная соленость и защелачивание почвы [21], окислительный стресс [4, 21], тяжелые металлы [20, 21], а также к действию грибковых патогенов [23]. Повышенная устойчивость мужских растений к стрессовым условиям ассоциирована со сверхэкспрессией и повышенной активностью защитных белков. Например, в условиях, стимулирующих образование активных форм кислорода, у тополей мужского пола активность таких ферментов антиоксидантной защиты, как пероксидаза, супероксид-дисмутаза, каталаза, глутатионредуктаза и аскорбатпероксидаза, выше, чем у растений женского пола [21, 24]. Различия в активности ферментов антиоксидантной защиты могут быть связаны с различиями в уровне экспрессии кодирующих их генов [25], что, в свою очередь, обусловлено различиями в метилировании этих генов в мужских и женских растениях [26]. Так, у женских особей гиперметилированы гены, относящиеся к функциональным категориям “протеолиз”, “окисление-восстановление”, “фосфорилирование”, “трансмембранный транспорт” и “регуляция транскрипции” [26]. Не исключено, что связанные с полом различия в уровнях метилирования и экспрессии генов, участвующих в стрессовых ответах, могут быть обусловлены полспецифичными полиморфизмами [27] и дифференциальной экспрессией микроРНК, контролирующих ответ на воздействие стресса [28]. Опубликованы данные о том, что несмотря на повышенную чувствительность к отдельным видам стресса, женские растения могут быть более устойчивыми к некоторым сочетаниям стрессовых воздействий. Примером может служить сочетание засухи и инфекций, хорошо коррелирующее с полспецифичным составом микробиома, ассоциированного с растениями [29–31].
ЭВОЛЮЦИЯ СИСТЕМЫ ОПРЕДЕЛЕНИЯ ПОЛА У Salicaceae
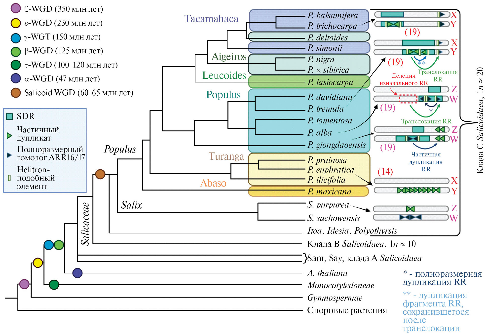
Эволюция растений, включая Salicaceae, тесно связана с серией последовательных полногеномных дупликаций (WGD) [16], которые сыграли ключевую роль в появлении новых таксонов. Так, семейства Brassicaceae и Salicaceae, представителями которых являются Arabidopsis thaliana и P. trichocarpa соответственно, разделились около 100–120 млн лет назад после β-WGD у их общего предка, жившего около 125 млн лет назад [16]. В дальнейшей эволюции Salicaceae важную роль сыграла специфичная для этого семейства саликоидная WGD (Salicoid WGD), произошедшая в палеоцене (примерно 60–65 млн лет назад) перед разделением родов Salix (ива) и Populus (рис. 1). В результате этой геномной дупликации количество хромосом в гаплоидном наборе увеличилось с 7–10 до 16–21 (у большинства современных тополей 19 хромосом). Считается, что эта WGD позволила представителям родов Populus и Salix занять множество экологических ниш в Северном полушарии [32]. Формирование двудомности и полов (т. е. SDR-локуса) у Salicaceae произошло после саликоидной WGD порядка 45 млн лет назад [33–35]. Саликоидная WGD затронула примерно 92% генома тополя, что привело к появлению около 8000 пар паралогичных генов [36], включая гены в SDR [37]. Не исключено также, что усложнение структуры SDR могло идти за счет удвоения сегментов генома [38] и тандемных дупликаций [39]. Как следствие, каждая из 19 хромосом американского тополя P. trichocarpa имеет обширные участки гомологии с другими хромосомами. В частности, хромосома 19, содержащая SDR, имеет значительное сходство с хромосомой 13 [36].
Рис. 1. Филогения и эволюция системы определения пола у Salicaceae. В ходе эволюции растений их геномы подверглись множеству полногеномных дупликаций, включая ζ-WGD, ε-WGD, γ-WGT, τ-WGD, β-WGD, α-WGD и саликоидную WGD. Представители родов Salix и Populus разошлись после саликоидной WGD предковых форм. Род Populus делится на секции Abaso, Turanga, Populus, Leucoides, Aigeiros и Tacamahaca, из которых последние три объединяют в группу ATL. Среди тополей встречаются виды, обладающие как ZW, так и XY системами определения пола. У некоторых тополей, например, у P. tremula, P. deltoides, P. balsamifera внутри SDR находятся дуплицированные фрагменты ортологов гена ARR17.
В семействе Salicaceae выделяют более 50 родов, включающих около 1000 видов, из которых на род Salix приходится 330–500 видов и на род Populus – 22–45 видов [40]. Род Salix, традиционно используемый в качестве группы сравнения, состоит из двух клад, разошедшихся в миоцене. Наиболее интенсивно процесс видообразования Salix и Populus шел в плиоцене [40, 41]. Сложность организации генома, легкость скрещивания близкородственных видов и сетчатая эволюция затрудняют исследование филогении тополя [42]. В настоящее время род Populus подразделяется на шесть секций: Abaso, Turanga, Leucoides, Populus, Tacamahaca и Aigeiros. Полногеномное секвенирование показало, что первой обособилась секция Abaso, затем Turanga, потом разошлись секция Populus и группа ATL, объединяющая секции Aigeiros, Tacamahaca и Leucoides (рис. 1).
Помимо WGD, большую роль в эволюции половых хромосом и SDR у Salicaceae сыграли мобильные элементы [43]. Чаще всего в SDR тополя встречаются ДНК-транспозоны из группы Helitron и ретротранспозоны с длинными концевыми повторами (LTR-RT) суперсемейств Copia и Gypsy [39, 43]. Мобильные элементы, как и другие виды повторяющихся последовательностей, могут вызывать супрессию рекомбинации и гиперметилирование генов, оказавшихся поблизости от участка интеграции [7]. Связанная с этим репрессия транскрипции [44] может способствовать последующей дегенерации генов в половых локусах [8, 45] и в конечном счете изменению структуры и размеров половых хромосом [9]. Кроме того, особенности механизма репликации Helitron-подобных транспозонов позволяют им захватывать и перемещать целые гены или их фрагменты [46], тем самым эти транспозоны могли способствовать увеличению числа копий генов в SDR [43].
У двудомных растений встречаются как гомоморфные (отличающиеся незначительно), так и гетероморфные (сильно отличающиеся размерами и количеством активных генов) половые хромосомы. У видов с гетероморфными половыми хромосомами выделяют две системы детерминации пола: XY и ZW. У растений с XY-системой мужские особи являются гетерогаметными, а женские особи гомогаметными, а у растений с ZW-системой, наоборот, мужской пол гомогаметен, а женский – гетерогаметен. В пределах рода Populus описаны виды, обладающие как XY, так и ZW-системами [43, 44] (рис. 1).
Подобная гетерогенность свидетельствует в пользу независимого происхождения половых систем у видов рода Populus, что еще более затрудняет определение пола. Действительно, консервативной является только детерминация пола, обусловленная ортологом ARR16/17, тогда как в ходе эволюции перестройки половых хромосом и переход между XY- и ZW-системами происходили неоднократно [55]. Как минимум, некоторые (например, S. purpurea) ивы имеют ZW-систему. Определение пола в секции Abaso на данный момент не изучено, для P. euphratica (секция Turanga) и представителей группы ALT характерна XY-система, а в группе Populus обнаружены обе системы [55, 59].
Переход от однодомности к двудомности связывают с появлением SDR-локуса. В настоящее время доминируют две гипотезы возникновения двудомных растений. Классическая “двухгенная модель” предполагает, что два пола появились путем распространения двух измененных генов мужской и женской стерильности. Во избежание гермафродитизма или полной стерильности эти мутации должны закрепляться на двух гомологичных хромосомах [47]. В пользу этой гипотезы свидетельствует наличие в SDR киви (Actinidia deliciosa) и ряда других двудомных растений двух генов, определяющих пол [48–52]. Предложенная в 2016 году “одногенная модель” постулирует, что эволюционному переходу от однодомности к двудомности способствовала мутация одного гена, кодирующего высокоуровневый регулятор [53]. Через сигнальные пути и эффекторы мутантный регулятор мог контролировать образование цветков определенного пола [54]. Генов, вовлеченных в выбор определенного пола, может быть несколько, но лишь один, основной при “включенном” или “выключенном” состоянии определяет пол [53]. Экспериментальное подтверждение “одногенной модели” получено для рода Populus. Доказано, что PtRR9, ортолог ARR16/ARR17 A. thaliana, отвечает за выбор пола у P. tremula [55].
В результате эволюции современные виды тополя имеют большие по размеру (чаще всего около 100 т. п. н. [27, 56]) SDR-локусы, обогащенные паралогичными генами и повторяющимися элементами. Подобная структура серьезно затрудняет определение последовательности всего локуса, идентификацию его функционально важных элементов и исследование молекулярно-генетических механизмов определения пола [39, 57]. Ярким примером может служить P. trichocarpa, у которого в ранних исследованиях предполагали существование системы ZW, но позднее с помощью технологий секвенирования генома третьего поколения (PacBio) убедительно показали, что этот вид обладает системой XY [27].
ОБЩАЯ СТРУКТУРА SDR У ПРЕДСТАВИТЕЛЕЙ РОДА Populus
У подавляющего числа видов тополя SDR находится на хромосоме 19. У P. trichocarpa и P. nigra (секции Tacamahaca и Aigeiros) SDR локализован в субтеломерном участке хромосомы [27, 57], а у P. tremula, P. tremuloides и P. alba (секция Populus) – в прицентромерной области [14, 58]. Следует отметить, что SDR P. trichocarpa состоит из двух субтеломерных участков хромосомы 19: один находится на левом плече, а другой на правом [39]. В настоящее время лишь у P. euphratica, представителя секции Turanga, SDR картирован в субтеломерном районе хромосомы 14 [43]. В зависимости от способа анализа генома, вида и пола экспериментально оцененная средняя длина SDR варьирует от 100 [27] до 140 т. п. н. [39, 56]. Например, у P. deltoides длина SDR на X-хромосоме (X-SDR) составляет 100 т. п. н., тогда как длина SDR, находящейся на Y-хромосоме (Y-SDR), составляет 140 т. п. н. [56]. Самый большой SDR длиной 1.71 млн п. н. обнаружен в W-аллеле P. qiongdaoensis [59].
Ключевыми генами SDR считаются ортологи ARR16/ARR17, входящие в семейство регуляторов ответа на цитокинины (RR), которые являются эффекторами высококонсервативного цитокининового пути передачи сигнала и регулируют процессы роста и развития растений [43, 60, 61]. Гены группы RR функционально и по последовательности подразделяются на четыре типа: А (RRA), В (RRB), С (RRC) и псевдо-RR (PRR) [62]. У тополя описано 33 RR гена, относящихся к трем типам – RRA, RRB и псевдо-RR [37]. RRB кодируют транскрипционные факторы с ДНК-связывающим доменом Myb, положительно отвечающие на активацию цитокининовых рецепторов, а гены группы RRA, в которую входят ортологи ARR16/ARR17, кодируют негативные регуляторы цитокининзависимых процессов, не имеющих собственного ДНК-связывающего домена [16, 63–65]. PRR кодируют транскрипционные факторы, обладающие димеризационным N-концевым и ДНК-связывающим С-концевым доменами, обеспечивающие регуляцию суточных ритмов и ассоциированных с ними процессов [37, 66].
Помимо ортологов ARR16/ARR17, контролирующих пол, SDR тополя содержат и другие сцепленные с полом гены, которые имеются как в Y-SDR, так и в X-SDR и отличаются полспецифичными полиморфизмами (рис. 2). В ранних исследованиях в SDR P. trichocarpa и P. balsamifera обнаружено 13 генов, среди которых ACD1-LIKE, ATHEMA1, TCP-1/cpn60, ATCLC-C, MET1, RFL1, NB-ARC и EGM1 [27]. Однако позднее было подтверждено присутствие лишь четырех известных генов: TCP-1, CLC-C, MET1, NB-ARC [39]. Сложность определения генного состава SDR связана с обилием мобильных элементов, которые приводят к артефактам сборки прочтений и тем самым затрудняют определение точной последовательности этого участка генома. Присутствие в SDR TCP-1, CLC-c и MET1 подтверждено также у P. deltoides [56], P. × sibirica [15] и P. tomentosa [25]; показана их дифференциальная полспецифичная экспрессия. Ген TCP-1 (tailless complex polypeptide 1) кодирует цитозольный эукариотический белок из группы шаперонинов [67]. CLC (Chloride Channel) – семейство белков, включающее анионные каналы и анион/катионные антипортеры, регулирующие метаболизм Cl- и NO3- в разных клеточных компартментах. В частности, CLC-a, b, c, g находятся на мембране вакуоли, d и f – на мембранах комплекса Гольджи, е – на внутренних мембранах хлоропластов [68]. MET1 кодирует, по-видимому, основную ДНК-метилтрансферазу растений, поддерживающую метилирование в том числе CpG-островков [69].
Рис. 2. Молекулярные функции некоторых не-RR генов, картированных в SDR тополей, и структура мобильных элементов SDR. К генам, находящимся как в X-, так и в Y-SDR, относятся TCP-1 – кодирует цитозольный шаперонин, CLC-c – протон-хлоридный антипортер на поверхности вакуоли, MET1 – ДНК-метилтрансфераза. У P. tremula полноразмерный ген TOZ19 имеется только на Y-SDR. В SDR в большом количестве встречаются мобильные элементы из суперсемейств Copia и Gypsy – LTR-RT, структурно они отличаются порядком расположения генов.
У P. tremula в состав SDR входит ген TOZ19, который, как и его ортолог у A. thaliana, связан с синтезом рРНК в ядрышках и важен для эмбрионального развития [70], при этом в Y-SDR содержится его полноразмерная версия, а в X-SDR – лишь 3’-конец [55, 71]. Общее количество генов в SDR-локусах, как правило, коррелирует с общим размером локуса. Например, SDR P. trichocarpa, имеющий обычный для тополей размер, содержит минимум пять генов [39], а в гигантских W- и Z-SDR P. qiongdaoensis расположены 122 и 50 генов соответственно [59]. Функции большей части этих генов неизвестны.
В SDR можно выделить и полспецифичные области, содержащие регуляторные гены. Так, в Y-SDR P. deltoides найдены две длинные Y-специфичные гемизиготные последовательности (YHS): YHS1 – около 35 т.п. н., а YHS2 – около 4.3 т.п. н. YHS1 содержит два мужских гена: один, названный FERR-R, содержит частичные дупликации гена FERR (другое название ортолога ARR16/ARR17) и подавляет формирование женских генеративных органов, а другой, названный MSL [56], относится к суперсемейству ретротранспозонов Gypsy. MSL состоит из трех частей: MSL-1, MSL-2 и MSL-3, при этом обе цепи ДНК транскрибируются с образованием длинных некодирующих РНК (днРНК), которые регулируют развитие по мужскому фенотипу. Последовательности, гомологичные MSL, обнаружены на разных хромосомах в геноме разных видов тополя: например, P. deltoides, P. alba, P. trichocarpa, P. tomentosa и P. euphratica [56, 72].
В области YHS2 у P. deltoides обнаружен только один ген Tn, отсутствующий в X-SDR. Функция этого гена в регуляции процессов, связанных с полом, в настоящее время неясна. Эти данные показывают, что в формировании пола и/или в регуляции признаков, ассоциированных с полом, у тополя могут участвовать несколько генов, включая мобильные элементы [56].
Рассматривая различия в составе генов локусов Y-SDR и X-SDR, необходимо отметить многочисленные однонуклеотидные полиморфизмы (SNP), включая полспецифичные, которые могут облегчить задачу идентификации пола у тополя. Эволюционно появление SNP связано с дупликацией аллелей (благодаря WGD или транспозон-опосредованным тандемным дупликациям) и их последующей дивергенцией. Общее количество SNP, различающихся между полами, может быть очень большим. Например, у P. trichocarpa выявлено более 3500000, а у P. balsamifera – более 1000000 SNP [27]. Следует отметить, что часть полиморфизмов может быть консервативной и встречаться у других представителей секции, подтверждая их родство. Так, часть полиморфизмов P. trichocarpa найдена у других видов секции ALT: P. balsamifera, P. deltoides и P. nigra; но эти SNP отсутствуют у P. tremuloides, принадлежащего секции Populus [73]. Среди консервативных SNP в генах SDR встречаются и конститутивные SNP, которые потенциально могут быть использованы как маркеры пола. Например, в ортологах генов ARR16/ARR17 P. × sibirica обнаружено от 16 до 49 SNP, и по шести из них всегда выявляются и специфичные для X- и Y-аллелей [74]. Другим примером может служить ген MET1, активно накапливающий полспецифичные SNP. У P. × sibirica этот ген содержит от 80 до 179 SNP, причем 11 из них являются строго Y-специфичными [75]. Не исключено, что некоторые полиморфизмы могут снижать активность кодируемой этим геном ДНК-метилтрансферазы и приводить к снижению общего уровня метилирования ДНК у мужских растений. Показано, что ДНК женских растений P. tomentosa имеет более высокий уровень метилирования, чем мужских [76]. Таким образом, конститутивные полспецифичные SNP могут служить перспективными маркерами в определении пола у тополя. Методы детекции SNP быстрее, дешевле и надежнее, чем полногеномое секвенирование, необходимое для установления всей последовательности SDR. Однако необходима тщательная валидация этих SNP-маркеров.
SDR тополя содержит большое количество мобильных элементов, формирующих большой размер SDR и сыгравших важную роль в эволюции половых локусов. Часто встречаются ДНК-транспозоны групп Helitron и LTR-RT суперсемейств Gypsy и Copia. Представители последних двух групп имеют сходную структуру: на концах находятся LTR, между которыми пять генов, кодирующих группоспецифичный антиген (GAG), протеазу (PR), интегразу (INT), обратную транскриптазу (RT), рибонуклеазу H (RH). Суперсемейства различаются лишь порядком расположения генов (в направлении 5’ → 3’): у Copia это – GAG, PR, INT, RT и RH, а у Gypsy – GAG, PR, RT, RH и INT (рис. 2). Отметим, что 30–40% генома тополя приходится на повторяющиеся последовательности, из которых более половины относятся к LTR-RT и в первую очередь к суперсемействам Gypsy и Copia [59, 77, 78]. Таким образом, появление LTR-RT в SDR вполне закономерно. Расположение LTR-RT, а также Helitron-подобных элементов вблизи генов RR в SDR P. trichocarpa, P. euphratica и P. alba, указывает на их сильное влияние на структуру и функционирование SDR [39, 43].
ОРТОЛОГИ ARR16/ARR17 И МОЛЕКУЛЯРНЫЕ МЕХАНИЗМЫ ОПРЕДЕЛЕНИЯ ПОЛА У ТОПОЛЯ
У тополя, как и у других представителей семейства Salicaceae, главными регуляторами пола являются ортологи генов ARR16/ARR17, локализованные в SDR. Это подтверждается тем, что ортологи ARR16/ARR17 экспрессируются преимущественно в репродуктивных тканях, а их дифференциальное метилирование и экспрессия ассоциированы с полом [10, 79].
Доказательством служат результаты эксперимента на P. tremula, в котором нокаут ортолога ARR16/ARR17 при помощи системы CRISPR/Cas9 превратил женские растения в мужские [55]. WGD и иные механизмы дупликации генов способствовали увеличению количества полных и частичных копий генов RR, включая ортологов ARR16/ARR17, в SDR тополя. Рекордсменом по количеству частичных копий ортологов ARR16/ARR17 среди тополей является P. euphratica: он содержит шесть коротких (S1, S2, S3, S4, S5, S6) и четыре длинных (L1, L2, L3, L4) фрагмента, которые появились, по-видимому, в результате перемещения мобильных элементов [43]. Это предположение подтверждается присутствием во всех коротких последовательностях, кроме S2, представителя группы Helitron-подобных транспозонов, а во всех длинных – элементов суперсемейства Copia [43].
Предложен вероятный эволюционный сценарий формирования SDR со сложной структурой в секции Populus [59]. У общего предка секции Populus могло быть два аллеля SDR: первый (предок SDR на Z-хромосоме P. qiongdaoensis и P. alba и X-хромосоме P. tremula) не содержал ортологов ARR16/ARR17, а второй (предок SDR на W-хромосоме P. qiongdaoensis и P. alba и Y-хромосоме P. tremula) имел две обращенные друг к другу копии ортологов ARR16/ARR17, к 5’-концам которых примыкали транспозоны из группы Helitron [59]. Далее в эволюционной ветви P. qiongdaoensis в предковой форме W-хромосомы произошла частичная дупликация этой пары генов. Новообразованные дупликаты оказались дефектными, тогда как активность исходных генов и механизм определения пола сохранились [59]. В эволюционной ветви предков P. alba и P. tremula произошла транслокация полной копии ортолога ARR16/ARR17 из прицентромерного в субтеломерный район W-хромосомы с последующей двойной дупликацией. Показано, что рядом с каждым дупликатом ортолога ARR16/ARR17 у P. alba находятся Helitron- и Copia-подобные элементы, которые, по-видимому, опосредовали транслокацию и дупликацию ортологов ARR16/ARR17 [43]. Исходный SDR у P. alba элиминировался. Таким образом, у женских растений P. alba (ZW) на W-хромосоме локализованы три копии ортологов ARR16/ARR17, а у мужских (ZZ) – ни одной. У P. tremula в исходном SDR сохранились фрагменты ортологов ARR16/ARR17, один из которых дуплицировался. В отличие от P. alba, у P. tremula сформировалась XY-система, в которой у женских растений (XX) в X-SDR находятся две копии PtRR9, а у мужских растений (XY) в состав Y-SDR входят не только две копии PtRR9, но и фрагменты исходных генов, которые теперь служат репрессорами PtRR9 [55, 59].
Наиболее детально изучены молекулярные механизмы определения пола у видов секции ATL: P. trichocarpa, P. balsamifera и P. deltiodes. P. trichocarpa обладает двумя SDR, расположенными в субтеломерных участках левого и правого плечей хромосомы 19 (XY). В Y-SDR в левом плече Y-хромосомы находятся пять частичных дупликатов ортолога ARR16/ARR17, названного PtRR9. Полноразмерный PtRR9 локализован в субтеломерном районе правого плеча Y-хромосомы (рис. 3). X-хромосома содержит только ген PtRR9 (в той же позиции, что и на Y-хромосоме) и не содержит частичных дупликатов на SDR. Показано, что у мужских растений с частичных дупликатов гена PtRR9 в SDR транскрибируются днРНК, комплементарные всем экзонам PtRR9, кроме экзонов 5 и 6 [39]. Это хорошо коррелирует со статусом метилирования экзонов PtRR9, наблюдаемым у P. basamifera: наиболее сильно метилированными у мужских растений по сравнению с женскими оказались экзоны 1 и 4, тогда как экзон 5 не метилирован [10]. В свою очередь, высокий уровень метилирования экзонов PtRR9 соответствует подавлению экспрессии этого гена у мужских особей. Кроме того, частичные дупликаты ортологов ARR16/ARR17 образуют инвертированные повторы, а значит, транскрибируемая с них РНК может образовывать двухцепочечную РНК. Эта РНК может процессироваться системой РНК-интерференции c образованием малых РНК, способных репрессировать полные ортологи ARR16/ARR17 как путем метилирования ДНК, так и путем деградации мРНК [10, 39].
Рис. 3. Молекулярно-генетические механизмы определения пола у представителей секции APL: P. trichocarpa и P. deltoides. Схематично представлены структуры Y-SDR и механизмы регуляции экспрессии ортологов ARR16/ARR17 у P. trichocarpa и P. deltoides. У обоих видов в субтеломерных участках хромосомы 19 находятся SDR. В SDR, расположенном на левом плече, локализованы частичные дупликаты ортологов ARR16/ARR17 (у P. deltoides эта область называется FERR-R), которые имеют общее эволюционное происхождение с находящимися на противоположном конце той же хромосомы ортологами ARR16/ARR17 (у P. deltoides этот ген называется FERR).
Сходный механизм детерминации пола описан у P. deltoides. В субтеломерном районе правого плеча хромосомы 19 локализован ген FERR (он же PdRR9 [38], ортолог ARR16/ARR17). У мужских особей в левом плече этой же хромосомы (Y-хромосомы) расположен Y-SDR (он отсутствует в X-хромосоме). В Y-SDR выделяют три области [80]. В одной из этих областей находятся гены MSL и FERR-R, последний представляет собой частичные дупликаты гена FERR, расположенные в порядке голова к хвосту. В состав FERR-R входят восемь фрагментов (S1, S2, S3, S4, S5, S6, S7, S8), с которых транскрибируются длинные некодирующие РНК, вызывающие РНК-зависимое метилирование гена FERR и деградацию его транскриптов в цитоплазме. В результате в цветках мужских растений экспрессируется только FERR-R, а в женских – FERR [56].
Помимо репрессоров ортологов ARR16/ARR17 в Y-SDR некоторых видов тополя находится репрессор гена HEMA1, кодирующего одну из трех (другие кодируются паралогами HEMA2 и HEMA3) глутамил-тРНК-редуктаз – ферментов, катализирующих скорость-лимитирующую стадию в пути биосинтеза хлорофилла [81, 80]. Репрессор HEMA1 представляет собой два инвертированных повтора, находящихся в спейсере 2 у P. trichocarpa или в области S5 у P. deltoides на хромосоме 9 (рис. 3) [39, 56]. Помимо P. trichocarpa и P. deltoides, репрессоры HEMA1 обнаружены в Y-SDR у P. euphratica и P. pruinosa (секция Turanga), их наличие возможно и у других представителей рода Populus [55]. По аналогии с ортологами ARR16/ARR17 можно предположить, что у мужских особей HEMA1 репрессирован. Однако связь с полом и функциональная роль репрессии HEMA1 в настоящее время не установлены.
Понимание механизмов определения пола у тополя открывает возможности для направленной модификации этого растения. Например, нокаут гомолога ARR16/ARR17 у женских особей P. tremula при помощи системы CRISPR/Cas9 способствовал развитию у них мужских цветков [55]. Согласно неопубликованным данным, недостаточная экспрессия FERR-R у генетически мужских особей P. lasiocarpa приводит к гипометилированию гена FERR, в связи с чем растения приобретают промежуточный половой фенотип с мужскими и женскими цветками [72]. P. × canescens способны к направленной смене пола во взрослом состоянии: около 30% потомков F1, полученных при скрещивании ♀ P. alba × ♂ P. tremula, будучи генетически женскими, демонстрировали половую лабильность в течение жизни, так как сначала на них развивались только мужские цветки, с течением времени формировались одновременно мужские, женские и обоеполые, а затем только женские [82]. Случаи отклонения от двудомности ранее были описаны у P. tremuloides, P. tremula, P. trichocarpa, P. deltoides, P. euphratica, P. tomentosa, P. nigra и др. [82].
По-видимому, микроРНК-зависимое метилирование SDR и других полспецифичных генов, находящихся вне половых хромосом, в генеративных органах широко распространено не только у тополя [83], но и у других двудомных растений [84–87]. Далее рассмотрим микроРНК и их гены-мишени, дифференциальная экспрессия которых ассоциирована с полом.
микроРНК, ИХ МИШЕНИ И ДИФФЕРЕНЦИАЛЬНАЯ ЭКСПРЕССИЯ ГЕНОВ, АССОЦИИРОВАННАЯ С ПОЛОМ
Различия между женскими и мужскими особями у тополя обусловлены экспрессией прежде всего ортологов ARR16/ARR17 в SDR, наблюдаемой только в женских генеративных органах [55]. Установлено, что в генеративных органах наблюдается полспецифичная экспрессия большого числа других генов. Так, у P. × sibirica обнаружено несколько тысяч генов, экспрессия которых различается в мужских и женских растениях, и большая часть этих генов приходится на цветки [15]. Следует отметить, что на соматических хромосомах тополя, помимо полопределяющего ортолога ARR16/ARR17, находятся его многочисленные паралоги из группы RRA [38]. “Соматические” гены RRA экспрессируются как в вегетативных, так и в генеративных органах, при этом некоторые из них проявляют полспецифичную экспрессию в генеративных органах [38]. Эти данные указывают на возможное участие паралогов ARR16/ARR17 в формировании первичных половых признаков у тополя, скорее всего, за счет прямой или опосредованной регуляции полспецифичной экспрессии генов.
В исследовании Cronk и соавт. изучена связь между экспрессией генов и развитием мужских и женских генеративных почек у P. balsamifera с июня по октябрь, а затем в марте и мае следующего года [25]. Показано, что профиль экспрессии генов меняется незначительно в первые месяцы развития почек, что, возможно, связано с летней диапаузой. В осенний период (сентябрь–октябрь) начинается подготовка к зиме, что ведет к повышению экспрессии ряда генов. Экспрессия еще большего числа генов изменяется в марте, и пик количества дифференциально экспрессируемых генов приходится на май, когда формируются сами генеративные органы. В это время полспецифично меняется экспрессия более 2000 генов. Среди них выделяются гены, связанные с модификацией хроматина, которые экспрессируются пятью сменяющими друг друга волнами: ранние (DDM1, KYP, argonaute, CMT3, CDK1, CDK2, AUR1, AUR3, BRCA1-homologue, ATXR6, JMJ12, JMJ13, RRC2, CLF, VRN5), ранне-средние (DRD1, AGO4, SHH1, JMJ27, TAF14B, ATX1, FLD), средние (CYP71, JMJ16, JMJ17, JMJ20, HDA6), поздние (HDA19, ENY2, UBC2) и очень поздние (SUVH5 (в основном, у мужских растений), SAHH1). Модификация гистонов и последующее изменение структуры хроматина предшествуют дальнейшим изменениям экспрессии генов [88]. Выделенные группы регуляторов структуры хроматина могут быть эффекторами сигнальных путей, интегрирующих параметры окружающей среды (свет, температура и т. д.), чтобы контролировать последовательное изменение экспрессии определенных наборов других генов, обеспечивать тем самым этапность развития генеративных органов. Этими же авторами обнаружена сравнительно небольшая группа из 110 генов, экспрессия которых зависит от пола и не зависит от стадии развития почки [25]. В первую очередь к этим генам относится PbRR9 (ортолог ARR16/ARR17), экспрессирующийся только в женских цветках, а также ортологи ARR9 и ARR22. Несмотря на то, что ортологи ARR9 и ARR22 не находятся на половой хромосоме, их экспрессия коррелирует с активностью PbRR9, и уровень их мРНК выше в мужских цветках, чем в женских. Возможно, экспрессия ортологов ARR9 и ARR22 регулируется по механизму отрицательной обратной связи со стороны гомолога PbRR9. Также в мужских цветках повышена экспрессия двух гомологов, относящихся к генам с MADS-боксом: PI и AP3. У A. thaliana гетеродимер PI/AP3 отрицательно регулирует развитие лепестков и тычинок, в том числе, путем репрессии генов GATA21 и GNC, кодирующих гетеродимерный фактор транскрипции [89]. В соответствии с этими данными гомологи GATA21 и GNC у тополя активнее экспрессируются в женских цветках, чем в мужских [25]. У мужских растений повышена экспрессия генов, кодирующих компоненты рецепции и передачи сигналов цитокининов: AHK4, AHP5 (кодируют рецепторы цитокининов), CRF5 (RR регулятор типа B), ADA2 (транскрипционный адаптер 2). Интересно, что аллели генов, находящихся в SDR: MET1, CLC-c и TCP1, а также CHR11 (кодирует белок, занимающийся ремоделированием хроматина), экспрессируются полспецифично. Один аллель сверхэкспрессируется в мужских растениях, а второй – в женских. Полспецифично экспрессируются гены, связанные с устойчивостью к заболеваниям и ответом на окислительный стресс (гены из суперсемейства пероксидаз) [25]. Это может объяснять связанные с полом различия в устойчивости к патогенам [23] и окислительному стрессу [4, 21], наблюдаемые у тополя, что важно учитывать при озеленении населенных пунктов.
У P. tomentosa различия между мужскими и женскими цветками проявляются в экспрессии 24 генов, причем многие из них расположены на половой 19-й хромосоме [76]. Так, у женских растений повышена экспрессия MET1 (хромосоме 19) и DMT3, кодирующих ДНК-метилтрансферазы, что хорошо коррелирует с повышенным общим уровнем метилирования ДНК в женских цветках. В мужских цветках сверхэкспрессирован ген DDM1 ДНК-метилтрансферазы (хромосома 19). Эти данные указывают на вовлеченность ДНК-метилтрансфераз в полспецифичную регуляцию экспрессии генов. Большая часть других полспецифично экспрессируемых генов участвует в ранних этапах развития цветков и в путях передачи сигналов, запускаемых такими гормонами, как цитокинины, гиббереллины, индолилуксусная и абсцизовая кислоты (рис. 4). Например, в женских растениях сверхэкспрессированы гены ATA, PM30, MSL3, MYB79, GI, RGF1, TFL1, PIL5, PIN13, SAUR39, GA20ox2, CKX3, а в мужских – A9.2, EXPA10, SVP, COL9, AGL24, UFO, SAP, SAUR13, GA20ox7 [76].
Рис. 4. Функциональные группы генов, экспрессия которых полспецифично контролируется микроРНК. Наибольшее количество мишеней микроРНК описано у генов, отвечающих за развитие цветка. На втором месте по количеству мишеней, регулируемых микроРНК, находится группа генов, отвечающая за метаболизм гормонов.
Интересно, что у P. tomentosa обнаружены гены, метилирование которых связано с повышением их экспрессии. Так, в женских растениях полностью и наполовину метилированы гены PtGT2 (гомолог MF26) и PtPAL3 (гомолог MF29), тогда как оба гена не метилированы в мужских. В мужских растениях полностью метилирован PtCER4 (гомолог MF35), не метилированный в женских растениях. При этом PtGT2 и PtPAL3 активнее экспрессируются в женских растениях, а PtCER4 – в мужских [81].
МикроРНК активно участвуют в регуляции экспрессии генов, опосредуя их метилирование. Имеются зависимые от пола отличия в структуре микроРНК: в мужских цветках P. tomentosa микроРНК состоит из 21 или 24 нуклеотидов, тогда как в женских преобладают микроРНК длиной 21 нуклеотид [90]. Кроме того, число микроРНК, экспрессируемых в женских цветках, больше, чем в мужских (94 против 40 в случае канонических микроРНК и 61 против 11 в случае новых микроРНК) [90]. Возможно, повышенное количество микроРНК вносит вклад в повышенный общий уровень метилирования генома, наблюдаемый в женских растениях [76]. В ходе картирования метилированных участков генома P. tomentosa установлено, что 15.1% прочтений приходится на гены, из которых 95.7% белоккодирующие, а остальные 4.3% – это гены микроРНК [91]. В белоккодирующих генах сильнее метилированы CpG-островки в промоторной области, а также тело гена, а в генах микроРНК – CHH-островки, а также 3’- и 5’-нетранслируемые области. Выявлены также половые различия в степени метилирования CHH-островков, которые чаще находятся в межгенных областях и сильнее всего метилированы у мужских растений. Половые различия в метилировании генов и межгенных участков могут быть связаны с дифференциальной экспрессией генов ДНК-метилтрансфераз, локализованных на половых хромосомах (например, MET1, DMT3 и DDM1 [76]). Наблюдается обратная зависимость между уровнем экспрессии микроРНК и их мишеней. Например, в женских растениях по сравнению с мужскими повышена экспрессия miR169-q, t, u (при этом понижена экспрессия мРНК их гена-мишени NFYA); miR-164a, e (и понижена – мРНК их мишеней CUC1 и CUC2); miR-159а, miR-319f (и понижена – мРНК их мишеней MYB33, MYB65, MYB101, TCP2, TCP3, TCP10, TCP24); понижена – экспрессия 172b, i (и повышена мРНК их мишени AP2); miR-156l, k (и понижена мРНК их мишеней SPL9, SPL10) [91]. Большая часть мишеней микроРНК связана с развитием цветка (COL2, AP2, UFO и PM36 негативно регулируются F-специфичными микроРНК; EPR1 и PFT1 негативно регулируются M-специфичными микроРНК). Следующая по количеству группа генов-мишеней связана с метаболизмом фитогормонов (PINI ARATH, IAA4, GA2ox, EREBF4, SAUR29, ABA3 и ABI3 негативно регулируются F-специфичными микроРНК), транспортом Ca2+ (EDA39 и AT1G21630 негативно регулируются F-специфичными микроРНК; CDP негативно регулируется M-специфичной микроРНК) и метилированием ДНК (три микроРНК; DDM1 негативно регулируются F-специфичными микроРНК; MET1 негативно регулируется M-специфичной miR167) (рис. 4). Следует отметить, что значительная часть мишеней микроРНК локализована на половой хромосоме 19.
ЗАКЛЮЧЕНИЕ
Деревья рода Populus активно применяются в озеленении крупных населенных пунктов, при этом наиболее предпочтительно использование мужских особей. Однако сложный эволюционный путь привел к формированию у тополя сложного по структуре и механизмам функционирования полового локуса, обогащенного мобильными элементами и дупликатами полспецифичных генов. При этом в пределах рода наблюдаются существенные вариации в строении полового локуса и механизмах определения пола: они могут значительно различаться между секциями. Несмотря на то, что у тополей ключевым регулятором пола служит один ген ортолог ARR16/ARR17, обилие полных и частичных копий этого гена и наличие нескольких уровней регуляции его активности делает определение пола у различных видов тополей непростой задачей. Дальнейшие исследования, направленные на более глубокое понимание структуры и механизмов определения пола, важны не только с практической точки зрения, но представляют также большой фундаментальный интерес, поскольку могут приблизить нас к пониманию эволюционных механизмов, способствовавших формированию этой разнообразной и успешной группы деревьев.
Работа выполнена при поддержке Российского научного фонда (грант № 22-14-00404).
Настоящая статья не содержит каких-либо исследований с участием людей или животных в качестве объектов исследований.
Авторы сообщают об отсутствии конфликта интересов.
About the authors
N. S. Gladysh
Engelhardt Institute of Molecular Biology Russian Academy of Sciences; Russian State Agrarian University – Moscow Timiryazev Agricultural Academy
Author for correspondence.
Email: natalyagladish@gmail.com
Russian Federation, Moscow, 119991; Moscow, 127434
M. A. Kovalev
Engelhardt Institute of Molecular Biology Russian Academy of Sciences
Email: natalyagladish@gmail.com
Russian Federation, Moscow, 119991
M. S. Lantsova
Engelhardt Institute of Molecular Biology Russian Academy of Sciences
Email: natalyagladish@gmail.com
Russian Federation, Moscow, 119991
M. I. Popchenko
Engelhardt Institute of Molecular Biology Russian Academy of Sciences
Email: natalyagladish@gmail.com
Russian Federation, Moscow, 119991
N. L. Bolsheva
Engelhardt Institute of Molecular Biology Russian Academy of Sciences
Email: natalyagladish@gmail.com
Russian Federation, Moscow, 119991
A. M. Starkova
Engelhardt Institute of Molecular Biology Russian Academy of Sciences; Russian State Agrarian University – Moscow Timiryazev Agricultural Academy
Email: natalyagladish@gmail.com
Russian Federation, Moscow, 119991; Moscow, 127434
E. V. Bulavkina
Engelhardt Institute of Molecular Biology Russian Academy of Sciences
Email: natalyagladish@gmail.com
Russian Federation, Moscow, 119991
D. S. Karpov
Engelhardt Institute of Molecular Biology Russian Academy of Sciences
Email: natalyagladish@gmail.com
Russian Federation, Moscow, 119991
A. A. Kudryavtsev
Engelhardt Institute of Molecular Biology Russian Academy of Sciences
Email: natalyagladish@gmail.com
Russian Federation, Moscow, 119991
A. V. Kudryavtseva
Engelhardt Institute of Molecular Biology Russian Academy of Sciences
Email: natalyagladish@gmail.com
Russian Federation, Moscow, 119991
References
- Wang Z., MacFarlane D.W. (2012) Evaluating the biomass production of coppiced willow and poplar clones in Michigan, USA, over multiple rotations and different growing conditions. Biomass Bioenergy. 46, 380–388.
- Tozser D., Horvath R., Simon E., Magura T. (2023) Heavy metal uptake by plant parts of Populus species: a meta-analysis. Environ. Sci. Pollut. Res. Int. 30(26), 69416–69430.
- Панкова В.Б., Федина И.Н., Накатис Я.А., Лавренова Г.В. (2016) Заболевания верхних дыхательных путей, вызванные воздействием промышленных аэрозолей. Рос. ринология. 24(4), 30–36.
- Melnikova N.V., Borkhert E.V., Snezhkina A.V., Kudryavtseva A.V., Dmitriev A.A. (2017) Sex-specific response to stress in Populus. Front. Plant Sci. 8, 1827.
- Renner S.S., Ricklefs R.E. (1995) Dioecy and its correlates in the flowering plants. Am. J. Botany. 82(5), 596–606.
- Grant S., Houben A., Vyskot B., Siroky J., Pan W.-H., Macas J., Saedler H. (1994) Genetics of sex determination in flowering plants. Developmental Genet. 15(3), 214–230.
- Hobza R., Cegan R., Jesionek W., Kejnovsky E., Vyskot B., Kubat Z. (2017) Impact of repetitive elements on the Y chromosome formation in plants. Genes, 8(11), 302.
- Papadopulos A.S., Chester M., Ridout K., Filatov D.A. (2015) Rapid Y degeneration and dosage compensation in plant sex chromosomes. Proc. Natl. Acad. Sci. USA. 112(42), 13021–13026.
- Puterova J., Kubat Z., Kejnovsky E., Jesionek W., Cizkova J., Vyskot B., Hobza R. (2018) The slowdown of Y chromosome expansion in dioecious Silene latifolia due to DNA loss and male-specific silencing of retrotransposons. BMC Genomics. 19(1), 153.
- Brautigam K., Soolanayakanahally R., Champigny M., Mansfield S., Douglas C., Campbell M.M., Cronk Q. (2017) Sexual epigenetics: gender-specific methylation of a gene in the sex determining region of Populus balsamifera. Sci. Rep. 7, 45388.
- Taylor G. (2002) Populus: Arabidopsis for forestry. Do we need a model tree? Ann. Bot. 90(6), 681–689.
- Jansson S., Douglas C.J. (2007) Populus: a model system for plant biology. Annu. Rev. Plant. Biol. 58, 435–458.
- Hou J., Ye N., Zhang D., Chen Y., Fang L., Dai X., Yin T. (2015) Different autosomes evolved into sex chromosomes in the sister genera of Salix and Populus. Sci. Rep. 5, 9076.
- Kersten B., Pakull B., Groppe K., Lueneburg J., Fladung M. (2014) The sex-linked region in Populus tremuloides Turesson 141 corresponds to a pericentromeric region of about two million base pairs on P. trichocarpa chromosome 19. Plant Biol. (Stuttg.). 16(2), 411–418.
- Pushkova E.N., Krasnov G.S., Lakunina V.A., Novakovskiy R.O., Povkhova L.V., Dvorianinova E.M., Beniaminov A.D., Fedorova M.S., Snezhkina A.V., Kudryavtseva A.V., Dmitriev A.A., Melnikova N.V. (2021) Genome and transcriptome sequencing of Populus × sibirica identified sex-associated allele-specific expression of the CLC gene. Front. Genet. 12, 676935.
- Kaltenegger E., Leng S., Heyl A. (2018) The effects of repeated whole genome duplication events on the evolution of cytokinin signaling pathway. BMC Evol. Biol. 18(1), 76.
- Юсупов Д.В., Рихванов Л.П., Робертус Ю.В., Ляпина Е.Е., Турсуналиева Е.М., Барановская Н.В., Осипова Н.А. (2018) Ртуть в листьях тополя на урбанизированных территориях Юга Сибири и Дальнего Востока. Экология и промышленность России. 22(12), 56–62.
- Tao Y., Chiu L.-W., Hoyle J.W., Dewhirst R.A., Richey C., Rasmussen K., Du J., Mellor P., Kuiper J., Tucker D., Crites A., Orr G.A., Heckert M.J., Godinez-Vidal D., Orozco-Cardenas M.L., Hall M.E. (2023) Enhanced photosynthetic efficiency for increased carbon assimilation and woody biomass production in engineered hybrid poplar. Forests. 14(4), 827.
- He F., Wu Z., Zhao Z., Chen G., Wang X., Cui X., Zhu T., Chen L., Yang P., Bi L., Lin T. (2022) Drought stress drives sex-specific differences in plant resistance against herbivores between male and female poplars through changes in transcriptional and metabolic profiles. Sci. Total Environ. 845, 157171.
- Han Y., Wang L., Zhang X., Korpelainen H., Li C. (2013) Sexual differences in photosynthetic activity, ultrastructure and phytoremediation potential of Populus cathayana exposed to lead and drought. Tree Physiol. 33(10), 1043–1060.
- Yu L., Tang S., Guo C., Korpelainen H., Li C. (2023) Differences in ecophysiological responses of Populus euphratica females and males exposed to salinity and alkali stress. Plant Physiol. Biochem. 198, 107707.
- Lin T., Tang J., He F., Chen G., Shi Y., Wang X., Han S., Li S., Zhu T., Chen L. (2022) Sexual differences in above- and belowground herbivore resistance between male and female poplars as affected by soil cadmium stress. Sci. Total Environ. 803, 150081.
- Lin T., Lu Q., Zheng Z., Li S., Li S., Liu Y., Zhu T., Chen L., Yang C., Han S. (2023) Soil cadmium stress affects the phyllosphere microbiome and associated pathogen resistance differently in male and female poplars. J. Exp. Bot. 74(6), 2188–2202.
- Li Y., Duan B., Chen J., Korpelainen H., Niinemets U., Li C. (2016) Males exhibit competitive advantages over females of Populus deltoides under salinity stress. Tree Physiol. 36(12), 1573–1584.
- Cronk Q., Soolanayakanahally R., Brautigam K. (2020) Gene expression trajectories during male and female reproductive development in balsam poplar (Populus balsamifera L.). Sci. Rep. 10(1), 8413.
- Zhang S., Wu Z., Ma D., Zhai J., Han X., Jiang Z., Liu S., Xu J., Jiao P., Li Z. (2022) Chromosome-scale assemblies of the male and female Populus euphratica genomes reveal the molecular basis of sex determination and sexual dimorphism. Commun. Biol. 5(1), 1186.
- Geraldes A., Hefer C.A., Capron A., Kolosova N., Martinez-Nunez F., Soolanayakanahally R.Y., Stanton B., Guy R.D., Mansfield S.D., Douglas C.J., Cronk Q.C. (2015) Recent Y chromosome divergence despite ancient origin of dioecy in poplars (Populus). Mol. Ecol. 24(13), 3243–3256.
- Ci D., Song Y., Tian M., Zhang D. (2015) Methylation of miRNA genes in the response to temperature stress in Populus simonii. Front. Plant Sci. 6, 921.
- Lin T., Tang J., Li S., Li S., Han S., Liu Y., Yang C., Chen G., Chen L., Zhu T. (2023) Drought stress mediated differences in phyllosphere microbiome and associated pathogen resistance between male and female poplars. Plant J. 115(4), 1100–1113.
- Liu L., Lu L., Li H., Meng Z., Dong T., Peng C., Xu X. (2021) Divergence of phyllosphere microbial communities between females and males of the dioecious Populus cathayana. Mol. Plant Microbe. Interact. 34(4), 351–361.
- Guo Q., Liu L., Liu J., Korpelainen H., Li C. (2022) Plant sex affects plant-microbiome assemblies of dioecious Populus cathayana trees under different soil nitrogen conditions. Microbiome. 10(1), 191.
- Zhang Z.S., Zeng Q.Y., Liu Y.J. (2021) Frequent ploidy changes in Salicaceae indicates widespread sharing of the salicoid whole genome duplication by the relatives of Populus L. and Salix L. BMC Plant Biol. 21(1), 535.
- Manchester S.R., Judd W.S., Handley B. (2006) Foliage and fruits of early poplars (Salicaceae: Populus) from the Eocene of Utah, Colorado, and Wyoming. Internat. J. Plant Sci. 167(4), 897–908.
- Paolucci I., Gaudet M., Jorge V., Beritognolo I., Terzoli S., Kuzminsky E., Muleo R., Scarascia Mugnozza G., Sabatti M. (2010) Genetic linkage maps of Populus alba L. and comparative mapping analysis of sex determination across Populus species. Tree Genet. Genomes. 6(6), 863–875.
- Tuskan G.A., DiFazio S., Faivre-Rampant P., Gaudet M., Harfouche A., Jorge V., Labbé J.L., Ranjan P., Sabatti M., Slavov G., Street N., Tschaplinski T.J., Yin T. (2012) The obscure events contributing to the evolution of an incipient sex chromosome in Populus: a retrospective working hypothesis. Tree Genet. Genomes. 8(3), 559–571.
- Tuskan G.A., Difazio S., Jansson S., Bohlmann J., Grigoriev I., Hellsten U., Putnam N., Ralph S., Rombauts S., Salamov A., Schein J., Sterck L., Aerts A., Bhalerao R.R., Bhalerao R.P., Blaudez D., Boerjan W., Brun A., Brunner A., Busov V., Campbell M., Carlson J., Chalot M., Chapman J., Chen G.L., Cooper D., Coutinho P.M., Couturier J., Covert S., Cronk Q., Cunningham R., Davis J., Degroeve S., Dejardin A., Depamphilis C., Detter J., Dirks B., Dubchak I., Duplessis S., Ehlting J., Ellis B., Gendler K., Goodstein D., Gribskov M., Grimwood J., Groover A., Gunter L., Hamberger B., Heinze B., Helariutta Y., Henrissat B., Holligan D., Holt R., Huang W., Islam-Faridi N., Jones S., Jones-Rhoades M., Jorgensen R., Joshi C., Kangasjarvi J., Karlsson J., Kelleher C., Kirkpatrick R., Kirst M., Kohler A., Kalluri U., Larimer F., Leebens-Mack J., Leple J.C., Locascio P., Lou Y., Lucas S., Martin F., Montanini B., Napoli C., Nelson D.R., Nelson C., Nieminen K., Nilsson O., Pereda V., Peter G., Philippe R., Pilate G., Poliakov A., Razumovskaya J., Richardson P., Rinaldi C., Ritland K., Rouze P., Ryaboy D., Schmutz J., Schrader J., Segerman B., Shin H., Siddiqui A., Sterky F., Terry A., Tsai C.J., Uberbacher E., Unneberg P., Vahala J., Wall K., Wessler S., Yang G., Yin T., Douglas C., Marra M., Sandberg G., Van de Peer Y., Rokhsar D. (2006) The genome of black cottonwood, Populus trichocarpa (Torr. & Gray). Science. 313(5793), 1596–1604.
- Ramirez-Carvajal G.A., Morse A.M., Davis J.M. (2008) Transcript profiles of the cytokinin response regulator gene family in Populus imply diverse roles in plant development. New Phytol. 177(1), 77–89.
- Lu J., Wei S., Yin T., Chen Y. (2023) Genome-wide identification and analysis of the molecular evolution and expression of type-A response regulator genes in Populus deltoids. Industrial Crops Products. 194, 116336.
- Zhou R., Macaya-Sanz D., Schmutz J., Jenkins J.W., Tuskan G.A., DiFazio S.P. (2020) Sequencing and analysis of the sex determination region of Populus trichocarpa. Genes (Basel). 11(8), 843.
- Zhang L., Xi Z., Wang M., Guo X., Ma T. (2018) Plastome phylogeny and lineage diversification of Salicaceae with focus on poplars and willows. Ecol. Evol. 8(16), 7817–7823.
- Liu X., Wang Z., Wang D., Zhang J. (2016) Phylogeny of Populus–Salix (Salicaceae) and their relative genera using molecular datasets. Biochem. Systemat. Ecol. 68, 210–215.
- Wang Z., Du S., Dayanandan S., Wang D., Zeng Y., Zhang J. (2014) Phylogeny reconstruction and hybrid analysis of Populus (Salicaceae) based on nucleotide sequences of multiple single-copy nuclear genes and plastid fragments. PLoS One. 9(8), e103645.
- Yang W., Wang D., Li Y., Zhang Z., Tong S., Li M., Zhang X., Zhang L., Ren L., Ma X., Zhou R., Sanderson B.J., Keefover-Ring K., Yin T., Smart L.B., Liu J., DiFazio S.P., Olson M., Ma T. (2021) A general model to explain repeated turnovers of sex determination in the Salicaceae. Mol. Biol. Evol. 38(3), 968–980.
- Zemp N., Tavares R., Muyle A., Charlesworth D., Marais G.A., Widmer A. (2016) Evolution of sex-biased gene expression in a dioecious plant. Nat. Plants. 2(11), 16168.
- Wu M., Moore R.C. (2015) The evolutionary tempo of sex chromosome degradation in Carica papaya. J. Mol. Evol. 80(5–6), 265–277.
- Li S.-F., Zhang X.-Y., Yang L.-L., Jia K.-L., Li J.-R., Lan L.-N., Zhang Y.-L., Li N., Deng C.-L., Gao W.-J. (2023) Landscape and evolutionary dynamics of Helitron transposons in plant genomes as well as construction of online database HelDB. J. Systematics Evol. 61(5), 919–931.
- Charlesworth D., Charlesworth B. (1978) Population genetics of partial male-sterility and the evolution of monoecy and dioecy. Heredity. 41(2), 137–153.
- Akagi T., Henry I.M., Ohtani H., Morimoto T., Beppu K., Kataoka I., Tao R. (2018) A Y-encoded suppressor of feminization arose via lineage-specific duplication of a cytokinin response regulator in kiwifruit. Plant Cell. 30(4), 780–795.
- Akagi T., Pilkington S.M., Varkonyi-Gasic E., Henry I.M., Sugano S.S., Sonoda M., Firl A., McNeilage M.A., Douglas M.J., Wang T., Rebstock R., Voogd C., Datson P., Allan A.C., Beppu K., Kataoka I., Tao R. (2019) Two Y-chromosome-encoded genes determine sex in kiwifruit. Nat. Plants. 5(8), 801–809.
- Harkess A., Zhou J., Xu C., Bowers J.E., Van der Hulst R., Ayyampalayam S., Mercati F., Riccardi P., McKain M.R., Kakrana A., Tang H., Ray J., Groenendijk J., Arikit S., Mathioni S.M., Nakano M., Shan H., Telgmann-Rauber A., Kanno A., Yue Z., Chen H., Li W., Chen Y., Xu X., Zhang Y., Luo S., Chen H., Gao J., Mao Z., Pires J.C., Luo M., Kudrna D., Wing R.A., Meyers B.C., Yi K., Kong H., Lavrijsen P., Sunseri F., Falavigna A., Ye Y., Leebens-Mack J.H., Chen G. (2017) The asparagus genome sheds light on the origin and evolution of a young Y chromosome. Nat. Commun. 8(1), 1279.
- Harkess A., Huang K., van der Hulst R., Tissen B., Caplan J.L., Koppula A., Batish M., Meyers B.C., Leebens-Mack J. (2020) Sex determination by two Y-linked genes in garden asparagus. Plant Cell. 32(6), 1790–1796.
- Kazama Y., Ishii K., Aonuma W., Ikeda T., Kawamoto H., Koizumi A., Filatov D.A., Chibalina M., Bergero R., Charlesworth D., Abe T., Kawano S. (2016) A new physical mapping approach refines the sex-determining gene positions on the Silene latifolia Y-chromosome. Sci. Rep. 6, 18917.
- Renner S.S. (2016) Pathways for making unisexual flowers and unisexual plants: moving beyond the “two mutations linked on one chromosome” model. Am. J. Bot. 103(4), 587–589.
- Cronk Q., Muller N.A. (2020) Default sex and single gene sex determination in dioecious plants. Front. Plant Sci. 11, 1162.
- Muller N.A., Kersten B., Leite Montalvao A.P., Mahler N., Bernhardsson C., Brautigam K., Carracedo L.Z., Hoenicka H., Kumar V., Mader M., Pakull B., Robinson K.M., Sabatti M., Vettori C., Ingvarsson P.K., Cronk Q., Street N.R., Fladung M. (2020) A single gene underlies the dynamic evolution of poplar sex determination. Nat. Plants. 6(6), 630–637.
- Xue L., Wu H., Chen Y., Li X., Hou J., Lu J., Wei S., Dai X., Olson M.S., Liu J., Wang M., Charlesworth D., Yin T. (2020) Evidences for a role of two Y-specific genes in sex determination in Populus deltoides. Nat. Commun. 11(1), 5893.
- Zhou R., Macaya-Sanz D., Carlson C.H., Schmutz J., Jenkins J.W., Kudrna D., Sharma A., Sandor L., Shu S., Barry K., Tuskan G.A., Ma T., Liu J., Olson M., Smart L.B., DiFazio S.P. (2020) A willow sex chromosome reveals convergent evolution of complex palindromic repeats. Genome Biol. 21(1), 38.
- Pakull B., Kersten B., Luneburg J., Fladung M. (2015) A simple PCR-based marker to determine sex in aspen. Plant Biol. (Stuttg). 17(1), 256–261.
- Li Y., Wang D., Wang W., Yang W., Gao J., Zhang W., Shan L., Kang M., Chen Y., Ma T. (2023) A chromosome-level Populus qiongdaoensis genome assembly provides insights into tropical adaptation and a cryptic turnover of sex determination. Mol. Ecol. 32(6), 1366–1380.
- Hwang I., Sheen J., Muller B. (2012) Cytokinin signaling networks. Annu. Rev. Plant Biol. 63, 353–380.
- Leite Montalvao A.P., Kersten B., Kim G., Fladung M., Muller N.A. (2022) ARR17 controls dioecy in Populus by repressing B-class MADS-box gene expression. Philos. Trans. R. Soc. Lond. B Biol. Sci. 377(1850), 20210217.
- Schaller G.E., Kieber J.J., Shiu S.H. (2008) Two-component signaling elements and histidyl-aspartyl phosphorelays. Arabidopsis Book. 6, e0112.
- Muller B., Sheen J. (2007) Advances in cytokinin signaling. Science. 318(5847), 68–69.
- Muller B., Sheen J. (2007) Arabidopsis cytokinin signaling pathway. Sci STKE. 2007(407), cm5.
- Vaten A., Soyars C.L., Tarr P.T., Nimchuk Z.L., Bergmann D.C. (2018) Modulation of asymmetric division diversity through cytokinin and SPEECHLESS regulatory interactions in the Arabidopsis stomatal lineage. Dev. Cell. 47(1), 53–66 e55.
- Hotta C.T. (2022) The evolution and function of the PSEUDO RESPONSE REGULATOR gene family in the plant circadian clock. Genet. Mol. Biol. 45(3 Suppl 1), e20220137.
- Willison K.R. (2018) The structure and evolution of eukaryotic chaperonin-containing TCP-1 and its mechanism that folds actin into a protein spring. Biochem. J. 475(19), 3009–3034.
- Неделяева О., Шувалов А.В., Балнокин Ю.В. (2020). Хлоридные каналы и транспортеры семейства CLC у растений. Физиология Растений. 67(5), 767–784.
- Vanyushin B.F., Ashapkin V.V. (2011) DNA methylation in higher plants: past, present and future. Biochim. Biophys. Acta. 1809(8), 360–368.
- Griffith M.E., Mayer U., Capron A., Ngo Q.A., Surendrarao A., McClinton R., Jurgens G., Sundaresan V. (2007) The TORMOZ gene encodes a nucleolar protein required for regulated division planes and embryo development in Arabidopsis. Plant Cell. 19(7), 2246–2263.
- Chen Y., Wu H., Dai X., Li W., Qiu Y., Yang Y., Yin T. (2023) Sex effect on growth performance and marker-aided sex discrimination of seedlings of Populus deltoides. J. Forestry Res. 34, 1639–1645.
- Mao J., Wei S., Chen Y., Yang Y., Yin T. (2023) The proposed role of MSL-lncRNAs in causing sex lability of female poplars. Horticulture Res. 10(5), uhad42.
- Wang M., Zhang L., Zhang Z., Li M., Wang D., Zhang X., Xi Z., Keefover-Ring K., Smart L.B., DiFazio S.P., Olson M.S., Yin T., Liu J., Ma T. (2020) Phylogenomics of the genus Populus reveals extensive interspecific gene flow and balancing selection. New Phytol. 225(3), 1370–1382.
- Melnikova N.V., Kudryavtseva A.V., Borkhert E.V., Pushkova E.N., Fedorova M.S., Snezhkina A.V., Krasnov G.S., Dmitriev A.A. (2019) Sex-specific polymorphism of MET1 and ARR17 genes in Populus×sibirica. Biochimie. 162, 26–32.
- Wybouw B., De Rybel B. (2019) Cytokinin – a developing story. Trends Plant Sci. 24(2), 177–185.
- Song Y., Ma K., Ci D., Chen Q., Tian J., Zhang D. (2013) Sexual dimorphic floral development in dioecious plants revealed by transcriptome, phytohormone, and DNA methylation analysis in Populus tomentosa. Plant Mol. Biol. 83(6), 559–576.
- Zhang Z., Chen Y., Zhang J., Ma X., Li Y., Li M., Wang D., Kang M., Wu H., Yang Y., Olson M.S., DiFazio S.P., Wan D., Liu J., Ma T. (2020) Improved genome assembly provides new insights into genome evolution in a desert poplar (Populus euphratica). Mol. Ecol. Resource. 20(3), 781–794.
- Yang W., Wang K., Zhang J., Ma J., Liu J., Ma T. (2017) The draft genome sequence of a desert tree Populus pruinosa. Gigascience. 6(9), 1–7.
- Chefdor F., Hericourt F., Koudounas K., Carqueijeiro I., Courdavault V., Mascagni F., Bertheau L., Larcher M., Depierreux C., Lamblin F., Racchi M.L., Carpin S. (2018) Highlighting type A RRs as potential regulators of the dkHK1 multi-step phosphorelay pathway in Populus. Plant Sci. 277, 68–78.
- Schmied J., Hedtke B., Grimm B. (2011) Overexpression of HEMA1 encoding glutamyl-tRNA reductase. J. Plant. Physiol. 168(12), 1372–1379.
- Zhao M.-H., Li X., Zhang X.-X., Zhang H., Zhao X.-Y. (2020) Mutation mechanism of leaf color in plants: a review. Forests. 11(8), 851.
- Sabatti M., Gaudet M., Müller N.A., Kersten B., Gaudiano C., Scarascia Mugnozza G., Fladung M., Beritognolo I. (2020) Long-term study of a subdioecious Populus × canescens family reveals sex lability of females and reproduction behaviour of cosexual plants. Plant Reprod. 33(1), 1–17.
- Song Y., Ma K., Bo W., Zhang Z., Zhang D. (2012) Sex-specific DNA methylation and gene expression in andromonoecious poplar. Plant Cell Rep. 31(8), 1393–1405.
- Martin A., Troadec C., Boualem A., Rajab M., Fernandez R., Morin H., Pitrat M., Dogimont C., Bendahmane A. (2009) A transposon-induced epigenetic change leads to sex determination in melon. Nature. 461(7267), 1135–1138.
- Zhang W., Wang X., Yu Q., Ming R., Jiang J. (2008) DNA methylation and heterochromatinization in the male-specific region of the primitive Y chromosome of papaya. Genome Res. 18(12), 1938–1943.
- Janousek B., Siroky J., Vyskot B. (1996) Epigenetic control of sexual phenotype in a dioecious plant, Melandrium album. Mol. Gen. Genet. 250(4), 483–490.
- Zhou P., Zhang X., Ma X., Yue J., Liao Z., Ming R. (2022) Methylation related genes affect sex differentiation in dioecious and gynodioecious papaya. Hortic. Res. 9, uhab065.
- Perrella G., Zioutopoulou A., Headland L.R., Kaiserli E. (2020) The impact of light and temperature on chromatin organization and plant adaptation. J. Exp. Bot. 71(17), 5247–5255.
- Mara C.D., Irish V.F. (2008) Two GATA transcription factors are downstream effectors of floral homeotic gene action in Arabidopsis. Plant Physiol. 147(2), 707–718.
- Song Y., Ma K., Ci D., Zhang Z., Zhang D. (2013) Sexual dimorphism floral microRNA profiling and target gene expression in andromonoecious poplar (Populus tomentosa). PLoS One. 8(5), e62681.
- Song Y., Tian M., Ci D., Zhang D. (2015) Methylation of microRNA genes regulates gene expression in bisexual flower development in andromonoecious poplar. J. Exp. Bot. 66(7), 1891–1905.
Supplementary files





