New Epigenetic Markers of Age-Dependent Changes in the Cardiovascular System
- Authors: Ermakova L.M.1, Davydova E.A.1, Kondakova E.V.1, Kuchin K.V.2, Vedunova M.V.1
-
Affiliations:
- Lobachevsky Nizhny Novgorod State University
- Clinical Hospital No. 38
- Issue: Vol 58, No 6 (2024)
- Pages: 1061-1074
- Section: СТАРЕНИЕ И ГЕРОПРОТЕКТОРНЫЕ ТЕХНОЛОГИИ
- URL: https://medbiosci.ru/0026-8984/article/view/280841
- DOI: https://doi.org/10.31857/S0026898424060161
- EDN: https://elibrary.ru/HZSYRB
- ID: 280841
Cite item
Full Text
Abstract
Cardiovascular diseases remain a predominant global cause of mortality, with a noteworthy rise in the risk of morbidity with advancing age. Besides, it accompanied by a phenomenon of disease rejuvenation in the circulatory system. Currently, epigenetic modifications play a key role in the genesis of cardiovascular diseases (CVD), influencing the complex interaction between genotype and phenotype variability. Consequently, delving into the realm of epigenetic markers offers a promising avenue to unravel the molecular underpinnings of cardiovascular disease pathogenesis. This study endeavors to pinpoint epigenetic markers intricately linked with age-related transformations in the cardiovascular system. The study revealed a robust correlation with age for two cardiological parameters: R wave tension in the augmented left arm lead (RaVL) and carotid-femoral pulse wave velocity (cfPWV). Moreover, these parameters exhibited a strong correlation with the DNA methylation level of 21 CpG-sites (CpGs) examined through the Illumina EPIC array. Notably, the majority of these identified CpG-sites are affiliated with genes involved in the development of pathologies of the cardiovascular system.
Full Text
Сокращения: ГКМП ‒ гипертрофическая кардиомиопатия; ГМ ‒ гипертрофия миокарда; ДАД ‒ диастолическое артериальное давление; ИБС ‒ ишемическая болезнь сердца; ИМ ‒ инфаркт миокарда; ИМТ ‒ индекс массы тела; КМП ‒ кардиомиопатия; кфСРПВ ‒ каротидно-феморальная скорость распространения пульсовой волны; ЛПИ ‒ лодыжечно-плечевой индекс; ОАК ‒ общий анализ крови; ПАД ‒ пульсовое артериальное давление; САД ‒ систолическое артериальное давление; СД2 ‒ сахарный диабет второго типа; СНТ ‒ сайт начала транскрипции; ССЗ ‒ сердечно-сосудистые заболевания; ЭКГ ‒ электрокардиограмма; LYM (lymphocytes) ‒ лимфоциты; MCV (mean corpuscular volume) ‒ средний объем эритроцитов; RaVL(R wave voltage in the enhanced left arm lead) ‒ напряжение зубца R в усиленном отведении от левой руки; RDW-CV (relative width of the red blood cell distribution by volume) ‒ относительная ширина распределения эритроцитов по объему; WBC (white blood cells) ‒ лейкоциты.
ВВЕДЕНИЕ
Старение – это сложный и многофакторный процесс, характеризующийся постепенными функциональными нарушениями органов и систем. Сердечно-сосудистые заболевания (ССЗ) занимают особое место среди основных причин смертности во всем мире. Возрастные изменения в системе кровообращения играют важнейшую роль в общем старении организма, существенно изменяя его адаптационные возможности и создавая благоприятную среду для возникновения таких патологических состояний, как атеросклероз, гипертония, ишемическая болезнь сердца (ИБС), нарушение церебральной циркуляции. Всестороннее понимание физиологических аспектов старения позволило выявить различные изменения, происходящие со временем и в сердечно-сосудистой системе. Это истощение более чем трети кардиомиоцитов к 80-летнему возрасту, фиброз тканей, гипертрофия левого желудочка, деградация капиллярного русла, нарушение регуляции метаболизма кальция, активация окислительного стресса, снижение чувствительности β-адренорецепторов, пиковой частоты сердечных сокращений и многое другое [1–3]. В совокупности все эти факторы снижают адаптационный потенциал организма при динамической физической нагрузке и приводят к развитию гипоксии, усилению свободнорадикальных процессов и воспалению [4]. Хотя старение сердечно-сосудистой системы – неотвратимый естественный процесс, внедрение современных технологий, таких как инженерия сердечной ткани [5] и хемогенетика [6], уже позволяет решать многие проблемы в этой области.
Современные критерии, используемые для оценки возрастных изменений миокарда в клинической практике, часто сосредоточены на диагностике патологических изменений и упускают из виду нюансы скорости старения сердечно-сосудистой системы. В связи с этим разработка предиктора биологического возраста сердечно-сосудистой системы имеет важное прогностическое значение, так как позволит предсказать ее возрастные изменения задолго до клинических проявлений. В научной литературе давно обсуждается решающая роль эпигенетических модификаций в прогрессировании ССЗ [7–9]. Однако изменения в эпигенетическом паттерне генома часто специфичны для определенного типа клеток. В связи с этим приходится вводить стадию выделения тех или иных клеток для последующего анализа их генома. При проведении исследований на сердечной ткани возникают чисто технические сложности. Тем не менее, не так давно двумя группами исследователей изучены механизмы эпигенетической регуляции в клетках сердца человека [7, 10].
Несмотря на тканезависимый характер изменений в метилировании геномной ДНК при старении, уже идентифицированы универсальные предикторы – общие для различных типов тканей и клеток [8]. Эти предикторы отражают возрастные изменения в метилировании многочисленных индивидуальных CpG-сайтов, ассоциированных со старением и часто связанных с активностью определенных генов. Например, для часов Хорвата, основанных на степени метилирования 353 участков CpG, продемонстрирована четкая “работа” в различных тканях и типах клеток [11]. В некоторых исследованиях уровни метилирования определенных CpG в ДНК лейкоцитов использовали в качестве биомаркеров для прогнозирования доклинического развития инфаркта миокарда (ИМ) и ИБС [12–14].
Таким образом, идентификация в цельной крови эпигенетических маркеров состояния сердечно-сосудистой системы позволит проводить раннюю диагностику развития ССЗ, причем с минимальным инвазивным вмешательством, а значит своевременно назначать превентивную или профилактическую терапию. Целью проведенного нами исследования был поиск эпигенетических и функциональных маркеров, ассоциированных со старением сердечно-сосудистой системы человека.
ЭКСПЕРИМЕНТАЛЬНАЯ ЧАСТЬ
Материалы. Исследование проводили с использованием данных электрокардиографии (ЭКГ) и сфигмографии, полученных от условно здоровых добровольцев, проживающих в Нижегородской области (Россия). Исследуемая группа состояла из 48 человек (33% мужчин, 67% женщин) в возрасте от 25 до 85 лет, случайным образом выбранных из более обширной группы – 516 участников. От каждого участника было получено информированное согласие. Из исследования были исключены участники, в анамнезе которых были такие заболевания, как ИМ, инсульт, операции на сердце, стенокардия, сахарный диабет 2 типа (СД2), онкология, а также острые респираторные вирусные инфекции в течение 14 дней, предшествовавших обследованию. Также были исключены беременные женщины. Образцы венозной крови, собранные в вакутейнеры с антикоагулянтами K3-ЭДТА и Li-гепарин (“Greiner Bio-One”, Австрия), использовали для определения биологического и эпигенетического возраста. Исследование проводили на кафедре общей и медицинской генетики ФГАОУ ВО “Национальный исследовательский Нижегородский государственный университет им. Н.И. Лобачевского”.
Методы. Для оценки функционального состояния сосудистой стенки проводили многоканальную объемную сфигмографию на аппарате BOSO ABI-SYSTEM 100 (“BOSCH + SOHN GmbH u. Co. KG”, Германия). В ходе статистической обработки анализировали различные показатели, связанные с сосудистой стенкой и риском ССЗ, в том числе лодыжечно-плечевой индекс (ЛПИ) для правой и левой конечностей, каротидно-феморальную скорость распространения пульсовой волны (кфСРПВ), диастолическое артериальное давление (ДАД), систолическое артериальное давление (САД), пульсовое артериальное давление (ПАД), частоту пульса, индекс массы тела (ИМТ), наличие нарушений сердечного ритма. Критерии выявления повреждения сосудистой стенки включали ПАД ≥ 60 мм рт.ст., кфСРПВ > 10 м/с и ЛПИ < 0.9. ЛПИ представляет собой отношение САД, измеряемого на лодыжке, к САД, измеряемому на плечах. Этот индекс служит показателем степени стеноза или окклюзии артерий нижних конечностей вследствие атеросклероза. При скрининговом тестировании ЛПИ дает ценную информацию о состоянии периферических артерий, особенно у лиц, подверженных повышенному риску ССЗ [15, 16].
ЭКГ-исследование проводили утром в специально оборудованном помещении при температуре от 23°C до 25°C. Сфигмографию проводили в положении испытуемого лежа на спине после 5-минутной адаптации. Для регистрации ЭКГ использовали 3-канальный портативный электрокардиограф SCHILLER CARDIOVIT-AT101 (“Schiller”, Швейцария), оснащенный программным обеспечением SEMA-200. Параметры фиксировали в стандартных грудных отведениях (V1, V2, V3, V4, V5, V6), стандартных отведениях от конечностей (I, II, III) и усиленных отведениях от конечностей (aVR, aVL). Анализируемые показатели включали длительность интервалов QTc, PQ и QRS в мс, а также амплитуду SV1, RV5, RV6, RaVL, SV3 и SV5 в мВ.
Манипуляции с ДНК. ДНК из цельной крови выделяли фенол-хлороформным методом. Для количественного анализа выделенной ДНК использовали набор Qubit dsDNA BR Assay (“Thermo Fisher Scientific”, США), после чего проводили бисульфитную конверсию 250 нг ДНК, используя набор EpiMark Bisulfite Conversion Kit (“New England Biolabs”, США).
Технологию Illumina Infinium MethylationEPIC BeadChip [17] использовали в соответствии с инструкциями производителя. Данный подход позволяет оценить уровни метилирования ДНК в 866 836 CpG-сайтах. После исключения некоторых зондов и обработки данных, как подробно описано нами ранее [4], число анализируемых CpG-сайтов сократилось до 733 923. Функциональную нормализацию необработанных данных метилирования выполняли с использованием пакета minfi R (1.45.0) [18].
Определение возраста. В исследовании использовали четыре метода оценки эпигенетического возраста: DNAmAgeHannum [19], DNAmAge [11], DNAmPhenoAge [20] и DNAGrimAge [21]. Модель DNAmAgeHannum определяет скорость старения метилома человека в цельной крови. Мультитканевой предиктор возраста DNAmAge основан на оценке уровня метилирования ДНК в различных тканях и клетках. Биомаркер старения DNAmPhenoAge был разработан с учетом комплексных клинических показателей фенотипического возраста [20]. DNAmGrimAge — составной биомаркер, основанный не только на анализе метилирования ДНК, но и на некоторых белках плазмы и истории курения. Данные для всех моделей были обработаны с помощью калькулятора Хорвата (https://dnamage.genetics.ucla.edu/home//).
Для определения биологического возраста применяли модель PhenoAge [20]. Она включает следующие параметры: общее количество лейкоцитов (WBC), средний объем эритроцитов (MCV), процентное содержание лимфоцитов (LYM, %), относительная ширина распределения эритроцитов по объему (RDW-CV, %) и биохимические показатели (альбумин, глюкоза, креатинин, щелочная фосфатаза, С-реактивный белок), а также хронологический возраст. Значения всех показателей рассчитывали по результатам общего анализа крови (ОАК) и биохимического анализа на полуавтоматическом гематологическом анализаторе Abacus Junior 30 (“Diatron”, Венгрия) и биохимическом анализаторе StatFax 3300 (“Awareness Technology”, США) с использованием диагностических наборов АО “ДИАКОН-ДС” (Россия).
Статистический анализ данных. Извлечение данных по метилированию ДНК из исследуемого массива проводили с помощью Python 3.11.6 и его пакета pandas 1.5.3. Статистический анализ включал оценку нормальности распределения данных, создание корреляционной матрицы и построение графиков корреляции с помощью R 4.3.1 и пакетов readxl 1.4.3, stringr 1.5.0, ggcorrplot 0.1.4.1. Проверку на нормальность распределения данных проводили с использованием теста Шапиро–Уилка. В случае ненормального распределения данных коэффициенты рассчитывали с использованием корреляции Спирмена.
Также мы оценили мощность коэффициента корреляции в R с использованием пакета pwr 1.3. Анализ мощности для корреляционного теста основан на следующих компонентах (в скобках указаны значения, принятые в этом исследовании): уровень значимости (0.05), размер выборки (n = 48) и значения коэффициента корреляции (r). Мы выбрали 21 CpG-сайт с r > 0.5 и номинальным p-value < 0.05. В результате даже для минимального коэффициента корреляции (r = 0.553), полученного для 21 CpG-сайта, статистическая мощность составила 0.988.
РЕЗУЛЬТАТЫ ИССЛЕДОВАНИЯ
На начальном этапе исследования было проведено изучение взаимосвязи основных параметров ЭКГ и сфигмографии с показателями хронологического, эпигенетического и биологического возраста (рис. 1). Оценивали следующие показатели ЭКГ и сфигмографии: САД, ДАД, ПАД, пульс, кфСРПВ, ЛПИ для правой и левой конечностей, интервалы QTc и PQ, комплекс QRS, амплитуды SV1, RV5, RV6, RaVL, SV3, SV5.
Рис. 1. Матрица корреляции Спирмена, представляющая собой коэффициенты корреляции между функциональными показателями сердечно-сосудистой системы и значениями возраста, полученными с помощью различных моделей, включая хронологический, эпигенетический и биологический возраст (n = 48). Эпигенетический и биологический возраст рассчитывали с использованием следующих моделей: DNAmAgeHannum [19], DNAmAge [11], DNAmPhenoAge [20], DNAGrimAge [21] и PhenoAge [20]. Значения p, связанные с коэффициентами корреляции, приведены в табл. S1 (см. Дополнительные материалы в электронном виде по DOI статьи и на сайте http://www.molecbio.ru/downloads/2024/6/supp_Ermakova_rus.rar).
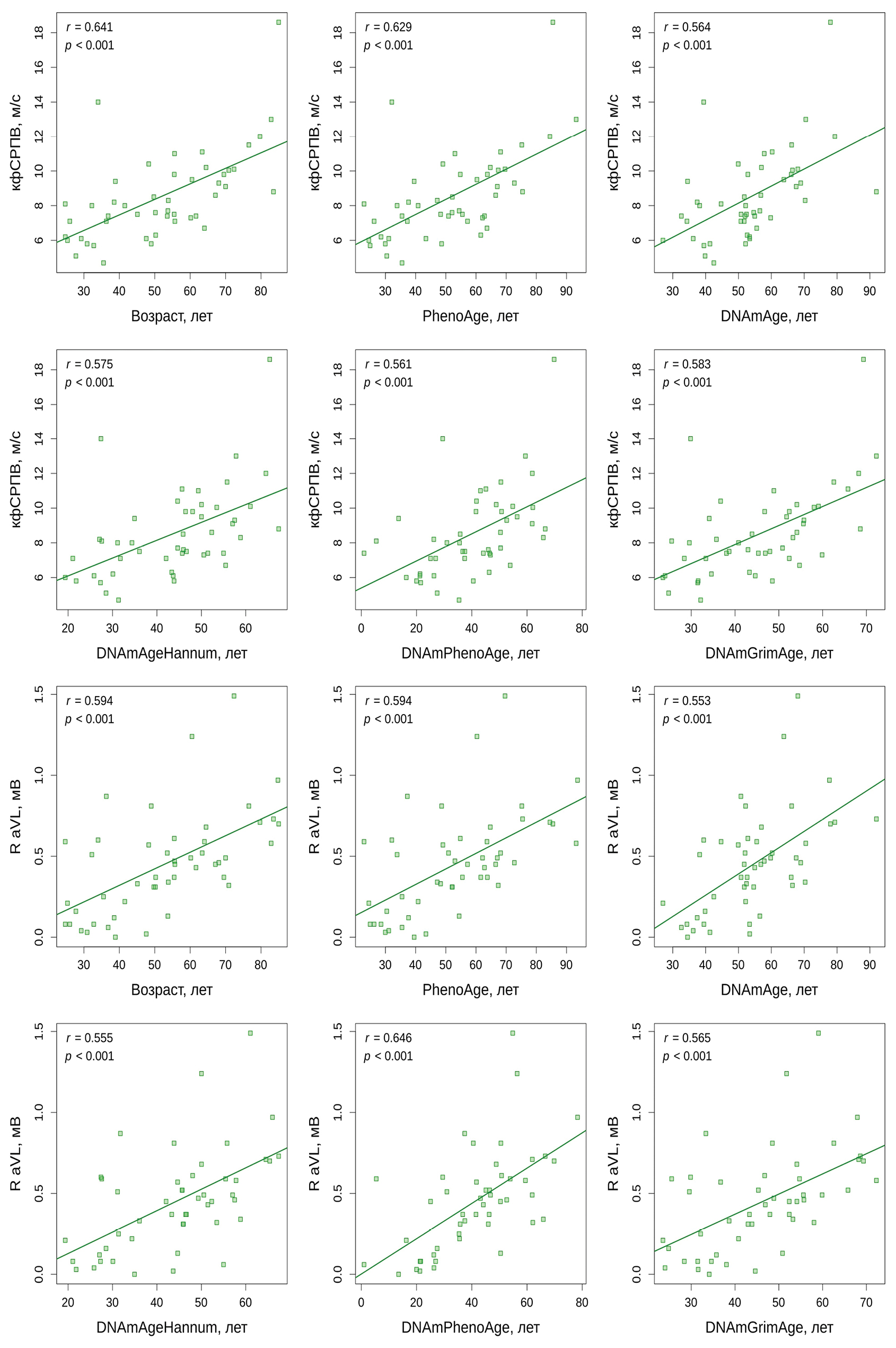
Среди исследуемых показателей сильные корреляционные связи выявлены между параметрами кфСРПВ, RaVL и значениями хронологического, эпигенетического и биологического возрастов (r > 0.5). Для других показателей ЭКГ и сфигмографии коэффициенты корреляции с возрастом были ниже (r < 0.5), поэтому их не учитывали в дальнейшем исследовании. Кроме того, для некоторых показателей ЭКГ и сфигмографии тоже обнаружена высокая корреляция. Корреляционные кривые, иллюстрирующие взаимосвязи между кфСРПВ, RaVL и возрастом, представлены на рис. 2.
Рис. 2. Связь между кфСРПВ, RaVL и хронологическим, биологическим и эпигенетическим возрастом (n = 48). Здесь и далее: на графиках наряду с линией регрессии приведены величины коэффициента корреляции Спирмена (r) и р-value (р).
Также установлена связь между кфСРПВ и RaVL (r = 0.54, p < 0.001). Показатель RaVL был предложен в качестве чувствительного маркера гипертрофии левого желудочка [22]. Между тем, показатель кфСРПВ, указывающий на внутреннюю жесткость стенки аорты, имеет прогностическое значение, поскольку всесторонне отражает влияние факторов риска ССЗ на артериальную стенку и неблагоприятное воздействие жесткости аорты на гемодинамику. Это включает в себя повышенное САД и пульсовое давление с повышенной систолической нагрузкой [23], что потенциально приводит к увеличению массы левого желудочка.
На следующем этапе проанализировали зарегистрированные сердечные параметры (кфСРПВ, RaVL) на предмет их связи с уровнем метилирования ДНК в CpG-сайтах (> 700 тыс.). На основании удовлетворения выбранному критерию (r > 0.6) отобрали 21 CpG-сайт, для которого выявлена надежная корреляция с исследуемыми сердечными параметрами (рис. 3, рис. 4).
Рис. 3. Связь между кфСРПВ и уровнем метилирования отдельных CpG-сайтов (n = 48). Уровни метилирования ДНК оценивали с использованием технологии Illumina Infinium MethylationEPIC BeadChip.
Рис. 4. Связь между RaVL и уровнем метилирования отдельных CpG-сайтов (n = 48).
В результате проведенного анализа обнаружено, что 14 CpG-сайтов ассоциировано с RaVL, а 7 – с кфСРПВ. С помощью базы данных Infinium MethylationEPIC v1.0 были определены гены, содержащие выделенные CpG-сайты, а также позиции этих CpG в структуре гена (табл. 1, табл. 2). Названия целевых генов соответствуют базовой сборке GENECODE, где несколько позиций у названия одного и того же гена указывают на варианты сплайсинга.
Таблица 1. Ассоциированные с RaVL CpG-сайты и соответствующие им гены
No. CpG | Ген и локализация в нем CpGа |
cg06051032 | ANKRD18B (СНТ200) |
cg00965931 | AC105247.1 (СНТ200); CABLES1 (5’НТР) |
cg25554193 | NR5A1 (5’НТР) |
cg22469274 | HOXA6 (3’НТР; СНТ200); HOXA-AS3 (5’НТР); HOXA3 (3’НТР) |
cg19001226 | HOXD-AS1 (СНТ1500; СНТ200; 3’НТР); HOXD1 (СНТ200; 5’НТР; экзон-1) |
cg04536807 | FKBP9 (экзон-1; 5’НТР) |
cg17263061 | KCNK3 (экзон-1; 5’НТР) |
cg04119747 | FAM123C (СНТ200; 5’НТР); AC140481.8 (СНТ1500) |
cg16558908 | PHC2 (СНТ200) |
cg16595241 | GPR128 (СНТ200) |
cg06526721 | PRR16 (СНТ1500) |
cg14666699 | C11orf36 (СНТ1500) |
cg01243823 | NOD2 (5’НТР) |
cg01921845 | AKT1 (3’НТР) |
аОбозначения (здесь и далее): СНТ1500 – область, расположенная выше сайта начала транскрипции на расстоянии 200–1500 п. н., СНТ200 – область, расположенная выше сайта начала транскрипции на расстоянии 0–200 п. н., 5′НТР – 5′-нетранслируемый регион, 3′НТР – 3′-нетранслируемый регион.
Таблица 2. Ассоциированные с кфСРПВ CpG-сайты и соответствующие им гены
No. CpG | Ген и локализация в нем CpGа |
cg10042799 | GSC (экзон-1) |
cg10334767 | ZNF518B (СНТ200) |
cg13782301 | PRRT1 (3’НТР) |
cg20296668 | COCH (СНТ200; СНТ1500) |
cg27037018 | SLC6A3 (СНТ200) |
cg00061145 | ACTA1 (СНТ1500) |
cg04152466 | LOC101930010 (тело гена); DST (тело гена) |
ОБСУЖДЕНИЕ РЕЗУЛЬТАТОВ
Несмотря на достижения современной медицины, ССЗ остаются основной причиной смертности людей старшей возрастной группы. В связи с этим в настоящее время разработано множество маркеров патологических изменений сердечно-сосудистой системы. Однако вопрос о верифицированных маркерах возрастных изменений при физиологическом старении остается не до конца изученным. В то же время преждевременное старение сердечно-сосудистой системы представляет большую угрозу и может стать одной из причин преждевременной смерти и перехода от активного долголетия к старческой астении.
В проведенном исследовании мы оценили взаимосвязь функциональных показателей сердечно-сосудистой системы с хронологическим, эпигенетическим и биологическим возрастом для выявления наиболее значимых коррелятов. Кроме того, мы изучили корреляцию между этими показателями и метилированием ДНК в более чем в 700 000 CpG-сайтов.
Таким образом, первый этап исследования был направлен на поиск маркеров физиологического старения сердечно-сосудистой системы, ассоциированных с биологическим/эпигенетическим возрастом человека. На сегодняшний день наиболее признанным методом оценки эпигенетического возраста человека считается определение уровня метилирования комплекса эпигенетических маркеров, которые линейно изменяются с возрастом (гипометилирование или гиперметилирование). Этот подход был реализован в различных эпигенетических часах [11, 19–21, 24], однако из-за высокой стоимости и сложности технологии его редко используют в когортных исследованиях. В связи с этим, помимо определения эпигенетического возраста с использованием различных моделей часов, мы использовали более дешевую и доступную технологию определения биологического возраста – модель PhenoAge [20]. В ходе корреляционного анализа выявлены показатели ЭКГ и сфигмографии, наиболее ассоциированные с возрастными изменениями сердечно-сосудистой системы при физиологическом старении. Это RaVL и кфСРПВ. Параметр кфСРПВ – широко признанный показатель жесткости стенки аорты и его значение заметно увеличивается в пожилом возрасте. Ранее сообщалось о линейной зависимости между возрастом и кфСРПВ [25–28], а потом выявили нелинейность – значительное увеличение кфСРПВ после 50 лет [29]. В свою очередь, RaVL тесно коррелирует с массой левого желудочка [22] и считается надежным критерием гипертрофии левого желудочка как изолированно, так и в составе сложных диагностических моделей [30]. Подобно кфСРПВ, RaVL имеет тенденцию к увеличению с возрастом [31, 32].
На следующем этапе исследования мы провели корреляционный анализ для выявления связи между выбранными параметрами старения сердечно-сосудистой системы (RaVL и кфСРПВ) и уровнем метилирования ДНК и идентифицировали 21 CpG-сайт как наиболее значимый. В международных базах данных мы не нашли исследований, изучающих связь между параметрами ЭКГ и метилированием ДНК в CpG-динуклеотидах у относительно здоровых добровольцев. Лишь в нескольких исследованиях упоминаются показатели сердечно-сосудистой функции в связи с метилированием ДНК. Например, H. Cronjé с соавт. [33] сообщали о корреляции между показателем кфСРПВ и определенными CpG-сайтами. L. Nascimento и др. [34] оценили уровень метилирования ДНК некоторых генов у лиц с психическими расстройствами и его связь с ЭКГ-показателями.
Кроме того, ранее выявлено влияние демографических факторов, таких как пол, раса и этническая принадлежность, на развитие ССЗ, в частности ИМ [35–38]. Более того, значения параметров сердечно-сосудистой системы в нормальном состоянии находятся в широком диапазоне и различаются у мужчин и женщин [39]. В связи с этим возникает необходимость разработки персонализированных критериев, отражающих возрастные изменения сердечно-сосудистой системы, темпы ее старения, а также позволяющих прогнозировать наступление физиологического истощения или возникновение патологических изменений в сердце.
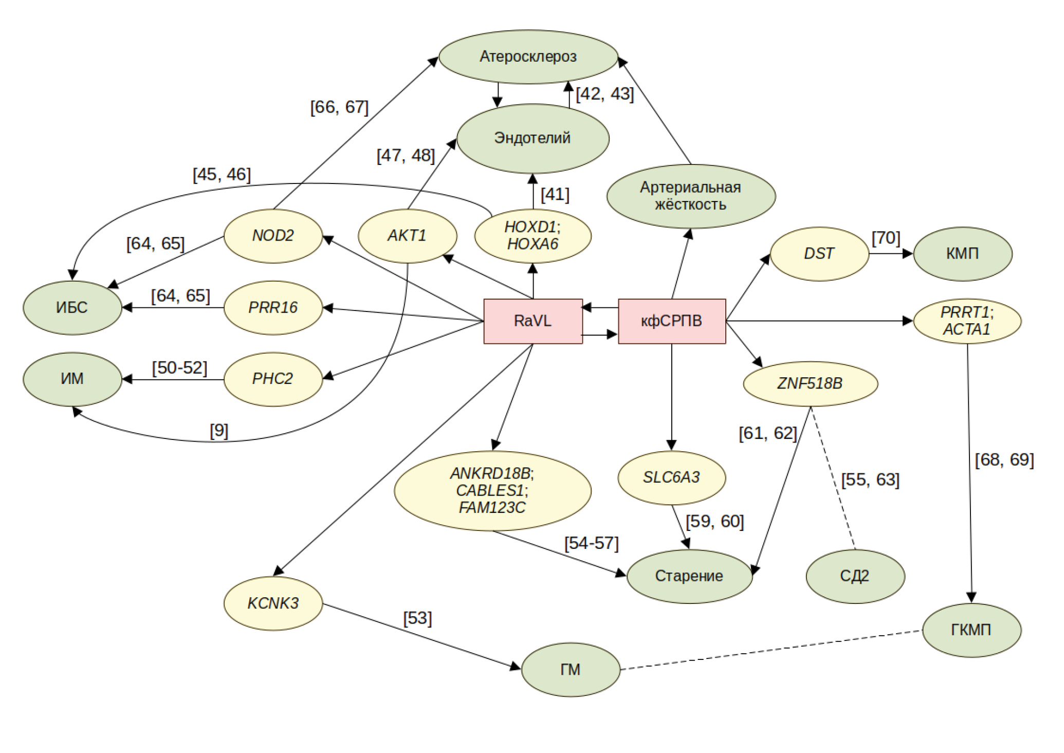
Во многих исследованиях эпигенетические модификации генома, в частности метилирование ДНК в CpG-сайтах, рассматривают как важный механизм, связывающий генетические варианты с риском развития ССЗ (см. обзор [40]). Нам удалось идентифицировать группу CpG-сайтов, связанную с генами, отвечающими за функционирование сердечно-сосудистой системы. По результатам проведенного нами поиска источников, где выявляли связь между параметрами RaVL и кфСРПВ и идентифицированными нами генами, ассоциированными с развитием конкретных заболеваний, мы составили схему, представленную на рис. 5.
Рис. 5. Схематическое изображение обнаруженных в научной литературе связей между функциональными кардиологическими показателями, генами и патологиями сердечно-сосудистой системы. Обозначения: ГКМП — гипертрофическая кардиомиопатия, ГМ — гипертрофия миокарда, ИБС ‒ ишемическая болезнь сердца, ИМ — инфаркт миокарда, КМП — кардиомиопатия, СД2 — сахарный диабет 2 типа. Розовые прямоугольники обозначают показатели сердечно-сосудистой системы, наиболее ассоциированные с возрастом по результатам проведенного нами исследования. Желтые овалы обозначают гены, содержащие CpG-сайты, уровень метилирования которых высоко коррелировал с выделенными показателями сердечно-сосудистой системы. Зеленые овалы обозначают патологии, ассоциированные с изучаемыми генами и CpG-сайтами. Черные стрелки обозначают прямые связи между исследуемыми параметрами, генами и заболеваниями. Пунктирные линии обозначают косвенную связь. Схема составлена с помощью редактора LibreOffice Draw.
Таким образом, в ходе исследования в геноме человека идентифицирован 21 CpG-сайт, уровень метилирования которых значимо коррелирует с кардиологическими параметрами кфСРПВ и RaVL, функционально ассоциированными с возрастом.
Как видно из приведенной схемы, гены HOXD1 и HOXA6 играют ключевую роль в дифференцировке эндотелиальных клеток, в частности в регуляции их миграции [41]. Метилирование CpG-сайтов в промоторных областях этих генов коррелирует с развитием атеросклероза [42, 43]. Известно, что гены HOX связаны с развитием сердца и формированием крупных артерий [44]. В некоторых исследованиях выявлена роль генов HOX в развитии ИБС и сердечной недостаточности [45, 46].
Изоформа AKT-1, экспрессируемая эндотелиальными клетками, играет важную роль в регуляции сердечно-сосудистой функции [47, 48]. Эпигенетические модификации в гене AKT1 ассоциированы с ИМ [9], а нокаут AKT1 способствует развитию коронарного атеросклероза у мышей [49].
Ген PHC2, связанный с метаболизмом белков, играет решающую роль в патогенезе ИМ и может служить прогностическим маркером рецидивирующего ИМ [50–52]. Ген KCNK3, экспрессируемый в кардиомиоцитах правого желудочка, участвует в фазе реполяризации. Снижение экспрессии KCNK3 наблюдалось при развитии гипертрофии правого желудочка, связанной с легочной гипертензией [53].
Роль других генов в функционировании сердечно-сосудистой системы в настоящее время изучена недостаточно. Некоторые из них связаны с процессом старения. Например, ген CABLES1 участвует в регуляции гемопоэтического гемостаза в процессе старения [54]; эпигенетические модификации гена FAM123C в крови отражают возрастные изменения в островках поджелудочной железы [55], а ген ANKRD18B связан с онкологией [56, 57]. Интересно, что подавление экспрессии CABLES1, который ингибирует рост клеток, приводит к усилению пролиферации клеток и повышению устойчивости к старению, вызванному ангиотензином II [58]. Установлена связь между геном SLC6A3 и развитием болезни Паркинсона, причем старение определено как один из основных факторов, способствующих возникновению этого заболевания [59, 60].
Было показано, что экспрессия гена ZNF518B значительно снижается с возрастом в различных тканях [61]. Кроме того, было выявлено участие этого гена в миграции опухолевых клеток, вызванной эпигенетическими модификациями [62]. Профили возрастных изменений метилирования ДНК этого гена в крови и островках поджелудочной железы совпадают, что косвенно указывает на связь с развитием СД2 [55, 63].
NOD2 и PRR16 участвуют в развитии ИБС и последующей гипертрофии, выступая в качестве адаптивного ответа на ССЗ [64, 65]. Полиморфизмы NOD2 коррелируют с повышенным риском развития атеросклероза [66, 67]. Снижение экспрессии генов PRRT1 и ACTA1 регистрируют при ГКМП [68, 69]. Ген DST экспрессирует тканеселективную изоформу Dst-b, а его мутация у мышей приводит к КМП и аккумуляции митохондрий в поперечнополосатых мышцах, т.е. к миофибриллярной миопатии [70].
Гены гомеобокса, включая GSC, кодируют гомеодоменные белки, функционирующие как факторы транскрипции, которые связывают ДНК, регулируют экспрессию генов и контролируют физиологические функции в клетках, тканях и органах. Участие генов гомеобокса в развитии сердечной ткани требует дальнейшего изучения. Предполагается, что мутации в них приводят к дефектам формирования сердечно-сосудистой системы в эмбриональный период и, как следствие, к смерти или врожденным аномалиям кардиальной функции [71].
Недавно А. Mongelli с соавт. [72] продемонстрировали возможность создания эпигенетических часов для оценки биологического возраста сердца на основе метилирования нескольких CpG-динуклеотидов. М. Krolevets с соавт. [46] на основе данных, ранее опубликованных разными группами исследователей, идентифицировали 5 наиболее значимых CpG-сайтов, ассоциированных с ССЗ. Кроме того, для прогнозирования возраста сердца используют подход, основанный на данных ЭКГ [73–75]. Однако рассчитанный таким образом возраст слабо коррелировал с показателями DNAmAgeHannum, AgeHorvath, PhenoAge и GrimAge [76]. Это подчеркивает необходимость разработки эффективных диагностических инструментов для раннего выявления и лечения ССЗ.
Следует сказать, что проведенное нами исследование исходно имеет несколько ограничений. Во-первых, работа выполнена на небольшой выборке. Во-вторых, мы не оценивали влияние пола на изучаемые параметры, что может быть фактором конфаундера. Тем не менее, нами выявлены функциональные кардиологические показатели, тесно связанные с возрастом, и проанализирована их корреляция с уровнями метилирования отдельных CpG-динуклеотидов. Идентифицирован 21 CpG-сайт, уровень метилирования которых высоко коррелирует с кфСРПВ и RaV L. Следовательно, эти CpG можно рассматривать в качестве потенциальных эпигенетических маркеров для ранней диагностики и лечения ССЗ.
Таким образом, нами выявлена связь параметров сердечно-сосудистой системы, в частности RaVL и кфСРПВ, с уровнями метилирования 21 CpG-сайта в периферической крови. Это важная информация о возрастных изменениях в сердечно-сосудистой системе через призму эпигенетических модификаций. Однако для выяснения клинической значимости выявленных ассоциаций необходимы дополнительные исследования на большей выборке и с учетом ее гендерной структуры.
Мы благодарим Игоря Юсипова и Михаила Кривоносова за помощь в определении биологического и эпигенетического возраста на основе различных моделей.
Данное исследование финансировалось за счет средств бюджета программы “Приоритет-2030”.
В статье не содержится никаких исследований с использованием животных в качестве объектов. Все процедуры, выполненные в ходе исследования с участием людей, соответствуют этическим стандартам институционального и/или национального Комитета по этике исследований, а также Хельсинкской декларации 1964 года и ее последующим поправкам или сопоставимым стандартам этики. От каждого из участников, включенных в исследование, было получено информированное добровольное согласие. Исследование проводили на кафедре общей и медицинской генетики Федерального государственного автономного образовательного учреждения высшего образования “Национальный исследовательский Нижегородский государственный университет им. Н.И. Лобачевского”. Протокол исследования получил одобрение на заседании Локального этического комитета (протокол № 1 от 2 декабря 2020 г.).
Авторы заявляют об отсутствии конфликта интересов.
About the authors
L. M. Ermakova
Lobachevsky Nizhny Novgorod State University
Email: spring_dusk@mail.ru
Russian Federation, Nizhny Novgorod, 603022
E. A. Davydova
Lobachevsky Nizhny Novgorod State University
Author for correspondence.
Email: spring_dusk@mail.ru
Russian Federation, Nizhny Novgorod, 603022
E. V. Kondakova
Lobachevsky Nizhny Novgorod State University
Email: spring_dusk@mail.ru
Russian Federation, Nizhny Novgorod, 603022
K. V. Kuchin
Clinical Hospital No. 38
Email: spring_dusk@mail.ru
Russian Federation, Nizhny Novgorod, 603000
M. V. Vedunova
Lobachevsky Nizhny Novgorod State University
Email: spring_dusk@mail.ru
Russian Federation, Nizhny Novgorod, 603022
References
- Costantino S., Paneni F., Cosentino F. (2016) Ageing, metabolism and cardiovascular disease. J. Physiol. 594, 2061–2073.
- Özerkan Çakan F. (2017) Changes in cardiovascular physiology in the elderly. Arch. Turk. Soc. Cardiol. 45(Suppl. 5), 5–8.
- Münzel T., Daiber A., Steven S., Tran L.P., Ullmann E., Kossmann S., Schmidt F. P., Oelze M., Xia N., Li H., Pinto A., Wild P., Pies K., Schmidt E.R., Rapp S., Kröller-Schön S. (2017) Effects of noise on vascular function, oxidative stress, and inflammation: mechanistic insight from studies in mice. Eur. Heart J. 38, 2838–2849.
- Yusipov I., Kondakova E., Kalyakulina A., Krivonosov M., Lobanova N., Bacalini M.G., Franceschi C., Vedunova M., Ivanchenko M. (2022) Accelerated epigenetic aging and inflammatory/immunological profile (ipAGE) in patients with chronic kidney disease. Geroscience. 44, 817–834.
- Jalilinejad N., Rabiee M., Baheiraei N., Ghahremanzadeh R., Salarian R., Rabiee N., Akhavan O., Zarrintaj P., Hejna A., Saeb M.R., Zarrabi A., Sharifi E., Yousefiasl S., Zare E.N. (2023) Electrically conductive carbon-based (bio)-nanomaterials for cardiac tissue engineering. Bioeng. Transl. Med. 8, 1–39.
- Wexler Y., Ghiringhelli M., Shaheen N., Glatstein S., Huber I., Edri O., Abboud Y., Landesberg M., Shiff D., Arbel G., Gepstein L. (2023) Chemogenetics for gene therapy based targeted cardiac electrophysiological modulation. Circ. Res. 132, 645–647.
- Gilsbach R., Schwaderer M., Preissl S., Grüning B.A., Kranzhöfer D., Schneider P., Nührenberg T.G., Mulero-Navarro S., Weichenhan D., Braun C., Dreßen M., Jacobs A. R., Lahm H., Doenst T., Backofen R., Krane M., Gelb B.D., Hein L. (2018) Distinct epigenetic programs regulate cardiac myocyte development and disease in the human heart in vivo. Nat. Commun. 9, 391.
- Zarzour A., Kim H.W., Weintraub N.L. (2019) Epigenetic regulation of vascular diseases. Arterioscler. Thromb. Vasc. Biol. 39, 984–990.
- Shi Y., Zhang H., Huang S., Yin L., Wang F., Luo P., Huang H. (2022) Epigenetic regulation in cardiovascular disease: mechanisms and advances in clinical trials. Signal Transduct. Target. Ther. 7, 200.
- Pepin M.E., Drakos S., Ha C.M., Tristani-Firouzi M., Selzman C.H., Fang J.C., Wende A.R., Wever-Pinzon O. (2019) DNA methylation reprograms cardiac metabolic gene expression in end-stage human heart failure. Am. J. Physiol. Heart Circ. Physiol. 317, H674–H684.
- Horvath S. (2013) DNA methylation age of human tissues and cell types. Genome Biol. 14, R115.
- Guarrera S., Fiorito G., Onland-Moret N.C., Russo A., Agnoli C., Allione A., Di Gaetano C., Mattiello A., Ricceri F., Chiodini P., Polidoro S., Frasca G., Verschuren M.W.M., Boer J.M.A., Iacoviello L., van der Schouw Y.T., Tumino R., Vineis P., Krogh V., Panico S., Sacerdote C., Matullo G. (2015) Gene-specific DNA methylation profiles and LINE-1 hypomethylation are associated with myocardial infarction risk. Clin. Epigenetics. 7, 133.
- Nakatochi M., Ichihara S., Yamamoto K., Naruse K., Yokota S., Asano H., Matsubara T., Yokota M. (2017) Epigenome-wide association of myocardial infarction with DNA methylation sites at loci related to cardiovascular disease. Clin. Epigenetics. 9, 54.
- Agha G., Mendelson M.M., Ward-Caviness C.K., Joehanes R., Huan T., Gondalia R., Salfati E., Brody J.A., Fiorito G., Bressler J., Chen B.H., Ligthart S., Guarrera S., Colicino E., Just A.C., Wahl S., Gieger C., Vandiver A.R., Tanaka T., Hernandez D.G., Pilling L.C., Singleton A.B., Sacerdote C., Krogh V., Panico S., Tumino R., Li Y., Zhang G., Stewart J.D., Floyd J.S., Wiggins K.L., Rotter J.I., Multhaup M., Bakulski K., Horvath S., Tsao P.S., Absher D.M., Vokonas P., Hirschhorn J., Fallin M.D., Liu C., Bandinelli S., Boerwinkle E., Dehghan A., Schwartz J.D., Psaty B.M., Feinberg A.P., Hou L., Ferrucci L., Sotoodehnia N., Matullo G., Peters A., Fornage M., Assimes T. L., Whitsel E. A., Levy D., Baccarelli A. A. (2019) Blood leukocyte DNA methylation predicts risk of future myocardial infarction and coronary heart disease. Circulation. 140, 645–657.
- Aboyans V., Criqui M.H., Abraham P., Allison M.A., Creager M.A., Diehm C., Fowkes F.G.R., Hiatt W.R., Jönsson B., Lacroix P., Marin B., McDermott M.M., Norgren L., Pande R.L., Preux P.M., Stoffers H.E.J., Treat-Jacobson D., American Heart Association Council on Peripheral Vascular Disease, Council on Epidemiology and Prevention, Council on Clinical Cardiology, Council on Cardiovascular Nursing, Council on Cardiovascular Radiology and Intervention, and Council on Cardiovascular Surgery and Anesthesia. (2012) Measurement and interpretation of the ankle-brachial index: a scientific statement from the American Heart Association. Circulation. 126, 2890–2909.
- Kondakova E.V., Ilina V.M., Ermakova L.M., Krivonosov M.I., Kuchin K.V., Vedunova M.V. (2023) New genetically determined markers of the functional state of the cardiovascular system. Genes (Basel). 14, 185.
- Pidsley R., Zotenko E., Peters T.J., Lawrence M.G., Risbridger G.P., Molloy P., Van Djik S., Muhlhausler B., Stirzaker C., Clark S.J. (2016) Critical evaluation of the Illumina MethylationEPIC BeadChip microarray for whole-genome DNA methylation profiling. Genome Biol. 17, 208.
- Aryee M.J., Jaffe A.E., Corrada-Bravo H., Ladd-Acosta C., Feinberg A.P., Hansen K.D., Irizarry R.A. (2014) Minfi: a flexible and comprehensive Bioconductor package for the analysis of Infinium DNA methylation microarrays. Bioinformatics. 30, 1363–1369.
- Hannum G., Guinney J., Zhao L., Zhang L., Hughes G., Sadda S., Klotzle B., Bibikova M., Fan J.-B., Gao Y., Deconde R., Chen M., Rajapakse I., Friend S., Ideker T., Zhang K. (2013) Genome-wide methylation profiles reveal quantitative views of human aging rates. Mol. Cell. 49, 359–367.
- Levine M.E., Lu A. T., Quach A., Chen B.H., Assimes T.L., Bandinelli S., Hou L., Baccarelli A.A., Stewart J.D., Li Y., Whitsel E.A., Wilson J.G., Reiner A.P., Aviv A., Lohman K., Liu Y., Ferrucci L., Horvath S. (2018) An epigenetic biomarker of aging for lifespan and healthspan. Aging (Albany NY). 10, 573–591.
- Lu A.T., Quach A., Wilson J.G., Reiner A.P., Aviv A., Raj K., Hou L., Baccarelli A.A., Li Y., Stewart J.D., Whitsel E. A., Assimes T.L., Ferrucci L., Horvath S. (2019) DNA methylation GrimAge strongly predicts lifespan and healthspan. Aging (Albany NY). 11, 303–327.
- Courand P.Y., Grandjean A., Charles P., Paget V., Khettab F., Bricca G., Boussel L., Lantelme P., Harbaoui B. (2015) R wave in aVL lead is a robust index of left ventricular hypertrophy: a cardiac MRI study. Am. J. Hypertens. 28, 1038–1048.
- Cecelja M., Chowienczyk P. (2010) Arterial stiffening: cause and prevention. Hypertension. 56, 29–30.
- Davydova E., Perenkov A., Vedunova M. (2024) Building minimized epigenetic clock by iPlex MassARRAY platform. Genes (Basel). 15, 425.
- Simonson E., Nakagawa K. (1960) Effect of age on pulse wave velocity and “aortic ejection time” in healthy men and in men with coronary artery disease. Circulation. 22, 126–129.
- Gozna E.R., Marble A.E., Shaw A., Holland J.G. (1974) Age-related changes in the mechanics of the aorta and pulmonary artery of man. J. Appl. Physiol. 36, 407–411.
- Avolio A.P., Chen S.G., Wang R.P., Zhang C.L., Li M.F., O’Rourke M.F. (1983) Effects of aging on changing arterial compliance and left ventricular load in a northern Chinese urban community. Circulation. 68, 50–58.
- Vaitkevicius P.V., Fleg J.L., Engel J.H., O’Connor F.C., Wright J.G., Lakatta L.E., Yin F.C., Lakatta E.G. (1993) Effects of age and aerobic capacity on arterial stiffness in healthy adults. Circulation. 88, 1456–1462.
- McEniery C.M., Yasmin, Hall I.R., Qasem A., Wilkinson I.B., Cockcroft J.R.; ACCT Investigators. (2005) Normal vascular aging: differential effects on wave reflection and aortic pulse wave velocity: the Anglo-Cardiff Collaborative Trial (ACCT). J. Am. Coll. Cardiol. 46, 1753–1760.
- Chen Y., Sun G., Guo X., Li Z., Li G., Zhou Y., Yang H., Yu S., Zheng L., Sun Y. (2021) Performance of a novel ECG criterion for improving detection of left ventricular hypertrophy: a cross-sectional study in a general Chinese population. BMJ Open. 11, e051172.
- Rautaharju P.M., Zhou S.H., Calhoun H.P. (1994) Ethnic differences in ECG amplitudes in North American white, black, and Hispanic men and women: effect of obesity and age. J. Electrocardiol. 27, 20–31.
- Wu J., Kors J.A., Rijnbeek P.R., van Herpen G., Lu Z., Xu C. (2003) Normal limits of the electrocardiogram in Chinese subjects. Int. J. Cardiol. 87, 37–51.
- Cronjé H.T., Elliott H.R., Nienaber-Rousseau C., Green F.R., Schutte A.E., Pieters M. (2020) Methylation vs. protein inflammatory biomarkers and their associations with cardiovascular function. Front. Immunol. 11, 1577.
- Nascimento L.V., Neto F.L., Ribeiro Moreira D.A., Cerutti V.B., Thurow H.S., Bastos G.M., Ferreira E.B., Crespo Hirata R.D., Hirata M.H. (2022) Influence of antidepressant drugs on DNA methylation of ion channels genes in blood cells of psychiatric patients. Epigenomics. 14, 851–864.
- Cho K.I., Shin E.S., Ann S.H., Garg S., Her A.Y., Kim J.S., Han J.H., Jeong M.H., KAMIR Registry. (2016) Gender differences in risk factors and clinical outcomes in young patients with acute myocardial infarction. J. Epidemiol. Community Health. 70, 1057–1064.
- Schultz W.M., Kelli H.M., Lisko J.C., Varghese T., Shen J., Sandesara P., Quyyumi A.A., Taylor H. A., Gulati M., Harold J.G., Mieres J.H., Ferdinand K.C., Mensah G. A., Sperling L. S. (2018) Socioeconomic status and cardiovascular outcomes: challenges and interventions. Circulation. 137, 2166–2178.
- Niakouei A., Tehrani M., Fulton L. (2020) Health disparities and cardiovascular disease. Healthcare (Basel). 8, 65.
- Wang P., Yao J., Xie Y., Luo M. (2020) Gender-specific predictive markers of poor prognosis for patients with acute myocardial infarction during a 6-month follow-up. J. Cardiovasc. Transl. Res. 13, 27–38.
- St. Pierre S.R., Peirlinck M., Kuhl E. (2022) Sex matters: a comprehensive comparison of female and male hearts. Front. Physiol. 13, 831179.
- Soler-Botija C., Gálvez-Montón C., Bayés-Genís A. (2019) Epigenetic biomarkers in cardiovascular diseases. Front. Genetics. 10, 950.
- Nova-Lampeti E., Aguilera V., Oporto K., Guzmán P., Ormazábal V., Zúñiga F., Escudero C., Aguayo C. (2018) Hox genes in adult tissues and their role in endothelial cell differentiation and angiogenesis. In: Endothelial Dysfunction – Old Concepts and New Challenges. Ed. Lenasi H. InTech. https://www.intechopen.com/books/6209
- Zaina S., Heyn H., Carmona F.J., Varol N., Sayols S., Condom E., Ramírez-Ruz J., Gomez A., Gonçalves I., Moran S., Esteller M. (2014) DNA methylation map of human atherosclerosis. Circ. Cardiovasc. Genet. 7, 692–700.
- Shafi O. (2020) Switching of vascular cells towards atherogenesis, and other factors contributing to atherosclerosis: a systematic review. Thromb. J. 18, 28.
- Roux M., Zaffran S. (2016) Hox genes in cardiovascular development and diseases. J. Dev. Biol. 4, 14.
- Nazarenko M.S., Markov A.V., Lebedev I.N., Freidin M.B., Sleptcov A.A., Koroleva I. A., Frolov A.V., Popov V.A., Barbarash O.L., Puzyrev V.P. (2015) A comparison of genome-wide DNA methylation patterns between different vascular tissues from patients with coronary heart disease. PLoS One. 10, e0122601.
- Krolevets M., Cate V.T., Prochaska J.H., Schulz A., Rapp S., Tenzer S., Andrade-Navarro M.A., Horvath S., Niehrs C., Wild P.S. (2023) DNA methylation and cardiovascular disease in humans: a systematic review and database of known CpG methylation sites. Clin. Epigenetics. 15, 56.
- Lee M.Y., Luciano A.K., Ackah E., Rodriguez-Vita J., Bancroft T.A., Eichmann A., Simons M., Kyriakides T.R., Morales-Ruiz M., Sessa W.C. (2014) Endothelial Akt1 mediates angiogenesis by phosphorylating multiple angiogenic substrates. Proc. Natl. Acad. Sci. USA. 111, 12865–12870.
- Lee M.Y., Gamez-Mendez A., Zhang J., Zhuang Z., Vinyard D.J., Kraehling J., Velazquez H., Brudvig G.W., Kyriakides T.R., Simons M., Sessa W.C. (2018) Endothelial cell autonomous role of Akt1: regulation of vascular tone and ischemia-induced arteriogenesis. Arterioscler. Thromb. Vasc. Biol. 38, 870–879.
- Fernández-Hernando C., Ackah E., Yu J., Suárez Y., Murata T., Iwakiri Y., Prendergast J., Miao R.Q., Birnbaum M.J., Sessa W.C. (2007) Loss of Akt1 leads to severe atherosclerosis and occlusive coronary artery disease. Cell Metab. 6, 446–457.
- Wu J., Gale C.P., Hall M., Dondo T.B., Metcalfe E., Oliver G., Batin P.D., Hemingway H., Timmis A., West R.M. (2018) Editor’s Choice – Impact of initial hospital diagnosis on mortality for acute myocardial infarction: a national cohort study. Eur. Heart J. Acute Cardiovasc. Care. 7, 139–148.
- Qiu L., Liu X. (2019) Identification of key genes involved in myocardial infarction. Eur. J. Med. Res. 24, 22.
- Li M., Chen F., Zhang Y., Xiong Y., Li Q., Huang H. (2020) Identification of post-myocardial infarction blood expression signatures using multiple feature selection strategies. Front Physiol. 11, 483.
- Lambert M., Capuano V., Olschewski A., Sabourin J., Nagaraj C., Girerd B., Weatherald J., Humbert M., Antigny F. (2018) Ion channels in pulmonary hypertension: a therapeutic interest? Int. J. Mol. Sci. 19, 3162.
- He L., Beghi F., Baral V., Dépond M., Zhang Y., Joulin V., Rueda B.R., Gonin P., Foudi A., Wittner M., Louache F. (2019) CABLES1 deficiency impairs quiescence and stress responses of hematopoietic stem cells in intrinsic and extrinsic manners. Stem. Cell Rep. 13, 274–290.
- Bacos K., Gillberg L., Volkov P., Olsson A. H., Hansen T., Pedersen O., Gjesing A.P., Eiberg H., Tuomi T., Almgren P., Groop L., Eliasson L., Vaag A., Dayeh T., Ling C. (2016) Blood-based biomarkers of age-associated epigenetic changes in human islets associate with insulin secretion and diabetes. Nat. Commun. 7, 11089.
- Liu W.B., Han F., Jiang X., Yin L., Chen H.Q., Li Y.H., Liu Y., Cao J., Liu J.Y. (2015) Epigenetic regulation of ANKRD18B in lung cancer. Mol. Carcinog. 54, 312–321.
- Huang Z., Jing H., Lv J., Chen Y., Huang Y., Sun S. (2023) Investigating doxorubicin’s mechanism of action in cervical cancer: a convergence of transcriptomic and metabolomic perspectives. Front. Genet. 14, 1234263.
- Pu Z., Wang Y., Liu X., Liu J., Cui J., Wang Y., Lv B., Yu B. (2017) Cables1 inhibits proliferation and induces senescence by angiotensin II via a p21-dependent pathway in human umbilical vein endothelial cells. J. Vasc. Res. 54, 13–21.
- Zhai D., Li S., Zhao Y., Lin Z. (2014) SLC6A3 is a risk factor for Parkinson’s disease: a meta-analysis of sixteen years’ studies. Neurosci. Lett. 564, 99–104.
- Reith M.E.A., Kortagere S., Wiers C.E., Sun H., Kurian M.A., Galli A., Volkow N.D., Lin Z. (2022) The dopamine transporter gene SLC6A3: multidisease risks. Mol. Psychiatry. 27, 1031–1046.
- Bou Sleiman M., Jha P., Houtkooper R., Williams R.W., Wang X., Auwerx J. (2020) The gene-regulatory footprint of aging highlights conserved central regulators. Cell Rep. 32, 108203.
- Gimeno-Valiente F., Riffo-Campos Á. L., Vallet-Sánchez A., Siscar-Lewin S., Gambardella V., Tarazona N., Cervantes A., Franco L., Castillo J., López-Rodas G. (2019) ZNF518B gene up-regulation promotes dissemination of tumour cells and is governed by epigenetic mechanisms in colorectal cancer. Sci. Rep. 9, 9339.
- Saiedullah M., Rahman M., Siddique M.A.H. (2016) Atherogenic index and female gender are independent determents of chronic subclinical inflammation in subjects with type 2 diabetes mellitus. Diabetes Case Rep. 1, 115.
- Zong J., Salim M., Zhou H., Bian Z., Dai J., Yuan Y., Deng W., Zhang J., Zhang R., Wu Q., Tang Q. (2013) NOD2 deletion promotes cardiac hypertrophy and fibrosis induced by pressure overload. Lab. Invest. 93, 1128–1136.
- Huang T., Shu Y., Cai Y.D. (2015) Genetic differences among ethnic groups. BMC Genomics. 16, 1093.
- Galluzzo S., Patti G., Dicuonzo G., Di Sciascio G., Tonini G., Ferraro E., Spoto C., Campanale R., Zoccoli A., Angeletti S. (2011) Association between NOD2/CARD15 polymorphisms and coronary artery disease: a case-control study. Hum. Immunol. 72, 636–640.
- Kamperidis N., Kamperidis V., Zegkos T., Kostourou I., Nikolaidou O., Arebi N., Karvounis H. (2021) Atherosclerosis and inflammatory bowel disease-shared pathogenesis and implications for treatment. Angiology. 72, 303–314.
- D’Amico A., Graziano C., Pacileo G., Petrini S., Nowak K.J., Boldrini R., Jacques A., Feng J.J., Porfirio B., Sewry C.A., Santorelli F.M., Limongelli G., Bertini E., Laing N., Marston S.B. (2006) Fatal hypertrophic cardiomyopathy and nemaline myopathy associated with ACTA1 K336E mutation. Neuromuscul. Disord. 16, 548–552.
- Kiselev I., Danilova L., Baulina N., Baturina O., Kabilov M., Boyko A., Kulakova O., Favorova O. (2022) Genome-wide DNA methylation profiling identifies epigenetic changes in CD4+ and CD14+ cells of multiple sclerosis patients. Mult. Scler. Relat. Disord. 60, 103714.
- Yoshioka N., Kurose M., Yano M., Tran D.M., Okuda S., Mori-Ochiai Y., Horie M., Nagai T., Nishino I., Shibata S., Takebayashi H. (2022) Isoform-specific mutation in Dystonin-b gene causes late-onset protein aggregate myopathy and cardiomyopathy. Elife. 11, e78419.
- Miksiunas R., Mobasheri A., Bironaite D. (2020) Homeobox genes and homeodomain proteins: new insights into cardiac development, degeneration and regeneration. Adv. Exp. Med. Biol. 1212, 155–178.
- Mongelli A., Panunzi S., Nesta M., Zamperla M.G., Atlante S., Barbi V., Mongiardini V., Ferraro F., Martino S.D., Cis L., Re A., Maltese S., Bachetti T., Rovere M.T.L., Martelli F., Pesce M., Nanni S., Massetti M., Pontecorvi A., Farsetti A., Gaetano C. (2023) Distinguishable DNA methylation defines a cardiac-specific epigenetic clock. Clin. Epigenetics. 15(1), 53.
- Lindow T., Palencia-Lamela I., Schlegel T.T., Ugander M. (2022) Heart age estimated using explainable advanced electrocardiography. Sci. Rep. 12, 9840.
- Ball R.L., Feiveson A.H., Schlegel T.T., Starc V., Dabney A.R. (2014) Predicting “heart age” using electrocardiography. J. Pers. Med. 4(1), 65–78.
- Ribeiro A.H., Ribeiro M.H., Paixão G.M.M., Oliveira D.M., Gomes P.R., Canazart J.A., Ferreira M.P.S., Andersson C.R., Macfarlane P. W., Wagner M.Jr., Schön T.B., Ribeiro A.L.P. (2020) Automatic diagnosis of the 12-lead ECG using a deep neural network. Nat. Commun. 11(1), 1760.
- Topriceanu C.C., Dev E., Ahmad M., Hughes R., Shiwani H., Webber M., Direk K., Wong A., Ugander M., Moon J. C., Hughes A. D., Maddock J., Schlegel T. T., Captur G. (2023) Accelerated DNA methylation age plays a role in the impact of cardiovascular risk factors on the human heart. Clin. Epigenetics. 15, 164.
Supplementary files






