Gypsiferous Gazha Soils of the Subboreal Zone of Eurasia
- Authors: Yamnova I.A.1, Chernousenko G.I.1
-
Affiliations:
- Dokuchaev Soil Science Institute
- Issue: No 1 (2023)
- Pages: 3-19
- Section: ГЕНЕЗИС И ГЕОГРАФИЯ ПОЧВ
- URL: https://medbiosci.ru/0032-180X/article/view/137821
- DOI: https://doi.org/10.31857/S0032180X22600603
- EDN: https://elibrary.ru/JKWNMU
- ID: 137821
Cite item
Full Text
Abstract
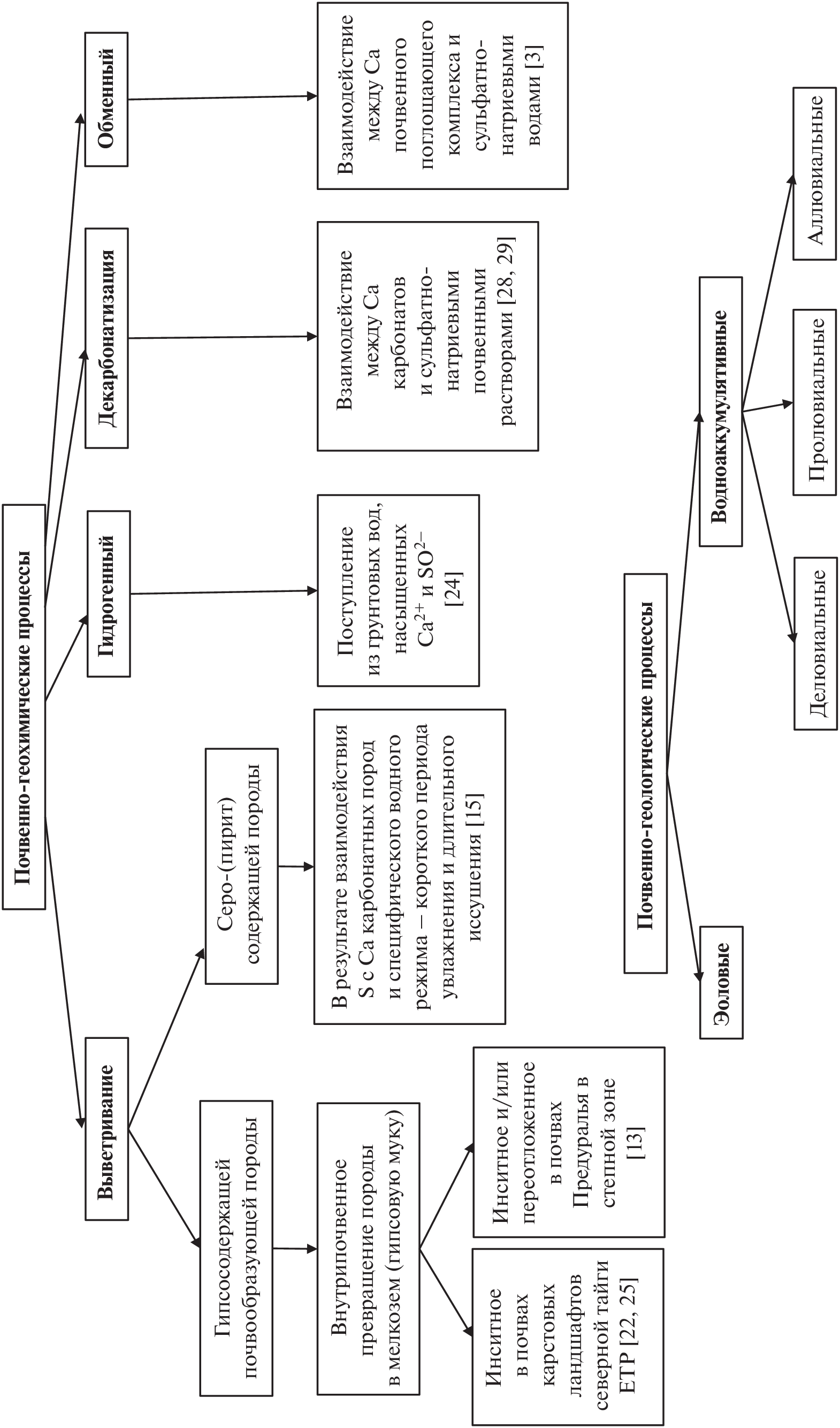
Gypsiferous soils (gazha soils – loose powdery gypsum) developed underdifferent bioclimatic conditions–forest-steppe, steppe, semidesert, and desertof the subboreal zone – are analyzed. Their morphological, micromorphological, mineralogical, and chemical properties are described. Gazha horizons of these soils may have different geneses: sedimentation, in situ weathering of hard gypsum rocks, and hydrogenic precipitation from groundwater. Despite the different origins of the gazhahorizon of these soils, its morphology and properties have much in common: the gypsum content of >50%, its powdery character with crystal size of <0.25 mm, the presence of calcium carbonates and soluble salts with a predominance of sodium and magnesium sulfates. However, in some cases, the field determination of the gazhahorizon and the chemical determination of gypsum give incorrect information about its presence; mineralogical analysis is necessary to determine the composition of the salts. An analysis of the micromorphological structure clearly demonstrates the genesis of gypsum: under hydrogenous conditions, when gypsum precipitates from groundwater or from lake and river water, the predominantly gypsum material with subparallel microstructure is formed, while in the in situ gazha or gazha originated from the lateral (colluvial) processes, gypsum is deposited together with plasmic material.
About the authors
I. A. Yamnova
Dokuchaev Soil Science Institute
Author for correspondence.
Email: irinayamnova@mail.ru
Russia, 119017 , Moscow
G. I. Chernousenko
Dokuchaev Soil Science Institute
Email: irinayamnova@mail.ru
Russia, 119017 , Moscow
References
- Акимцев В.В. О перегнойно-сульфатных почвах // Почвоведение. 1931. № 5–6. С. 30–35.
- Акимцев В.В. Сульфатные и карбонатные почвы // Уч. записки Ростовского ун-та. Харьков, 1953. Т. 19. Вып. 3. С. 217–226.
- Антипов-Каратаев И.Н. Выветривание и почвообразование на Восточном Памире // Тр. АН Тадж. ССР. 1951. Т. 1. С. 3–17.
- Воробьева Л.А. Химический анализ почв. М.: Изд-во Моск. ун-та, 1998. 272 с.
- Географический атлас Оренбургской области / Гл. ред. А.А. Соколов. Оренбург: Институт степи Уральского отделения РАН, 2020. 160 с.
- Геологический словарь. М.: Недра, 1973. Т. 1. 486 с.
- Герасимов И.П. Белоземы // Генетические типы почв субтропиков Закавказья. М.: Наука, 1979. С. 251–255.
- Горячкин С.В., Спиридонова И.А., Седов С.Н., Таргульян В.О. Северотаежные почвы на плотных гипсах: морфология, свойства, генезис // Почвоведение. 2003. № 7. С. 773–785.
- Докучаев В.В. Предварительный отчет об исследованиях на Кавказе летом 1899 г. // Изв. Кавк. отд. Русск. геогр. общ-ва. 1899. Т. 2. С. 288–318.
- Киселева Н.Д., Лопатовская О.Г. Особенности профильного распределения гипса в некоторых почвах Приангарья // Вестник Крас. ГАУ. 2010. № 9. С. 17–22.
- Классификация и диагностика почв России. Смоленск: Ойкумена, 2004. 342 с.
- Классификация и диагностика почв СССР. М.: Колос, 1977. 224 с.
- Климентьев А.И., Чибилев А.А., Павлейчик В.М., Грошев И.В., Ложкин И.В., Нестеренко Ю.М. Почвы и ландшафты Кзыладырского карстового поля на Южном Урале и проблемы их охраны // Почвоведение. 2007. № 1. С. 12–22.
- Клопотовский Б.А. Реликтовые гипсовые солончаки (“гажевые почвы”) Южной Грузии // Почвоведение. 1949. № 2. С. 110–114.
- Минашина Н.Г. Серо-коричневые гажевые (гипсоносные) почвы Кировабадского массива Азербайджанской ССР // Тр. Почв. ин-та им. В.В. Докучаева. 1958. Т. LIV. С. 151–254.
- Минашина Н.Г., Шишов Л.Л. Гипсоносные почвы: распространение, генезис, классификация // Почвоведение. 2002. № 3. С. 273–281.
- Минашина Н.Г., Шишов Л.Л., Гаврилова Г.Л. Гажевые солончаки юго-западной части Голодной степи, их почвенные растворы и генезис // Почвоведение. 2004. № 5. С. 527–536.
- Панкова Е.И., Ямнова И.А. Формы гипсовых новообразований как фактор, определяющий мелиоративные свойства гипсоносных почв // Почвоведение. 1987. № 7. С. 101–109.
- Преображенский А.С. Очерк почв Кировабадского района // Тр. АзФАН. Кировабад. Баку. 1936. Т. 21.
- Розанов А.Н. Зональные почвы равнин и предгорий Кура-Араксинской низменности // Тр. Почв. ин-та им. В.В. Докучаева. М., 1954. Т. XL1V. С. 79–157.
- Руководство по лабораторным методам исследования ионно-солевого состава нейтральных и щелочных минеральных почв. М.: Почвенный ин-т им. В.В. Докучаева. 1990. 236 с.
- Семиколенных А.А., Спиридонова И.А., Туюкина Т.Ю., Пучнина Л.В., Шаврина Е.В., Горячкин С.В. Экстремальные экосистемы и почвы открытых гипсово-карстовых ландшафтов тайги Европейского Севера. М.: Медиа-Пресс, 2015. 208 с.
- Симонова Ю.В., Русаков А.В., Рюмин А.Г. Засоленные почвы Ростовской низины (Ярославская область): морфология, генезис и динамика засоления в годовом гидрологическом цикле // Бюл. Почв. ин-та им. В.В. Докучаева. 2018. № 93. С. 40–74.
- Соколова Т.А., Царевский В.В., Максимюк Г.П., Сиземская М.Л. Солевые новообразования в солончаковых солонцах Северного Прикаспия // Почвоведение. 1985. № 6. С. 120–130.
- Спиридонова И.А. Почвообразование и выветривание на плотных гипсах в бореальной зоне: пространственно-временные закономерности. Автореф. дис. … канд. геогр. н. М., 2007. 28 с.
- Толковый словарь по почвоведению / Под ред. А.А. Роде. М.: Наука, 1975. 288 с.
- Тюрюканов А.Н. О чем говорят и молчат почвы. М.: Агропромиздат, 1990. 224 с.
- Феофарова И.И. Псевдоморфозы кальцита по гипсу в почвах // Тр. Почв. ин-та. 1950. Т. 34. С. 202–207.
- Феофарова И.И. Сульфаты в засоленных почвах // Тр. Почв. ин-та. 1958. Т. 53. С. 89–14.
- Хисматуллин Ш.Д. Засоленные почвы речных долин Верхнего Приангарья // Тр. I Сибирской конференции почвоведов. Красноярск, 1962. С. 298–315.
- Хисматуллин Ш.Д. Материалы к классификации засоленных почв лесостепных районов Верхнего Приангарья // Очерки по географии и генезису почв Средней Сибири. М.: Наука, 1964. С. 139–154.
- Хисматуллин Ш.Д. О дерново-сульфатных почвах Приангарья. В кн. Материалы к конференции молодых научных работников. Иркутск. 1961. Сер. биолог. Вып. 2. С. 15–24.
- Хитров Н.Б., Герасимова М.И. Диагностические горизонты в классификации почв России: версия 2021 г. // Почвоведение. 2021. № 8. С. 899–910. https://doi.org/10.31857/S0032180X21080098
- Хитров Н.Б., Герасимова М.И. Предлагаемые изменения в классификации почв России: диагностические признаки и почвообразующие породы // Почвоведение. 2022. № 1. С. 3–18. https://doi.org/10.31857/S0032180X22010087
- Черноусенко Г.И., Лопатовская О.Г., Ямнова И.А. Распространение, химизм и генезис засоленных почв Предбайкалья // География и природные ресурсы. 2005. № 2. С. 84–92.
- Ямнова И.А., Панкова Е.И. Гипсовые новообразования и формирующие их почвообразовательные процессы // Почвоведение. 2013. № 12. С. 1423–1436. https://doi.org/10.7868/S0032180X13120125
- Ямнова И.А., Черноусенко Г.И. Особенности микростроения почв на гипсоносных (гажевых) отложениях Предбайкалья и пустынь Средней Азии // Почва как связующее звено функционирования природных и антропогеннопреобразованных экосистем. Иркутск: Изд-во Иркут. гос. ун-та, 2006. С. 135–137.
- Allen B.L. Micromorphology of Aridisols // Soil Micromorphology and Soil Classification. Soil Science Society of America Special Publication 15, SSSA, Madison, Wisconsin, 1985. P. 197–216.
- Artieda O. Materiales Parentales y Geomorfologı’a en la Ge’nesis de Aridisoles en un Sector del Centro del Valle del Ebro. PhD Dissertation, Universidad de Zaragoza, Spain, 2004. 567 p.
- Chernousenko G.I., Yamnova I.A. Gazha Soils of Russia // 19th International Multidisciplinary Scientific GeoConference SGEM 2019: conference proceedings, Albena, Bulgaria, 30 June–6 July, 2019. Sofia, 2019. V. 19. Iss. 3.2. Soils Forest Ecosystems. P. 231–238. https://doi.org/10.5593/sgem2019/3.2/S13.031
- Eswaran H., Zi-Tong G. Properties, genesis, classification, and distribution of soils with gypsum // Occurrence, Characteristics, and Genesis of Carbonate, Gypsum, and Silica Accummulations in Soils. Soil Science Society of America Special Publication 26, SSSA, Madison, Wisconsin, 1991. P. 89–119.
- Herrero J. Morfologia y Ge’nesis de Suelos Sobre Yesos. Monografias INIA 77, Instituto Nacional de Investigacio’n y Tecnologia Agraria y Alimentaria, Madrid, 1991. 447 p.
- Herrero J., Porta J., Fedoroff N. Hypergypsic soil micromorphology and landscape relationships in north eastern Spain // Soil Sci. Soc. Am. J. 1992. V. 56. P. 1188–1194.
- International Symposium on soils with Gypsum / Ed. R. Poch. Lleida, 15–21 September, 1996. 48 p.
- IUSS Working Group WRB, World Reference Base for Soil Resources 2014, Update 2015, International Soil Classification System for Naming Soils and Creating Legends for Soil Maps, World Soil Resources Reports No. 106. UN Food and Agriculture Organization, Rome, 2015.
- Poch R.M., Artieda O., Herrero J., Lebedeva–Verba M. Gypsic Features // Interpretion of micromorphological features of soils and regoliths. Amsterdam: Elsevier, 2018. P. 259–280.
- Poch R.M. Fabric and Physical Properties of Soils with Gypsic and Hypergypsic horizons of the Ebro Valley. PhD Dissertation, Ghent University, Belgium, 1992. 285 p.
- Poch R.M., De Coster W., Stoops G. Pore space characteristics as indicators of soil behaviour in gypsiferous soils // Geoderma. 1998. V. 87. P. 87–109.
- Stoops G., Ilaiwi M. Gypsum in arid soils, morphology and genesis // Proceedings of the Third International Soil Classification Workshop. Damascus, Syria, 1981. P. 175–185.
- Stoops G., Poch R.M. Micromorphological classification of gypsiferous soil materials // Soil Micromorphology: Studies in Management and Genesis. Developments in Soil Science. Elsevier, Amsterdam, 1994. V. 22. P. 327–332.
- Verba M.P., Yamnova I.A. Gypsum neoformations in nonirrigated and irrigated soils of the serozem zone // Proceed. of the Int. Work. Meet. on Soil Micromorph. 1997. P. 187–195.
- Watson A. Gypsum crusts in deserts // J. Arid Environments. 1979. V. 2. P. 3–20.
Supplementary files








