Luminometer: Principle of Operation, Device, and Recommendations for Assembly
- Authors: Malyshev R.V.1, Silina E.V.1
-
Affiliations:
- Institute of Biology, Komi Scientific Center, Ural Branch, Russian Academy of Sciences
- Issue: No 3 (2023)
- Pages: 108-115
- Section: ФИЗИЧЕСКИЕ ПРИБОРЫ ДЛЯ ЭКОЛОГИИ, МЕДИЦИНЫ, БИОЛОГИИ
- URL: https://medbiosci.ru/0032-8162/article/view/138379
- DOI: https://doi.org/10.31857/S0032816223020234
- EDN: https://elibrary.ru/GTQJWI
- ID: 138379
Cite item
Full Text
Abstract
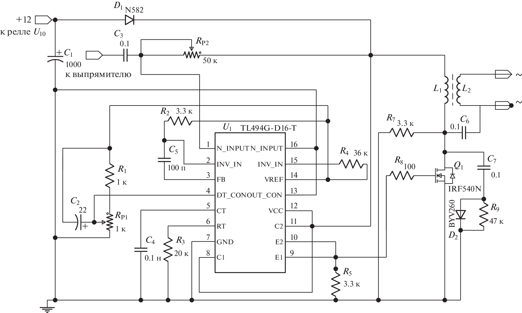
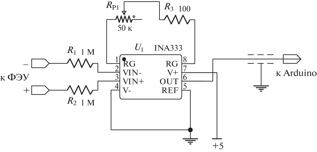
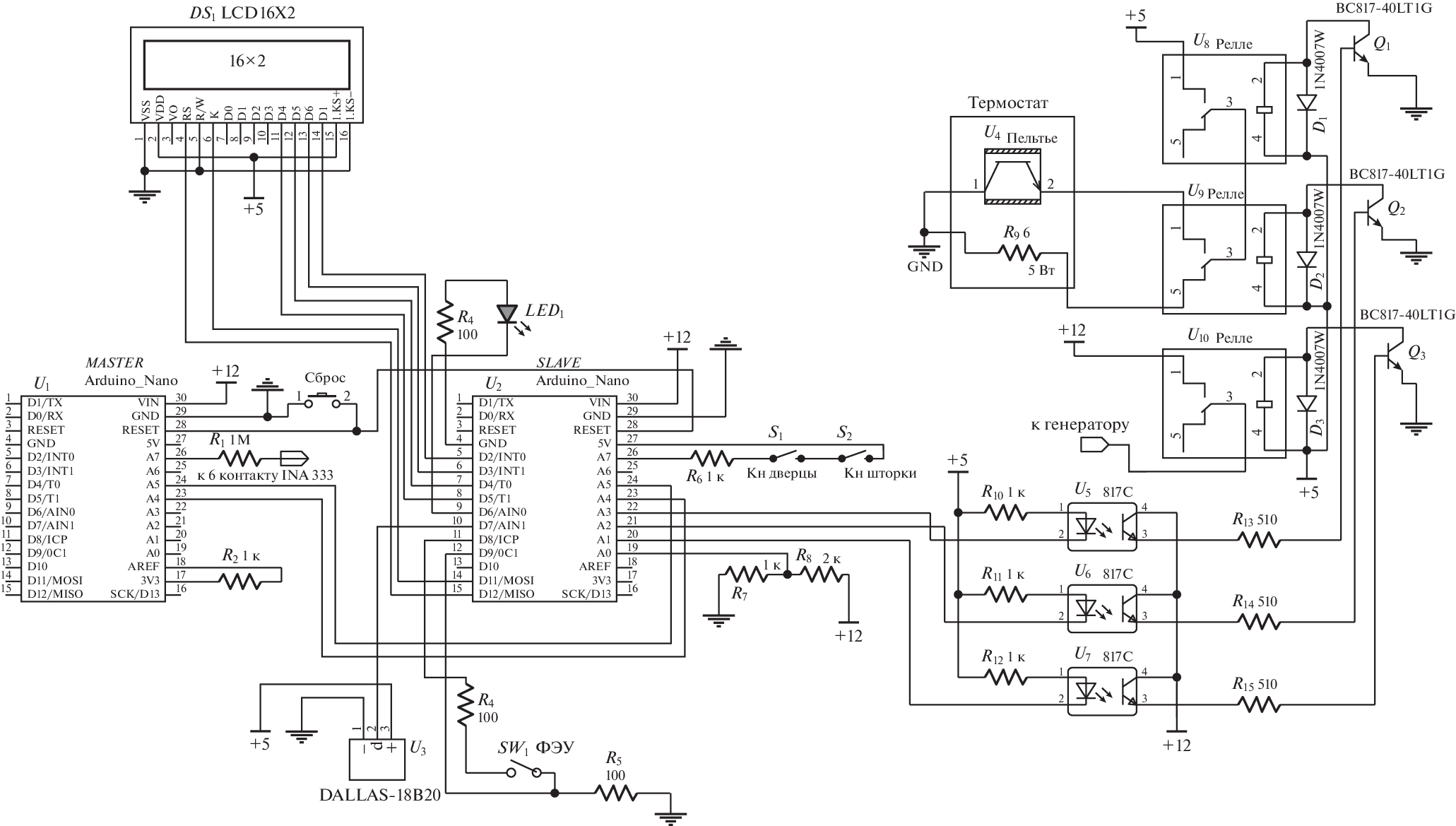
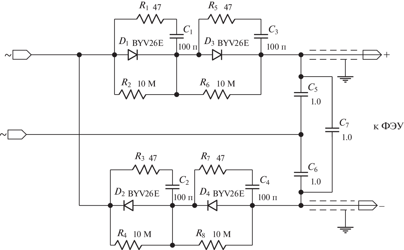
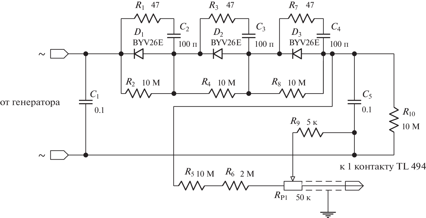
The device and principle of operation of a luminometer designed to determine the concentration of hydrogen peroxide in aqueous solutions by measuring the intensity of the light flux are described. The key points to which attention should be paid in the manufacture of the device are indicated. The results of laboratory tests are described, according to which, in the range of hydrogen peroxide concentrations from 0.12 to 1.95 × 10−6 М, the linear dependence (r2 = 0.97) of signal intensity from H2O2 concentration is preserved. The results of measuring the content of hydrogen peroxide in wheat leaves during deetiolation are presented.
About the authors
R. V. Malyshev
Institute of Biology, Komi Scientific Center, Ural Branch, Russian Academy of Sciences
Email: malrus@ib.komisc.ru
167982, Syktyvkar, Russia
E. V. Silina
Institute of Biology, Komi Scientific Center, Ural Branch, Russian Academy of Sciences
Author for correspondence.
Email: silina@ib.komisc.ru
167982, Syktyvkar, Russia
References
- Цаплев Ю.В. Хемилюминесцентное определение пероксида водорода // В кн. Люминесцентный анализ. М.: Наука, 2015. Глава 8. С. 228−244.
- Бабко А.К., Дубовенко Л.И., Луковская Н.М. Хемилюминесцентный анализ. Киев: Киевская книжная фабрика Октябрь, 1966.
- МУК 4.1.966-99* Методы контроля. Химические факторы. Определение общего железа в питьевой и пресной воде хемилюминесцентным методом. Дата введения 2000-06-01.
- Образцов И.В., Годков М.А. // Молекулярная медицина. 2013. № 4. С. 3.
- Ибрагимова Д.А., Камиль О.М., Янькова Т.В., Яштулов Н.А., Зайцев Н.К. // Химия и технология органических веществ. 2017. Т. 12. № 6. С. 71. https://doi.org/10.32362/2410-6593-2017-12-6-71-76
- Garmash E.V., Velegzhaninov I.O., Grabelnych O.I., Borovik O.A., Silina E.V., Voinikov V.K., Golovko T.K. // Journal of Plant Physiology. 2017. V. 215. P. 110. https://doi.org/10.1016/j.jplph.2017.05.023
Supplementary files













