Problem of Three-Point Bending of an Elastic Beam from Porous Metal
- Authors: Annin B.D.1, Sadovsky V.M.2, Sadovskaya O.V.2
-
Affiliations:
- Lavrentyev Institute of Hydrodynamics, SB RAS
- Institute of Computational Modelling, SB RAS
- Issue: Vol 88, No 2 (2024)
- Pages: 217-227
- Section: Articles
- URL: https://medbiosci.ru/0032-8235/article/view/266191
- DOI: https://doi.org/10.31857/S0032823524020043
- EDN: https://elibrary.ru/XUTZSL
- ID: 266191
Cite item
Full Text
Abstract
Using numerical methods, we construct a solution to a physically and geometrically nonlinear problem of three-point bending of an elastic beam, made of porous metal, with rectangular cross-section. Unlike the classical version of the problem for a homogeneous beam, the heterogeneity over the cross-section due to material compaction because of the collapse of pores, which occurs in the compression zone at sufficiently large deflections, is taken into account. To describe the elastic state of a porous metal, the stress – strain diagram of a bimodular medium is used. The results of computations of strong bending of a beam, made of the low-porosity aluminum foam, are presented. These results demonstrate the difference between the obtained solution and similar solutions for beams, made of homogeneous porous and compacted material.
Keywords
Full Text
- Введение. Пористые металлы (металлические пены) – новые искусственные материалы, которые обладают рядом важных свойств, таких как низкая плотность и теплопроводность, хорошие демпфирующие и звукопоглощающие свойства [1–3]. Они имеют широкую область применения в автомобилестроении, авиастроении, аэрокосмической и других отраслях промышленности [4, 5]. В электронике используются ультралегкие металлические пены, плотность которых ниже 10 мг/см3 [6]. В судостроении применяются сферопласты – композитные материалы с включениями в виде тонкостенных пустотелых стеклянных сфер и другие хаотически армированные композиты на эпоксидной основе, обладающие аналогичными деформационными характеристиками [7].
Способность пористых металлов эффективно поглощать энергию в процессе пластической деформации открывает перспективы их применения для изготовления бамперов автомобилей и элементов кабин и кузовов, так называемых «сминаемых зон». Их можно использовать в технических устройствах в качестве разрушаемых предохранителей, которые рассеивают энергию динамического удара, предотвращая разрушение механической системы, а также для хранения и транспортировки материалов, чувствительных к изменению температуры, взрывоопасных веществ и радиоактивных материалов. Еще одна перспективная область применения, развиваемая в последнее время – баллистическая защита. Экспериментальные исследования [8] показали, что пористые металлы имеют хороший потенциал при изготовлении демпфирующих прослоек легкой брони.
К математическому моделированию пористых металлов в задачах статики широко применяется метод конечных элементов [9]. Большое число работ посвящено построению и численному исследованию дискретных моделей (см. список цитируемой литературы [10]). Математическая модель для описания динамического деформирования, учитывающая пороговое повышение прочности материала при схлопывании пор в рамках механики сплошной среды, предложена в [11]. На основе этой модели был разработан программный комплекс для численного решения краевых задач и проведены тестовые расчеты. Рассматривалась задача об одномерных движениях с ударными волнами, вызванными внезапным приложением равномерно распределенного давления на границе пористого полупространства, имеющая точное решение. Было показано, что в зависимости от начальной пористости, давления и механических параметров среды реализуются одноволновая конфигурация из упругой волны уплотнения или одна из двухволновых конфигураций. В первой из них схлопывание пор и упругое сжатие уплотненного материала до предельного упругого состояния происходит на фронте предвестника, за которым следует пластическая ударная волна. Такое поведение характерно для низкопористых металлов. Во второй конфигурации, характерной для высокопористых металлов, на фронте упругого предвестника материал переходит в предельное состояние, в котором происходит пластическая потеря устойчивости пористого скелета. Поры схлопываются на узком фронте пластической волны уплотнения, движущейся с меньшей скоростью, чем скорость пластической волны в уплотненном материале. Решались также задачи в двумерной постановке. В частности, проводилось сравнение результатов расчетов с точным решением задачи о квазистатическом расширении цилиндрической полости в пористой среде, которое построено в [12].
В настоящей работе решается задача трехточечного изгиба балки прямоугольного сечения при малых деформациях и больших прогибах, обусловленных конечными поворотами ее элементов. Такое приближение в случае чистого изгиба приводит к уравнению эластики Эйлера [13]. Рассматриваемая схема нагружения достаточно просто реализуется в эксперименте при наличии минимального оборудования, и на ее основе можно разработать простой способ определения феноменологических параметров пористых металлов. В математической модели учитывается пороговое повышение жесткости материала при схлопывании пор. Особенность полученного решения связана с тем, что нейтральная линия при изгибе смещается относительно срединной линии в сторону уплотненной части сечения балки, причем величина смещения меняется вдоль ее оси.
- Постановка задачи. Балка прямоугольного сечения из пористого металла установлена на двух опорах, как это показано на рис. 1, и находится под действием сосредоточенной силы 2Р. Длина балки равна 2l, опоры удалены от середины (точки приложения силы) на расстояние . Опоры могут быть неподвижными (рис. 1, а) или скользящими (рис. 1, б). В первом случае балка соскальзывает с них в точках контакта. Во втором случае скольжения не происходит и опоры перемещаются вместе с изгибаемой балкой. Предполагается, что толщина балки многократно превышает характерный размер пор. Материал считается билинейным. Модуль упругости при растяжении и при сжатии до момента схлопывания пор обозначается через , после схлопывания – через . Если значение действующей силы ниже некоторого критического значения , то схлопывания пор пористого скелета не происходит, и реализуется классическое решение задачи трехточечного изгиба с модулем упругости . Если значение выше критического, то в окрестности точки приложения силы образуется зона схлопывания пор, которая увеличивается с ростом P, распространяясь по направлению к срединной оси балки и к опорам. Зоны схлопывания могут образовываться также в окрестности опор за счет сжатия под действием сил реакции, но этот эффект в математической модели не рассматривается.
Рис. 1. Схемы нагружения балки.
2.1. Цилиндрический изгиб. Реологическая схема и диаграмма одноосной деформации пористого металла с начальной пористостью представлены на рис. 2. Определяющее уравнение, учитывающее эффект схлопывания пор, принимает вид [14]:
если , (2.1)
Рис. 2. Реологическая схема (а) и диаграмма (б) низкопористого металла.
При цилиндрическом изгибе деформация определяется по формуле , где R – радиус кривизны, y – координата точки поперечного сечения балки, отсчитываемая от нейтральной линии, продольная деформация которой равна нулю. Всюду ниже через и обозначены толщины сечений (слоев) с раскрытыми и сжатыми порами, – толщина балки, – расстояние от нейтральной линии до линии схлопывания пор (рис. 3).
Рис. 3. Схема цилиндрического изгиба.
Из непрерывности напряжения при следует равенство , которое справедливо только если . Если , то изгибная жесткость балки вычисляется по формуле для цилиндрического изгиба однородной балки с модулем упругости .
Далее рассмотрим случай , когда вблизи нижней стороны балки при цилиндрическом изгибе образуется зона схлопывания пор. Из условия равенства нулю осевого усилия получим уравнение для вычисления величин :
Отсюда
, (2.2)
Формула для изгибной жесткости с учетом неоднородности распределения модуля упругости по сечению балки принимает вид:
После вычисления интегралов и простых преобразований получим
Удобно представить отношение изгибных жесткостей через безразмерные параметры и :
В силу (2.2)
,
Подстановка этих формул в предыдущее выражение приводит к окончательному результату:
(2.3)
Зависимость отношения жесткостей (2.3) от параметра , пропорционального радиусу кривизны, представлена графически на рис. 4 для различных значений . На рис. 5 приведены графики зависимости от для таких же значений .
Рис. 4. Зависимость безразмерной изгибной жесткости от параметра для (кривые 1–5, соответственно).
Рис. 5. Зависимость безразмерной толщины от параметра для (кривые 1–5, соответственно).
Заметим, что предельное значение отношения при больших значениях параметра , когда , равно . Толщина слоя с раскрытыми порами при стремится к h, а толщина уплотненного слоя убывает к нулю.
2.2. Задача трехточечного изгиба. Уравнение, описывающее плоский изгиб тонкой балки прямоугольного сечения при произвольной величине прогиба, выводится из вариационного принципа Лагранжа, согласно которому в состоянии равновесия достигается минимум интеграла упругой энергии:
(2.4)
Здесь – угол наклона изогнутой оси балки к оси x, s – длина дуги, отсчитываемая от середины. Координаты точки на изогнутой оси определяются через угол по формулам
(2.5)
учитывающим симметрию задачи и граничные условия на опорах. Здесь – расстояние от середины балки до точки контакта с опорой вдоль изогнутой оси балки, которое в случае неподвижных опор зависит от стрелы прогиба из-за проскальзывания и отличается от . В случае скользящих опор расстояние меняется с изгибом, в то время как остается постоянным. Вариационное уравнение Эйлера для задачи минимизации имеет вид:
если (2.6)
если
Полученное уравнение соответствует физически и геометрически нелинейной модели изгиба. Форма изогнутой оси балки определяется через решение задачи (2.5), (2.6) с учетом граничных условий симметрии относительно середины: и отсутствия изгибающего момента на правом конце: . Зависимость изгибной жесткости от длины дуги задается формулой (2.3) совместно с уравнением: , которое следует из определения кривизны. Если опоры неподвижны, то величина находится из условия: при . Если опоры скользящие, то из этого же условия определяется расстояние при фиксированном значении . В безызгибном положении балки принимается равным половине расстояния между опорами.
2.3. Точное решение задачи при . Уравнение (2.6) интегрируется в квадратурах в случае разномодульного материала, определяющее уравнение которого совпадает с (2.1), если положить . Для такого материала изгибная жесткость постоянна – не зависит от s
Получаемое решение имеет самостоятельный интерес, его можно использовать в качестве теста при верификации вычислительного алгоритма и компьютерной программы.
Так как при и , то в силу (2.6) за опорами . Умножение обеих частей (2.6) на позволяет получить первый интеграл:
при
Разделение переменных и последующее интегрирование приводят к уравнению
решение которого выражается через эллиптический интеграл Лежандра 1-го рода и записывается в неявной форме:
(2.7)
где , i – мнимая единица. Постоянный угол определяется из уравнения (2.7) после подстановки и .
При решении уравнений (2.7) и (2.8) использовались библиотечные процедуры компьютерной платформы Matlab. Сопоставление прогибов балки, полученных с помощью описанного ниже алгоритма, с точным решением показало совпадение результатов в пределах погрешности, которая соответствует теоретической точности применяемой разностной схемы.
2.4. Учет осевой деформации и поперечных сдвигов. Уравнение (2.6) описывает чистый изгиб, при котором нейтральная линия изогнутой балки совпадает со срединной линией. Однако при учете схлопывания пор она смещается в сторону зоны уплотнения. Чтобы получить более точное уравнение изгиба, вектор положения точки балки представим в виде линейного разложения по толщине:
где – лагранжевы координаты точки относительно декартовой координатной системы, связанной с центральной линией. В соответствии с теоремой о полярном разложении Кэли тензор дисторсии на этой линии
равен произведению ортогонального тензора , описывающего поворот окрестности точки, и симметричного тензора – меры деформации Коши:
В этом разложении приняты следующие обозначения: – продольная деформация, – деформация сдвига. На поверхности балки отсутствуют внешние распределенные усилия, поэтому деформация обжатия по толщине равна , где – коэффициент Пуассона. Деформация обжатия поперек плоскости изгиба также равна .
Полярное разложение позволяет получить уравнения, обобщающие (2.5):
(2.8)
Кроме того, из него же получаются формулы, которые служат для определения положения точки, отстоящей от оси:
Интеграл энергии с учетом осевой деформации и поперечного сдвига принимает вид:
где , ( – модули сдвига). Из второго уравнения (2.8) следует, что
Варьированием интеграла энергии по и с учетом выражения для получим уравнения для деформаций
и уравнение упругой линии
(2.9)
где , с граничными условиями .
Судя по уравнению (2.9), влиянием поперечных сдвигов и осевой деформации при расчете прогиба балки можно пренебречь, если входящий в правую часть безразмерный параметр a (функция от s) много меньше единицы. Если же величина сравнима с единицей, то при больших прогибах такое пренебрежение неправомерно.
- Результаты методических расчетов. Краевая задача для уравнения (2.9) решалась численно на основе разностной схемы второго порядка точности. При этом распределение изгибной жесткости и модулей упругости по сечению балки находилось с помощью метода последовательных приближений (метода переменных параметров упругости).
С учетом симметрии половина балки разбивалась вдоль оси равномерной сеткой из узлов с шагом . Нелинейная правая часть в уравнении изгиба учитывалась итерационно по методу Ньютона. В качестве начального приближения принималось безызгибное состояние балки с узловыми значениями . Новое приближение определялось через предыдущее из системы линеаризованных уравнений ():
,
где .
Совместно с граничными условиями , эта система решалась методом трехдиагональной прогонки. Для окончания итерационного процесса использовалось условие: , в котором – заданная погрешность вычислений.
Эйлеровы координаты узловых точек балки рассчитывались по разносной схеме, аппроксимирующей уравнения (2.8):
с граничными условиями , , где – номер ближайшего узла к опоре, который определяется через расстояние до опор вдоль изогнутой оси балки.
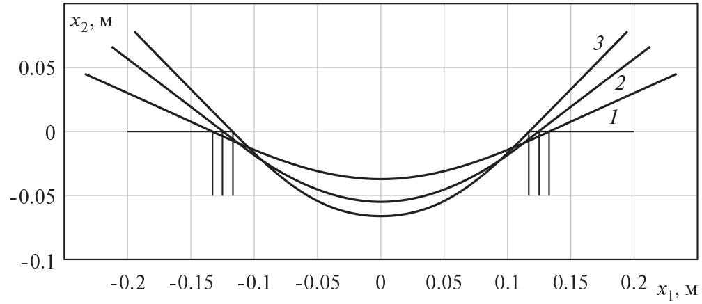
На рис. 6 приведены расчетные прогибы балки для низкопористого пеноалюминия с параметрами , E+ = 50 ГПa, в случае неподвижных опор. Для высокопористого материала (металлической пены) уравнения упругой балки неприменимы, так как схлопывание пор происходит после перехода прослоек пористого скелета в необратимое пластическое состояние, что необходимо учитывать при построении математической модели. Модуль упругости уплотненного материала принимался равным модулю Юнга для обычного (плотного) алюминия: E — = 70 ГПa. В расчетах варианта задачи для неподвижных опор , , h = 0.05 м, . В варианте со скользящими опорами .
Рис. 6. Расчетные прогибы балки: 1 – алюминий; 2 – пористый алюминий; 3 – пористый алюминий, без учета уплотнения.
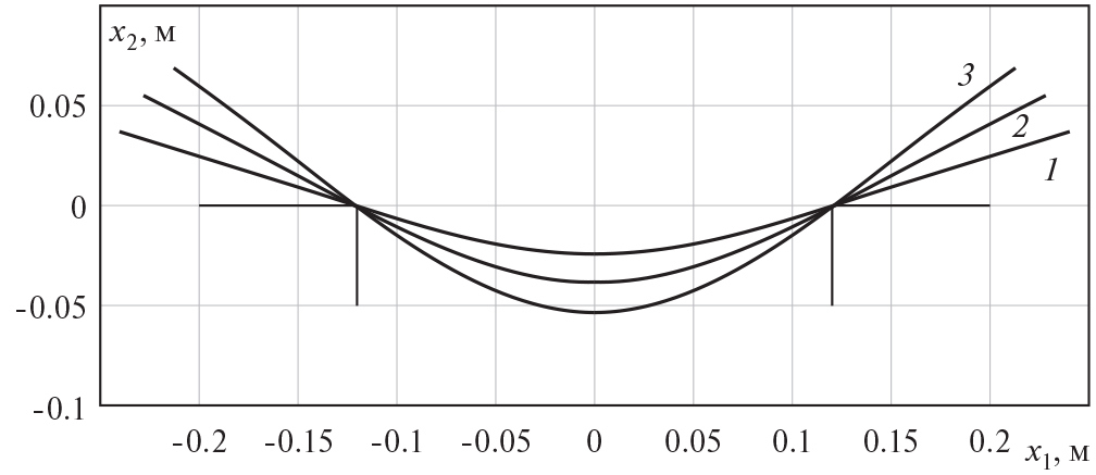
На рис. 7 приведены аналогичные результаты расчетов для задачи со скользящими опорами. Заметим, что учет продольной деформации и сдвига вносит изменения порядка одного процента в распределение изгибных деформаций, но при рассматриваемых условиях закрепления и нагружения балки слабо влияет на стрелу прогиба. Однако уточненная математическая модель применима к расчету изгиба балок при других типах граничных условий.
Рис. 7. Расчетные прогибы балки: 1 – алюминий; 2 – пористый алюминий; 3 – пористый алюминий, без учета уплотнения.
Анализ результатов в целом показывает, что эффект уплотнения пористого металла при схлопывании пор под действием сжимающих напряжений оказывает существенное влияние на стрелу прогиба балки.
Заключение. Разработана математическая модель и вычислительный алгоритм для решения нелинейной задачи трехточечного изгиба балки из пористого металла. При больших прогибах проведено сравнение результатов расчетов с учетом и без учета уплотнения материала. Предлагаемая методика легко обобщается на случай многослойной балки, один или несколько слоев которой изготовлены из пористого металла.
Работа поддержана Красноярским математическим центром, финансируемым Минобрнауки РФ в рамках мероприятий по созданию и развитию региональных НОМЦ (Соглашение 075–02–2024–1378).
About the authors
B. D. Annin
Lavrentyev Institute of Hydrodynamics, SB RAS
Author for correspondence.
Email: bdannin@mail.ru
Russian Federation, Novosibirsk
V. M. Sadovsky
Institute of Computational Modelling, SB RAS
Email: sadov@icm.krasn.ru
Russian Federation, Krasnoyarsk
O. V. Sadovskaya
Institute of Computational Modelling, SB RAS
Email: o_sadov@icm.krasn.ru
Russian Federation, Krasnoyarsk
References
- Gibson L.J. Mechanical behavior of metallic foams // Annu. Rev. Mater. Sci., 2000, vol. 30, no. 1, pp. 191–227.
- Banhart J. Manufacturing routes for metallic foams // JOM, 2000, vol. 52, no. 12, pp. 22–27.
- Ashby M.F. Plastic deformation of cellular materials // Encyclopedia of Materials: Science and Technology, pp. 7068–7071. Oxford: Pergamon, 2001.
- Leushin I.O., Grachev A.N., Nazarov V.N., Gorokhov P.A. Aluminum foam is a promising material for the production of cast products for responsible purposes // The Theory&Proc. Engng. of Metall. Prod., 2020, vol. 35, no. 4, pp. 35–38. (in Russian)
- Prokhorchuk E.A., Leonov A.A., Vlasova K.A. et al. Prospects for the use of hot isostatic pressing in cast aluminum alloys (review) // Proc. VIAM, 2021, vol. 106, no. 12, pp. 21–30. (in Russian)
- Schaedler T.A., Jacobsen A. J., Torrents A. et al. Ultralight metallic microlattices // Science, 2011, vol. 334, no. 6058, pp. 962–965.
- Annin B.D. Mechanics of Deformable Solids: Sel. works. Novosibirsk: SB RAS, 2022. 288 p. (in Russian)
- Garcia-Avila M., Portanova M., Rabiei A. Ballistic performance of composite metal foams // Compos. Struct., 2015, vol. 125, pp. 202–211.
- Czekanski A., Elbestawi M.A., Meguid S.A. On the FE modeling of closed-cell aluminum foam // Int. J. Mech. Mater. Des., 2005, vol. 2, no. 1–2, pp. 23–34.
- Völlmecke C., Todt M., Yiatros S. Buckling and postbuckling of architectured materials: A review of methods for lattice structures and metal foams // Compos. Adv. Mater., 2021, vol. 30, pp. 1–12.
- Sadovskii V.M., Sadovskaya O.V. Analyzing the deformation of a porous medium with account for the collapse of pores // J. Appl. Mech. Tech. Phys., 2016, vol. 57, no. 5, pp. 808–818.
- Sadovskii V.M., Sadovskaya O.V., Luk’yanov A.A. Radial expansion of a cylindrical or spherical cavity in an infinite porous medium // J. Appl. Mech. Tech. Phys., 2014, vol. 55, no. 4, pp. 689–700.
- Rabotnov Yu.N. Mechanics of Deformable Solids. Moscow: Nauka, 1979. 744 p. (in Russian)
- Sadovskaya O., Sadovskii V. Mathematical Modeling in Mechanics of Granular Materials. Ser.: Advanced Structured Materials, vol. 21. Heidelberg: Springer, 2012. 390 p.
Supplementary files









