Development of Flowsheet of Separation of a Phenol Production Mixture Based on the Analysis of Phase Equilibrium Diagrams
- Authors: Gaganov I.S.1, Belim S.S.1, Frolkova A.V.1, Frolkova A.K.1
-
Affiliations:
- MIREA—Russian Technological University
- Issue: Vol 57, No 1 (2023)
- Pages: 38-47
- Section: Articles
- Published: 01.01.2023
- URL: https://medbiosci.ru/0040-3571/article/view/138397
- DOI: https://doi.org/10.31857/S0040357123010049
- EDN: https://elibrary.ru/BLYAFU
- ID: 138397
Cite item
Full Text
Abstract
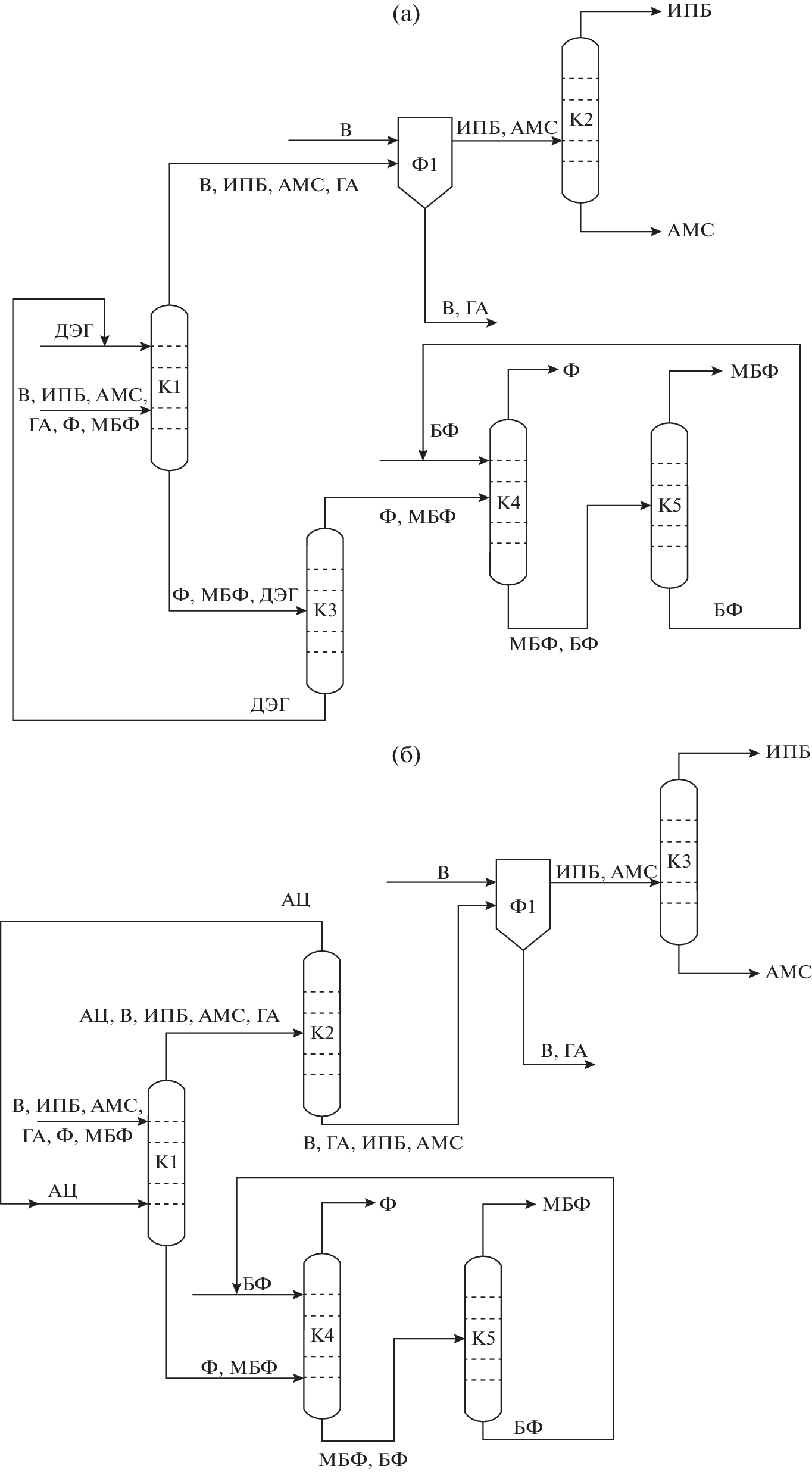
In the large-scale production of phenol by the cumene method, an important constituent is the separation of multicomponent mixtures containing the target products and various impurities. The potential of distillation processes of a specific composition is determined by the structure of the vapor–liquid equilibrium diagram structure. The paper analyzes the phase diagram of a six-component system and its constituents of a smaller dimension. Thermodynamic restrictions on the distillation process associated with the presence of separatric manifolds are established, and ways to overcome them through the use of special techniques are shown. The structures of mixture separation flowsheets are proposed and the columns operation parameters are determined. The use of the re-extractive distillation process is a viable alternative for phenol purification, since it allows the second product of the cumene method, acetone, to be involved in the technological cycle.
About the authors
I. S. Gaganov
MIREA—Russian Technological University
Email: ivan.gaganov@yandex.ru
Moscow, Russia
S. S. Belim
MIREA—Russian Technological University
Email: ivan.gaganov@yandex.ru
Moscow, Russia
A. V. Frolkova
MIREA—Russian Technological University
Email: ivan.gaganov@yandex.ru
Moscow, Russia
A. K. Frolkova
MIREA—Russian Technological University
Author for correspondence.
Email: ivan.gaganov@yandex.ru
Moscow, Russia
References
- Кружалов Б.Д., Голованенко Б.И. Совместное получение фенола и ацетона. М.: Госхимиздат, 1963.
- Тимофеев В.С., Серафимов Л.А., Тимошенко А.В. Принципы технологии основного органического и нефтехимического синтеза. Учеб. для ВУЗов. 3-е изд., перераб., доп. М.: Высшая школа, 2010.
- Адельсон С.В., Вишнякова Т.П., Паушкин Я.М. Технология нефтехимического синтеза. Учеб. для ВУЗов. 2-е изд., перераб. М.: Химия, 1985.
- Волкова А.В. Рынок базовых продуктов нефтехимии: олефины и ароматические углеводороды. М.: НИУ “ВШЭ”, 2019.
- Определяя стратегии химической отрасли. К 60-летию ОАО “НИИТЭХИМ” / Под ред. Юданова В.А. М.: “НИИТЭХИМ”, 2018.
- ФЕНОЛ: свойства и технология производства // Аналитический портал химической промышленности URL: https://www.newchemistry.ru/printletter.php?n_id=2464 (дата обращения: 17.09.2022).
- Романова Н.А., Леонтьев В.С. Структурно-энергетическая оптимизация технологии выделения фенола и ацетона с использованием компонентов реакционной смеси в качестве разделяющих агентов // Нефтехимия. 2017. Т. 57. № 3. С. 319.
- Закошанский В.М. Проблемы разделения и очистки продуктов при промышленном получении фенола. Рос. хим. журн. 2008. Т. 52. № 4. С. 103.
- Закошанский В.М. Фенол и ацетон: Анализ технологий, кинетики и механизма основных реакций. СПб.: ХИМИЗДАТ, 2009.
- Zakoshansky V.M., Vasilieva I.I., Griaznov A.K. Method for purifying of ohenol. Pat. 5.502.259 US. 1996.
- Кошелев Ю.Н., Закошанский В.М., Васильева И.И., Маслов Ю.И. Способ очистки фенола от примесей. Пат. 2266275 РФ. 2005.
- Перевалова Т.М., Комарова Л.Ф. Изучение свойств нового полимера для создания экологически чистой технологии обезвреживания производственных сточных // Химия растительного сырья. 1998. № 3. С. 65.
- Shirahata T., Hatakeyama M., Yasuda K. Method for purifying phenol. Pat. 3 388 412 EP. 2021.
- Гаганов И.С., Фертикова В.Г., Фролкова А.В., Фролкова А.К. Очистка фенола и хлороформа от примесных компонентов экстрактивной ректификацией // Химическая технология. 2022. Т. 23. № 3. С. 138–144.
- Васильева И.И., Тывина Т.Н., Дмитриева И.Д. Очистка фенола от гидроксиацетона и 2-метилбензофурана методом ректификации // Рос. хим. журн. 2008. Т. 52. № 4. С. 124.
- Жаров В.Т., Серафимов Л.А. Физико-химические основы дистилляции и ректификации. Л.: Химия, 1975.
- Serafimov L.A., Frolkova A.V. Determination of vapor-liquid equilibrium diagrams of multicomponent systems // Chem. Pap. 2016. V. 70. № 12. P. 1578.
- Фролкова А.В., Охлопкова Е.А., Фролкова А.К. Термодинамико-топологический анализ структуры фазовой диаграммы пятикомпонентной системы и синтез схемы разделения смеси органических продуктов // Химия и технология органических веществ. 2020. Т. 16. № 4. С. 15–23
- NIST Chemistry WebBook URL: https://webbook.nist.gov/ (дата обращения: 17.09.2022).
- Огородников С.К., Лестева Т.М., Коган В.Б. Азеотропные смеси. Л.: Химия, 1971.
- Хорсли Л. Таблицы азеотропных смесей: пер. с анг. Кочеткова Н.К. М.: Изд-во Иностранной литературы, 1951.
- Фролкова А.К., Серафимов Л.А., Фролкова А.В., Шаронова Е.А. Топологический анализ диаграмм расслаивания многокомпонентных систем с бинодальными многообразиями закрытого типа // Теор. Основы хим. технологии. 2012. Т. 46. № 1. С. 49. [Frolkova A.K., Serafimov L.A., Frolkova A.V., Sharonova E.A. Enumeration of boundary constituents of the phase separation diagrams of multicomponent systems: systems with closed-type binodal manifolds // Theor. Found. Chem. Eng. 2012. Т. 46. № 1. С. 44].
- Коган В.Б. Азеотропная и экстрактивная ректификация. 2-е изд., доп. и пер. Л.: Химия, 1971.
- Раева В.М., Стоякина И.Е. Выбор экстрактивных агентов с использованием данных состав – избыточная энергия Гиббса // Журн. физ. химии. 2021. Т. 95. № 9. С. 1320. [Raeva V.M., Stoyakina I.E. Selecting extractive agents on the basis of composition–excess Gibbs energy data // Russ. J. Phys. Chem. A. 2021. Т. 95. № 9. С. 1779].
- Gerbaud V., Rodríguez-Donis I., Hegely L., Láng P., Dénes F. et al. Review of Extractive Distillation. Process design, operation optimization and control // Chem. Eng. Res. Des. 2019 V. 141. P. 229.
- Фролкова А.В., Пешехонцева М.Е., Гаганов И.С. Промежуточное заданное разделение при ректификации четырехкомпонентных смесей // Тон. хим. техн. 2018. Т. 13. № 3. С. 48.
- Гаганов И.С. Оптимизация технологии выделения фенола экстрактивной ректификацией // Материалы XXX Менделеевской школы-конференции молодых ученых. М.: МГУ им. М.В. Ломоносова, 2020. С. 51.
- Gaganov I., Frolkova A., Frolkova A. Process for the recovery of phenol from a reaction mixture obtained by cumene method // Proceedings of 47th International Conference of SSCHE – online conference, Bratislava, Slovakia 2021.
- ГОСТ 23519-93. Фенол синтетический технический. Технические условия.




