Cold-Pressing Processing of a Fluoropolymer-Based Composite Material
- Authors: Stolin A.M.1, Stelmakh L.S.1, Stelmakh E.V.1
-
Affiliations:
- Merzhanov Institute of Structural Macrokinetics and Problems of Materials Science, Russian Academy of Sciences
- Issue: Vol 57, No 1 (2023)
- Pages: 117-124
- Section: Articles
- Published: 01.01.2023
- URL: https://medbiosci.ru/0040-3571/article/view/138419
- DOI: https://doi.org/10.31857/S0040357123010141
- EDN: https://elibrary.ru/BPJWBQ
- ID: 138419
Cite item
Full Text
Abstract
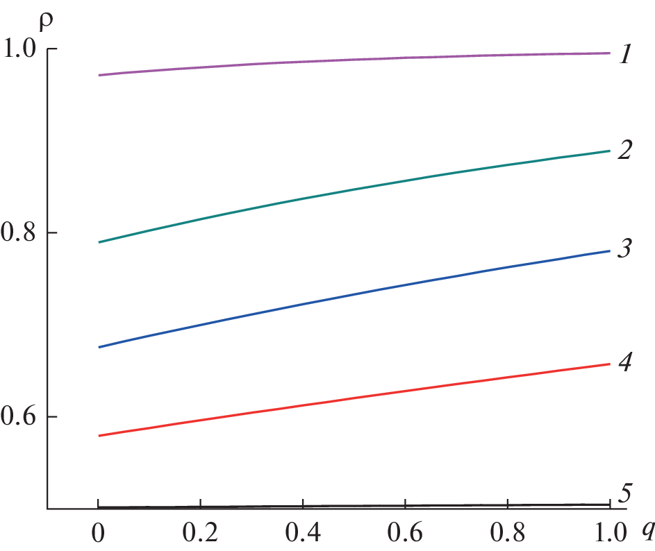
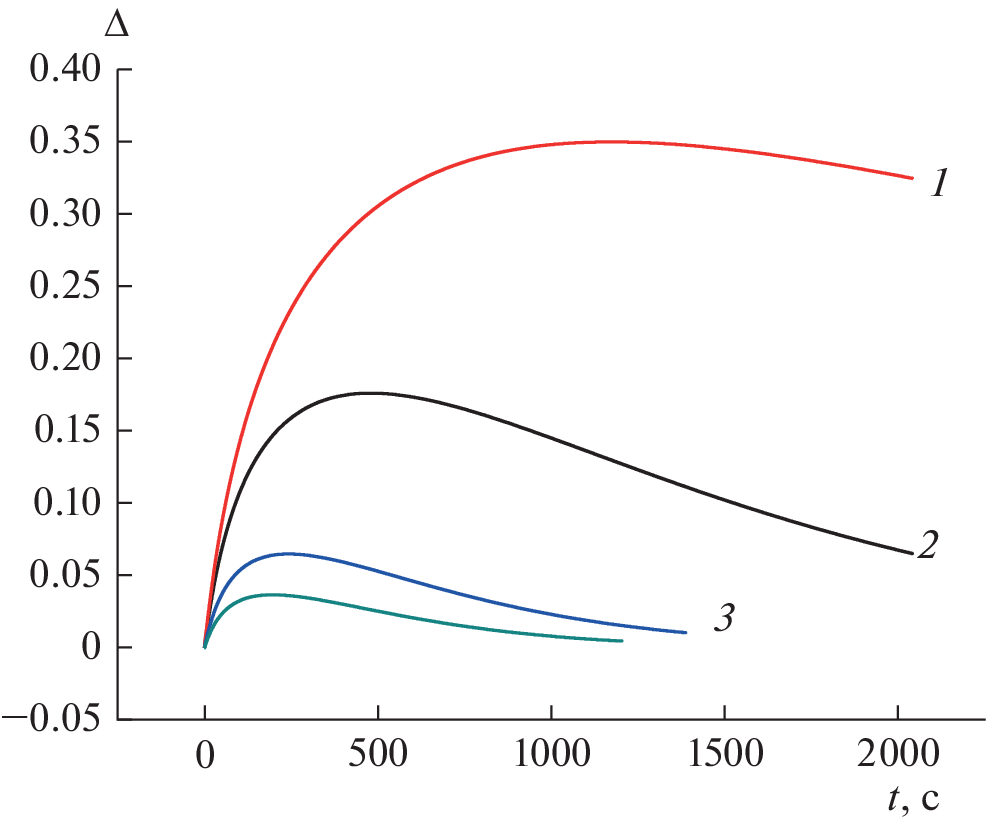
External friction–assisted single-action cold pressing is theoretically analyzed as applied to powder polymer composite materials based on a fluoropolymer with small contents of additives (<5%), such as silicon dioxide SiO2, kaolinite Al4[Si4O10](OH)8, carbon nanotubes, and carbon fiber. Analytical solutions are obtained in the form of formulas that make it possible to analyze how the compaction of the materials is affected by the applied pressure, the coefficient of external friction, the geometric sizes of the compacts, and the properties of the material, including its porosity. A simplified system of the initial equations in Lagrangian variables after averaging over the radius is used to numerically calculate the development of the density inhomogeneity over the volume of the material as a function of time, which is brought about by the difference between the compaction rates of the lower and upper layers. New clear concepts of the kinetics of compaction of fluoropolymer-based powder materials are determined, and the qualitative features of various stages of development of the density inhomogeneity are identified. Answers are found to the practically important questions related to the experimental determination of the time of the pressing process to obtain a high-quality blank.
About the authors
A. M. Stolin
Merzhanov Institute of Structural Macrokinetics and Problems of Materials Science, Russian Academy of Sciences
Email: amstolin@ism.ac.ru
142432, Chernogolovka, Moscow oblast, Russia
L. S. Stelmakh
Merzhanov Institute of Structural Macrokinetics and Problems of Materials Science, Russian Academy of Sciences
Email: amstolin@ism.ac.ru
142432, Chernogolovka, Moscow oblast, Russia
E. V. Stelmakh
Merzhanov Institute of Structural Macrokinetics and Problems of Materials Science, Russian Academy of Sciences
Author for correspondence.
Email: amstolin@ism.ac.ru
142432, Chernogolovka, Moscow oblast, Russia
References
- Stolin A.M., Bazhin P.M. Manufacture of Multipurpose Composite and Ceramic Materials in the Combustion Regime and High-temperature Deformation (SHS Extrusion) // Theor. Found. Chem. Eng. 2014. V. 48. № 6. P. 751. [Столин А.М., Бажин П.М. Получение изделий многофункционального назначения из композитных и керамических материалов в режиме горения и высокотемпературного деформирования (СВС-экструзия) // Теорет. основы хим. технологии. 2014. Т. 48. № 6. С. 603]
- Бережной А.С. О зависимости между давлением прессования и пористостью необожженных огнеупорных изделий // Огнеупоры. 1947. № 3. С. 124–130.
- Покровский Г.И. Исследования по физике грунтов / Изд. Института ВОДГЕО, Гл. ред. строительной литературы. М.–Л.: 1937.
- Bal’shin M.Y. Novel principles of calculation and analysis of powder compression // Sov. Powder Metall. Met. Ceram. 1965. V. 4. № 12. P. 975.
- Френкель Я.И. Вязкое течение в кристаллических телах. М.: Физматгиз, 1958. Т. 2.
- Mackenzie J.K., Shuttworth P.A. Phenomenological theory sintering. Proc. Phys.Soc. B. 1949. 62. № 12. P. 833.
- Скороход В.В. Реологические основы спекания. Киев: Наукова думка, 1972.
- Штерн М.Б., Сердюк Г.Г., Максименко Л.А., Трухан Ю.В., Шуляков Ю.М. Феноменологические теории прессования порошков. Киев: Наукова думка, 1982.
- Бальшин М.Б. Порошковое металловедение. М.: Металлургиздат, 1943.
- Жданович Г.М. Теория прессования металлических порошков. М.: Металлургия, 1969.
- Скотников М.В, Чулков В.Н., Прилепкин В.Н. Джангирян В.Г. Распределение напряжений и скоростей при уплотнении вязких тел в замкнутых объемах // Порошковая металлургия. 1984. № 6. С. 21.
- Горохов В.М., Дорошкевич Е.А., Звонарев В.Н., Рябов И.Н. Напряженно-деформированное состояние пористой заготовки при горячем прессовании и свободной осадке с учетом внешнего трения. Математическое моделирование процессов // Порошковая металлургия. 1987. № 1. С. 34.
- Parshin D.A., Stel’makh L.S., Stolin A.M. Mathematical Modeling of Solid-Phase Plunger Extrusion with Two-Stage Compression of Composite Materials // Theor. Found. Chem. Eng. 2015. V. 49. № 3. P. 344. [Паршин Д.А., Стельмах Л.С., Столин А.М. Математическое моделирование твердофазной плунжерной экструзии с двухступенчатым обжатием композитных материалов // Теорет. основы хим. технологии. 2015. Т. 49. № 3. С. 361.]
- Бучацкий Л.М., Столин А.М., Худяев С.И. Распределение плотности в пористом теле при горячем одностороннем прессовании // Порошковая металлургия. 1987. № 12. С. 9.
- Столин А.М., Стельмах Л.С., Стельмах Э.В. Высокотемпературное прессование порошкового материала в условиях внешнего трения // Композиты и наноструктуры. 2017. Т. 3,4. № 35–36. С. 156–161.
- Столин А.М., Стельмах Л.С., Паршин Д.А., Стельмах Э.В. Высокотемпературное прессование порошкового материала в условиях внешнего трения // НАУКА СОВРЕМЕННОСТИ. Сборник материалов международной научной конференции. Москва, 2015. С. 154.
- Stolin A.M., Stel’makh L.S., Karpov S.V., Alymov M.I. External friction in SHS compaction // Dokl. Chem. 2019. V. 487. № 2. P. 235.
- Korachkin D., Gethin D., Lewis R., Tweed J. Friction measurement and lubrication in unloading and ejection stages in powder pressing cycle. // Powder Metall. 2008. V. 51. № 1. P. 14.
- Canta T., Frunza D. Friction-assisted pressing of PM components // J. Mater. Process. Technol. 2003. V. 143, 144. № 1. P. 645.
- Sinka I., Cunningham J., Zavaliangos A. The effect of wall friction in the compaction of pharmaceutical tablets with curved faces: a validation study of the Drucker–Prager Cap model // Powder Technol. 2003. V. 133. № 1, 3. P. 33.
- Stolin A.M., Stelmakh L.S. Features of compaction kinetics for powder materials under nonisothermal conditions. Part 1. Compaction kinetics in regular and fiber regimes // Powder Metall. Met. Ceram. 2001. V. 40. № 11, 12. P. 556.
- Stolin A.M., Stel′makh L.S., Karpov S.V. High-temperature indirect compaction of powder materials with active action of an external friction force // J. Eng. Phys. Thermophys. 2020. V. 93. № 2. P. 317.
- Luo J., Stevens R., Ren Y. Constrained sintering of a sphere with radial density gradient: Viscous model // Metall. Mater. Trans. B. 1998. V. 29. № 3. P. 673.
- Karpov S.V., Stelmakh L.S., Alymov M., Stolin A.M. Wave mode of compaction of powder materials by unilateral pressing under dry friction // Dokl. Chem. 2020. V. 491. № 1. P. 54.
- Stolin A.M., Stel’makh L.S. Mathematical Modeling of SHS-compaction/ Extrusion: An Autoreview // J. SHS. 2008. V. 13. № 1. P. 53.
- Рыбин Ю.И., Цеменко В.Н., Александров А.Э. Математическая модель уплотнения порошковых металлических материалов // Металлообработка. 2004. № 6. P. 45.
- Berezin I.M., Nesterenko A.V., Zalazinskii A.G. Identification of the modified Drucker–Prager yield condition and modelling of compaction of the plasticized titanium feedstock // Russian J. Non-Ferrous metals. 2017. V. 58. № 3. P. 297.
- Cedergren J., Sørensen N.J., Melin S. Numerical investigation of powder compaction of gear wheels // Int. J. Solids Struct. 2003. V. 40. № 19. P. 4989.
- Столин А.М., Стельмах Л.С., Карпов С.В., Алымов М.И. Внешнее трение в процессе СВС-компактирования // ДАН, Химическая технология. 2019. Т. 487. № 6. С. 636.
- Карпов С.В, Стельмах Л.С., Столин А.М. Математическое моделирование одностороннего прессования порошковых материалов в условиях сухого трения // Известия вузов. Порошковая металлургия и функциональные покрытия. 2020. № 4. С. 22–32.
Supplementary files







