Method to Calculate the Limiting and Optimal Conditions of the Chemical and Energy Engineering Process of Calcination of Lump and Pelletized Phosphate Ore Raw Materials on the Grate of a Traveling-Grate Roasting Machine
- Authors: Meshalkin V.P.1,2, Orekhov V.A.3, Dli M.I.3, Bobkov V.I.3, Chistyakova T.B.4
-
Affiliations:
- Mendeleev University of Chemical Technology of Russia
- Frumkin Institute of Physical Chemistry and Electrochemistry, Russian Academy of Sciences
- National Research University “Moscow Power Engineering Institute”
- St. Petersburg State Institute of Technology (Technical University)
- Issue: Vol 57, No 4 (2023)
- Pages: 379-388
- Section: Articles
- Published: 01.07.2023
- URL: https://medbiosci.ru/0040-3571/article/view/138503
- DOI: https://doi.org/10.31857/S0040357123040073
- EDN: https://elibrary.ru/ZAQDZE
- ID: 138503
Cite item
Full Text
Abstract
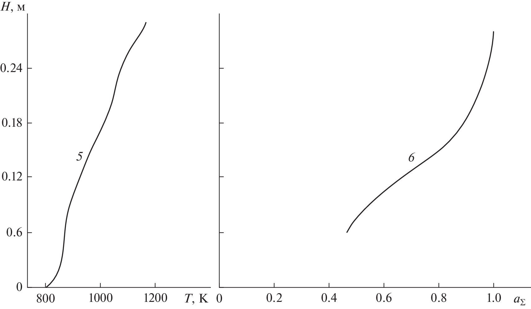
A method and a mathematical model were proposed to calculate the chemical and energy engineering process of roasting of phosphate ore raw materials in a moving dense bed on the grate of a traveling-grate roasting machine. The results of computational experiments on the developed computer model were used to analyze the limiting and optimal conditions of drying and roasting of lump and pelletized phosphate ore raw materials on the traveling grate of the roasting machine. The limiting conditions for the calcination of lump and pelletized ore raw materials loaded as a monolayer bed of lumps, for co-roasting, and as a bed of phosphorite pellets were determined taking into account the technological restrictions on the existing traveling-grate roasting machines. For phosphate ore raw materials, it was determined that the maximum achievable degree of decarbonization in high-temperature roasting of lumps in the traveling-grate roasting machine is 60%, whereas the pellets can be roasted to a degree of decarbonization of 80%. The method of thermophysical and kinetic studies that was proposed in this paper can be extended to study the laws of thermally activated endothermic chemical-metallurgical calcination processes in a wide class of iron ore raw materials. The presented computer model for calculating the limiting and optimal conditions for the operation of traveling-grate roasting machines is used for the rapid adaptation of industrial plants to the periodically changing properties of ore raw materials supplied for heat treatment.
About the authors
V. P. Meshalkin
Mendeleev University of Chemical Technology of Russia; Frumkin Institute of Physical Chemistry and Electrochemistry, Russian Academy of Sciences
Email: vovabobkoff@mail.ru
125047, Moscow, Russia; 119991, Moscow, Russia
V. A. Orekhov
National Research University “Moscow Power Engineering Institute”
Email: vovabobkoff@mail.ru
214013, Smolensk Branch, Russia
M. I. Dli
National Research University “Moscow Power Engineering Institute”
Email: vovabobkoff@mail.ru
214013, Smolensk Branch, Russia
V. I. Bobkov
National Research University “Moscow Power Engineering Institute”
Email: vovabobkoff@mail.ru
214013, Smolensk Branch, Russia
T. B. Chistyakova
St. Petersburg State Institute of Technology (Technical University)
Author for correspondence.
Email: vovabobkoff@mail.ru
190013, St. Petersburg, Russia
References
- Самарский А.П. Динамическое моделирование непрерывных технологических процессов в среде LABVIEW // Российский химический журн. (Журн. Рос. хим. об-ва). 2022. Т. 66. № 2. С. 8–15.
- Meshalkin V.P., Dovì V.G., Bobkov V.I., et al. State of the art and research development prospects of energy and resource-efficient environmentally safe chemical process systems engineering // Mendeleev Communications, 2021. 31(5). P. 593–604.
- Самотылова С.А., Торгашов А.Ю. Применение физически обоснованной математической модели массообменного технологического процесса для повышения точности оценивания качества конечного продукта // Теоретические основы химической технологии. 2022. Т. 56. № 3. С. 379–396.
- Zhu X., Ji Y. A digital twin–driven method for online quality control in process industry // International J. Advanced Manufacturing Technology. 2022. 119(5–6). P. 3045–3064.
- Егоров А.Ф., Савицкая Т.В., Михайлова П.Г. Современное состояние в области анализа, синтеза и оптимального функционирования многоассортиментных цифровых химических производств: аналитический обзор // Теоретические основы химической технологии. 2021. Т. 55. № 2. С. 154–187.
- Орехов В.А., Бобков В.И. Особенности исследования термической деструкции карбонатов в окомкованных фосфоритах при высокотемпературном обжиге // Тепловые процессы в технике. 2022. Т. 14. № 12. С. 555–562.
- Акулич П.В., Слижук Д.С. Тепломассоперенос в плотном слое при дегидратации коллоидных и сорбционных капиллярно-пористых материалов в условиях нестационарного радиационно-конвективного энергоподвода // Теоретические основы химической технологии. 2022. Т. 56. № 2. С. 148–157.
- Zhu X., Ji Y. A digital twin–driven method for online quality control in process industry // International J. Advanced Manufacturing Technology. 2022. 119(5–6). P. 3045–3064.
- Борисов В.В., Курилин С.П., Луферов В.С. Нечеткие реляционные когнитивные темпоральные модели для анализа и прогнозирования состояния сложных технических систем // Прикладная информатика. 2022. Т. 17. № 1(97). С. 27–38.
- Трушин А.М., Носырев М.А., Равичев Л.В., Фролова С.И., Яшин В.Е., Ильина С.И. Сочетание вариационного и эмпирического методов определения порозности при осаждении сферических частиц // Теоретические основы химической технологии. 2022. Т. 56. № 2. С. 205–208.
- Meshalkin V., Bobkov V., Dli M., Dovì V. Optimization of energy and resource efficiency in a multistage drying process of phosphate pellets // Energies. 2019. T. 12. № 17. C. 3376.
- Пучков А.Ю., Лобанева Е.И., Култыгин О.П. Алгоритм прогнозирования параметров системы переработки отходов апатит-нефелиновых руд // Прикладная информатика. 2022. Т. 17. № 1(97). С. 55–68.
- Буткарев А.А., Вербыло С.Н., Бессмертный Е.А., Буткарева Е.А. Совершенствование и практическое использование методологии ВНИИМТ для оптимизации теплотехнических схем обжиговых конвейерных машин с рабочими площадями 278, 306 и 552 м2 // Сталь. 2020. № 5. С. 7–13.
- Wang S., Guo Y., Zheng F., Chen F., Yang L. Improvement of roasting and metallurgical properties of fluorine-bearing iron concentrate pellets // Powder Technology. 2020. 376. P. 126–135.
- Цирлин А.М., Гагарина Л.Г., Балунов А.И. Синтез теплообменных систем, интегрированных с технологическим процессом // Теоретические основы химической технологии. 2021. Т. 55. № 3. С. 347–358.
- Matyukhin V.I., Yaroshenko Y.G., Bragin V.V. Sintered iron-ore manufacturing capabilities when using combined fuel // Steel in Translation. 2019. T. 49. № 11. C. 771–777.
- Ming Yan, Xinnan Song, Jin Tian, Xuebin Lv, Ze Zhang, Xiaoyan Yu and Shuting Zhang. Construction of a new type of coal moisture control device based on the characteristic of indirect drying process of coking coal // Energies 2020. 13(16), 4162.
- Деревянко М.С., Кондратьев А.В. Исследование фазовых превращений и термодинамических свойств оксидных систем // Известия высших учебных заведений. Черная металлургия. 2022. Т. 65. № 3. С. 188–189.
- Nayak D., Ray N., Dash N., et al. Induration aspects of low-grade ilmenite pellets: Optimization of oxidation parameters and characterization for direct reduction application // Powder Technology. 2021. 380. P. 408–420.
- Савельев С.Г., Кондратенко М.Н. Системное исследование технологических параметров, определяющих интенсивность агломерационного процесса // Известия высших учебных заведений. Черная металлургия. 2021. Т. 64. № 3. С. 184–191
- Belyakov N.V., Nikolina N.V. Plant protection technologies: From advanced to innovative // J. Physics: Conference Series. 2021. 1942(1), 012072.
- Meshalkin V.P., Bobkov V.I., Dli M.I., Orekhov V.A., Garabadzhiu A.V. Heat Conductivity of a Composite Phosphate Ore Material with Reacting Carbonate Inclusions // Theoretical Foundations of Chemical Engineering, 2022. V. 56. № 6. P. 971–977.
- Meshalkin V.P., Bobkov V.I., Dli M.I., Fedulov A.S., Shinkevich A.I. Computer-assisted decision-making system of optimal control over the energy and resource efficiency of a chemical energotechnological system for processing apatite-nepheline ore wastes // Theoretical Foundations of Chemical Engineering. 2021. V. 55. № 1. P. 62–69.
- Пучков А.Ю., Дли М.И., Прокимнов Н.Н., Шутова Д.Ю. Многоуровневые алгоритмы оценки и принятия решений по оптимальному управлению комплексной системой переработки мелкодисперсного рудного сырья // Прикладная информатика. 2022. Т. 17. № 6. С. 102–121.
- Дмитриев А.Н., Смирнова В.Г., Вязникова Е.А., Долматов А.В., Витькина Г.Ю. Влияние структуры обожженных окатышей на прочность и разрушение при испытании на статическое сжатие // Известия высших учебных заведений. Черная металлургия. 2021. Т. 64. № 11. С. 785–792.
- Пучков А.Ю., Соколов А.М., Федотов В.В. Нейросетевой метод анализа процессов термической обработки окомкованного фосфатного рудного сырья // Прикладная информатика. 2022. Т. 17. № 5. С. 62–76.
Supplementary files








