Современные подходы к разработке гибких короткоцикловых адсорбционных установок для разделения водородсодержащих газовых смесей
- Authors: Дворецкий С.И.1, Дворецкий Д.С.2, Акулинин Е.И.1, Меронюк К.И.1, Усачев В.Б.2
-
Affiliations:
- Тамбовский государственный технический университет
- АО “НИИ НПО “Луч”
- Issue: Vol 58, No 6 (2024)
- Pages: 703-727
- Section: Articles
- Published: 15.12.2024
- URL: https://medbiosci.ru/0040-3571/article/view/283276
- DOI: https://doi.org/10.31857/S0040357124060047
- EDN: https://elibrary.ru/VIWQKU
- ID: 283276
Cite item
Full Text
Abstract
Представлен новый подход к разработке методологии интегрированного проектирования циклических адсорбционных процессов и установок для разделения многокомпонентных газовых смесей (при наличии неопределенности части исходных данных при проектировании), формирующей предпосылки эффективного управления и автоматизации. Описан состав проблемно-ориентированного аппаратно-программного комплекса, предназначенного для проведения предпроектных научных исследований, подготовки исходных данных для проектирования и обоснования принятия проектно-конструкторских решений при аппаратурно-технологическом оформлении циклических адсорбционных процессов и установок (для разделения водородсодержащих газовых смесей и концентрирования широко применяемого в различных отраслях промышленности и социальной сферы высокочистого газа – водорода). Сформулированы постановки задач одно- и двухэтапного оптимального проектирования гибких многоадсорберных установок короткоцикловой адсорбции (КЦА), и разработаны инженерные алгоритмы, позволяющие принимать оптимальные проектно-конструкторские решения, обеспечивающие достижение безопасного и оптимального (в смысле минимума приведенных затрат, себестоимости выпускаемой продукции и других показателей эффективности) функционирования короткоцикловых адсорбционных установок.
Full Text
ВВЕДЕНИЕ
Проблема повышения качества совместного (интегрированного) проектирования химико-технологических процессов, аппаратов, технологических схем и систем автоматического управления (САУ) режимами их функционирования обсуждалась в научной литературе и частично решалась на протяжении многих десятилетий в работах отечественных ученых (академика В.В. Кафарова и его учеников, академика В.П. Мешалкина, проф. Г.М. Островского, проф. В.И. Бодрова, проф. В.С. Балакирева, проф. С.Г. Дьяконова и др.) [1–9] и зарубежных ученых (Grosmann I.E., Biegler L.T., Westerberg A.W., Floudas C.A., Pistikopoulos E.N. и др.) [10–15].
Анализ проблемных вопросов, освещенных в этих работах, показывает, что обеспечение работоспособности и эффективности функционирования проектируемой химико-технологической системы (ХТС) требует совершенствования подходов к разработке методологии интегрированного проектирования технологических процессов, их аппаратурно-технологического оформления и систем управления режимами их функционирования, обеспечивающих работоспособность (гибкость) и оптимальность (экономичность) функционирования проектируемой ХТС (после ввода ее в эксплуатацию). В связи с этим требуется разработка методологии и сравнительно простых (инженерных) вычислительных алгоритмов решения одно- и двухэтапных задач оптимизации при интегрированном проектировании энерго- и ресурсосберегающих ХТС и, в частности, циклических процессов и установок адсорбционного получения высокочистых газов (водорода, кислорода, азота, метана, углекислого газа и др.) в условиях неопределенности исходной информации [5, 7, 16, 17].
Процессы разделения и очистки газов и газовых смесей имеют важное промышленное значение. Ежегодный рост производства высокочистых газов на мировом рынке за последнее десятилетие составляет ~5–7%, причем суммарный объем производства водорода оценивается примерно в 30–35% мирового промышленного производства всех технических газов. Водород широко применяется в различных отраслях промышленности и социальной сферы, в частности, в черной металлургии, энергетике, химических и пищевых производствах, электронике [18–20].
Для концентрирования водорода в промышленном масштабе используются различные водородсодержащие потоки, к числу которых относятся газы конверсии и окисления, нефтезаводские газы, синтез-газ. Для разделения газов и получения водорода могут использоваться альтернативные технологии (газификация угля, электролиз воды, мембранный, пиролизный и биохимический методы) в зависимости от требований к его чистоте и производительности установок. По оценкам работ [21–28], технология парового риформинга метана с последующей стадией доочистки в установке короткоцикловой адсорбции (КЦА) от CO2, CO, N2, CH4, H2O, H2S (и других примесей, концентрация которых не превышает 0.01 об. %) в среднесрочной перспективе будет находиться по экономической целесообразности (себестоимости получаемого водорода с низким углеродным следом) вне конкуренции по сравнению c альтернативными методами его получения. В долгосрочной перспективе данная технология, вероятно, будет конкурировать с технологией высокотемпературного электролиза получения высокочистого водорода. Типовой процесс парового риформинга метана предусматривает получение водорода в результате реализации следующих стадий: десульфитации исходного сырья, парового риформинга метана, рекуперации теплоты из газов сгорания, конверсии монооксида углерода, концентрирования водорода по способу КЦА [18–20].
Технологии и установки КЦА, используемые для концентрирования водорода при реализации технологии паровой конверсии метана, обладают следующими преимуществами: полная автоматизация процесса, компактность оборудования (по сравнению с другими способами получения водорода с аналогичной производительностью производства), длительная эксплуатация (до 20 лет) с большим межремонтным периодом (до года и более), наличие рекомендаций по пускам и плановым/аварийным остановкам установок КЦА с максимальным быстродействием, а также возможность гибкого управления циклическим процессом адсорбционного разделения газовых смесей.
В отличие от технологии получения водорода с использованием РЕМ-электролизеров, методом КЦА достаточно трудно получить высокочистый водород (с концентрацией ~99.99 об. % и более), что крайне необходимо, например, для использования в топливных элементах. Кроме того, в рамках реализации технологии паровой конверсии метана на стадию КЦА могут поступать газовые смеси с изменяющимся составом в некоторых интервалах. Поэтому для обеспечения конкурентоспособности установок КЦА необходимо проектировать производство целевых продуктов с высокими значениями степени извлечения и чистоты продуктового газа, а также с надлежащим уровнем гибкости установок КЦА при организации процесса газоразделения, что требует усложнения технологических схем установок КЦА и адаптивной коррекции реализуемых в них режимов работы [7, 16, 17, 29].
Проектирование установок КЦА базируется на принципах системного анализа, теории математического моделирования и оптимизации совместно протекающих короткоцикловых процессов адсорбционного газоразделения газовых смесей, аэродинамических, массо- и теплообменных процессов. Это обусловливает необходимость разработки и проектирования многоадсорберных установок КЦА как сложных технологических систем с адаптивным управлением режимами их функционирования [30–33]. В основе решения задачи разработки и проектирования установок КЦА лежит построение математической модели (ММ) исследуемой системы, для чего необходим анализ структуры технологической схемы, ее элементов, исследование системных закономерностей и связей между отдельными элементами установки КЦА (адсорберами, вспомогательным оборудованием и их технологической обвязкой).
КЦА является гибкой технологией, позволяющей осуществлять процесс разделения многокомпонентных газовых смесей за счет различной способности компонентов сорбироваться в пористой среде адсорбента. При этом выбираются соответствующие структура технологической схемы производства продуктового газа, т.е. компоновка технологических элементов установки КЦА (число, типы и размеры адсорберов, их комбинация, форма и размер частиц адсорбента, один или комбинация слоев пористых адсорбентов с различной высотой) и режимы ее оптимального функционирования (рабочие давления на стадиях адсорбции и десорбции, продолжительности этих стадий, расход очищенной газовой смеси, подаваемый на регенерацию (промывку) адсорбента, и т.п.) [34–40].
В установках КЦА, как правило, используются следующие группы адсорбентов: активный оксид алюминия, силикагели для глубокой осушки газового потока, цеолиты для осушки и газоразделения, активные угли для газоразделения. Применяемые адсорбенты могут поглощать нецелевые компоненты адсорбтива газовой смеси, исходя из различия в следующих их свойствах: молекулярного веса (активные угли), наличия заряда на поверхности (силикагели, активный оксид алюминия), неравномерности в распределении поверхностного заряда кристаллической решетки и размера входных окон (цеолиты, углеродные молекулярные сита) [41–59]. Как правило, активные угли используются для предварительной очистки газовых смесей, цеолиты , для разделения и окончательной очистки газовых смесей [60]. Для обеспечения стабильности свойств и повышения качества адсорбентов (сравнение адсорбционных свойств адсорбентов разных производителей показывает их существенные различия – до 400%) используются различные методы модификации адсорбентов, направленные как на улучшение их сорбционных свойств в целом, так и на увеличение селективности по отдельным компонентам адсорбтива разделяемых газовых смесей [58, 61, 62–64].
Анализ последних научных исследований показывает [34–40, 65–67], что развитие аппаратной части установок КЦА связано с использованием адсорберов с многослойными адсорбентами, обеспечивающими поэтапную очистку (доочистку) от нецелевых компонентов, применением высокоэффективных многоадсорберных схем (в том числе каскадных [60]); с разработкой систем автоматической стабилизации режимных параметров, оптимальные задания регуляторам которых корректируются в зависимости от уточнения неопределенных факторов на стадии эксплуатации установки КЦА.
Ввиду сложности комплекса сопутствующих газоразделению аэродинамических, массо- и теплообменных процессов, протекающих в установках КЦА, решение задачи их проектирования становится возможным только при использовании методов математического моделирования и цифровых технологий [29–33]. При этом обеспечивается возможность относительно быстрого конструирования системы уравнений ММ динамики сорбции в циклических адсорбционных процессах разделения газовых смесей (для этого решаются задачи структурной и параметрической идентификации, анализа и обеспечения адекватности ММ).
Сложность расчета условий равновесия и кинетики процессов сорбции связана с отсутствием общедоступной информации по изотермам и кинетическим коэффициентам в рабочих диапазонах температур и давлений осуществления процесса адсорбционного газоразделения, а также сложностью и длительностью ее экспериментального получения. Поэтому целесообразно максимально сокращать требуемое количество экспериментов, в том числе и за счет их оптимального планирования при построении ММ циклических процессов и установок КЦА [28, 68, 69].
Анализ общедоступной информации по изотермам и кинетике сорбции, а также по известным процедурам построения ММ и алгоритмам проектирования оптимальных установок КЦА показал, что в настоящее время эта информация представлена в недостаточном объеме и не носит системного характера.
Решение задачи проектирования установок КЦА осуществляется, как правило, в условиях неточности исходной физико-химической, технологической и экономической информации, например: из-за колебания состава исходной газовой смеси, экспериментального определения параметров ММ (коэффициентов массо- и теплоотдачи, массопроводности компонентов адсорбтива газовой смеси в пористой среде адсорбента), при изменении характеристик адсорбента (адсорбционных свойств и диаметра гранул) от партии к партии и в ходе эксплуатации установки КЦА [5, 6, 70]. Это обстоятельство неизбежно приводит к постановкам задач проектирования оптимальных химико-технологических процессов и установок в виде задач стохастической оптимизации [8, 9, 12-15, 71–77]. Решение задачи проектирования в данной постановке затрагивает вопрос гибкости организации процесса КЦА (как при разработке и проектировании новых установок, так и при модернизации действующих) для обеспечения требований технического задания на проектирование установок КЦА при минимальных затратах энергии, ресурсов и стоимости проектирования.
Опыт разработки и проектирования установок КЦА для разделения многокомпонентных газовых смесей позволил выявить следующие проблемы. Необходимо обеспечивать формирование гибкого (под конкретную задачу) математического описания: набора уравнений, описывающих совокупность процессов динамики сорбции компонентов адсорбтива газовых смесей, аэродинамических, массо- и теплообменных процессов в адсорбере, а также возможность полного расчета технологических схем КЦА. Оценка параметров ММ (и в первую очередь уравнений равновесия и кинетики циклического процесса “адсорбция-десорбция”) должна осуществляться при минимально возможном количестве экспериментальных исследований. Учет неопределенности части исходных данных повышает конкурентоспособность получаемого проектируемого решения, так как делает его гибким, но при этом постановки задач проектирования (оптимизации) представляют собой нетривиальные задачи, для решения которых необходимы новые подходы и специальные алгоритмы.
Анализ традиционных подходов к проектированию технологических процессов и аппаратов показывает, что стремление добиться максимальной эффективности их функционирования в статических режимах с точки зрения экономичности, энерго- и ресурсосбережения, как правило, приводит к значительному ухудшению их динамических характеристик. Это обстоятельство неизбежно влечет за собой усложнение, а следовательно, и удорожание проектируемых САУ этими процессами. В то же время для улучшения динамических свойств ХТС (в нашем примере – технологической схемы КЦА установки) и снижения общей стоимости проекта автоматизированного комплекса “Установка КЦА–САУ” часто оказывается достаточным небольших изменений в аппаратурно-технологическом оформлении технологического процесса, конструктивных параметров адсорберов с составным слоем пористых адсорбентов и режимных переменных их функционирования.
Оптимальные конструктивные параметры аппаратурно-технологического оформления циклических адсорбционных процессов и установки КЦА, режимы их функционирования, структура и настроечные параметры САУ должны выбираться из условия работоспособности (гибкости) и оптимальности функционирования (экономичности) проектируемого комплекса “Установка КЦА–САУ” с точки зрения энерго- и ресурсосбережения и качества концентрируемых газов [78–80]. При этом особое значение приобретают вопросы масштабирования полученных экспериментальных данных на стадии предпроектных научных исследований, сокращения времени подготовки, повышения качества и надежности исходных данных на проектирование, обоснованности принятия проектно-конструкторских решений при аппаратурно-технологическом оформлении циклических адсорбционных процессов и создании промышленных образцов автоматизированных установок КЦА для концентрирования водорода.
Целью настоящей статьи является применение современных принципов, подходов и методов системного анализа, теории математического моделирования и оптимизации к разработке методологии интегрированного проектирования гибких циклических процессов и установок для разделения синтез-газа и концентрирования водорода, формирующих предпосылки эффективного управления и автоматизации.
ЭКСПЕРИМЕНТАЛЬНАЯ ЧАСТЬ И ОБСУЖДЕНИЕ РЕЗУЛЬТАТОВ
Объект исследования. Принцип адсорбционного газоразделения заключается в использовании различной сорбируемости компонентов газовой смеси при одинаковых условиях (давлении и температуре) процесса. Извлечение нецелевых компонентов адсорбтива газовой смеси обеспечивается за счет комбинации молекулярно-ситовых свойств и избирательности адсорбции применяемого адсорбента. Количество адсорбированного компонента зависит от движущей силы и скорости процесса сорбции, а величина движущей силы определяется разностью равновесной ak* (находится по изотерме сорбции при текущих значениях парциального давления компонента адсорбтива в смеси газов) и текущей ak величин адсорбции
При осуществлении процесса КЦА адсорбционное равновесие смещается путем изменения текущего давления газовой смеси P в слое адсорбента от давления адсорбции Pads до давления десорбции Pdes, что обеспечивает необходимую величину и направление движущей силы процесса . Изменение температуры T (в результате тепловых эффектов сорбции) и давления P (из-за наличия аэродинамического сопротивления слоя адсорбента) по высоте слоя адсорбента и в зависимости от времени, конкурентная сорбция компонентов газовой смеси на данном адсорбенте также оказывают влияние на величину равновесной сорбции компонента адсорбтива, а следовательно, и на движущую силу процесса сорбции.
Количество адсорбированных компонентов определяется не только условиями равновесия и движущей силой процесса сорбции, но и кинетическими характеристиками процесса адсорбционного разделения газовых смесей (коэффициентами массопереноса, массоотдачи из газовой в твердую фазу и обратно, диффузии адсорбтива в пористой среде адсорбента), которые зависят от температуры и линейной скорости потока газовой смеси.
При протекании процесса адсорбционного разделения газовых смесей в области с лимитирующим внутридиффузионным сопротивлением интенсивность массопереноса может быть описана уравнением кинетики [41]:
, (1)
где эффективная константа скорости диффузии, 1/с; ak, ak* – значения текущей и равновесной величин адсорбции k-го компонента адсорбтива в элементарном слое адсорбента, соответственно, моль/кг.
В зависимости от особенностей организации процесса состав исходной водородсодержащей газовой смеси, поступающей на разделение в установку КЦА, может быть различным. Чаще всего рассматриваются газовые смеси, в состав которых входят: водород (H2) 20–90 об. %, двуокись углерода (CO2) 15–60 об. %, монооксид углерода (CO) 0.1–10 об. %, метан (CH4) 1.5–30 об. % [34–36, 81–88].
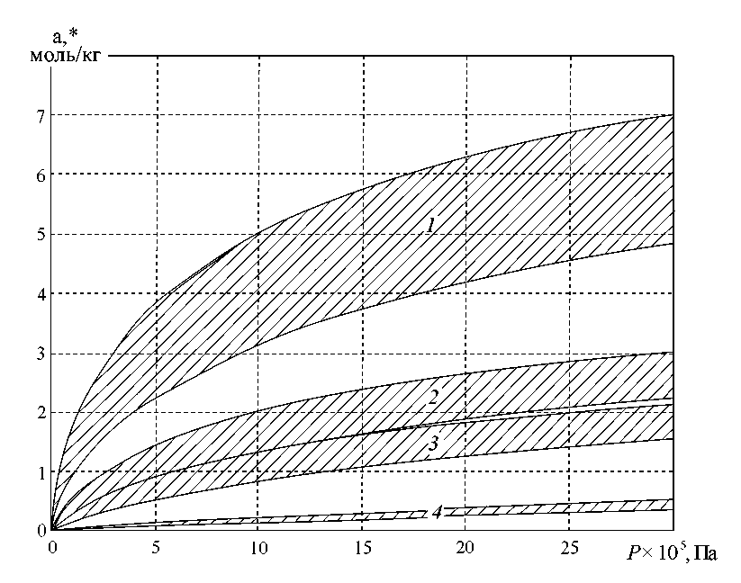
При малых концентрациях и, соответственно, парциальных давлениях (рис. 1) [68, 89] (как, например, для газов CO и CH4) низкая движущая сила процесса адсорбции может приводить к низкой скорости поглощения нецелевых компонентов, что затрудняет обеспечение требуемой чистоты продуктового газа и приводит к необходимости увеличения движущей силы процесса (за счет увеличения давления адсорбции и, соответственно, энергозатрат установки КЦА) и/или габаритов технологического оборудования установки КЦА.
Рис. 1. Изотермы сорбции газов на активном угле CKT–4 в диапазоне температур 293–333 К: 1 – CO2, 2 – CH4, 3 – CO, 4 – H2.
Циклический процесс адсорбционного разделения многокомпонентных газовых смесей по способу КЦА заключается в последовательной организации стадий адсорбции и десорбции с разными характеристиками потоков на входе и выходе из адсорберов. Перечень входных и выходных переменных процесса сорбции компонентов газовой смеси в адсорбере установки КЦА как объекта математического моделирования отражает структурная схема на рис. 2.
Рис. 2. Структурная схема технологического процесса адсорбционного разделения газовых смесей.
Для обеспечения максимального коэффициента использования адсорбционной емкости слоя адсорбента в адсорбере в зависимости от состава исходной газовой смеси целесообразно подбирать сочетание слоев адсорбентов в адсорбере установки таким образом, чтобы обеспечивалось сопоставимое время заполнения адсорбционной емкости каждого слоя адсорбента компонентами адсорбтива газовой смеси. Для повышения эффективности поглощения компонентов адсорбтива разделяемой газовой смеси предлагается оборудовать адсорберы установки КЦА различными комбинациями слоев адсорбентов (от 1 до 5) [35, 36]: активный уголь, цеолит [34]; цеолит, углеродное молекулярное сито, активный оксид алюминия [36, 39, 87]; активный оксид алюминия, силикагель, активный уголь; силикагель, активный уголь, цеолит; активный оксид алюминия, активный уголь, цеолит [40]; активный оксид алюминия, 2 слоя активного угля, 2 слоя цеолита [37, 38].
Различные схемы организации технологического процесса предназначены в основном для повышения степени извлечения целевого газа (дополнительные стадии способствуют извлечению остаточного водорода и повышают степень десорбции нецелевых компонентов); снижения энергозатрат установки (использование остаточного давления в адсорберах снижает требуемую производительность компрессора установки КЦА); обеспечения более “мягкого” режима осуществления процесса (достигаются наименьшие перепады давлений между стадиями, более плавные режимы набора/сброса давления); повышения чистоты продуктового водорода (используются “каскадные” схемы, в которых водород после разделения газовой смеси в установке КЦА, загрязненный остаточными концентрациями нецелевых компонентов, направляется на очистку дополнительно еще в один или несколько рядов адсорберов установки КЦА) [19, 36–39, 57, 60, 85–86, 90–107].
Структура технологической схемы установки КЦА (рис. 3) существенно зависит от исходных данных (состава исходной газовой смеси, рабочих условий осуществления технологического процесса, требований к массогабаритным показателям, энерго- и ресурсозатратам установки КЦА, наличия регламентных ограничений), ТЗ на проектирование. Конкретные условия ТЗ на проектирование приводят к формированию различных комбинаций слоев адсорбентов в адсорбере и структур технологической схемы установки КЦА, что обусловливает разработку соответствующих методик и рекомендаций по их проектированию.
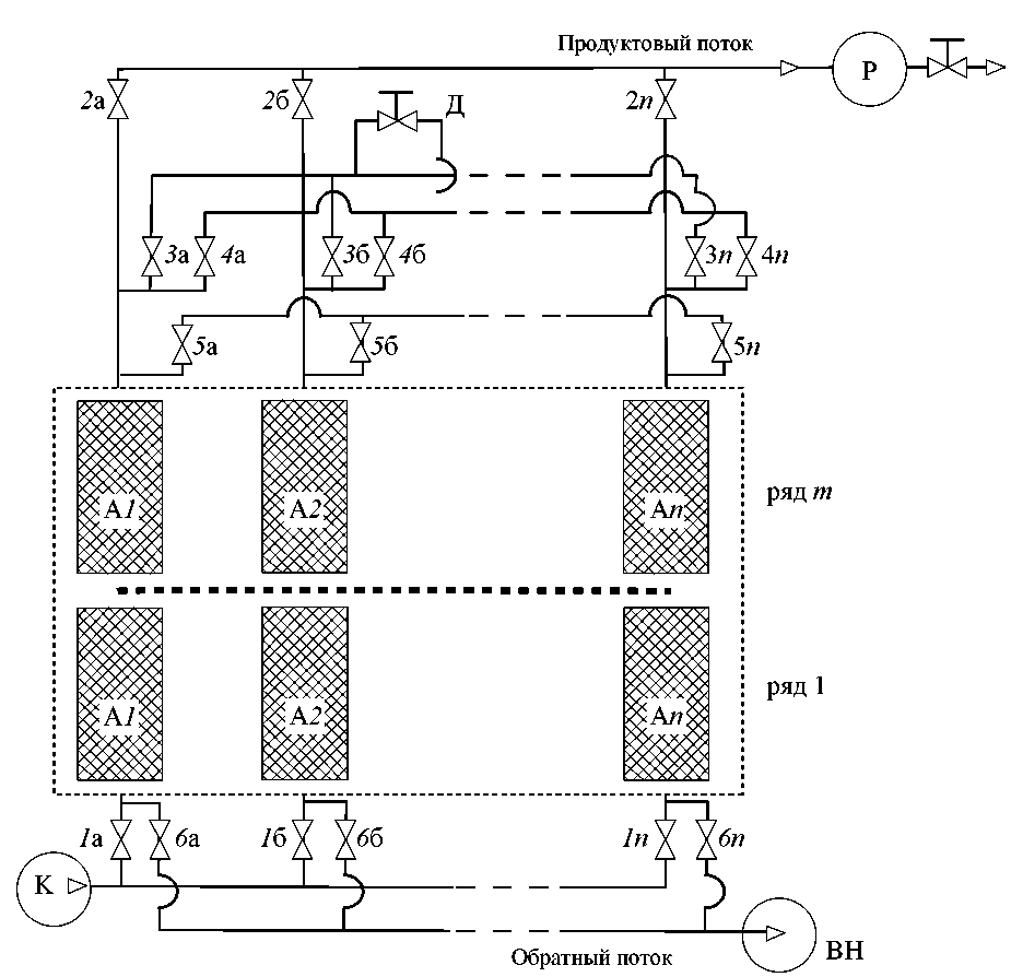
Рис. 3. Обобщенная технологическая схема установки КЦА: K – компрессор; BH – вакуум-насос; A – адсорберы; P – ресивер; Д – дроссель; 1–6 (а, б) – управляемые клапаны.
В общем случае установка КЦА может включать несколько рядов адсорберов, в каждом из которых может располагаться от двух и более аппаратов. Верхний и нижний ряды адсорберов соединяются с трубопроводами подачи исходной газовой смеси 1, продуктовой смеси 2, поступающей в ресивер P, дросселирования 3, 4, выравнивания давлений 5, обратного потока 6, а также в зависимости от реализуемой схемы – с компрессором (K) и/или вакуум-насосом (BH). Соединения между рядами адсорберов могут включать линии прямотока, перекрестного тока между аппаратами, рециклы и байпасы.
Типовой цикл работы одного адсорбера установки КЦА представлен на рис. 4.
Рис. 4. Циклограмма работы и схема потоков для одного адсорбера установки КЦА в течение цикла. (а) – циклограмма работы для одного адсорбера установки КЦА в течение цикла; (б) – схема потоков для одного адсорбера установки КЦА в течение цикла. Стадии цикла: 1 – адсорбция, 2 – сброс давления, 3 – понижение давления, 4 – противоточная промывка, 5 – подъем давления, 6 – повышение давления питающим потоком, П – питающий поток, Пр – продуктовый поток, Утил. – поток на утилизацию.
Стадия 1 –“Адсорбция”. В течение времени (0 – τ1) в адсорбер A поступает питающий поток (П) (рис. 4б) и осуществляется стадия адсорбции (рис. 4а); при этом на выходе адсорбера A формируется продуктовый поток (Пр) (рис. 4б), обогащенный целевым газом и направляемый в ресивер P. Процесс адсорбции продолжается до нарушения требований по чистоте продуктового газа. Далее часть выходящего из адсорбера А потока продуктового газа (рис. 4б) направляется в параллельно работающий адсорбер на стадию 4 для регенерации (промывки) адсорбента (рис. 4а).
Стадия 2 –“Сброс давления”. По окончании стадии 1 подача газа в адсорбер прекращается и происходит переключение выходного потока на выход смежного адсорбера, прошедшего регенерацию и находящегося на стадии 5 – подъема давления до рабочего. За короткий промежуток времени (τ1 – τ2) из смежного адсорбера выходит газовая смесь, преимущественно заполняющая пустоты между гранулами адсорбента, с характеристиками, близкими к продуктовому газу. Продолжительность данной стадии выбирается из тех соображений, чтобы концентрация адсорбированных примесей за время осуществления этой стадии не привела к значительному уменьшению адсорбционной емкости адсорбента и снижению эффективности работы установки КЦА в целом.
Стадия 3 –“Понижение давления”. В течение времени (τ2 – τ3) при дальнейшем снижении давления происходит десорбция (из адсорбента) компонентов адсорбата. Исходящий из адсорбера газовый поток, в зависимости от своих характеристик, направляется либо на утилизацию (рис. 4б), либо используется для поднятия давления в смежных адсорберах установки КЦА.
Стадия 4 – Регенерация адсорбента (“противоточная промывка”). На отрезке времени (τ3 – τ4) осуществляется десорбция адсорбата, сопровождаемая противоточной промывкой адсорбента за счет подачи части продуктового потока (Пр) (рис. 4б) из смежного адсорбера, находящегося в режиме стадии 1. Стадия 4 используется для десорбции адсорбата (рис. 4а) до уровня, определяемого по изотерме сорбции.
Стадия 5 –“Подъем давления”. В течение времени (τ4 – τ5) происходит противоточное заполнение адсорбера газовым потоком, подаваемым со стадии 2, использование которого обеспечивает экономию энергии на поднятие давления газа в адсорбере до рабочих значений и сохранение продуктового газа в рабочем контуре установки КЦА.
Стадия 6 –“Повышение давления”. С использованием питающего потока на отрезке времени (τ5 – τ6) осуществляется повышение давления в адсорбере до рабочего значения путем подачи газовой смеси (П) и переход к осуществлению стадии 1.
Для организации замкнутого цикла “адсорбция-десорбция” в случае различной длительности стадий, осуществляемых в многоадсорберных установках КЦА, возможно также наличие так называемой стадии “вынужденного” простоя. В этом случае адсорбер изолирован от системы подачи исходной смеси и отбора продуктового газа.
Проведенный анализ установки КЦА как объекта исследования показал, что для ее разработки и проектирования необходимо определение режимных переменных (продолжительности стадий, температуры, давления и объемной скорости потоков на стадиях, коэффициента обратного потока при регенерации адсорбента), конструктивных параметров слоя адсорбента (тип адсорбента, число слоев и их размеры, форма и размеры гранул адсорбента, емкостные и кинетические характеристики по компонентам адсорбтива газовой смеси, подлежащей разделению), рабочего пространства адсорбера и установки КЦА в целом (структура технологической схемы, варианты организации циклических процессов “адсорбция-десорбция” в установке КЦА: напорный, вакуумный или вакуум-напорный, особенности их оснащения различными адсорбентами).
Методология интегрированного проектирования циклических адсорбционных процессов и установок разделения многокомпонентных газовых смесей. Новый подход к разработке методологии интегрированного проектирования предусматривает разработку проблемно-ориентированного аппаратно-программного комплекса, предназначенного для решения следующих задач:
оперативного и детального изучения системных свойств, закономерностей и режимов функционирования проектируемых адсорбционных газоразделительных систем (методами физического и математического моделирования) с целью получения исходных данных для проектирования циклических адсорбционных процессов, аппаратов и систем управления ими [69, 79, 108–111];
оптимизации технологических режимов функционирования установок КЦА [4–7, 78, 112–114];
масштабирования результатов предпроектных научных исследований и принятия проектно-конструкторских решений по аппаратурно-технологическому оформлению циклических адсорбционных процессов (при разделении многокомпонентных газовых смесей), формирующих предпосылки обеспечения высокого уровня автоматизации и управления в проектируемом производстве [78, 80, 108].
Подготовка предварительных исходных данных и расчетного инструментария для разработки и проектирования установок разделения водородсодержащих газовых смесей включает следующие стадии.
- Формулировка ТЗ на проектирование установки КЦА для разделения водородсодержащей газовой смеси и концентрирования водорода: установка КЦА должна обеспечивать получение продуктового газа (водорода) с минимальной себестоимостью производства (цена получаемого водорода должна быть конкурентоспособной на мировых рынках) и значениями производительности установки, чистоты и степени “извлечения” водорода не ниже заданных в ТЗ на проектирование.
- Выбор серийно производимых или подготовка специально модифицированных адсорбентов, наиболее эффективных для адсорбции компонентов адсорбтива разделяемой водородсодержащей газовой смеси на основе анализа свойств разделяемых газовых смесей и систем “адсорбтив-адсорбент”.
- Получение модельных аппроксимирующих зависимостей на основе экспериментальных изотерм компонентов адсорбтива разделяемых газовых смесей (полученных на аналитических приборах либо специализированных лабораторных установках [108]), позволяющих рассчитывать равновесные величины адсорбции компонентов адсорбтива в рабочем диапазоне давлений и температур. На данном этапе возможна коррекция аппроксимирующих зависимостей, связанная с увеличением массива экспериментальных изотерм в рабочем диапазоне давлений и температур, а также с учетом взаимного влияния компонентов газовой смеси.
- Получение модельных аппроксимирующих зависимостей, позволяющих рассчитывать кинетические параметры (коэффициенты) уравнений кинетики сорбции по соответствующему компоненту адсорбтива в рабочем диапазоне температур, концентраций и объемных скоростей газовой смеси. Изучение кинетики целесообразно проводить на бинарных смесях газов (газ – инертный носитель), после чего осуществлять корректировку полученных результатов для многокомпонентной газовой смеси на основе экспериментальных кинетических кривых, получаемых на специализированном лабораторно-аналитическом стенде, обеспечивающем непрерывное измерение характеристик газовой смеси – объемной скорости потока, состава, температуры, давления газовой смеси на входе и выходе из адсорбера установки КЦА [108].
- Разработка математического описания циклического технологического процесса адсорбционного разделения газовых смесей с учетом аэродинамических, массо- и теплообменных процессов на стадиях адсорбции и десорбции в установке КЦА.
Модель динамики разделения многокомпонентной газовой смеси условно будем обозначать с помощью оператора F(x, y, b) = 0, где x и y – векторы входных и выходных переменных состояния циклического процесса адсорбционного разделения и очистки газовых смесей, а в вектор y могут входить производные по времени и пространственным координатам; b – вектор параметров математической модели, подлежащий определению по экспериментальным данным. Обобщенная процедура построения математической модели состоит из следующих этапов:
структурная идентификация математической модели динамики сорбции (получение структуры и вывод уравнений F(x, y, b) = 0 ММ в соответствии с принятыми гипотезами и упрощающими предположениями); эвристический алгоритм выбора подходящей структуры F(x, y, b) = 0 и самой ММ динамики сорбции при разделении газовых смесей и концентрировании продуктового водорода с “желаемой” среднеквадратической погрешностью предложен в работе [109];
параметрическая идентификация ММ, т.е. определение вектора параметров математической модели по данным первого набора экспериментальных данных (обучающая выборка); в нашем процессе – определение параметров изотерм сорбции и кинетических характеристик циклического процесса сорбции; коэффициентов внешней массоотдачи βmt,k и внутренней диффузии βdif,k для компонентов адсорбтива разделяемых газовых смесей в пористой среде цеолитового адсорбента;
анализ адекватности ММ циклического процесса сорбции при разделении газовых смесей по данным второго независимого набора экспериментальных данных (контрольная выборка);
обеспечение адекватности ММ циклического процесса сорбции при разделении газовых смесей и концентрировании продуктовых газов [79, 80].
Для обеспечения адекватности ММ возможна коррекция математического описания, что связано с изменением системы допущений, использованной при выводе уравнений ММ F(x, y, b) = 0 циклического процесса сорбции при разделении газовых смесей и концентрировании продуктовых газов.
В общем случае ММ включает уравнения покомпонентного материального баланса в потоке газовой фазы по высоте слоя адсорбента, кинетики, равновесия, распространения тепла в потоке газовой смеси (по высоте слоя адсорбента) и в слое адсорбента, уравнения Эргуна и неразрывности потока, связывающие изменение давления и скорости газовой смеси по высоте слоя адсорбента [78, 117–127]. Таким образом, ММ представляет собой систему нелинейных дифференциальных уравнений в обыкновенных и частных производных, а также алгебраических уравнений и дополняется соответствующими краевыми условиями для различных стадий цикла КЦА [78–80].
- Разработка математического описания процессов адсорбции или десорбции на стадиях цикла (адсорбция, десорбция, повышение и понижение давления при наличии/отсутствии потока на входе/выходе адсорбера), реализуемых в адсорберах установки КЦА, в том числе при переменных величинах давлений и расходов газовой смеси на стадиях циклического процесса. Изменения параметров технологического процесса с циклическим изменением давления в адсорберах установки КЦА могут происходить достаточно резко (например, при сбросе давления в адсорбере), что наряду с возникающими эффектами дросселирования/компримирования приводят к охлаждению/нагреву газового потока и, соответственно, существенно усложняют проводимые расчеты. При этом необходимо обеспечить согласование краевых условий на стадиях цикла “адсорбция-десорбция” и обеспечить адекватность ММ.
- Разработка ММ технологической схемы установки КЦА, обеспечивающей возможность расчета альтернативных схем организации процесса адсорбционного газоразделения. Проведение серии вычислительных экспериментов по численному исследованию системных связей и закономерностей функционирования циклических процессов сорбции, динамических свойств проектируемого процесса, чувствительности и устойчивости стационарного периодического режима функционирования, областей допустимых режимов функционирования и процессов пуска/останова многоадсорберной установки КЦА и надежности ее основных технологических узлов [79].
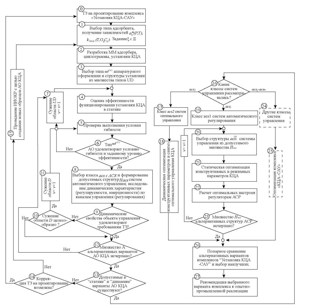
Эффективность функционирования многоадсорберной установки КЦА в статических режимах оценивается заданной целевой функцией. При этом в качестве множества вариантов аппаратурного оформления установок КЦА задаются альтернативные возможные конструкции ud ∈ UD, а в качестве класса систем автоматического управления рассматриваются системы автоматической стабилизации (САС), оптимального управления acs2 и другие системы управления acs3 − acsm статическими режимами функционирования установок КЦА из допустимого множества ACS классов САУ (рис. 5).
Рис. 5. Стратегия принятия решений при интегрированном проектировании автоматизированного комплекса “Установка КЦА-САУ”: ud – тип (вариант АО) установки КЦА, UD – множество альтернативных вариантов; acs – класс системы автоматического управления; ASC – множество классов САУ; Hacs – множество допустимых структур САУ: acs2 – класс систем автоматической стабилизации статических режимов функционирования установки КЦА, Hacs1 – множество альтернативных структур САС, acs2 – класс систем оптимального управления, acs3 –acsm – другие классы систем управления, ACP – автоматическая система регулирования, AO – аппаратурное оформление, НИОКР – научно-исследовательские и опытно-конструкторские работы, ТЗ – техническое задание на проектирование.
В соответствии со стратегией интегрированного проектирования автоматизированного комплекса “Установка КЦА-САУ” (рис. 5) итерационно решаются следующие задачи:
генерирование альтернативных вариантов установки КЦА, удовлетворяющих условиям гибкости в жесткой и/или мягкой форме (блоки 3–6);
выбор альтернативных классов и структур САУ, удовлетворяющих: а) условиям структурной наблюдаемости и управляемости; б) заданным динамическим свойствам по каналам управления (блоки 8–17, 8–20, 8–24);
оптимизация конструктивных параметров и управляющих переменных комплекса “КЦА–САУ” по критерию энерго- и ресурсосбережения (блоки 18, 21, 25);
реализация оптимальных управляющих переменных в классе систем автоматической стабилизации статических режимов функционирования установки КЦА (блоки 20, 22).
Выбор класса и структуры САУ осуществляется с использованием множества регулируемых (наблюдаемых) переменных и управляющих воздействий, полученных из анализа структурной матрицы уравнений динамики КЦА. При этом учитываются наблюдаемость выходных переменных КЦА, возможность и точность прогноза выходных переменных по косвенным показателям, управляемость КЦА с той или иной комбинацией управляющих воздействий. Альтернативные классы и структуры САУ исследуются методом имитационного моделирования в порядке их ранжирования по критерию экономической целесообразности. Для допустимых структур hacs ∈ Hacs из выбранного класса САУ проводится исследование динамических показателей (регулируемости, инерционности и др.) КЦА по каналам управления (регулирования). В том случае, если управляемые в статике КЦА имеют неудовлетворительные динамические характеристики, то производится коррекция множества конструктивных параметров D и управляющих переменных u ∈ U КЦА (найденных на первом этапе) либо выбираются новые типы ud ∈ UD аппаратурно-технологического оформления установки КЦА.
На заключительном этапе интегрированного проектирования (блоки 26, 27) осуществляется решение задачи оптимизации для альтернативных комплексов “Установка КЦА-САУ” по критерию экономической эффективности производства продуктового газа (водорода). В ходе имитационных исследований помимо вычисления оценок показателей экономической целесообразности, энерго- и ресурсосбережения, также определяется техническое задание на точность и быстродействие информационно-измерительной подсистемы, алгоритмов оптимального управления, исполнительных механизмов и устройств управления, на разработку подсистем адаптации моделей и алгоритмов управления. По результатам имитационных исследований проверяется достижимость поставленных целей функционирования установки КЦА и осуществимость требований ТЗ на проектирование. В том случае, если эти требования не достижимы (блоки 6–14), осуществляется переход к новым вариантам аппаратурно-технологического оформления циклического процесса КЦА или выбору новой структуры технологической схемы установки КЦА.
Подготовка исходных данных для проектирования. Рассмотрим подробнее стадии 2, 3 подготовки исходных данных для разработки и проектирования установок КЦА.
На стадии 2 должны быть определены “кандидаты” в адсорбенты, которые формируют адсорбционные слои в адсорберах проектируемой установки КЦА. Для сорбции компонентов адсорбтива водородсодержащей газовой смеси, подлежащей разделению, чаще всего используются цеолитовые адсорбенты NaX и CaA, а также активные угли.
В каркасе цеолитовых адсорбентов NaX и CaA находятся ионы, создающие электростатическое поле и обеспечивающие квадрупольное взаимодействие с молекулой адсорбата. Соответственно, на цеолитах NaX и CaA достигается максимальное поглощение CO2, обладающего наибольшим квадрупольным моментом [128] и высокой величиной поляризуемости молекулы (2.59×10–30 м3) [129] по сравнению с молекулами CO и H2 (поляризуемость молекулы СО составляет 1.93×10–30 м3; поляризуемость молекулы водорода – 0.8×10–30 м3). Меньшая величина адсорбции (по сравнению с CO2) на цеолитах NaX и CaA наблюдается для оксида углерода CO, потому что квадрупольное взаимодействие молекул на значительных расстояниях оказывается доминирующим по сравнению с дипольным взаимодействием [130].
Высокая поглотительная способность NaX и CaA молекул CH4 объясняется значительным влиянием индукционных сил (сил Дебая) при отсутствии собственных дипольного и квадрупольного моментов. Доля индукционных сил в величине потенциальной энергии адсорбции CH4 значительна и пропорциональна поляризуемости молекул газов (поляризуемость молекулы CH4 составляет 33.9×10–30 м3).
Активные угли являются неполярными сорбентами, при этом главными видами их взаимодействия с другими газами, обладающими невысокой величиной дипольного и квадрупольного моментов, являются дисперсионные силы. Активный уголь обладает, как правило, более высокими значениями удельной поверхности по сравнению с цеолитами, что обусловливает высокую адсорбционную емкость по отношению к компонентам адсорбтива CO2 и CH4.
Для обоснованного выбора адсорбентов, обеспечивающих эффективное поглощение нецелевых компонентов разделяемой газовой смеси, необходимы экспериментальные изотермы сорбции. Их наличие особенно важно при низких парциальных давлениях поглощаемых компонентов в газовой смеси и, соответственно, малой движущей силе процесса сорбции, когда форма изотермы на начальном участке определяет эффективность поглощения соответствующего компонента адсорбтива газовой смеси, подлежащей разделению. Необходимо получение надежных изотерм компонентов газовой смеси, которые позволяют рассчитывать сорбцию при циклически изменяющемся давлении на стадиях адсорбции и десорбции при реализации процесса адсорбционного разделения газовых смесей. При этом наиболее надежным способом получения экспериментальных изотерм компонентов адсорбтива является их получение в достаточно широких диапазонах изменения давлений и температур с последующим построением аппроксимирующей зависимости, позволяющей рассчитывать непрерывное поле значений равновесных концентраций ak* компонентов адсорбтива.
Аппроксимирующие зависимости могут быть получены на основе представлений о поверхностном (уравнение Ленгмюра и его разновидности) [117] или объемном (уравнение Дубинина–Астахова) [131–132] механизмах сорбции. В обоих случаях имеется ряд ограничений по их применению [119, 120, 131], поэтому целесообразно использовать комбинированный подход для описания условий равновесия при разделении конкретной газовой смеси с приемлемой точностью и минимальным числом затратных по времени и ресурсам проводимых экспериментов.
Использование уравнения Дубинина–Астахова позволяет исключить проведение дорогостоящих экспериментов по определению изотерм газов, входящих в разделяемые многокомпонентные газовые смеси для рабочих диапазонов температур и давлений. При этом вполне достаточно одной экспериментальной изотермы стандартного (модельного) газа на используемом адсорбенте, из которой можно далее определить предельный адсорбционный объем W0 адсорбента и характеристическую энергию адсорбции E0 модельного газа, по которым с использованием коэффициентов афинности σk могут быть рассчитаны другие изотермы компонентов адсорбтива, входящих в газовую смесь.
Уравнение Дубинина–Астахова имеет вид:
,
где a0,k величина предельной адсорбции k-го компонента адсорбтива газовой смеси, моль/кг, температура, К; ps,k − давление насыщения чистого компонента адсорбтива, Па; nk − эмпирический показатель степени.
Величина предельной адсорбции k-го компонента адсорбтива a0,k может быть определена по уравнению Дубинина–Николаева:
,
где – мольный объем адсорбтива, см3/моль; αk – термический коэффициент предельной адсорбции, 1/К; T0 – температура кипения адсорбтива, К.
Однако использование уравнения изотермы Дубинина–Николаева в области температур, превышающих критическую для данного газа, может служить источником рассогласования расчетных и экспериментальных данных [131].
Для “кандидатов” в адсорбенты промышленных цеолитов [133] и активного угля СКТ-4 [134] получены изотермы стандартного газа (N2) при температуре T = 77.3 K с использованием анализатора Autosorb IQ Nova 1200e [135]. Далее изотермы обрабатывались в координатах уравнения Дубинина–Астахова и рассчитывались W0 и E0 для NaX: W0 = 0.265 см3/г; E0 = 12834 Дж/моль; для активного угля: W0 = 0.293 см3/г; E0 = 6731 Дж/моль.
Поиск значений коэффициентов афинности σk и αk, порядков nk уравнения изотермы Дубинина-Астахова, предварительно задаваемых в пределах интервалов на основе литературных данных: σk = [0.2...3.0]; nk = [0.5...6], αk = [0,2αk,calc-1,5αk,calc] [41, 110, 136] осуществлялся в ходе решения задачи минимизации функции невязки между расчетной (по уравнению Дубинина–Астахова) и экспериментальной (полученной с использованием анализатора ISorbHP1 [137]) изотермами сорбции, полученными при T = 293, 313, 333 К. Результаты решения представлены в табл. 1.
Таблица 1. Коэффициенты уравнения Дубинина–Астахова, полученные при решении задачи минимизации функции невязки между экспериментальными и расчетными изотермами для NaX и CKT-4
Газ | T, К | σ | n | α×103 | Δ, % |
NaX, W0 = 0.265 см3/г; E0 = 12834 Дж/моль | |||||
CO2 | 293 | 3.82 | 3.30 | -0.50 | 3.4 |
313 | 2.2 | ||||
333 | 2.4 | ||||
СH4 | 293 | 1.17 | 3.01 | 2.30 | 0.6 |
313 | 0.9 | ||||
333 | 1.8 | ||||
СO | 293 | 0.90 | 2.10 | 1.70 | 1.0 |
313 | 0.1 | ||||
333 | 0.1 | ||||
CKT-4, W0 = 0.293 см3/г; E0 = 6731 Дж/моль | |||||
CO2 | 293 | 1.43 | 1.70 | -2.60 | 5.8 |
313 | 0.1 | ||||
333 | 2.4 | ||||
СH4 | 293 | 1.36 | 1.88 | 1.70 | 0.9 |
313 | 0.5 | ||||
333 | 0.5 | ||||
СO | 293 | 1.27 | 1.81 | 2.00 | 0.3 |
313 | 0.1 | ||||
333 | 0.4 | ||||
Полученные коэффициенты (σk, nk, αk) аппроксимирующих зависимостей для изотерм газов (CO2, CH4, CO, H2) в диапазоне температур T = 293-333 К и давлений до P = 30×105 Па на цеолите NaX обеспечивают точность аппроксимации ~ 6%, а на активном угле СКТ-4 – ~4% (табл. 1).
Изотермы газов на адсорбентах являются характеристикой адсорбционной емкости адсорбентов, однако они не позволяют оценить скорость ее заполнения, т.е. кинетику сорбции. Процессы КЦА реализуются, как правило, в неравновесных условиях, поэтому требуется получение экспериментальных кинетических кривых сорбции как чистых компонентов адсорбтива, так и находящихся в составе многокомпонентных газовых смесей.
Для получения зависимости кинетических коэффициентов процесса сорбции от температуры и объемной скорости газового потока в слое адсорбента при значительном количестве экспериментов (порядка сотен и даже тысяч) целесообразно использовать методы оптимального планирования экспериментов, позволяющих существенно сократить объем экспериментальных исследований. Эксперименты целесообразно организовывать при такой объемной скорости газового потока, чтобы скорость процесса внешней массоотдачи сорбции незначительно (не более чем на 5–10%) превышала скорость внутренней диффузии (массопроводности) компонентов адсорбтива в пористой среде адсорбента. Для таких условий использован графический метод, позволяющий изучить переход от процесса сорбции с лимитирующим внешнедиффузионным сопротивлением к процессу сорбции с лимитирующим внутридиффузионным сопротивлением путем определения по экспериментальной кривой сорбции точки перехода от одного режима функционирования к другому [138]. В результате предложена методика расчета коэффициентов массоотдачи βmt,k (для первого периода экспериментальной кинетической кривой) и коэффициента диффузии βdif,k в пористой среде адсорбента (для второго периода) путем решения регуляризированных обратных кинетических задач [69]. Далее по методике оценки значений кинетических коэффициентов получают аппроксимирующие зависимости в виде уравнений регрессии, позволяющие рассчитывать кинетические коэффициенты процесса сорбции соответствующих компонентов адсорбтива для рабочих условий осуществления процесса адсорбционного разделения газовых смесей.
С использованием полученных аппроксимирующих зависимостей и разработанной ММ динамики процесса сорбции рассчитывается время защитного действия слоя адсорбента tpr по каждому компоненту адсорбтива газовой смеси, подлежащей разделению, и определяется фактор, лимитирующий длительность стадии адсорбции и точность проводимых расчетов. Например, для адсорбера с высотой слоя адсорбента H =0.5 м и внутренним диаметром обечайки корпуса DA,int =0.08 м, заполненного гранулированным активным углем СКТ-4 [134, 89], в который поступает газовая смесь с линейной скоростью νg и концентрацией ck компонента при давлении P =30 × 105 Па и температуре T =293К, время защитного действия слоя tpr существенно отличается для разных газов (табл. 2).
Таблица 2. Время защитного действия слоя адсорбента tpr при различных условиях осуществления процесса сорбции
Газ | vg, м/с | ck, об. % | |||||||
0.1 | 1 | 5 | 10 | 25 | 50 | 75 | 99.9 | ||
tpr, с | |||||||||
CO2 | 0.017 | 2034 | 201 | 95 | 66 | 38 | 24 | 18 | 13 |
CH4 | 4145 | 525 | 190 | 138 | 91 | 64 | 49 | 40 | |
CO | 264 | 145 | 95 | 79 | 57 | 42 | 33 | 21 | |
CO2 | 0.050 | 3780 | 405 | 195 | 135 | 79 | 50 | 37 | 31 |
CH4 | 1350 | 171 | 62 | 45 | 29 | 20 | 16 | 13 | |
CO | 84 | 46 | 29 | 24 | 17 | 13 | 10 | 6 | |
CO2 | 0.100 | 11344 | 1240 | 609 | 420 | 245 | 154 | 116 | 93 |
CH4 | 680 | 85 | 30 | 22 | 14 | 10 | 8 | 6 | |
CO | 41 | 21 | 13 | 11 | 8 | 6 | 5 | 4 | |
Анализ данных в табл. 2 показал, что при νg = 0.05 м/с и νg = 0.10 м/с высокая точность необходима при описании изотерм и кинетических кривых по компоненту CO, а при νg = 0.017 м/с – соответственно по компоненту CO в диапазоне концентраций CO до 1.0 об. % (и соответствующих парциальных давлений); по компоненту CO2 – в диапазоне концентраций выше 1.0 об. %.
Новый подход к разработке методологии интегрированного проектирования предусматривает создание и активное использование проблемно-ориентированного аппаратно-программного комплекса, предназначенного для реализации описанных выше этапов разработки и проектирования гибких короткоцикловых адсорбционных установок для разделения водородсодержащих газовых смесей.
Проблемно-ориентированный аппаратно-программный комплекс состоит из двух частей: аппаратно-технологической конфигурации и программно-алгоритмической. Аппаратно-технологическая конфигурация включает лабораторные стенды для исследования изотерм адсорбции-десорбции компонентов разделяемых газовых смесей и разномасштабные (пилотные и опытно-промышленные) автоматизированные блочно-модульные установки адсорбционного разделения газовых смесей и извлечения водорода. Блочно-модульные установки позволяют оперативно и с высокой точностью воспроизводить аппаратурно-технологическое оформление альтернативных вариантов многоадсорберных технологий разделения газовой смеси, обеспечить сбор требуемого количества экспериментальных данных, проверку и обеспечение адекватности ММ.
Программно-алгоритмическая часть комплекса включает информационные базы данных и знаний по физико-химическим свойствам разделяемых газовых смесей; адсорбционным, аэродинамическим и механическим свойствам адсорбентов; значениям кинетических коэффициентов; специальному математическому и алгоритмическому обеспечению решения задач идентификации параметров моделей (кинетики и динамики) по экспериментальным данным и математического моделирования; а также систему информационной поддержки при оптимизации режимов и проектировании (в условиях неопределенности части исходных данных) адсорбционных процессов и установок с циклически изменяющимся давлением с учетом степени извлечения и себестоимости производства водорода, заданной чистоты концентрируемого газа, производительности, энерго- и ресурсосбережения адсорбционной установки [78, 79, 138].
Задачи оптимального проектирования в условиях неопределенности исходных данных. Для определения конструктивных параметров и управляющих переменных при проектировании аппаратурно-технологического оформления формулируются задачи одно- и двухэтапного принятия проектно-конструкторских решений с учетом неопределенности части исходных данных для проектирования.
При постановке задач одноэтапного проектирования исходят из того, что конструктивные параметры и управляющие переменные проектируемой установки КЦА определяются на стадии проектирования и далее не изменяются при эксплуатации производства.
Сформулируем задачу одноэтапного оптимального проектирования установки КЦА с жесткими ограничениями, используя в качестве критерия оптимальности I(d, u) = Mξ[φ(d, u, y(tcss, ξ))] – математическое ожидание (среднее значение) показателя φ(d, u, y(tcss, ξ)) эффективности функционирования установки КЦА на стадии эксплуатации производства. При заданной нагрузке по сырью (объемному расходу газовой смеси, подлежащей разделению) требуется определить конструктивные параметры и управляющие переменные установки КЦА, такие, что
(1)
при связях в форме уравнений ММ () установки КЦА (при разделении синтез-газа и концентрировании водорода [78]) и ограничениях по следующим параметрам: заданной концентрации продуктового газа:
; (2)
заданной производительности установки КЦА:
; (3)
перепаду , давления в слое адсорбента:
(4)
; (5)
скорости газовой смеси в “лобовом” слое адсорбента:
; (6)
по диапазонам изменения конструктивных параметров, управляющих переменных и неопределенных ξ∈ Ξ параметров:
, , , ,
(7)
где – целевая функция (приведенные затраты на создание установки КЦА, себестоимость производства водорода, степень извлечения водорода и др.); d,u – векторы конструктивных параметров и управляющих переменных установки КЦА, , – внутренний диаметр обечайки корпуса адсорбера; H – высота слоя адсорбента; dgr – эквивалентный диаметр гранулы адсорбента; – пропускная способность регулирующих клапанов установки КЦА, ; τads, τdes – продолжительности стадий адсорбции и десорбции; давления на стадиях адсорбции и десорбции; θ – коэффициент обратного потока; степени открытия впускных и выпускных клапанов установки КЦА; y – вектор выходных переменных состояния установки КЦА; ξ – вектор неопределенных параметров (концентраций компонентов исходной газовой смеси, температуры газовой смеси на входе в установку КЦА, давления на “сбросном” выходе установки КЦА и коэффициентов внутренней диффузии адсорбтива в пористой среде адсорбента соответственно),
т.е. ; – время выхода установки КЦА на стационарный периодический режим.
Для вычисления многомерного интеграла (математического ожидания) использовованы приближенные квадратурные формулы:
где аппроксимационные точки равномерно покрывающие область неопределенности .
Будем называть установку КЦА гибкой, а соответствующее ей аппаратурно-технологическое оформление допустимым, если на этапе ее функционирования выполняются все требования ТЗ на проектирование и регламентные ограничения при условии, что неопределенные параметры ξ могут принимать любые значения из заданной области неопределенности Ξ.
Опишем один из возможных подходов к решению сформулированной задачи одноэтапного оптимального проектирования (1)–(6). Априори введем множества аппроксимационных и критических точек , в которых могут нарушаться ограничения задачи (2)–(6). Сформулируем вспомогательную задачу (A) нелинейного программирования: при заданной нагрузке по сырью (объемному расходу газовой смеси, подлежащей разделению) требуется определить векторы конструктивных параметров и управляющих переменных û ∈ U такие, что
, (A)
при связях установки КЦА (при разделении синтез-газа и концентрировании водорода [78]) и ограничениях (2)–(6)).
В задаче (А) определяются такие значения векторов конструктивных параметров и управляющих переменных û ∈ U, при которых достигается минимум целевой функции (А) независимо от того, какие значения принимает вектор неопределенных параметров ξ из априори заданной области неопределенности .
Алгоритм решения задачи (1)–(6).
Шаг 1. Задать начальный номер итерации ν = 1, совокупность аппроксимационных точек начальную совокупность критических точек , начальные приближения конструктивных параметров и управляющих переменных .
Шаг 2. Методом последовательного квадратичного программирования найти решение вспомогательной задачи (А) – векторы конструктивных параметров , управляющих переменных и значение целевой функции .
Шаг 3. В полученной точке проверить выполнение “жестких” ограничений (2)–(5) задачи оптимизации; для этого необходимо решить экстремальных задач типа
и определить m точек , доставляющих максимум функциям
Шаг 4. Образовать множество точек , в которых нарушаются ограничения (2)–(5) задачи оптимизации:
.
Если множество пустое, то решение задачи (1)–(7) одноэтапного оптимального проектирования получено:
, , ,
алгоритм заканчивает работу, в противном случае перейти к шагу 5.
Шаг 5. Сформировать новое множество критических точек , положить , задать , и перейти к шагу 2.
Остановимся подробнее на шаге 3 алгоритма. Как правило, характер функций неизвестен. Используем следующий подход: предположим на первом этапе, что функции выпуклы, тогда решение задач , находится в одной из вершин параллелепипеда . Таким образом, в начальное множество критических точек включаются угловые точки , области неопределенности .
Недостатком алгоритма является увеличение числа критических точек на каждой итерации и, соответственно, числа учитываемых ограничений. Однако при этом следует отметить, что количество итераций, необходимых для получения решения задачи (1)–(7) одноэтапного проектирования с использованием представленного алгоритма и приемлемой для практики точностью, как правило, не превышает 3–5.
При формулировании задачи двухэтапного проектирования оптимальных установок КЦА для получения высококонцентрированного водорода исходят из предположения о том, что неопределенные параметры (или их часть) ξ могут быть идентифицированы на этапе эксплуатации производства продуктового газа (водорода), и в этом случае управляющие переменные u(ξ) могут быть изменены в зависимости от уточнения вектора неопределенных параметров для выполнения регламентных требований и проектных ограничений, а также повышения эффективности производства. Решение задачи двухэтапного проектирования оптимальных установок КЦА позволит определить оптимальные конструктивные переменные d* и зависимости u*(ξ) управляющих переменных от неопределенных параметров, которые могут изменяться в заданной области неопределенности Ξ, и далее на стадии эксплуатации установок КЦА произвести расчет соответствующих управляющих переменных – u*(ξ) в зависимости от измеренных (уточненных) значений ξ вектора неопределенных параметров.
В задаче двухэтапного принятия проектно-конструкторских решений возможны два случая: а) конструктивные параметры d не изменяются на этапе эксплуатации производства, в то время как переменные u могут изменяться; б) часть конструктивных параметров не изменяются на этапе эксплуатации производства, в то время как другая часть конструктивных параметров , и управляющие переменные u могут быть использованы для управления режимами функционирования установки КЦА. В частности, это свойство позволяет настраивать изменяемую часть конструктивных параметров , наряду с управляющими переменными u для выполнения регламентных ограничений, проектных требований и повышения эффективности производства. Речь здесь идет о блочно-модульном аппаратурном оформлении технологической схемы установки КЦА, предполагающем наличие избыточного числа модулей в составе технологической схемы. Далее будем считать, что часть неизменяемых на этапе эксплуатации производства конструктивных параметров , являются компонентами вектора d, а другая изменяемая часть конструктивных параметров , является компонентами вектора u управляющих переменных.
Сформулируем двухэтапную задачу оптимизации конструктивных и управляющих переменных при использовании следующих предположений: 1) на этапе эксплуатации производства в каждый момент времени выполняется уточнение всех неопределенных параметров ξ ХТС на основе доступной экспериментальной информации; 2) ограничения с номерами являются “мягкими” и должны быть удовлетворены с заданной вероятностью , а ограничения с номерами “жесткими”.
В качестве критерия оптимизации в задаче двухэтапного проектирования оптимальной установки КЦА для получения концентрированного водорода будем использовать верхнюю границу α целевой функции При этом постановка задачи двухэтапного проектирования имеет следующий вид: при заданной нагрузке по сырью (объемному расходу газовой смеси, подлежащей разделению) требуется определить конструктивные параметры и управляющие переменные установки КЦА такие, что
(8)
при связях в форме уравнений ММ () установки КЦА (при разделении синтез-газа и концентрировании водорода [78]) и ограничениях:
; (9)
, ; (10)
, (11)
где α – скалярная переменная (зависящая от значений конструктивных параметров d и управляющих переменных u); вероятность выполнения ограничения ; функции ограничений; заданное значение доверительной вероятности выполнения ограничений, обычно или для потенциально опасных производств.
Покажем один из возможных алгоритмов решения задачи (8)–(11). Введем обозначения
, ;
и множество накопления точек ξ с индексами , в которых нарушаются ограничения (9)–(11) задачи, причем во множестве точек будут накапливаться точки, в которых нарушаются жесткие ограничения (11), а во множестве – точки, в которых нарушаются мягкие ограничения (9), (10).
Сформулируем вспомогательную задачу (B) нелинейного программирования: при заданной нагрузке по сырью требуется определить векторы конструктивных параметров и управляющих переменных , такие, что
(B)
при связях в форме уравнений ММ () установки КЦА (при разделении синтез-газа и концентрировании водорода [78]) и ограничениях:
,
.
Решение задачи (B) заключается в нахождении типа аппаратурного оформления циклического процесса и установки КЦА, оптимальных значений векторов конструктивных параметров и управляющих переменных ûi, при которых достигается минимальное значение скалярной переменной α при условии выполнения всех ограничений задачи в заданном наборе точек . Многомерная интерполяция функций осуществляется по известным дискретным точкам с помощью процедуры кусочно-постоянной аппроксимации или многомерных кубических сплайнов.
Алгоритм решения задачи (8)–(11).
Шаг 1. Задать начальный номер итерации , начальное множество точек ξi из условия наилучшей аппроксимации функций u(ξ) управляющих переменных, число n номеров точек , начальные приближения конструктивных параметров и управляющих переменных .
Шаг 2. Методом последовательного квадратичного программирования найти решение вспомогательной задачи (В) – векторы конструктивных параметров , управляющих переменных , и значение целевой функции . По точкам осуществить многомерную интерполяцию функций .
Шаг 3. В полученной точке проверить выполнение “жестких” ограничений (11) задачи двухэтапного проектирования (8)–(11); для этого необходимо вычислить функцию гибкости
(12)
с использованием алгоритма внешней аппроксимации [3]. Обозначим через ξ(ν) решение задачи (12) и проверим выполнение условия
. (13)
Если условие (13) не выполняется, то перейти к шагу 4, в противном случае – к шагу 5.
Шаг 4. Дополнить множество точек , в которых нарушается жесткие ограничения точкой , т.е.
,
увеличить число критических точек на единицу, т.е. , и перейти к шагу 2.
Шаг 5. В точке проверить выполнение “мягких” ограничений (9), (10) задачи (8)–(11); для этого необходимо вычислить функцию гибкости
(14)
с использованием алгоритма внешней аппроксимации [3], обозначить через решение задачи (14) и проверить выполнение условия гибкости функционирования установки КЦА в точке решения задачи (15):
(15)
Если условие (15) не выполняется, то перейти к шагу 6, в противном случае – к шагу 7.
Шаг 6. Дополнить точкой множество точек , в которых нарушаются “мягкие” ограничения (15), т.е.
, ,
и увеличить число критических точек n на единицу, т.е. , и перейти к шагу 2.
Шаг 7. Решение задачи (8)–(11) получено, и алгоритм заканчивает свою работу.
Дадим некоторые пояснения к алгоритму. На шаге 5 неравенство означает, что мягкие ограничения выполняются с вероятностью единица. Поэтому, если не выполняется условие
, ,
то заведомо не выполнится условие , и, следовательно, мы получим точку , в которой нарушаются “мягкие” ограничения.
При использовании дополнительной переменной α проводим масштабирование поисковых переменных, чтобы диапазоны их изменения были примерно одинаковы.
В результате применения разработанных алгоритмов решения задач одно- и двухэтапного проектирования оптимальных установок КЦА в условиях интервальной неопределенности исходных данных выполнено оптимальное проектирование ряда ресурсосберегающих установок КЦА для разделения синтез-газа и концентрирования водорода [79].
ЗАКЛЮЧЕНИЕ
Предложен новый подход к разработке методологии интегрированного проектирования циклических адсорбционных процессов и установок для разделения многокомпонентных газовых смесей, формирующей предпосылки эффективного управления и автоматизации.
Проектно-конструкторские решения при интегрированном проектировании установок КЦА для разделения водородсодержащих технологических потоков и концентрирования водорода принимаются в результате решения задач одно- или двухэтапного проектирования. Оптимальные конструктивные параметры аппаратурно-технологического оформления циклического процесса и установки КЦА, режимы функционирования и оптимальные управляющие переменные САУ выбираются из условия гибкости и экономичности функционирования проектируемой установки КЦА.
В рамках предложенного подхода решаются вопросы масштабирования полученных экспериментальных данных на стадии предпроектных научных исследований с использованием проблемно-ориентированного аппаратно-программного комплекса. Математическое, информационное и алгоритмическое обеспечение аппаратно-программного комплекса может быть использовано при разработке и проектировании новых автоматизированных процессов и адсорбционных технологических установок с циклически изменяющимся давлением для разделения и очистки многокомпонентных газовых смесей.
ОБОЗНАЧЕНИЯ
a величина адсорбции, моль/кг;
a0 величина предельной адсорбции, моль/кг;
acs класс системы автоматического управления;
ACS множество классов систем автоматического управления;
b вектор параметров (коэффициентов) ММ;
концентрация k-го компонента в исходной газовой смеси, об. %;
концентрация k-го компонента на выходе установки КЦА, об. %;
заданное значение концентрации (чистоты) продуктового газа, об. %;
d вектор конструктивных параметров установки КЦА;
D область допустимых значений конструктивных параметров установки КЦА;
DA,int внутренний диаметр обечайки корпуса адсорбера, м;
dgr эквивалентный диаметр гранулы адсорбента, м;
E0 характеристическая свободная энергия адсорбции модельного газа (азота), Дж/моль;
условное обозначение ММ динамики циклического процесса адсорбционного разделения многокомпонентной газовой смеси;
G производительность установки КЦА (объемная скорость (расход) продуктового газа), м3/с;
функции-ограничения;
H высота слоя адсорбента, м;
hacs структура САУ;
Hacs множество структур САУ;
целевая функция оптимального проектирования установки КЦА;
II множество индексов точек ξi, равномерно покрывающих область неопределенности Ξ;
J1, J2 множества индексов аппроксимационных и критических точек соответственно;
kkin,k эффективная константа скорости сорбции, 1/с;
Kυ,i пропускная способность регулирующих клапанов установки КЦА, м3/Па·с;
l пространственная координата, м;
M{⋅} cимвол математического ожидания величины {⋅};
n безразмерный эмпирический показатель степени уравнения Дубинина - Астахова;
nξ размерность вектора неопределенных параметров;
p парциальное давление, Па;
P текущее давление газовой смеси, Па;
давление на “сбросном” выходе установки КЦА, Па;
давление на стадии/десорбции, Па;
Ptr заданное значение доверительной вероятности, отн. ед.;
ps,k давление насыщения чистого компонента адсорбтива, Па;
S1,S2 множества аппроксимационных и критических точек, принадлежащие области неопределенных параметров;
T температура, К;
T0 температура кипения, К;
Tg температура газовой смеси, К;
tpr время защитного действия слоя адсорбента, с;
tcss время выхода установки КЦА на стационарный периодический режим, с;
Pr вероятность выполнения ограничения, отн. ед.
u вектор режимных переменных (оптимальных заданий регуляторам САС) установки КЦА;
ud тип аппаратурного оформления установки КЦА;
U область допустимых значений режимных переменных состояния установки КЦА;
UD множество вариантов аппаратурного оформления установки КЦА;
W0 предельный адсорбционный объем адсорбента, см3/г;
x, y векторы входных и выходных переменных состояния установки КЦА соответственно;
мольный объем k-го компонента адсорбтива, см3/ммоль;
νg скорость газовой смеси, м/с;
α безразмерная скалярная переменная;
αk термический коэффициент предельной адсорбции, 1/К;
βmt,k коэффициент массоотдачи k-го компонента адсорбтива, 1/с;
βdif,k коэффициент диффузии k-го компонента адсорбтива, 1/с;
ΔPads,ΔPdes перепад давления в слое адсорбента на стадиях адсорбции/десорбции, соответственно, Па;
η степень извлечения, %;
θ безразмерный коэффициент обратного потока;
Ξ область неопределенности.
ν номер итерации, шт.;
ξ вектор неопределенных параметров;
измеренные (уточненные) значения вектора неопределенных параметров;
σ безразмерный коэффициент аффинности;
τads, τdes продолжительности стадий адсорбции и десорбции, с;
τc продолжительность цикла “адсорбция-десорбция”, с;
φ(⋅) показатель эффективности функционирования установки КЦА на стадии эксплуатации производства;
χ1,χ2 безразмерные функции гибкости установки КЦА;
безразмерные степени открытия впускных и выпускных клапанов установки КЦА;
ω весовые коэффициенты.
ИНДЕКСЫ
i, j,ρ,λ индексы;
* относящийся к равновесному/оптимальному значению;
I, II индексы наборов экспериментальных данных;
A адсорбер;
а адсорбент;
ads стадия адсорбции;
calc расчетное значение;
css режим стационарного периодического процесса;
des стадия десорбции;
eq стадия уравнивания давления;
g газовая фаза;
gr гранула адсорбента;
in вход;
k компонент газовой смеси;
out выход;
ν номер итерации.
About the authors
С. И. Дворецкий
Тамбовский государственный технический университет
Email: dvoretsky@yahoo.com
Russian Federation, Тамбов
Д. С. Дворецкий
АО “НИИ НПО “Луч”
Author for correspondence.
Email: dvoretsky@yahoo.com
Протвинский филиал
Russian Federation, Московская обл., ПротвиноЕ. И. Акулинин
Тамбовский государственный технический университет
Email: dvoretsky@yahoo.com
Russian Federation, Тамбов
К. И. Меронюк
Тамбовский государственный технический университет
Email: dvoretsky@yahoo.com
Russian Federation, Тамбов
В. Б. Усачев
АО “НИИ НПО “Луч”
Email: dvoretsky@yahoo.com
Протвинский филиал
Russian Federation, Московская обл., ПротвиноReferences
- Kafarov V.V., Bodrov V.I., Dvoretskij S.I. New generation of flexible automatic chemical productions // Theor. Found. Chem. Eng. 1992. V. 26, № 2. P. 254. [Кафаров В.В., Бодров В.И., Дворецкий С.И. Новое поколение гибких автоматизированных химических производств // Теорет. основы хим. технологии. 1992. Т. 26, № 2. С. 254.]
- Кафаров В.В., Макаров В.В. Гибкие автоматизированные производственные системы в химической промышленности. М.: Химия, 1990.
- Островский Г.М., Волин Ю.М. Технические системы в условиях неопределенности. М.: БИНОМ. Лаборатория знаний, 2008.
- Ostrovskij G.M., Volin, Yu.M. Optimization of technological processes under partial information uncertainty // Automation and Remote Control. 1995. № 12. P. 85. [Островский Г.М., Волин Ю.М. Оптимизация химико-технологических процессов в условиях частичной неопределенности исходной информации // Автомат. и телемех. 1995. № 12. С. 92.]
- Дворецкий Д.С., Дворецкий С.И., Островский Г.М. Новые подходы к проектированию химико-технологических процессов, аппаратов и систем в условиях интервальной неопределенности. М.: Спектр, 2012.
- Ostrovsky, G.M., Lapteva T.V., Ziyatdinov N.N. Optimal design of chemical processes under uncertainty// Theor. Found. Chem. Eng. 2014. V. 48. № 5. P. 583. [Островский Г.М., Лаптева Т.В., Зиятдинов Н.Н. Проектирование оптимальных химико-технологических систем в условиях неопределенности // Теорет. основы хим. технологии. 2014. Т. 48. № 5. С. 527.]
- Dvoretsky D.S., Dvoretsky S.I. Integrated design of flexible chemical processes, devices, and control systems // Theor. Found.Chem.Eng. 2014. V. 48. № 5. P. 614. [Дворецкий Д.С., Дворецкий С.И. Интегрированное проектирование гибких химико-технологических процессов, аппаратов и систем управления // Теорет. основы хим. технологии. 2014. Т. 48. № 5. С. 557.]
- Ostrovsky G.M., Achenie L.E.K., Datskov I., Volin Yu. M. Optimization of chemical processes under uncertainty: the case of insuffication processes data at the operation stage // AIChE J. 2003. V. 49. P. 1216.
- Ostrovsky G.M., Ziatdinov N.N., Lapteva T.V. Optimal design of chemical processes with chance constraints // Comp. Chem. Eng. 2013. V. 59. P. 74.
- Halemane K.P., Grosmann I.E. Optimal process design under uncertainty // AIChE J. 1983. V. 29. P. 425.
- Biegler L.T., Grosmann I.E., Westerberg A.W. Systematic methods of chemical process design. New Jersy: Prentice Hall, 1997.
- Grossmann I.E., Biegler L.T. Part II. Future perspective on optimization // Comp. Chem. Eng. 2004. V. 28. № 8. P. 1193.
- Acevedo J., Pistikopoulos E.N. Stohastic optimization based algorithms for process synthesis under uncertainty // Comp. Chem. Eng. 1998. № 22. P. 647.
- Bansal V., Perkins J.D., Pistikopoulos E.N. Flexibility analyses and design using parametric programming framework // AIChE J. 2002. V. 48. P. 2851.
- Rooney W.C., Biegler L.T. Optimal process design with model parameter uncertainty and process variability // AIChE J. 2003. V. 49. P. 438.
- Дворецкий Д.С., Дворецкий С.И., Островский Г.М. Проектирование управляемых процессов и аппаратов пищевых и химических технологий в условиях неопределенности. Часть 1. Одноэтапные задачи и алгоритмы интегрированного проектирования // Вестник ТГТУ. 2014. Т. 20. № 1. С. 66.
- Дворецкий Д.С., Дворецкий С.И., Островский Г.М. Проектирование управляемых процессов и аппаратов пищевых и химических технологий в условиях неопределенности. Часть 2. Двухэтапные задачи и алгоритмы интегрированного проектирования // Вестник ТГТУ. 2014. Т. 20. № 3. С. 481.
- Ackley M.W. Medical oxygen concentrators: a review of progress in air separation technology // Adsorption. 2019. V. 25. № 8. P. 1437.
- Li H., Liao Z., Sun J., Jiang B., Wang J., Yang Y. Modelling and simulation of two-bed PSA process for separating from methane steam reforming // Chin. J. Chem. Eng. 2019. V. 27. № 8. P. 1870.
- Shi W.-R., Tian C.-X., Ding Z.-Y., Han Z.-Y., Zhang D.-H. Review on simulation, optimization and control of pressure swing adsorption // Journal of Chemical Engineering of Chinese Universities. 2018. V. 32. № 1. P. 8.
- Митрова Т., Мельников Ю., Чугунов Д., Глаголева А. Водородная экономика – путь к низкоуглеродному развитию. Центр энергетики Московской школы управления Сколково. 2019.
- Linde is a leading industrial gas and engineering company. https://www.linde.com/. Accessed April 20, 2024.
- Meyers R.A. Handbook of petroleum refining processes. New York: McGraw-Hill, 2004.
- Sircar S., Golden T.C. Purification of hydrogen by pressure swing adsorption // Separation Science and Technology. 2000. V. 35. № 5. P. 667.
- Huang Q., Eić M. Simulation of hydrogen purification by pressure-swing adsorption for application in fuel cells. Ch. 12. In: Environanotechnology, Elsevier. 2010. P. 221.
- Sircar S., Kratz W.C. Simultaneous production of hydrogen and carbon dioxide from steam reformer off-gas by pressure swing adsorption // Separation Science and Technology. 1988. V. 23. P. 2397.
- Chau J., Obuskovic G., Jie X., Sirkar K.K. Pressure swing membrane absorption process for shifted syngas separation: Modeling vs. experiments for pure ionic liquid // Journal of Membrane Science. 2014. V. 453. P. 61.
- Smith J.O., Westerberg A.W. The optimal design of pressure swing adsorption systems // Chemical Engineering Science. 1991. V. 46. № 12. P. 2967.
- Кафаров В.В. Основы массопередачи. М.: Высш. школа, 1979.
- Глебов М.Б., Кафаров В.В. Математическое моделирование основных процессов химических производств. М.: Юрайт, 2020.
- Кафаров В.В., Мешалкин В.П. Анализ и синтез химико-технологических систем. М.: Химия, 1991.
- Кафаров В.В., Глебов М.Б. Математическое моделирование основных процессов химических производств. М.: Высш. школа, 1991.
- Кафаров В.В., Ветохин В.Н. Основы автоматизированного проектирования химических производств. М.: Наука, 1987.
- Park J., Beum H., Han S., Cho D., Kanghee C. Pressure swing adsorption process and pressure swing adsorption apparatus. Pat. 10933366 USA. 2021.
- Sicinski M.A., Wood C.H., Hoke Jr. B.C. Process for the production of hydrogen Pat. 9458013 USA. 2016.
- Shimizu T., Ikeda K., Kawashima S.Hiranaka Y., Mori S. Method for hydrogen production by pressure swing adsorption. Pat. 9675927 USA. 2017.
- Baksh M.S.A., Simo M. Large scale pressure swing adsorption systems having process cycles operating in normal and turndown modes. Pat. 8496733 USA. 2013.
- Baksh M.S.A., Simo M. Six bed pressure swing adsorption process operating in normal and turndown modes. Pat. 8551217 USA. 2013.
- Baksh M.S.A., Simo M. Six bed pressure swing adsorption process operating in normal and turndown modes. Pat. 8491704 USA. 2013.
- Golden T.C., Weist Jr. E.L. Layered adsorption zone for hydrogen production swing adsorption. Pat. 6814787 USA. 2004
- Кельцев Н.В. Основы адсорбционной техники. М.: Химия, 1976.
- Ruthven D.M., Farooq S., Knaebel K.S. Pressure swing adsorption. New York: Wiley-VCH, 1993.
- Шумяцкий Ю.И. Промышленные адсорбционные процессы. М.: КолосС, 2009.
- Tao W., Ma S., Xiao J., Bénard P., Chahine R. Simulation and optimization for hydrogen purification performance of vacuum pressure swing adsorption // Energy Procedia. 2019. V. 158. P. 1917.
- Agarwal A., Biegler L., Zitney S. Superstructure-based optimal synthesis of pressure swing adsorption cycles for precombustion capture // Ind. Eng. Chem. Res. 2010. V. 49. № 11. P. 5066.
- Dowling A., Vetukuri S., Biegler L. Large-scale optimization strategies for pressure swing adsorption cycle synthesis // AIChE J. 2012. V. 58. № 12. P. 3777.
- Huang Q., Malekian A., Eic M. Optimization of PSA process for producing enriched hydrogen from plasma reactor gas // Sep. Purif. Tech. 2008. V. 62. № 1. P. 22.
- Дударева Г.Н., Рандин О.И., Петухова Г.А., Вакульская Т И. О механизме сорбции ионов никеля(ii) модифицированными углеродными сорбентами // Физикохимия поверхности и защита материалов. 2015. Т. 51. № 6. С. 582.
- Меньщиков И.Е., Фомкин А.А., Арабей А.Б., Школин А.В., Стриженов Е.М. Описание адсорбции метана на микропористых углеродных адсорбентах в области сверхкритических температур на основе уравнения Дубинина–Астахова // Физикохимия поверхности и защита материалов. 2016. T. 52. № 4. C. 339.
- Чугаев С.С., Фомкин А.А., Меньщиков И.Е., Стриженов Е.М., Школин А.В. Адсорбционное концентрирование паров сжиженного природного газа метана // Физикохимия поверхности и защита материалов. 2020. T. 56. № 5. C. 471.
- Школин А.В., Фомкин А.А., Цивадзе А.Ю., Анучин К.М., Меньщиков И.Е., Пулин А.Л. Экспериментальное исследование и численное моделирование адсорбции метана на микропористом углеродном адсорбенте в докритической и сверхкритической областях температур // Физикохимия поверхности и защита материалов. 2016. Т. 52. № 6. С. 563.
- Asgari M. Synergistic material and process development: Application of a metal-organic framework, Cu-TDPAT, in single-cycle hydrogen purification and capture from synthesis gas // Chem. Eng. J. 2021. V. 414. № 128778.
- Silva B., Solomon I., Ribeiro A.M., Lee U.-H., Hwang Y.K., Chang J.-S., Loureiro J.M., Rodrigues A.E. purification by pressure swing adsorption using CuBTC // Sep. Purif. Tech. 2013. V. 118. P. 744.
- Marcinek A., Guderian J., Bathen D. Performance determination of high-purity -PSA-plants // Adsorption. 2020. V. 26. № 7. P. 1215.
- Papadias D., Lee S., Ahmed S. Facilitating analysis of trace impurities in hydrogen: Enrichment based on the principles of pressure swing adsorption // Int. J. Hydrogen Energy. 2012. V. 37. № 19. P. 14413.
- Yavary M., Ebrahim H.A., Falamaki C. The effect of number of pressure equalization steps on the performance of pressure swing adsorption process // Chem. Eng. Process. 2015. V. 87. P. 35.
- Xiao J., Li C., Fang L., Böwer P., Wark M., Bénard P., Chahine R. Machine learning-based optimization for hydrogen purification performance of layered bed pressure swing adsorption // Int. J. Energy Res. 2020. V. 44. № 6. P. 4475.
- Delgado J.A., Águeda V.I., Uguina M.A., Sotelo J.L., Brea P., Grande C.A. Adsorption and diffusion of , CO, , and in BPL activated carbon and 13X zeolite: Evaluation of performance in pressure swing adsorption hydrogen purification by simulation // Ind. Eng. Chem. Res. 2014. V. 53. № 40. P. 15414.
- Abdeljaoued A., Relvas F., Mendes A., Chahbani M.H. Simulation and experimental results of a PSA process for production of hydrogen used in fuel cells // J. Environ. Chem. Eng. 2018. V. 6. № 1. P. 338.
- Park Y., Kang J.-H., Moon D.-K., Suk J.Y., Lee C.-H. Parallel and series multi-bed pressure swing adsorption processes for recovery from a lean hydrogen mixture // Chemical Engineering Journal. 2021. V. 408.
- Brea P., Delgado J.A., Águeda V.I., Gutiérrez, P., Uguina, M.A. Multicomponent adsorption of , , CO and in zeolites NaX, CaX and MgX evaluation of performance in PSA cycles for hydrogen purification // Microporous and Mesoporous Materials. 2019. V. 286. P. 187.
- Кошкин Н.И., Васильчикова Е.Н. Элементарная физика. Справочник. М.: Столетие, 1996.
- Инженерный справочник. Ионные радиусы, Å (ангстрем). https://dpva.ru/Guide/GuidePhysics/Length/IonicRadius. AccessedApril 20, 2024.
- Самонин В.В., Бабкин О.Э. Синтез цеолитов А и Х и изучение их свойств: метод указания. Л.: ЛТИ им. Ленсовета, 1991.
- Golden T.C., Weist E.L. Activated carbon as sole absorbent in rapid cycle hydrogen PSA. Pat. 6660064 USA. 2003.
- Golden T.C., Golden C.M.A., Zwilling D.P. Self-supported structured adsorbent for gas separation Pat. 6565627 Japan. 2003.
- Cho S.H., Bhat S.G.T., Han S.S. Park J.H., Kim J.N., Jung H. Pressure swing adsorption apparatus and method for hydrogen purification using the same Pat. 8298319 USA. 2012.
- Дворецкий Д.С., Дворецкий С.И., Акулинин Е.И., Усачев В.Б., Беляев В.А. К вопросу моделирования процесса короткоцикловой адсорбции разделения газовых смесей // Сб. тр. Всероссийского симпозиума с международным участием, посвященный 150-летию российского физико-химика Н.А. Шилова. Москва, 2023. С. 18.
- Акулинин Е.И., Дворецкий Д.С., Дворецкий С.И. Экспериментальное исследование кинетики циклического адсорбционного процесса обогащения воздуха кислородом // Вестник ТГТУ. 2021. Т. 27. № 3. С. 387.
- Khajuria H., Pistikopoulos E.N. Optimization and control of pressure swing adsorption processes under uncertainty // The American Institute of Chemical Engineers Journal. 2013. V. 59. № 1. P. 120.
- Floudas C.A., Gumu Z.H., Ierapetritou M.G. Global optimization in design under uncertainty: feasibility test and flexibility index problems // Industrial and Engineering Chemistry Research. 2001. V. 40. № 20. P. 4267.
- Westerberg A.W. Retrospective on design and process synthesis // Comp. Chem. Eng. 2008. V. 28. P. 447.
- Ostrovsky G.M., Volin Yu.M. Flexibility analyses: taking into account fullness and accuracy of plant data // The American Institute of Chemical Engineers Journal. 2005. V. 52. P. 3173.
- Ostrovsky G.M., Ziyatdinov N.N., Lapteva T.V., Silvestrova A.S., Nguyen Q.T. Optimization of chemical process with joint chance constraints // Ind. Eng. Chem. Res. 2017. V 56. № 12. P. 3309.
- Ostrovsky G.M., Lapteva T.V., Ziyatdinov N.N. Optimal design of chemical processes under uncertainty // Theor. Found. Chem. Eng. 2014. V. 48. № 5. P. 583. [Островский Г.М., Лаптева Т.В., Зиятдинов Н.Н. Проектирование оптимальных химико-технологических систем в условиях неопределенности // Теорет. основы хим. технологии. 2014. Т. 48. № 5. С. 527.]
- Terrazas-Moreno S., Grossmann I.E., Wassick J.M., Bury S.J., Akiya N. An efficient method for optimal design of large-scale integrated chemical production sites with endogenous uncertainty // Comp. Chem. Eng. 2012. V. 37. P. 89.
- Дворецкий Д.С., Дворецкий С.И., Егоров А.Ф., Пешкова Е.В. Решение двухэтапной задачи стохастической оптимизации при проектировании комбинированной реакторной установки тонкого органического синтеза // Химическая технология. 2008. Т. 9. № 2. С. 67.
- Ishin A.A., Skvortsov S.A., Dvoretsky D.S. Dvoretsky S.I., Matveikin V.G. Modeling and optimization of cyclic adsorption enrichment of gas mixtures with hydrogen // Theor. Found.Chem.Eng. 2019. V. 53.№ 5. P. 781.[Ишин А.А., Скворцов С.А., Матвейкин В.Г., Дворецкий Д.С., Дворецкий С.И. Моделирование и оптимизация циклических адсорбционных процессов обогащения газовых смесей водородом // Теорет. основы хим. технологии. 2019. Т. 53. № 5. С. 559.]
- Дворецкий С.И., Дворецкий Д.С., Акулинин Е.И., Голубятников О.О. Моделирование и оптимизация циклических адсорбционных процессов для разделения и очистки газовых смесей: монография. Тамбов: Издательский центр ФГБОУ ВО “ТГТУ”, 2021.
- Akulinin E.I., Golubyatnikov O.O., Dvoretsky D.S., Dvoretsky S.I. Methodology for creating and stadying units for adsorption separation and purification of gas mixtures // Journal of Advanced Materials and Technologies. 2021. V. 6. № 3. P. 179.
- Wright A.D., White V., Fogash K.B. Kloosterman J.W., Hufton J.R., C.L. Schaffer. Separation of a sour syngas stream. Pat. 8268044 USA. 2012.
- Bizjak T.A. Systems and methods for regulating heating assembly operation through pressure swing adsorption purge control. Pat. 8038771 USA. 2011.
- Bizjak T.A. Systems and methods for regulating heating assembly operation through pressure swing adsorption purge control. Pat. 7833326 USA. 2010.
- Adams P.M., Bizjak T.A., Givens J.A. Systems and methods for supplying auxiliary fuel streams during intermittent by product discharge from pressure swing adsorption assemblies. Pat. 7837765 USA. 2010.
- Woods R.R., Porter B.F., Duraiswamy K. Hydrogen purification process and system. Pat. 7763086 USA. 2010.
- Siegel S.M. System and method for gas quality and efficiency of a pressure swing adsorption gas separation unit. Pat. 10780387 USA. 2020.
- Baksh M.S.A., Rosinski A.C. Continuous feed three-bed pressure swing adsorption system. Pat. 7179324 USA. 2007.
- Niitsuma T., Maekawa S., Kobori Y. Method and apparatus for producing hydrogen and recovering carbon dioxide. Pat. 8460630 USA. 2013.
- Дворецкий Д.С., Дворецкий С.И., Акулинин Е.И., Усачев В.Б., Беляев В.А. К вопросу использования уравнения Дубинина–Астахова при расчете изотерм , , CO, , для процесса короткоцикловой адсорбции извлечения водорода на цеолите NaX и активном угле // Сб. тр. VII Всероссийской научной конференции Актуальные проблемы теории и практики гетерогенных катализаторов и адсорбентов. Казань, 2023. С. 139.
- Zhang N., Bénard P., Chahine R, Yang T., Xiao J. Optimization of pressure swing adsorption for hydrogen purification based on Box–Behnken design method // International Journal of Hydrogen Energy. 2021. V. 46, № 7. P. 5403.
- Luberti M., Brown A., Balsamo M., Capocelli M. Numerical analysis of VPSA technology retrofitted to steam reforming hydrogen plants to capture and produce blue // Energies. 2022. V. 15. № 3.
- Yang S.-I., Park J.-Y., Choi D.-K., Kim S.-H. Effects of the residence time in four-bed pressure swing adsorption process // Separation Science and Technology. 2009. V. 44, № 5. P. 1023.
- Ribeiro A.M., Grande C.A., Lopes F.V.S., Loureiro J.M., Rodrigues A.E. A parametric study of layered bed PSA for hydrogen purification // Chemical Engineering Science. 2008. Vol. 63. № 21. P. 5258.
- Russell B.P., Wegerer D.A., Pandey G. Integration of pressure swing adsorption and hydroprocessing for improved hydrogen utilization. Pat. 10632414 USA. 2020.
- Adams P.M., Givens J.A., LaVen A. Systems and methods for initiating operation of pressure swing adsorption systems and hydrogen-producing fuel processing systems incorporating the same. Pat. 8790618 USA. 2014.
- Monereau C. Process for the purification of a gas by adsorption. Pat. 6315818 USA. 2001.
- Chen Y., Kapoor A., Ramprasad N. Two phase pressure swing adsorption process. Pat. 6045603 Japan. 2000.
- Baksh M.S.A., Ackley M.W. Pressure swing adsorption process for the production of hydrogen. Pat. 6340382. 2002.
- Xu J., Weist Jr. E.L. Six bed pressure swing adsorption process with four steps of pressure equalization. Pat. 6454838 USA. 2002.
- Whysall M., Wagemans L.J.M. Very large-scale pressure swing adsorption processes. Pat. 6210466 USA. 2001.
- Baksh M.S.A., Simo M. Ten bed pressure swing adsorption process operating in normal and turndown modes. Pat. 8435328 USA. 2013.
- Allam R.J. Systems and processes for processing hydrogen and carbon monoxide. Pat. 7988765 USA. 2011.
- Chen Y., Fair G. Processes for the recovery of high purity hydrogen and high purity carbon dioxide. Pat. 8303930 USA. 2012.
- Kamei T., Takimoto Y. Apparatus and method for producing purified hydrogen gas by a pressure swing adsorption processes. Pat. 8431082 USA. 2013.
- Kamei T., Takimoto Y. Apparatus and method for producing purified hydrogen gas by a pressure swing adsorption processes. Pat. 8241401 USA. 2012.
- Wegerer D.A., Russell B.P., Pandey G. Integration of pressure swing adsorption with hydrocracking for improved hydrogen and liquids recovery. Pat. 11091704 USA. 2021.
- Xu J., Peng X.-D. Process for Producing Hydrogen Pat. 9586819 USA. 2017.
- Голубятников О.О., Акулинин Е.И., Дворецкий Д.С., Дворецкий С.И. Аппаратно-программный комплекс для получения исходных данных на проектирование промышленных циклических адсорбционных установок // Сб. тр. Конференции Китайско-российского конкурса инноваций и предпринимательства. Воронеж: ВГУИТ, 2021. С. 82.
- Дворецкий С.И., Дворецкий Д.С., Акулинин Е.И., Усачев В.Б., Беляев В.А. Моделирование динамики сорбции в циклических адсорбционных процессах разделения газовых смесей // Вестник ТГТУ. 2023. Т. 29. № 3. С. 425.
- Рид Р., Праусниц Дж., Шервуд Т. Свойства газов и жидкостей / под ред. Соколова Б.И. Л.: Химия, 1982.
- Дворецкий Д.С., Дворецкий С.И., Акулинин Е.И., Усачев В.Б., Беляев В.А. К вопросу использования уравнения Дубинина–Астахова при расчете изотерм , , CO, , для процесса короткоцикловой адсорбции извлечения водорода на цеолите NaX и активном угле // Сб. тр. VII Всероссийской научной конференции “Актуальные проблемы теории и практики гетерогенных катализаторов и адсорбентов”. Казань: Бук, 2023. С. 139.
- Дворецкий Д.С., Дворецкий С.И., Акулинин Е.И., Усачев В.Б., Беляев В.А. Расчет кинетики процесса адсорбции при разделении газовых смесей // Сб. тр. VIII Международной научно-практической конференции “Современные энергосберегающие тепловые и массообменные технологии (сушка, тепловые и массообменные процессы) СЭТМТ–2023”. М.: Мегаполис, 2023. С. 85.
- Akulinin E.I., Golubyatnikov O.O., Dvoretsky D.S., Dvoretsky S.I. A numerical study of heat and mass exchange processes in swing adsorption device for oxygen-enriched air // Advanced materials and technologies. 2019. № 3. P. 56.
- Akulinin E.I., Golubyatnikov O.O., Dvoretsky D.S., Dvoretsky S.I. Numerical study of the dynamics of air separation process by pressure swing adsorption // Proc. Bulletin of the South Ural State University. Ser. Mathematical Modelling, Programming & Computer Software. 2019. Vol. 12. № 4. P. 95.
- Makarem M.A, Mofarahi M., Jafarian B., Lee C.-H. Simulation and analysis of vacuum pressure swing adsorption using the differential quadrature method // Comput. Chem. Eng. 2019. V. 121. P. 483.
- Дворецкий Д.С., Дворецкий С.И., Усачев В.Б., Беляев В.А. Моделирование изотерм , , CO, , для процесса короткоцикловой адсорбции извлечения водорода с использованием уравнения Дубинина–Астахова // Математические методы в технике и технологиях. 2023. № 7. С. 63.
- Rutven D.M., Faroog S., Knaebel K.S. Pressure swing adsorption. New York: VCH, 1993.
- Рачинский В.В. Введение в общую теорию динамики сорбции и хроматографии. М.: Наука, 1964.
- Радушкевич Л.В. Основные проблемы физической адсорбции. М.: Наука, 1970.
- Хейфец Л.И., Зеленко В.Л., Павлов Ю.В. Избранные главы химической технологии. Элементы теории процессов адсорбционного разделения газовых смесей. М.: МГУ, 2004.
- Тихонов А.Н., Арсенин В.Я. Методы решения некорректных задач. М.: Наука, 1974.
- Алифанов О.М., Артюхин Е.А., Румянцев С.В. Экстремальные методы решения некорректных задач. М.: Наука, 1988.
- Дворецкий Д.С., Дворецкий С.И., Акулинин Е.И., Усачев В.Б., Беляев В.А Методика расчета кинетического коэффициента массопереноса в пористой среде адсорбента // Сб. тр. VII Всероссийской научной конференции “Актуальные проблемы теории и практики гетерогенных катализаторов и адсорбентов”. Казань: Бук, 2023. С. 142.
- Тимофеев Д.П. Кинетика адсорбции. М.: Академия наук, 1962.
- Akulinin E.I., Ishin A.A., Skvortsov S.A., Dvoretskiy D.S. Mathematical modeling of hydrogen production process by pressure swing adsorption method // Advanced Materials and Technologies. 2017. № 2. P. 38.
- Ergun S. Fluid flow through packed columns // Chem. Eng. Progress. 1952. V. 48. P. 89.
- Белоглазов И.Н., Голубев В.О. Основы расчета фильтрационных процессов. М.: Руда и Металлы, 2002.
- Калугина Ю.Н., Черепанов В.Н. Мультипольные электрические моменты и высшие поляризуемости молекул: методика и некоторые результаты abinitio расчета // Оптика атмосферы и океана. 2015. Т. 28. № 5. С. 436.
- Равдель А.А., Пономарева А.М. Краткий справочник физико-химических величин. СПб.: Иван Федоров, 2003.
- Прохоров А.М. Физический энциклопедический словарь. М.: Советская энциклопедия, 1983.
- Дубинин М.М. Адсорбция и пористость. М.: ВАХЗ, 1972.
- Dubinin М.М. Fundamentals of the theory of adsorption in micropores of carbon adsorbents – characteristics of their adsorption properties and microporous structures // Carbon. 1989. V. 27. № 3. P. 457.
- Kntgroup.ru. https://www.kntgroup.ru/ru/main.html. Accessed April 20, 2024.
- ЗАО “Экспериментальный химический завод”. https://лидеркарбон.рф. html. Accessed April 20, 2024.
- Quantochrome Autosorb IQ Nova 1200e. https://www.anton-paar.com/corp-en/products/details/autosorbr-iq-series/. Accessed April 20, 2024.
- Морачевский А.Г., Сладков И.Б. Термодинамические расчеты в металлургии. М.: Металлургия, 1993.
- iSorb-HP2. https://www.quantachrome.com/isorb/isorb.html. Accessed April 20, 2024.
- Рудобашта С.П., Кошелева М.К. Определение коэффициентов массоотдачи и массопроводности из кривых кинетики // Технология текстильной промышленности. 2015. Т. 6. № 360. С. 175.
Supplementary files







