Peculiarities of Early Ontogeny of Dwarf Forms of Arctic Charr Salvelinus alpinus Сomplex (Salmonidae) from Lakes Tokko and Bol’shoe Leprindo (Transbaikalia). 1. Pure Forms
- Authors: Pichugin M.Y.1,2, Korostelev N.B.3, Alekseyev S.S.2
-
Affiliations:
- Moscow State University, Moscow, Russia
- Koltzov Institute of Developmental Biology, Russian Academy of Sciences, Moscow, Russia
- Severtsov Institute of Ecology and Evolution, Russian Academy of Sciences, Moscow, Russia
- Issue: Vol 63, No 6 (2023)
- Pages: 675-703
- Section: Articles
- URL: https://medbiosci.ru/0042-8752/article/view/232391
- DOI: https://doi.org/10.31857/S004287522306019X
- EDN: https://elibrary.ru/AMSBTU
- ID: 232391
Cite item
Full Text
Abstract
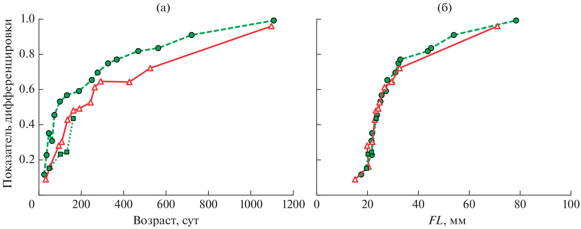
The results of the study of growth, ossification sequence and peculiarities of the development of skeletal elements, body proportions and meristic characters of laboratory-reared larvae and fry of two dwarf forms of Arctic charr Salvelinus alpinus сomplex spawning at the shore slope (Lake Tokko) and in the profundal zone (Lake Bol’shoe Leprindo) (Transbaikalia) are presented. Charr from Lake Bol’shoe Leprindo demonstrated slower rates of growth and morphogenesis, retardation of the ossification of their predorsal bones series with its displacement from larval to juvenile period of the ontogeny, but the acceleration of the development of the vertebral column. High mortality of pre-larvae of charr from this lake connected with the transfer to exogenous feeding was observed. For the first time the problem of the reorganization of early ontogeny of charr of the genus Salvelinus in connection with the colonization of deepwater habitat is discussed. In larvae of charr from Lake Tokko, the ossification of vertebral centra was often accompanied by the formation of anomalous bony structures in the notochord. The phenomenon of the penetration of skeletogenic cells into the notochord, which has been described in hybrids of sympatric charr forms, was found in a pure charr form for the first time. The development of characteristic morphological features of the two charr forms in the ontogeny was traced. Differences in body proportions between their fry corresponding to those between adult fish were revealed.
About the authors
M. Yu. Pichugin
Moscow State University, Moscow, Russia; Koltzov Institute of Developmental Biology, Russian Academy of Sciences, Moscow, Russia
Email: mp_icht@mail.ru
Россия, Москва; Россия, Москва
N. B. Korostelev
Severtsov Institute of Ecology and Evolution, Russian Academy of Sciences, Moscow, Russia
Email: mp_icht@mail.ru
Россия, Москва
S. S. Alekseyev
Koltzov Institute of Developmental Biology, Russian Academy of Sciences, Moscow, Russia
Author for correspondence.
Email: mp_icht@mail.ru
Россия, Москва
References
- Алексеев C.C., Гордеева Н.В., Матвеев А.Н. и др. 2014. Три симпатрические формы арктического гольца Salvelinus alpinus complex (Salmoniformes, Salmonidae) из озера Камканда, Северное Забайкалье // Вопр. ихтиологии. Т. 54. № 4. С. 387−412. https://doi.org/10.7868/S0042875214040018
- Алексеев С.С., Пичугин М.Ю., Гордеева Н.В. и др. 2019. Репродуктивные стратегии и происхождение парапатрических и симпатрических форм арктического гольца Salvelinus alpinus (Salmonidae) в системе озёр Большое и Малое Леприндо (Северное Забайкалье) // Там же. Т. 59. № 4. С. 430–447. https://doi.org/10.1134/S0042875219040015
- Алексеев С.С., Андреев Р.С., Вокин А.И. и др. 2021а. Исследования арктического гольца Salvelinus alpinus (L.) в Забайкалье: итоги 25-летних работ. Сообщение 1. Распространение, симпатрические формы, морфология, генетика // Изв. ИГУ. Сер. Биология. Экология. Т. 38. С. 3–56. https://doi.org/10.26516/2073-3372.2021.38.3
- Алексеев С.С., Самусенок В.П., Юрьев А.Л. и др. 2021б. Морфологическая и экологическая дифференциация симпатрических форм арктического гольца Salvelinus alpinus (Salmonidae) в озере Токко (Северное Забайкалье) // Вопр. ихтиологии. Т. 61. № 1. С. 65–87. https://doi.org/10.31857/S0042875221010021
- Кохменко Л.В. 1965. Питание и пищевые взаимоотношения рода Salvelinus с молодью тихоокеанских лососей // Там же. Т. 5. Вып. 2 (35). С. 346–359.
- Павлов Д.А. 2007. Морфологическая изменчивость в раннем онтогенезе костистых рыб. М.: ГЕОС, 262 с.
- Павлов Д.А., Пичугин М.Ю., Савваитова К.А. 1993. К проблеме формирования жизненной стратегии у арктических гольцов рода Salvelinus // Вопр. ихтиологии. Т. 33. Вып. 6. С. 753–762.
- Пичугин М.Ю. 2009а. Развитие искусственного гибрида и выявление элементов репродуктивной изоляции между симпатрическими формами гольца Дрягина и пучеглазки Salvelinus alpinus complex (Salmonidae) из горного озера Собачье (Таймыр) // Там же. Т. 49. № 2. С. 240–253.
- Пичугин М.Ю. 2009б. Развитие элементов скелета у молоди карликовой и мелкой симпатрических форм Salvelinus alpinus complex из озера Даватчан (Забайкалье) // Там же. Т. 49. № 6. С. 763–780.
- Пичугин М.Ю. 2015. Особенности роста и развития скелета ранней молоди северной мальмы Salvelinus malma malma из рек Западной Камчатки в связи с температурным режимом нерестилищ // Там же. Т. 55. № 4. С. 435–452. https://doi.org/10.7868/S0042875215040128
- Пичугин М.Ю. 2019. Особенности раннего онтогенеза эндемичной озёрной формы Salvelinus malma complex (Salmonidae) – малоротого гольца Кроноцкого озера (Восточная Камчатка) // Там же. Т. 59. № 6. С. 681–692. https://doi.org/10.1134/S0042875219040155
- Пичугин М.Ю. 2020. Особенности раннего онтогенеза носатого (N1) гольца – эндемичной озёрно-речной формы Salvelinus malma complex (Salmonidae) Кроноцкого озера (Восточная Камчатка) // Там же. Т. 60. № 5. С. 562–571. https://doi.org/10.31857/S0042875220050082
- Пичугин М.Ю. 2021. Развитие искусственного гибрида между двумя глубоководными симпатрическими формами мальмы Salvelinus malma complex (Salmonidae) из Кроноцкого озера (Восточная Камчатка) // Там же. Т. 61. № 6. С. 680–696. https://doi.org/10.31857/S0042875221040159
- Пичугин М.Ю., Чеботарева Ю.В. 2011. Особенности личиночного периода развития холодноводной озёрно-речной формы гольца Дрягина (род Salvelinus) из озера Лама (п-ов Таймыр) // Там же. Т. 51. № 2. С. 260–274.
- Adams C.E., Huntingford F.A. 2002. Inherited differences in head allometry in polymorphic Arctic charr from Loch Rannoch, Scotland // J. Fish Biol. V. 60. № 3. P. 515–520. https://doi.org/10.1111/j.1095-8649.2002.tb01680.x
- Ahi E.P., Kapralova K.H., Pálsson A. et al. 2014. Transcriptional dynamics of a conserved gene expression network associated with craniofacial divergence in Arctic charr // EvoDevo. V. 5. Article 40. https://doi.org/10.1186/2041-9139-5-40
- Alekseyev S.S., Gordeeva N.V., Samusenok V.P. et al. 2013. Extant and extinct forms of Arctic charr Salvelinus alpinus (L.) complex from the Leprindo lake system (Transbaikalia): differentiation in life history, morphology, and genetics // J. Ichthyol. V. 53. № 10. P. 792–803. https://doi.org/10.1134/S0032945213100020
- Balon E.K. 1980a. Comparative ontogeny of charrs // Charrs. The Hague: Junk Publ. P. 703–720.
- Balon E.K. 1980b. Early ontogeny of the brook char Salvelinus (Baione) fontinalis // Ibid. P. 631–666.
- Balon E.K. 1980c. Early ontogeny of the lake charr, Salvelinus (Cristivomer) namaycush // Ibid. P. 485–562.
- Balon E.K. 1980d. Early ontogeny of the North American landlocked arctic char – sunapee, Salvelinus (Salvelinus) alpinus oquassa // Ibid. P. 563–606.
- Beck S.V., Räsänen K., Ahi E.P. et al. 2019. Gene expression in the phenotypically plastic Arctic charr (Salvelinus alpinus): a focus on growth and ossification at early stages of development // Evol. Dev. V. 21. № 1. P. 16–30. https://doi.org/10.1111/ede.12275
- Eiríksson G.M., Skúlason S., Snorrason S.S. 2005. Hetero-chrony in skeletal development and body size in progeny of two morphs of Arctic charr from Thingvallavatn, Iceland // J. Fish Biol. V. 55. № sA. P. 175–185. https://doi.org/10.1111/j.1095-8649.1999.tb01054.x
- Esin E.V., Markevich G.N., Pichugin M.Yu. 2018. Juvenile divergence in adaptive traits among seven sympatric fish ecomorphs arises before moving to different lacustrine habitats // J. Evol. Biol. V. 31. № 7. P. 1018–1034. https://doi.org/10.1111/jeb.13283
- Esin E.V., Markevich G.N., Melnik N.O. et al. 2021. Natural toxic impact and thyroid signaling interplay orchestrates riverine adaptive divergence of salmonid fish // J. Anim. Ecol. V. 90. № 4. P. 1004–1019. https://doi.org/10.1111/1365-2656.13429
- Gould S.J. 1977. Ontogeny and Phylogeny. Cambridge: HUP, 501 p.
- Guðbrandsson J., Franzdóttir S.R., Kristjánsson B.K. et al. 2018. Differential gene expression during early development in recently evolved and sympatric Arctic charr morphs // PeerJ. V. 6. Article e4345. https://doi.org/10.7717/peerj.4345
- Hall B.K. 1999. Evolutionary Developmental Biology. Dordrecht: Kluwer Acad. Publ., 491 p. https://doi.org/10.1007/978-94-011-3961-8
- Horta-Lacueva Q.J.-B., Snorrason S.S., Morrissey M.B. et al. 2021. Multivariate analysis of morphology, behaviour, growth and developmental timing in hybrids brings new insights into the divergence of sympatric Arctic charr morphs // BMC Ecol. Evol. V. 21. Article 170. https://doi.org/10.1186/s12862-021-01904-8
- Kapralova K.H. 2014. Study of morphogenesis and miRNA expression associated with craniofacial diversity in Arctic charr (Salvelinus alpinus) morphs: PhD Thesis. Reykjavík: Univ. Iceland, 189 p.
- Kapralova K.H., Jónsson Z.O., Palsson A. et al. 2015. Bones in motion: ontogeny of craniofacial development in sympatric Arctic charr morphs // Dev. Dyn. V. 244. № 9. P. 1168–1178. https://doi.org/10.1002/dvdy.24302
- Lindsey C.C. 1988. Factors controlling meristic variation // Fish physiology. V. 11. Pt. B. San Diego, CA: Acad. Press. P. 197–274. https://doi.org/10.1016/S1546-5098(08)60215-0
- MacArthur R.H., Wilson E.O. 1967. The theory of island biogeography. Princeton: Princeton Univ. Press, 203 p.
- Mottley C.McC. 1933. The effect of temperature during development on the number of scales in the Kamloops trout, Salmo kamloops Jordan // Contrib. Can. Biol. Fish. V. 8. № 1. P. 253–263. https://doi.org/10.1139/f33-020
- Orska J. 1962. The influence of temperature on the deve-lopment of meristic characters of the skeleton in Salmonidae. Pt. I. Temperature-controlled variations of the number of vertebrae in Salmo irideus Gibb. // Zool. Pol. V. 12. № 3. P. 309–339.
- Østbye K., Hassve M.H., Peris Tamayo A.-M. et al. 2020. “And if you gaze long into an abyss, the abyss gazes also into thee”: four morphs of Arctic charr adapting to a depth gradient in Lake Tinnsjøen // Evol. Appl. V. 13. № 6. P. 1240–1261. https://doi.org/10.1111/eva.12983
- Parsons K.J., Skúlason S., Ferguson M. 2010. Morphological variation over ontogeny and environments in resource polymorphic Arctic charr (Salvelinus alpinus) // Evol. Dev. V. 12. № 3. P. 246–257. https://doi.org/10.1111/j.1525-142X.2010.00410.x
- Parsons K.J., Sheets H.D., Skúlason S., Ferguson M.M. 2011. Phenotypic plasticity, heterochrony and ontogenetic repatterning during juvenile development of divergent arctic charr (Salvelinus alpinus) // J. Evol. Biol. V. 24. № 8. P. 1640–1652. https://doi.org/10.1111/j.1420-9101.2011.02301.x
- Reist J.D. 1985. An empirical evaluation of several univariate methods that adjust for size variation in morphometric data // Can. J. Zool. V. 63. № 6. P. 1429–1439. https://doi.org/10.1139/z85-213
- Rounsefell G.A. 1962. Relationships among North American Salmonidae // Fish. Bull. V. 62. P. 235–270.
- Sandlund O.T., Gunnarson K., Jónasson P.M. et al. 1992. The Arctic charr Salvelinus alpinus in Thingvallavatn // Oikos. V. 64. № 1/2. P. 305–351. https://doi.org/10.2307/3545056
- Skúlason S., Noakes D.L.G., Snorrason S.S. 1989. Ontogeny of trophic morphology in four sympatric morphs of Arctic charr Salvelinus alpinus in Thingvallavatn, Iceland // Biol. J. Linn. Soc. V. 38. № 3. P. 281–301. https://doi.org/10.1111/j.1095-8312.1989.tb01579.x
Supplementary files































