Calculating Vertical Ionization Energies of Hydrated Biological Chromophores Based on Multiconfigurational Perturbation Theory
- Authors: Boichenko A.N.1, Bochenkova A.V.1
-
Affiliations:
- Department of Chemistry, Lomonosov Moscow State University
- Issue: Vol 97, No 4 (2023)
- Pages: 559-564
- Section: PHOTOCHEMISTRY, MAGNETOCHEMISTRY, MECHANOCHEMISTRY
- Submitted: 15.10.2023
- Published: 01.04.2023
- URL: https://medbiosci.ru/0044-4537/article/view/136577
- DOI: https://doi.org/10.31857/S0044453723040088
- EDN: https://elibrary.ru/TEEDBJ
- ID: 136577
Cite item
Full Text
Abstract
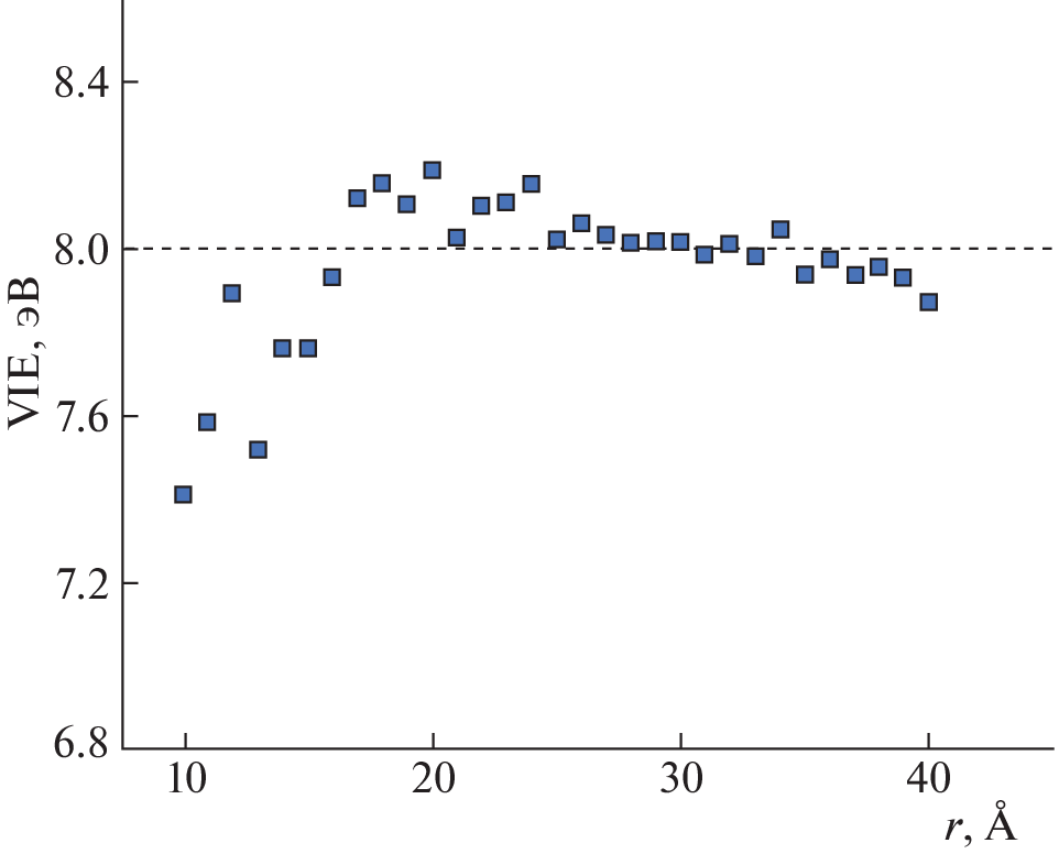
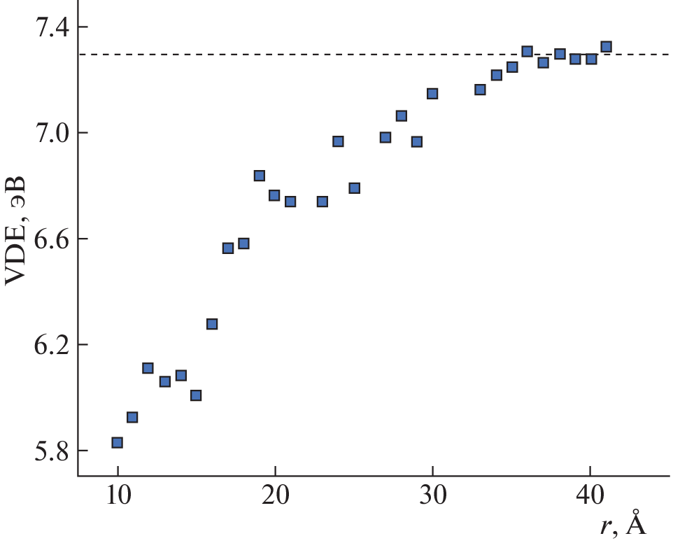
Here we introduce a methodology for calculating vertical detachment energies (VDE) and vertical ionization energies (VIE) of anionic and neutral chromophores in aqueous environment. The proposed method is based on the extended multiconfigurational quasidegenerate perturbation theory coupled to the explicit treatment of solvent effects in the frame of the effective fragment potential method. We show that the solvent polarization contribution must be considered for getting accurate quantitative estimations of VDEs and VIEs. The calculated values of VDE for phenolate (7.3 eV) and VIE for phenol (7.9 eV) in aqueous environment are in good agreement with the experimental results obtained using X-ray and multiphoton UV photoelectron spectroscopy. Our approach will be useful for studying processes of photoinduced electron transfer from anionic as well as neutral biological chromophores in aqueous solution.
About the authors
A. N. Boichenko
Department of Chemistry, Lomonosov Moscow State University
Email: abochenkova@qpd.chem.msu.ru
Moscow, Russia
A. V. Bochenkova
Department of Chemistry, Lomonosov Moscow State University
Author for correspondence.
Email: abochenkova@qpd.chem.msu.ru
Moscow, Russia
References
- Henley A., Fielding H.H. // Int. Rev. Phys. Chem. 2019. V. 38. P. 1.
- Bull J., Anstöter, C., Verlet J. // Nat. Commun. 2019. V. 10. P. 5820.
- Faubel M., Siefermann K.R., Liu Y. et al. // Acc. Chem. Res. 2012. V. 45. P. 120.
- Seidel R., Winter B., Bradforth S.E. // Annu. Rev. Phys. Chem. 2016. V. 67. P. 283.
- Riley J.W., Wang B., Woodhouse J.L. et al. // J. Phys. Chem. Lett. 2018. V. 9. P. 678.
- Gordon M.S., Freitag M.A., Bandyopadhyay P. et al. // J. Phys. Chem. A. 2001. V. 105. P. 293.
- Gordon M.S., Fedorov D.G., Pruitt S.R. et al. // Chem. Rev. 2012. V. 112. P. 632.
- Ghosh D., Isayev O., Slipchenko L.V. et al. // J. Phys. Chem. A. 2011. V. 115. P. 6028.
- Ghosh D., Roy A., Seidel R. et al. // J. Phys. Chem. B. 2012. V. 116. P. 7269.
- Henley A., Riley J., Wang B. et al. // Faraday Discuss. 2020. V. 221. P. 202.
- Granovsky A.A. // J. Chem. Phys. 2011. V. 134. P. 214113.
- Acharya A., Bogdanov A.M., Grigorenko B.L. et al. // Chem. Rev. 2017. V. 117. P. 758.
- Phillips J.C., Braun R., Wang W. et al. // J. Comp. Chem. 2005. V. 26. P. 1781.
- Granovsky A.A. Firefly version 8.2.0. http://classic.chem.msu.su/gran/firefly.
- Scholz M.S., Fortune W.G., Tau O., Fielding H.H. // J. Phys. Chem. Lett. 2022. V. 13. P. 6889.
Supplementary files





