Nature of the Increase in the Rate of Combustion of a Ti–C Mixture Diluted with an Inert Additive
- Authors: Seplyarskii B.S.1, Kochetkov R.A.1, Lisina T.G.1, Abzalov N.I.1
-
Affiliations:
- Institute of Structural Macrokinetics and Materials Science, Russian Academy of Sciences
- Issue: Vol 97, No 3 (2023)
- Pages: 438-446
- Section: ФИЗИЧЕСКАЯ ХИМИЯ ПРОЦЕССОВ ГОРЕНИЯ И ВЗРЫВА
- Submitted: 15.10.2023
- Published: 01.03.2023
- URL: https://medbiosci.ru/0044-4537/article/view/136593
- DOI: https://doi.org/10.31857/S004445372303024X
- EDN: https://elibrary.ru/EADRVH
- ID: 136593
Cite item
Full Text
Abstract
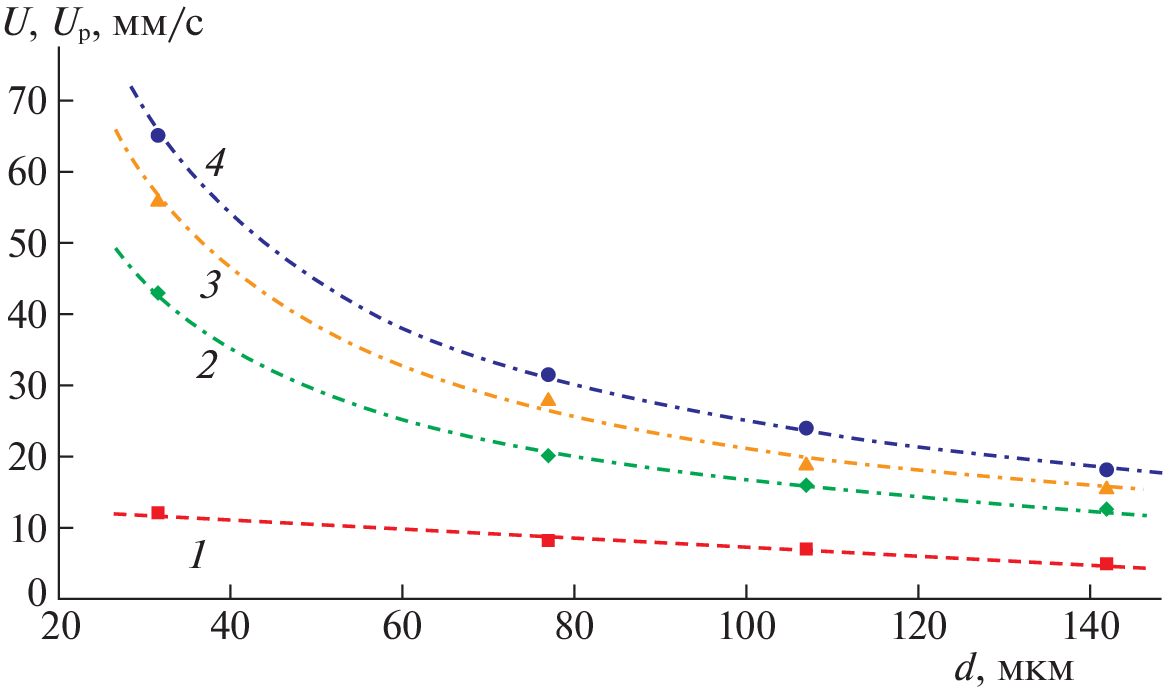
An original comparative study is performed of the combustion of granular and powder Ti–C and (Ti–C)+20%Ni mixtures with granules of different sizes, while varying titanium particle sizes in a range of 31–142 mm. It is found that the rate of combustion of the (Ti–C)+20%Ni powder mixture is 2–3 times higher than that of a Ti–C mixture, despite the lower temperature of combustion of the former. The results are interpreted in terms of the convective–conductive combustion model and attributed to the inhibitory effect of impurity gases that evolve while heating the component particles ahead of the combustion front. The rate of combustion of the granules’ material is calculated using those of granular mixtures with granule sizes of 0.6–1.7 mm. This rate can be thought of as the rate of combustion of a powder mixture in which the effect of impurity gases is neutralized. It is proposed that the ratio of the rates of combustion of the material inside the granules and the powder mixtures be used as a quantitative measure of the effect impurity gas evolution has on the combustion of powder mixtures.
About the authors
B. S. Seplyarskii
Institute of Structural Macrokinetics and Materials Science, Russian Academy of Sciences
Email: seplb1@mail.ru
142432, Chernogolovka, Moscow oblast, Russia
R. A. Kochetkov
Institute of Structural Macrokinetics and Materials Science, Russian Academy of Sciences
Email: lisinatg@gmail.com
142432, Chernogolovka, Moscow oblast, Russia
T. G. Lisina
Institute of Structural Macrokinetics and Materials Science, Russian Academy of Sciences
Email: lisinatg@gmail.com
142432, Chernogolovka, Moscow oblast, Russia
N. I. Abzalov
Institute of Structural Macrokinetics and Materials Science, Russian Academy of Sciences
Author for correspondence.
Email: lisinatg@gmail.com
142432, Chernogolovka, Moscow oblast, Russia
References
- Rogachev A.S., Mukasyan A.S. Combustion for material synthesis. New York, CRC Press, Taylor & Francis Group, 2015.
- Jie-Cai H., Zhang X-H., Wood J.V. // Mater. Sci. Eng. A. 2000. V. 280. P. 328. https://doi.org/10.1016/S0921-5093(99)00606-1
- Huang L., Wang H.Y., Qiu F. et al. // Ibid. 2006. V. 422. P. 309. https://doi.org/10.1016/j.msea.2006.02.019
- Li Y., Bai P., Wang Y. et al. // Mater. Des. 2009. V. 30. P. 1409. https://doi.org/10.1016/j.matdes.2008.06.046
- Liu G., Li J., Chen K. // Int. J. Refr. Met. Hard Mater. 2013. V. 39. P. 90; https://doi.org/10.1016/j.ijrmhm.2012.09.002
- André B., Levin E., Jansson U. et al. // Wear. 2011. V. 270. P. 555; https://doi.org/10.1016/j.wear.2010.12.006
- Kiryukhantsev-Korneev P., Sytchenko A., Sheveyko A. et al. // Coatings. 2019. V. 9. P. 230. https://doi.org/10.3390/coatings9040230
- Sahoo C.K., Masanta M. // J. Mater. Process. Technol. 2017. V. 240. P. 126. https://doi.org/10.1016/j.jmatprotec.2016.09.018
- Merzhanov A.G. // Comb. Sci. Technol. 1994. V. 98. P. 307. https://doi.org/10.1080/00102209408935417
- Вершинников В.И., Филоненко А.К. // ФГВ. 1978. Т. 14. № 5. С. 42–47. https://doi.org/10.1007/BF00789716
- Dunmead S.D., Readey D.W., Semler C.E. // J. Amer. Ceram. Soc. 1989. V. 72. P. 2318.
- Varma A., Rogachev A.S., Mukasyan A.S. et al. // Adv. Chem. Eng. 1998. V. 24. P. 79.https://doi.org/10.1080/00102209408935417
- Rogachev A.S. // Int. J. Self-Propag. High-Temp. Synth. 1997. V. 6. № 2. P. 215.
- Алдушин А.П., Мартемьянова Т.М., Мержанов А.Г. и др. // ФГВ. 1972. Т. 8. № 2. С. 202.
- Азатян Т.С., Мальцев В.М., Мержанов А.Г. и др. // Там же. 1997. Т. 13. № 2. С. 186.
- Kachelmayer C.L., Varma A., Rogachev A.S. et al. // Ind. Eng. Chem. Res. 1988. V. 37. P. 2246.
- Щербаков В.А., Сычев А.Е., Штейнберг А.С. // ФГВ. 1986. Т. 22. № 4. С. 55.
- Merzhanov A.G., Rogachev A.S., Umarov L.M. et al. // Taм жe. 1997. T. 33. № 4. C. 439.
- Мукасьян А.С., Шугаев В.А., Кирьяков Н.И. // Там же. 1993. Т. 29. № 1. С. 9.
- Камынина О.К., Рогачев А.С., Умаров Л.М. // ФГВ. 2003. Т. 39. № 5. С. 69.
- Сеплярский Б.С., Вадченко С.Г. // Докл. АН. 2004. Т. 398. № 1. С. 72.
- Vadchenko S.G. // Int. J. Self-Propag. High-Temp. Synth. 2010. V. 19. P. 206. https://doi.org/10.3103/S1061386210030064
- Сеплярский Б.С. // Докл. АН. 2004. Т. 396. № 5. С. 640.
- Rubtsov N.M., Seplyarskii B.S., Alymov M.I. Ignition and Wave Processes in Combustion of Solids, Springer International Publishing AG, Cham, Switzerland, 2017.
- Seplyarskii B.S., Kochetkov R.A. // Int. J. Self-Propag. High-Temp. Synth. 2017. V. 26. P. 134. https://doi.org/10.3103/S106138621702011X
- Amosov A.P., Makarenko A.G., Samboruk A.R. et al. // Int. J. Self-Propag. High-Temp. Synth. 2010. V. 19. P. 70.
- Сеплярский Б.С., Кочетков Р.А. // Хим. физика. 2017. Т. 36. № 9. С. 23. https://doi.org/10.7868/S0207401X17090126
- Сеплярский Б.С., Кочетков Р.А., Лисина Т.Г. и др. // Неорган.материалы. 2019. Т. 55. № 11. С. 1169.https://doi.org/10.1134/S0002337X19110113
- Vorotilo S., Kiryukhantsev-Korneev Ph.V., Seplyarskii B.S. et al. // Crystals. 2020. V. 10. P. 412.https://doi.org/10.3390/cryst10050412
- Сеплярский Б.С., Кочетков Р.А., Лисина Т.Г. и др. // Журн. физ. химии. 2022. Т. 96. № 5. С. 660.https://doi.org/10.31857/S0044453722050272
- Сеплярский Б.С., Кочетков Р.А., Лисина Т.Г. и др. // ФГВ. 2021. Т. 57. № 1. С. 65. https://doi.org/10.15372/FGV20210107
- Зенин А.А., Мержанов А.Г., Нерсисян Г.А. // Там же. 1981. Т. 17. № 1. С. 79.
- Slezak T., Zmywaczyk J., Koniorczyk P. // AIP Conference Proceedings 2170, 020019 (2019). https://doi.org/10.1063/1.5132738
- Корольченко И.А., Казаков А.В., Кухтин А.С. и др. // Пожаровзрывобезопасность веществ и материалов. 2004. Т. 13. № 4. С. 36.
Supplementary files







