Constants of Ionization of L-Alanine at Different Ionic Strengths of a Solution and Concentrations of Amino Acid
- Authors: Eshova G.B.1, Davlatshoeva D.A.2, Rakhimova M.1, Miraminzoda F.1, Toirzoda M.A.3
-
Affiliations:
- Research Institute, Tajik National University
- Tajik National University
- Pedagogical Institute
- Issue: Vol 97, No 10 (2023)
- Pages: 1430-1434
- Section: PHYSICAL CHEMISTRY OF SOLUTIONS
- Submitted: 18.10.2023
- Published: 01.10.2023
- URL: https://medbiosci.ru/0044-4537/article/view/140325
- DOI: https://doi.org/10.31857/S0044453723100084
- EDN: https://elibrary.ru/TQOWHK
- ID: 140325
Cite item
Full Text
Abstract
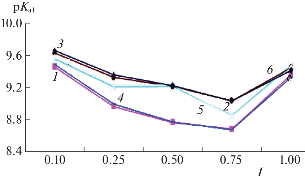
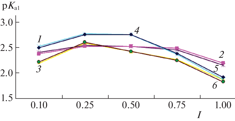
Processes of alanine ionization are studied via potentiometry at a temperature of 298.15 K and different ionic strengths of a NaHClO4 solution. Constants of the acid’s thermodynamic ionization are calculated at three concentrations of alanine. Different empirical and semi-empirical equations are used to calculate the coefficients of ionic activity in terms of the second and third approximations of the Debye–Hückel theory. Values of pKa1 and pKa2 are calculated at 298.15 K, solution ionic strengths of 0.1, 0.25, 0.5, 0.75, and 1.0 mol/L, and concentrations of 1.0 × 10−3–3.0 × 10−3 mol/L with a confidence level of P = 0.95.
Keywords
About the authors
G. B. Eshova
Research Institute, Tajik National University
Email: eshova81@mail.ru
734025, Dushanbe, Republic of Tajikistan
Dzh. A. Davlatshoeva
Tajik National University
Email: eshova81@mail.ru
734025, Dushanbe, Republic of Tajikistan
M. Rakhimova
Research Institute, Tajik National University
Email: eshova81@mail.ru
734025, Dushanbe, Republic of Tajikistan
F. Miraminzoda
Research Institute, Tajik National University
Email: eshova81@mail.ru
734025, Dushanbe, Republic of Tajikistan
M. A. Toirzoda
Pedagogical Institute
Author for correspondence.
Email: eshova81@mail.ru
734003, Dushanbe, Republic of Tajikistan
References
- Erensoy H., Alkaya D.B., Seyhan S.A. // Ovidius University Annals of Chemistry. 2022. V. 33. № 2. P. 99.
- Гридчин C.Н., Шеханов Р.Ф., Бычкова С.А. // Изв. вузов. Химия и химическая технология. 2016. Т. 59. № 3. С. 95.
- Сыровая А.О., Шаповал Л.Г., Макаров В.А. и др. Аминокислоты глазами химиков, фармацевтов, биологов: в 2-х т, Том. 1. Х.: Щедра садиба плюс, 2014. С. 12.
- Кочергина Л.А., Платонычева О.В., Дробилова О.М. и др. // Журн. неорган. химии. 2009. Т. 54. № 2. С. 377. (Kochergina L.A., Platonycheva O.V., Drobilova O.M. et al. // Rus. J. Of Inorganic Chemistry 2009. V. 54. № 2. P. 332.) https://doi.org/10.1134/S0036023609020302
- Рахимова М. Комплексообразование ионов Fe, Co, Mn и Сu c одно- и многоосновными органическими кислотами, нейтральными лигандами в водных растворах: Автореф. дис. … докт. хим. наук. Душанбе: Эр-граф, 2013. 34 с.
- Уокенбах Д. Формулы в Excel 2013. М.: Диалектика, 2019. 720 с.
- Oттo M. Современные методы аналитической химии / Пер. с нем. под ред. А.В. Гармаша. (в 2-х томах) Том I. М.: Техносфера, 2003. С. 70.
- Rakhimova M., Eshova G.B., Davlatshoeva D.A. et al. // Russ. J. Phys. Chem. 2020. T. 94. № 8. P. 1560. https://doi.org/10.1134/S0036024420080233
Supplementary files





