Термодинамические свойства стекла (CaO)0.5(Al2O3)0.1(SiO2)0.4
- Authors: Архипин А.С.1,2, Pisch A.3, Кузовчиков С.В.1, Хван А.В.1, Смирнова Н.Н.4, Маркин А.В.4, Успенская И.А.1
-
Affiliations:
- Московский государственный университет им. М. В. Ломоносова
- Университет Гренобль-Альпы
- Grenoble Alpes University
- Нижегородский государственный университет им. Н. И. Лобачевского
- Issue: Vol 98, No 12 (2024)
- Pages: 9-17
- Section: CHEMICAL THERMODYNAMICS AND THERMOCHEMISTRY
- Submitted: 30.03.2025
- Accepted: 30.03.2025
- Published: 15.12.2024
- URL: https://medbiosci.ru/0044-4537/article/view/285570
- DOI: https://doi.org/10.31857/S0044453724120022
- EDN: https://elibrary.ru/EOVMPK
- ID: 285570
Cite item
Full Text
Abstract
Термодинамические свойства стекла состава (CaO)0.501(Al2O3)0.098(SiO2)0.401 (Ca40.10) исследованы с помощью двух методов – низкотемпературной вакуумной адиабатической калориметрии и высокотемпературной калориметрии сброса и растворения. Впервые определена энтальпия образования из оксидов (–17.6±2.6 кДж/моль). Показано, что теплоемкость монотонно возрастает с ростом температуры в диапазоне от 8 до 357 K; фазовых переходов в данном интервале температур не обнаружено. Результаты измерений теплоемкости аппроксимированы полуэмпирической моделью Планка–Эйнштейна. Подтверждена возможность применения инкрементной схемы для оценки теплоемкости трехкомпонентных стекол, образованных оксидами кальция, алюминия и кремния.
Keywords
Full Text
ВВЕДЕНИЕ
Многокомпонентные оксидные стекла и расплавы представляют интерес для решения задач фундаментального характера в области наук о земле, при разработке новых конструкционных и функциональных материалов (в частности, строительных материалов с низким содержанием CO2), при поиске новых технологических решений в металлургии. Надежные термодинамические данные позволяют оценить относительную стабильность стекол по отношению к их кристаллическим аналогам и дают возможность установить связь между структурными свойствами (расположением атомов / ближним порядком), термодинамическими свойствами (конфигурационной энтропией, стандартной энтальпией образования, теплоемкостью), а также связать их с динамическими свойствами (температурой стеклования, вязкостью). Для моделирования термодинамических и динамических свойств аморфных фаз, предсказания их стабильности в условиях практического применения необходимо обладать высокоточными термодинамическими данными [1, 2].
В литературе представлены результаты исследования низкотемпературной теплоемкости стекол в широком диапазоне концентраций как SiO2, так и CaO/Al2O3 [3–8]. Эти данные были использованы Рише и соавт. [8] при построении инкрементной схемы для оценки теплоемкости трехкомпонентных стекол, образованных оксидами кальция, алюминия и кремния. Как известно, корректность любой термодинамической модели или метода оценки термодинамических свойств проверяется по результатам независимых измерений, которые не были использованы при параметризации модели. С этой точки зрения, одной из задач настоящего исследования является валидация предложенной инкрементной схемы. Помимо данных о теплоемкости стекол в трехкомпонентной системе CaO–Al2O3–SiO2 в литературе также представлены энтальпии растворения и образования стекол для сечения SiO2–CaAl2O4, полученные Навротски с соавт. [9, 10]. Получение аналогичных данных для стекол с другим соотношением компонентов позволит в перспективе предложить более надежное описание энергии Гиббса трехкомпонентного стекла в широком диапазоне температур и составов.
Основная цель настоящей работы – исследование термодинамических свойств (теплоемкости и энтальпии образования) стекла состава (CaO)0.5(Al2O3)0.1(SiO2)0.4 (Ca40.10). Полученные экспериментальные данные могут быть использованы при моделировании жидкой / аморфной фазы в подходе Calphad.
ЭКСПЕРИМЕНТАЛЬНАЯ ЧАСТЬ
В качестве объекта исследования было выбрано стекло в системе CaO–Al2O3–SiO2 (CAS). В стекольном сообществе принята специальная классификация стекол [7, 8]; так, для трехкомпонентной системы Z–Al2O3–SiO2 состав записывается в виде Zxx.yy, где Z – третий оксид, помимо Al2O3 и SiO2, xx – мольная доля SiO2, yy – мольная доля Al2O3. Таким образом, краткое название исследуемого образца стекла – Ca40.10, его брутто-формула – (CaO)0.501(Al2O3)0.098(SiO2)0.401, молярная масса – 62.160 г/моль.
Реактивы. При синтезе изучаемого стекла были использованы карбонат кальция, оксиды алюминия и кремния. Производитель, регистрационный номер CAS и чистота используемых в работе реактивов представлены в табл. 1; дополнительная очистка веществ не проводилась.
Таблица 1. Производитель и чистота реагентов
Название | CAS | Производитель | Чистота |
CaCO3, карбонат кальция | 471-34-1 | Alfar Aesar | > 99.95%* |
α-Al2O3, оксид алюминия | 1344-28-1 | Alfar Aesar | > 99.9% |
SiO2, диоксид кремния | 7631-86-9 | Alfar Aesar | > 99.9% |
* Чистота по металлу.
Синтез стекла. Синтез стекла в системе CaO–Al2O3–SiO2 проводили методом закалки. Сначала прекурсоры (CaCO3, α-Al2O3 и SiO2) высушивали от сорбционной воды в течение 12 ч в муфельной печи в атмосфере воздуха при 300°C, 1000°C и 500°C соответственно. Затем рассчитанные количества исходных порошков перемешивали в миксере (синтез проводился из расчета на 10 г продукта). Получившуюся смесь помещали в Pt/Au тигель и прокаливали в течение 1 часа в муфельной печи при 1000°C для удаления CO2, после чего температуру повышали до 1600°C (выше температуры ликвидуса) для полного расплавления смеси и выдерживали образец в таких условиях в течение 2 ч. Тигель извлекали из печки щипцами с платиновым наконечником и быстро опускали дно тигля в холодную воду для закалки стекла, причем таким образом, чтобы внутрь тигля вода не попадала. Образец застекловывался в течение ~10–20 с. Получившееся стекло доставали из тигля и перетирали в порошок в автоматической агатовой ступке. Затем снова помещали размолотое стекло в тигель и выдерживали в печи при 1600°C около 2 ч. Такую последовательность действий повторяли 3 раза для получения максимально гомогенизированного образца. Для подтверждения того, что синтезированный образец не содержит каких-либо кристаллических фаз, проводили порошковый рентгенофазовый анализ (РФА); результат показан на рис. 1. Как видно из представленных данных, на рентгенограмме отсутствуют узкие интенсивные пики, характерные для кристаллических фаз, что, в пределах чувствительности метода, подтверждает аморфность полученного образца.
Рис. 1. РФА синтезированного образца стекла, образованного оксидами CaO, Al2O3 и SiO2.
Низкотемпературная адиабатическая вакуумная калориметрия. Для измерения низкотемпературной изобарной теплоемкости (Cp,m) образца стекла Ca40.10 использовался прецизионный автоматический адиабатический калориметр БКТ-3 (“Термис”, Москва). Эксперименты проводились в диапазоне температур 8–357 K. Конструкция установки и порядок ее работы подробно описаны ранее в работе [11]. Все измерения проводились с помощью измерительной системы с компьютерным управлением, состоящей из аналого-цифрового преобразователя, цифроаналогового преобразователя и переключателя.
Калориметрическая ячейка представляла собой тонкостенный цилиндрический сосуд из титана объемом 1.5 см3. В нее загружали образец, а затем дегазировали в вакууме при остаточном давлении ≈ 5 Па. Для улучшения теплопередачи во время измерений в ячейку вводили сухой газообразный гелий (x(H2O) < 2 × 10–4 %) при p = 4 кПа и комнатной температуре. Температуру измеряли железо-родиевым термометром сопротивления. После сборки измерительную систему охлаждали в сосуде с жидким азотом. Если измерения проводили при температуре ниже 80 К, использовали сосуд с жидким гелием. Измерение теплоемкости выполняли автоматически в непрерывном режиме с помощью стандартного метода периодического нагрева образца и попеременного измерения температуры. Для контроля за ограничением обмена теплоты с окружающей средой (режима адиабатичности) использовали аналоговый регулятор температуры. Нагрев в опытах осуществляли в течение 2–5 мин с шагом по температуре 0.6–1.0 K в интервале температур от 8 до 50 K и с шагом 1.5–3.0 K при Т > 50 K. Тепловое равновесие в опытах устанавливалось в течение 6–15 мин (температурный дрейф составлял менее 10–2 К/с). Отношение теплоемкости образца к общей теплоемкости образца с ячейкой составляло ~ 0.3. Образец сначала измеряли в области жидкого азота, затем следовало измерение в жидком гелии с перекрывающимися температурными интервалами двух серий.
Калибровку калориметра осуществляли посредством измерения теплоемкости пустой калориметрической ампулы (Ck0). Проверку надежности работы калориметра проводили в ходе измерения теплоемкости стандартных эталонных образцов (бензойной кислоты, корунда, меди особой чистоты). Отклонения полученных значений Cp,m от паспортных данных составили ± (1.5–2)% в интервале 5–17 K, ± 0.5% в области 17–40 K и ± (0.2–0.3)% в области температур > 40 K.
Для независимой проверки корректности полученных значений изобарной теплоемкости стекла Ca40.10 были проведены выборочные измерения в области “азотных” температур с использованием адиабатического калориметра БКТ-23 с измерительной системой “Аксамит-1102”. При одинаковых температурах они совпали с приведенными в табл. 2 в пределах погрешности измерений.
Таблица 2. Экспериментальные значения теплоемкости образца Ca40.10 на 1 моль формульной единицы стекла (M = 62.16 г/моль), p° = 0.1 MПа
Т, K | Cp, Дж/(моль K) | Т, K | Cp, Дж/(моль K) | Т, K | Cp, Дж/(моль K) |
Серия 1 | 69.61 | 11.04 | 185.13 | 33.75 | |
8.30 | 0.0417 | 71.71 | 11.54 | 187.75 | 34.14 |
8.59 | 0.0418 | 74.23 | 12.16 | 190.36 | 34.49 |
8.89 | 0.0429 | 76.76 | 12.75 | 192.98 | 34.85 |
9.18 | 0.0435 | 79.29 | 13.38 | 195.60 | 35.24 |
9.48 | 0.0454 | 81.82 | 13.97 | 198.24 | 35.63 |
9.79 | 0.0473 | 84.36 | 14.57 | 200.87 | 35.93 |
10.12 | 0.0507 | 86.91 | 15.16 | 203.48 | 36.29 |
10.52 | 0.0566 | 89.46 | 15.72 | 206.10 | 36.65 |
10.97 | 0.0727 | 92.01 | 16.31 | 208.72 | 36.94 |
11.45 | 0.0939 | 94.57 | 16.89 | 211.35 | 37.26 |
11.92 | 0.1212 | 97.14 | 17.46 | 213.98 | 37.61 |
12.40 | 0.1494 | Серия 2 | 216.62 | 37.96 | |
12.89 | 0.1790 | 83.79 | 14.46 | 219.26 | 38.32 |
13.38 | 0.2062 | 86.79 | 15.10 | 221.90 | 38.63 |
13.82 | 0.2338 | 89.31 | 15.74 | 224.55 | 38.98 |
14.38 | 0.2661 | Серия 3 | 227.21 | 39.37 | |
14.89 | 0.2993 | 83.04 | 14.25 | 229.86 | 39.62 |
15.40 | 0.3319 | 85.03 | 14.72 | 232.52 | 39.79 |
15.91 | 0.3689 | 86.70 | 15.08 | 235.21 | 40.22 |
16.43 | 0.4070 | 88.38 | 15.52 | 238.81 | 40.61 |
16.96 | 0.4439 | 90.07 | 15.86 | 240.66 | 40.82 |
17.49 | 0.4894 | 93.43 | 16.65 | 243.34 | 41.06 |
18.03 | 0.5387 | 95.12 | 17.07 | 246.04 | 41.46 |
18.57 | 0.5833 | 96.81 | 17.44 | 248.76 | 41.74 |
19.11 | 0.6353 | 98.49 | 17.80 | 251.47 | 42.06 |
19.66 | 0.6955 | 100.19 | 18.21 | 254.18 | 42.32 |
20.21 | 0.7555 | 102.31 | 18.70 | 256.91 | 42.61 |
21.17 | 0.8661 | 104.86 | 19.25 | 259.64 | 42.86 |
22.50 | 1.021 | 107.41 | 19.80 | 262.37 | 43.17 |
23.85 | 1.196 | 109.97 | 20.35 | 265.12 | 43.49 |
25.23 | 1.370 | 112.53 | 20.87 | 267.87 | 43.71 |
26.64 | 1.568 | 115.10 | 21.43 | 270.62 | 44.04 |
28.06 | 1.793 | 117.67 | 21.94 | 273.39 | 44.29 |
29.51 | 2.032 | 120.24 | 22.50 | 276.16 | 44.52 |
30.99 | 2.280 | 122.81 | 22.99 | 278.93 | 44.84 |
32.48 | 2.541 | 125.39 | 23.51 | 281.72 | 45.13 |
33.98 | 2.828 | 127.96 | 24.03 | 284.62 | 45.49 |
35.50 | 3.119 | 130.54 | 24.53 | 287.42 | 45.59 |
37.04 | 3.416 | 133.13 | 25.03 | 290.22 | 45.94 |
38.59 | 3.710 | 135.71 | 25.50 | 293.02 | 46.20 |
40.15 | 4.034 | 138.29 | 25.99 | 295.83 | 46.42 |
41.72 | 4.383 | 140.87 | 26.47 | 298.64 | 46.70 |
43.30 | 4.719 | 143.46 | 26.98 | 302.00 | 46.99 |
44.90 | 5.075 | 146.05 | 27.44 | 305.65 | 47.22 |
46.50 | 5.439 | 148.64 | 27.88 | 309.30 | 47.52 |
48.11 | 5.847 | 151.24 | 28.36 | 312.95 | 47.83 |
49.73 | 6.261 | 153.83 | 28.84 | 316.60 | 48.10 |
51.35 | 6.669 | 156.44 | 29.26 | 320.25 | 48.38 |
52.99 | 7.097 | 159.05 | 29.70 | 323.90 | 48.65 |
54.63 | 7.537 | 161.65 | 30.14 | 327.57 | 48.94 |
56.28 | 7.895 | 164.25 | 30.56 | 331.23 | 49.22 |
57.93 | 8.325 | 166.86 | 30.96 | 334.91 | 49.47 |
59.59 | 8.685 | 169.46 | 31.40 | 338.59 | 49.72 |
61.25 | 9.068 | 172.07 | 31.83 | 342.27 | 50.07 |
62.92 | 9.454 | 174.68 | 32.25 | 345.97 | 50.33 |
64.59 | 9.828 | 177.29 | 32.62 | 349.67 | 50.60 |
66.26 | 10.21 | 179.90 | 33.03 | 353.39 | 50.81 |
67.94 | 10.63 | 182.52 | 33.41 | 357.11 | 51.00 |
Для расчета молярной теплоемкости изученного образца использовали уравнение:
, (1)
где Ck0 – теплоемкость пустой калориметрической ампулы, – количество введенной энергии, U – падение напряжения в нагревателе, I – сила тока, t – время пропускания тока через нагреватель, T1 и T2 – температуры калориметра до и после его нагрева, m и М – масса образца исследуемого вещества и его молярная масса, соответственно.
Первичные результаты измерений приведены в табл. 2.
Одним из возможных вариантов аппроксимации температурной зависимости теплоемкости является полуэмпирический подход с использованием комбинации функций Планка–Эйнштейна [12]. Данный метод позволяет описать экспериментальные данные о зависимости Cp(T) и приращения энтальпии единой моделью, физически корректно и в пределах погрешности измерений в широком диапазоне температур. При таком подходе теплоемкость задается уравнением:
, (2)
где αi, θi (i = 1, 2, …) – варьируемые параметры, которые подбираются так, чтобы, с одной стороны, наилучшим образом описать результаты адиабатических измерений, а с другой стороны, использовать разумное достаточное количество оптимизируемых параметров.
Из общих соотношений термодинамики, интегрируя температурные зависимости теплоемкости (2), могут быть получены другие термодинамические функции стекла (H°(T)–H°(0) и S°(T)–S°(0)):
, (3)
. (4)
Все расчетные процедуры проводили в программе CpFit [13]. Параметры ai и qi находили с помощью метода наименьших квадратов, используя следующую целевую функцию χ2 (доп. ограничение: αi и θi > 0):
, (5)
где – рассчитанная теплоемкость из уравнения (2) при Ti; – экспериментальная теплоемкость при Ti; wi – статистический вес (в настоящей работе все wi = 1). Параметры модели приведены далее в табл. 3.
Таблица 3. Параметры αi и θi уравнения (2) для стекла Ca40.10
Параметр | Значение | Параметр | Значение |
α1 | 0.128125 ± 0.012 | α3 | 1.07782 ± 0.016 |
θ1 | 90.003 ± 3.3 | θ3 | 527.483 ± 12 |
α2 | 0.683633 ± 0.020 | α4 | 0.867402 ± 0.019 |
θ2 | 227.603 ± 6.0 | θ4 | 1215.92 ± 29 |
Высокотемпературная калориметрия сброса и растворения. Для определения энтальпии образования из оксидов образца стекла Ca40.10 была использована высокотемпературная калориметрия сброса и растворения. В качестве измерительной установки использовали коммерческий изопериболический типа Tian-Calvet калориметр сброса и растворения “Alexsys” фирмы SETARAM (Франция). Конструкция установки и порядок ее работы подробно описаны ранее в работе [14]. Данный прибор оснащен 3D-датчиком Calvet, который обеспечивает высокую чувствительность и исключительную точность измерений. В ходе экспериментов были использованы обе части калориметра (оба сетапа).
Калибровку калориметра осуществляли посредством сбросов перед каждой серией экспериментов оксида алюминия высокой чистоты (99.95%, NIST) в пустые платиновые тигли, которые находились в калориметре. Было проведено 8–10 сбросов оксида алюминия массой 4–13 мг. Приращения энтальпии между комнатной температурой и температурой внутри калориметра (800°C / 1073.15 К) рассчитаны по стандартному уравнению для эталонного материала [15]. Погрешность определения калибровочных коэффициентов составила менее 1%.
Для экспериментов готовили спрессованные таблетки исследуемого образца стекла Ca40.10 диаметром 1–2 мм и массой 1.7–9.7 мг. Взвешивания проводили на аналитических весах с точностью 0.00001 г. В качестве растворителя использовали свинцово-боратный расплав (n(PbO) / n(B2O3) = 2.01; 30.00 ± 0.05 г), который был приготовлен из оксида свинца (II) (99.5%) и борной кислоты (99.9%), далее помещенный в платиновые тигли. Этот растворитель был выбран из-за быстрого растворения в нем компонентов стекла Ca40.10. В ходе опытов было проведено 15 сбросов исследуемого образца в свинцово-боратный расплав при температуре 800°C / 1073.15 К. Эксперименты проводили в атмосфере сухого воздуха (поток 10 мл/мин). Дополнительно через расплав продували пузырьки воздуха со скоростью 5 мл/мин для ускорения растворения за счет постоянного перемешивания. Растворение каждого образца в растворителе занимало примерно 1.5 ч. Концентрация стекла в расплаве не превышала 0.01 ат. %. При ее достижении (или раньше) свинцово-боратный расплав обновлялся. Для обработки полученных данных использовалось программное обеспечение Calisto фирмы Setaram.
ОБСУЖДЕНИЕ РЕЗУЛЬТАТОВ
Адиабатическая калориметрия. Экспериментально измеренные значения температурной зависимости мольной теплоемкости стекла Ca40.10 приведены в табл. 2 и на рис. 2. В процессе нагревания от 8 до 357 K температурная зависимость теплоемкости монотонно возрастает с ростом температуры; никаких аномалий в данном интервале температур не обнаружено.
Рис. 2. Температурная зависимость теплоемкости образца стекла Ca40.10: синие точки – экспериментальные данные (табл. 2), красная линия – расчет с использованием суммы функций Планка–Эйнштейна, красная пунктирная линия – экстраполяция с использованием суммы функций Планка–Эйнштейна к 0 K и выше 350 K.
Параметры αi и θi, модели Планка–Эйнштейна [12], полученные минимизацией целевой функции χ2 (см. уравнение (5)), представлены в табл. 3. Значения даны с избыточным количеством значащих цифр во избежание потери точности при дальнейших расчетах и возможности корректного воспроизведения результатов эксперимента. На рис. 2 расчетная кривая изображена линией красного цвета, пунктирной линией показана экстраполяция теплоемкости с использованием суммы функций Планка–Эйнштейна к 0 K и выше 350 K.
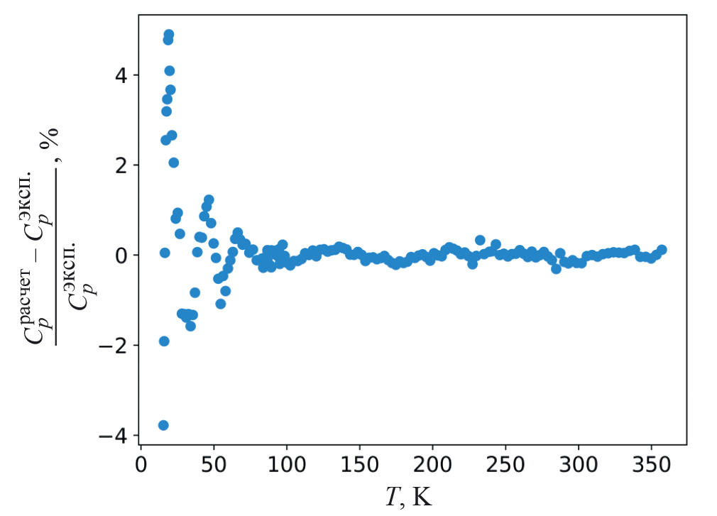
На рис. 3 представлены относительные отклонения между измеренными и рассчитанными теплоемкостями стекла Ca40.10. Анализируя полученные результаты, можно заметить, что практически для всех точек при T > 50 K наблюдаются отклонения меньше, чем 0.4%, в то время как в интервале от 10 до 50 K они составляют около 2%. Данные для температур ниже 15 K на рис. 3 не приведены, поскольку абсолютное значение теплоемкости очень мало, а относительная ошибка существенно выше. Она может быть уменьшена за счет увеличения веса данных в этом интервале температур, но, как показали расчеты, этот искусственный прием практически не сказывается на значениях стандартных термодинамических функций при температурах выше 50 К. Принимая во внимание, что отклонение 0.2% для теплоемкости выше 50 K оценено только на основании измерений стандартных (реперных) веществ без учета возможного разброса измерений реальных выборок, мы считаем, что приведенные в табл. 3 параметры адекватно описывают полученные экспериментальные данные с помощью комбинации функций Планка–Эйнштейна.
Рис. 3. Разница между измеренной теплоемкостью стекла Ca40.10 (табл. 2) и рассчитанной по уравнению (2) с использованием параметров из табл. 3.
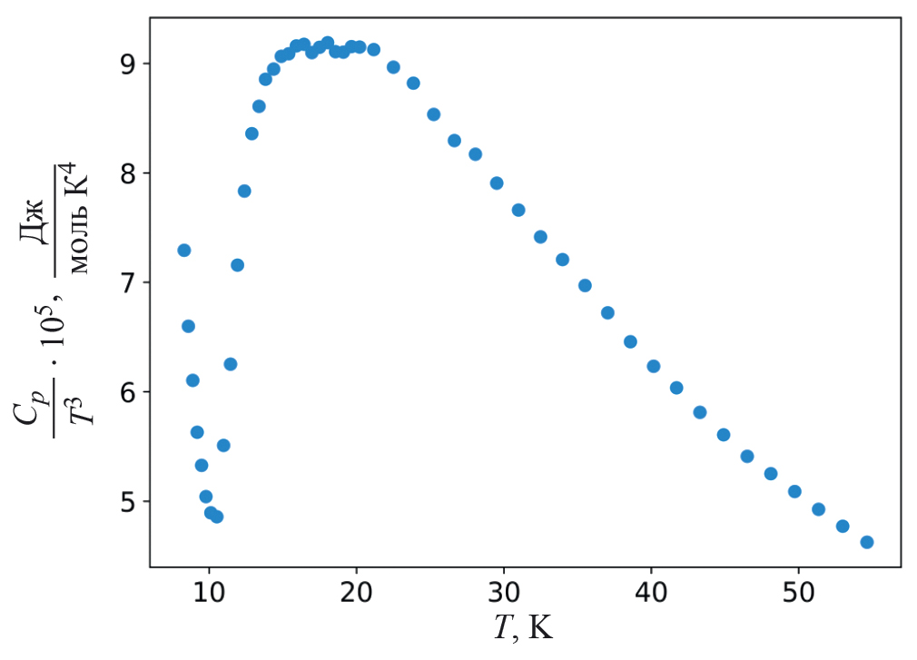
Анализ результатов измерений в области очень низких температур (рис. 4) свидетельствует о том, что для стекла Ca40.10 не выполняется закон кубов Дебая (Cp ~ T3 при T → 0 K). На зависимости Cp / T3 (T) появляется пик с широким максимумом в районе 17 K. Аналогичные зависимости были обнаружены на других составах стекол в системе CaO–Al2O3–SiO2 [6, 8], а также у стекол другой трехкомпонентной системы CaO–Al2O3–TiO2 [16]. Возможное объяснение появления данного бозонного пика – влияние термической истории образца на теплоемкость при очень низких температурах [17].
Рис. 4. Отклонение теплоемкости стекла Ca40.10 от закона кубов Дебая (Cp ~ T3 при T → 0 K). Данные нормированы к 1 молю формульной единицы стекла.
Программа Cpfit, использованная в настоящей работе для сглаживания первичных результатов измерений Cp(T), позволяет оценить неопределенность, вносимую в значения стандартных термодинамических функций при использовании модели Дебая и комбинации функций Планка–Эйнштейна. Для изученного стекла разница в значениях S°(298.15 K) составляет 0.001 Дж/(моль · К) при погрешности определения энтропии 0.023 Дж/(моль · К).
Стандартные термодинамические функции (Cp, S°(T)–S°(0), H°(T)–H°(0)), рассчитанные с использованием уравнений (2)–(4) и параметров из табл. 3, представлены в табл. 4.
Таблица 4. Стандартные термодинамические функции стекла (CaO)0.5(Al2O3)0.1(SiO2)0.4
Т, K | Cp, Дж/(K · моль) | S°–S°(0), Дж/(K · моль) | H°–H°(0), кДж/моль |
0 | 0 | 0 | 0 |
10 | 0.032 | 0.0040 | 3.55 ⋅ 10–5 |
20 | 0.760 | 0.200 | 3.28 ⋅ 10–3 |
30 | 2.084 | 0.740 | 1.70 ⋅ 10–2 |
40 | 4.018 | 1.591 | 4.71 ⋅ 10–2 |
50 | 6.341 | 2.733 | 9.87 ⋅ 10–2 |
60 | 8.758 | 4.102 | 0.1742 |
70 | 11.16 | 5.633 | 0.2738 |
80 | 13.53 | 7.278 | 0.3973 |
90 | 15.86 | 9.007 | 0.5443 |
100 | 18.14 | 10.80 | 0.7143 |
150 | 28.14 | 20.13 | 1.882 |
200 | 35.83 | 29.32 | 3.489 |
250 | 41.89 | 38.00 | 5.438 |
298.15 | 46.57 ± 0.013 | 45.79 ± 0.023 | 7.572 ± 0.002 |
300 | 46.73 | 46.08 | 7.658 |
350 | 50.59 | 53.58 | 10.09 |
400* | 53.64 | 60.54 | 12.70 |
450* | 56.06 | 67.01 | 15.45 |
500* | 57.99 | 73.02 | 18.30 |
* Экстраполированные данные.
Полученные данные Cp (T) были использованы для валидации инкрементной схемы, предложенной в работе [8]. Эта схема основана на учете вкладов парциальных мольных теплоемкостей чистых аморфных оксидов. Как видно из табл. 5, наблюдается очень хорошее согласие между сглаженными значениями теплоемкости, полученными с помощью функций Планка–Эйнштейна, и оцененными суммированием инкрементов <CaO>, <Al2O3> и <SiO2>. Наблюдаемые отклонения являются случайными, и практически для всех температур их значение не превышает ошибку эксперимента.
Таблица 5. Сравнение значений теплоемкости стекла Ca40.10, оцененных с помощью инкрементной схемы [8] и аппроксимацией результатов измерений Cp (T) комбинацией функций Планка–Эйнштейна (наст. раб.)
T, K | Cp (аппрокс) | Cp (оцен) | ε, % | T, K | Cp (аппрокс) | Cp (оцен) | ε, % |
Дж/(моль К) | Дж/(моль К) | ||||||
50 | 6.341 | 6.31 | –0.4 | 200 | 35.83 | 35.84 | 0.0 |
100 | 18.14 | 18.07 | –0.4 | 250 | 41.89 | 41.59 | –0.7 |
150 | 28.14 | 28.19 | 0.2 | 300 | 46.73 | 46.69 | –0.1 |
Калориметрия сброса и растворения. Для определения энтальпии образования стекла Ca40.10 из составляющих оксидов была использована калориметрия сброса и растворения. Все “протокольные” сведения (масса каждой таблетки m, масса свинцово-боратного расплава mрасплава, комнатная температура Tк, температура калориметра Tc, номер свинцово-боратного расплава, тепловой эффект растворения образца при каждом сбросе (Q)) представлены в табл. 6.
Таблица 6. Тепловой эффект растворения (Q) исследуемого образца стекла Ca40.10 массой m в свинцово-боратном (2PbO ⋅ B2O3) расплаве массой mрасплава от комнатной температуры Tк до температуры калориметра Tc = 800°C / 1073.15 К в атмосфере воздуха при p° = 0.1 МПа*
Номер расплава | m, мг | mрасплава, г | Tк, °C / K | Q, кДж/моль** |
1 | 6.97 | 30.00 | 36.1 / 309.25 | 49.88 |
1 | 4.92 | 30.00 | 36.1 / 309.25 | 47.09 |
1 | 5.87 | 30.00 | 36.1 / 309.25 | 51.01*** |
1 | 8.67 | 30.00 | 36.1 / 309.25 | 49.44 |
2 | 9.66 | 30.00 | 32.6 / 305.75 | 42.56 |
2 | 7.51 | 30.00 | 32.9 / 306.05 | 38.52 |
2 | 8.69 | 30.00 | 32.9 / 306.05 | 42.79 |
3 | 5.75 | 30.00 | 32.8 / 305.95 | 41.88 |
3 | 3.81 | 30.00 | 32.9 / 306.05 | 36.18 |
4 | 1.73 | 30.00 | 32.5 / 305.65 | 44.93 |
4 | 3.22 | 30.00 | 32.6 / 305.75 | 46.43 |
5 | 5.62 | 30.00 | 32.8 / 305.95 | 46.07 |
5 | 2.77 | 30.00 | 32.9 / 306.05 | 46.06 |
6 | 2.20 | 30.00 | 30.7 / 303.85 | 41.45 |
6 | 2.51 | 30.00 | 30.7 / 303.85 | 51.42 |
45.0 ± 2.3 (5.1%) |
* Стандартная неопределенность величин u: u (p) = 1350 Па, u (m) = 0.01 мг, u (mрасплава) = 0.05 мг, u (Tк) = 0.05 K, u (Tс) = 0.05 K.
** Тепловой эффект растворения, который включает в себя растворения образца в свинцово-боратном расплаве, а также нагрев образца от комнатной температуры Tк до температуры калориметра Tc.
*** После сброса данного образца был проведен еще один сброс массой 5.66 мг, который не представлен в табл. 6 и не был учтен в дальнейших расчетах (сбой при эксперименте).
Для того, чтобы убедиться, что все эксперименты проводились в приближении бесконечно разбавленного раствора, нами была построена зависимость энтальпии растворения стекла Ca40.10 от мольной доли растворенного вещества в свинцово-боратном расплаве (см. рис. 5). Видно, что какая-либо систематическая зависимость теплового эффекта от общего количества исследуемого образца в свинцово-боратном растворителе отсутствует, поэтому все значения были усреднены. Таким образом, энтальпия растворения стекла Ca40.10 в свинцово-боратном расплаве при 800°C/1073.15 К составила 45.0 ± 2.3 кДж/моль.
Рис. 5. Энтальпия растворения в зависимости от мольной доли растворенного стекла Ca40.10 в свинцово-боратном расплаве при 1073.15 К (mраств = 30.00 ± 0.05 г).
С помощью экспериментально найденного значения энтальпии растворения стекла Ca40.10 в свинцово-боратном расплаве при 800°C / 1073.15 К, а также литературных данных [18] для тепловых эффектов растворения кристаллических модификаций индивидуальных оксидов (CaO, Al2O3, SiO2), был составлен термохимический цикл и рассчитана энтальпия образования из оксидов для исследуемого стекла Ca40.10 при 298.15 К (табл. 7). Эта величина оказалась отрицательной (–17.6 ± 2.6 кДж/моль), что косвенно объясняет, почему так легко получаются стекла на основе диоксида кремния.
Таблица 7. Термохимический цикл для расчета энтальпии образования стекла Ca40.10 из составляющих оксидов
CaO (кр, 298.15) → CaO (раств, 1073.15) | ΔH1 = –7.08 ± 2.31 кДж/моль [18] |
α-Al2O3 (кр, 298.15) → Al2O3 (раств, 1073.15) | ΔH2 = 120.12 ± 0.17 кДж/моль [18] |
SiO2(кварц) (кр, 298.15) → SiO2 (раств, 1073.15) | ΔH3 = 47.79 ± 0.32 кДж/моль [18] |
Ca40.10 (ст, 298.15) → Ca40.10 (раств, 1073.15) | ΔH4 = 45.0 ± 2.3 кДж/моль [наст. работа] |
0.501CaO (кр, 298.15) + 0.098Al2O3 (кр, 298.15) + 0.401SiO2 (кр, 298.15) → Ca40.10 (ст, 298.15) | ΔfHox, 298.15 (Ca40.10) |
ΔfHox, 298.15 (Ca40.10) = 0.501ΔH1 + 0.098ΔH2 + 0.401ΔH3 – ΔH4 = –17.6±2.6 кДж/моль | |
ЗАКЛЮЧЕНИЕ
В результате выполненных исследований синтезировано стекло состава Ca40.10 ((CaO)0.501(Al2O3)0.098(SiO2)0.401), проведена его паспортизация и экспериментальное определение термодинамических свойств с помощью двух калориметрических методов – низкотемпературной вакуумной адиабатической калориметрии и высокотемпературной калориметрии сброса и растворения.
Показано, что теплоемкость стекла монотонно возрастает с ростом температуры в диапазоне от 8 до 357 K; фазовые переходы в этом интервале температур не обнаружены. Результаты измерений теплоемкости аппроксимированы полуэмпирической моделью Планка–Эйнштейна, которая адекватно описывает экспериментальные данные, полученные методом адиабатической калориметрии. С помощью калориметрии сброса и растворения в свинцово-боратном растворителе определена энтальпия образования из оксидов образца стекла Ca40.10, которая составляет –17.6 ± 2.6 кДж/моль при 298.15 К.
В области низких температурах у исследованного стекла на кривой Cp (T) обнаружен бозонный пик с широким максимумом около 17 K, что согласуется с литературными данными для аналогичных образцов.
Подтверждена возможность применения инкрементной схемы для оценки теплоемкости трехкомпонентных стекол, образованных оксидами кальция, алюминия и кремния.
БЛАГОДАРНОСТЬ
Исследование проведено при финансовой поддержке Министерства науки и образования Российской Федерации, грант № 075-15-2021-1353. Работа частично выполнена с использованием оборудования, приобретенного за счет средств Программы развития Московского университета (адиабатический калориметр БКТ-23 с измерительной системой “Аксамит-1102”).
About the authors
А. С. Архипин
Московский государственный университет им. М. В. Ломоносова; Университет Гренобль-Альпы
Author for correspondence.
Email: Arkhipin@td.chem.msu.ru
Russian Federation, Москва, 119991; Гренобль, Франция, 38031
A. Pisch
Grenoble Alpes University
Email: Arkhipin@td.chem.msu.ru
France, Grenoble, 38031
С. В. Кузовчиков
Московский государственный университет им. М. В. Ломоносова
Email: Arkhipin@td.chem.msu.ru
Russian Federation, Москва, 119991
А. В. Хван
Московский государственный университет им. М. В. Ломоносова
Email: Arkhipin@td.chem.msu.ru
Russian Federation, Москва, 119991
Н. Н. Смирнова
Нижегородский государственный университет им. Н. И. Лобачевского
Email: Arkhipin@td.chem.msu.ru
Russian Federation, Нижний Новгород, 603022
А. В. Маркин
Нижегородский государственный университет им. Н. И. Лобачевского
Email: Arkhipin@td.chem.msu.ru
Russian Federation, Нижний Новгород, 603022
И. А. Успенская
Московский государственный университет им. М. В. Ломоносова
Email: Arkhipin@td.chem.msu.ru
Russian Federation, Москва, 119991
References
- Zajac M., Skocek J., Lothenbach B. et al. // Cem. Concr. Res. 2020. V. 129. P. 105975. https://doi.org/10.1016/j.cemconres.2020.105975
- Kucharczyk S., Zajac M., Stabler C. et al. // Cem. Concr. Res. 2019. V. 120. P. 77. https://doi.org/10.1016/j.cemconres.2019.03.004
- Westrum Jr E. // Trav. IVe Congr. Int. Verre. 1956. P. 396.
- Robie R.A., Hemingway B.S., H. Wilson.W. // Am. Mineral. 1978. V. 63. № 1–2. P. 109.
- Richet P., Robie R.A., Hemingway B.S. // Eur. J. Mineral. 1991. V. 3. № 3. P. 475.
- Richet P., Robie R.A., Hemingway B.S. // Geochim. Cosmochim. Acta 1993. V. 57. № 12. P. 2751. https://doi.org/10.1016/0016-7037(93)90388-D
- de Ligny D., Westrum E.F. // Chem. Geol. 1996. V. 128. № 1–4. P. 113. https://doi.org/10.1016/0009-2541(95)00167-0
- Richet P., Nidaira A., Neuville D.R. et al. // Geochim. Cosmochim. Acta. 2009. V. 73. № 13. P. 3894. https://doi.org/10.1016/j.gca.2009.03.041
- Navrotsky A., Hon R., Weill D. et al. // Geochim. Cosmochim. Acta. 1980. V. 44. № 10. P. 1409.
- Navrotsky A., Peraudeau G., McMillan P. et al. // Geochim. Cosmochim. Acta. 1982. V. 46. № 11. P. 2039. https://doi.org/10.1016/0016-7037(82)90183-1
- Varushchenko R.M., Druzhinina A.I., Sorkin E.L. // J. Chem. Thermodyn. 1997. V. 29. № 6. P. 623. https://doi.org/10.1006/jcht.1996.0173
- Voronin G.F., Kutsenok I.B. // J. Chem. Eng. Data 2013. V. 58. № 7. P. 2083. https://doi.org/10.1021/je400316m
- Voskov A.L., Kutsenok I.B., Voronin G.F. // Calphad. 2018. V. 61. P. 50. https://doi.org/10.1016/j.calphad.2018.02.001
- Kozin N.Yu., Voskov A.L., Khvan A.V. et al. // Thermochim. Acta. 2020. V. 688. P. 178600. https://doi.org/10.1016/j.tca.2020.178600
- Standard Material 720, Synthetic Sapphire (α-Al2O3), National Bureau of Standards, 1982.
- Arkhipin A.S., Pisch A., Zhomin G.M. et al. // J. Non Cryst. Solids 2023. V. 603. P. 122098. https://doi.org/10.1016/j.jnoncrysol.2022.122098
- Richet P., Robie R.A., Hemingway B.S. // Geochim. Cosmochim. Acta. 1986. V. 50. № 7. P. 1521. https://doi.org/10.1016/0016-7037(86)90326-1
- Navrotsky A. // J. Am. Ceram. Soc. 2014. V. 97. № 11. P. 3349. https://doi.org/10.1111/jace.13278
Supplementary files







