Thermodynamic Characteristics of Alkali Metal Pivalates (CH3)3CCOOM (M = Li, Na, K, Rb, Cs)
- Authors: Malkerova I.P.1, Belova E.V.2, Kayumova D.B.3, Alikhanyan A.S.1
-
Affiliations:
- Kurnakov Institute of General and Inorganic Chemistry, Russian Academy of Sciences, Moscow, Russia
- Department of Chemistry, Moscow State University, Moscow, Russia
- Kurnakov Institute of General and Inorganic Chemistry, Russian Academy of Sciences
- Issue: Vol 68, No 5 (2023)
- Pages: 638-650
- Section: ФИЗИЧЕСКИЕ МЕТОДЫ ИССЛЕДОВАНИЯ
- URL: https://medbiosci.ru/0044-457X/article/view/136361
- DOI: https://doi.org/10.31857/S0044457X22602255
- EDN: https://elibrary.ru/SNMBME
- ID: 136361
Cite item
Full Text
Abstract
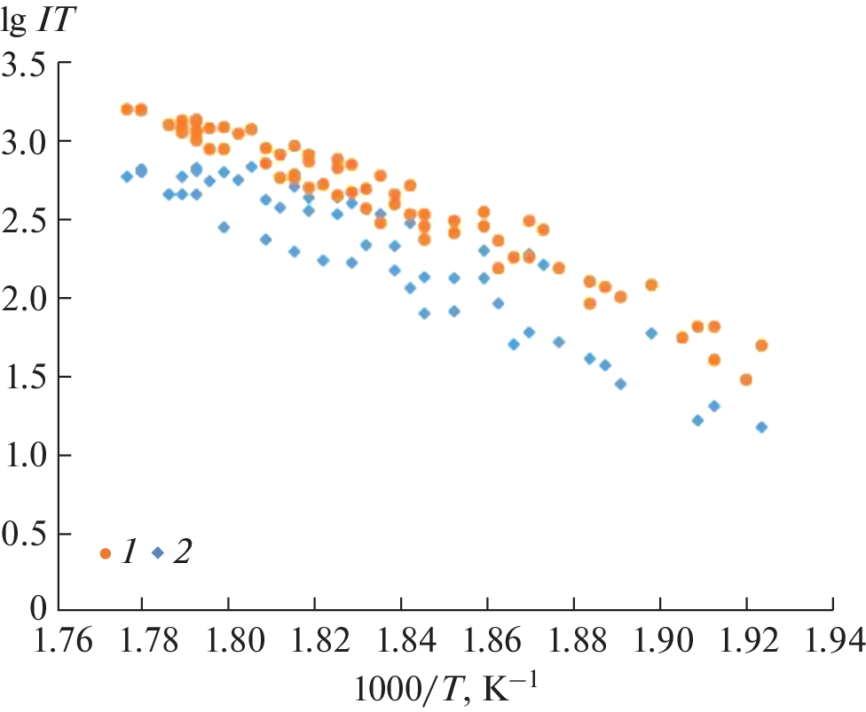
The thermodynamic properties of alkali metal pivalates (CH3)3CCOOM, where M = Li, Na, K, Rb, Cs, were studied by mass spectrometry, thermogravimetric analysis, and differential scanning calorimetry. The sublimation of the compounds was determined to be congruent. The saturated vapor contains oligomeric forms MnPivn (n = 1–6), which are dominated by dimeric and tetrameric molecules in the case of Na and K pivalates and by monomeric and dimeric molecules in the case of Rb and Cs pivalates. The partial pressures of the main components of the gas phase, their temperature dependence, and their standard enthalpies of sublimation were calculated. The enthalpies of dissociation of dimeric and tetrameric molecules were found. The standard enthalpies of formation MPiv(solid) and MPiv(gas) were estimated.
About the authors
I. P. Malkerova
Kurnakov Institute of General and Inorganic Chemistry, Russian Academy of Sciences, Moscow, Russia
Email: nikiforova.marina@gmail.com
Россия, Москва
E. V. Belova
Department of Chemistry, Moscow State University, Moscow, Russia
Email: catrine2@mail.ru
Moscow, Russia
D. B. Kayumova
Kurnakov Institute of General and Inorganic Chemistry, Russian Academy of Sciences
Email: alikhan@igic.ras.ru
119991, Moscow, Russia
A. S. Alikhanyan
Kurnakov Institute of General and Inorganic Chemistry, Russian Academy of Sciences, Moscow, Russia
Author for correspondence.
Email: alikhan@igic.ras.ru
Россия, 119991, Москва, Ленинский пр-т, 31
References
- Сыркин В.Г. CVD-метод. Химическая парофазная металлизация. М.: Наука, 2000. 496 с.
- Fromm K.M., Gueneau E.D. // Polyhedron. 2004. V. 23. P. 1479. https://doi.org/10.1016/j.poly.2004.04.014
- Fromm K.M. // Coord. Chem. Rev. 2008. V. 252. P. 856. https://doi.org/10.1016/j.ccr.2007.10.032
- Romanov M., Korsakov I., Kaul A. et al. // Chem. Vap. Deposition. 2004. V. 10. № 6. P. 318. https://doi.org/10.1002/cvde.200306302
- Murzina T., Savinov S., Ezhov A. et al. // Appl. Phys. Lett. 2006. V. 89. № 6. P. 2907. https://doi.org/10.1063/1.2336743
- Tsymbarenko D.M., Korsakov I.E., Mankevich A.S. et al. // ECS Trans. 2009. V. 25. № 8. P. 633. https://doi.org/10.1149/1.3207650
- Matsubara M., Kikuta K., Hirano S. // J. Appl. Phys. 2005. V. 97. P. 114105. https://doi.org/10.1063/1.1926396
- Saito Y., Takao H., Tani T. et al. // Nature. 2004. V. 432. P. 84. https://doi.org/10.1038/nature03028
- Каюмова Д.Б., Малкерова И.П., Кискин М.А. и др. // Журн. неорган. химии. 2021. Т. 66. № 6. С. 767. https://doi.org/10.31857/S0044457X2106012X
- Хоретоненко Н.М. Структурные и термодинамические исследования пивалатов некоторых непереходных металлов. Автореф. … канд. хим. наук. М., 1998. 22 с.
- White E. // Org. Mass Spectrom. 1978. V. 13. № 9. P. 495. https://doi.org/10.1002./oms.121010903
- Matsumoto K., Kosugi Y., Yanagisawa M. et al. // Org. Mass Spectrom. 1980. V. 15. № 12. P. 606. https://doi.org/10.1002./oms.1210151203
- Cao Y., Busch K.L. // J. Inorg. Chem. 1994. V. 33. P. 3970. https://doi.org/10.1002/ic0006a022
- Троянов С.И., Киселева Е.А., Рыков А.Н. и др. // Журн. неорган. химии. 2002. Т. 47. № 10. P. 1661.
- Киселева Е.А., Беседин Д.В., Коренев Ю.М. // Журн. физ. химии. 2005. Т. 79. № 9. С. 1658.
- Хоретоненко Н.М., Рыков А.Н., Коренев Ю.М. // Журн. неорган. химии. 1998. Т. 43. № 4. С. 584.
- Цымбаренко Д.М., Бухтоярова Е.А., Корсаков Е.А. и др. // Коорд. химия. 2011. Т. 37. № 11. С. 828. https://doi.org/10.1134/S1070328411100125
- Zorina-Tikhonova E.N., Yambulatov D.S., Kiskin M.A. et al. // Russ. J. Coord. Chem. 2020. V. 46. № 2. P. 75. http://doi.org./10.1134/S1070328420020104
- Kayumova D.B., Malkerova I.P., Shmelev M.A. et al. // Russ. J. Inorg. Chem. 2019. V. 64. P. 125. http://doi.org./10.1134/S003602361901012
- Gribchenkova N.A., Alikhanyan A.S. // J. Alloys. Compd. 2019. V. 778. P. 77. https://doi.org/10.1016/j.jallcom.2018.11.136
- Горохов Л.Н. // Вестн. Моск. ун-та. Сер. матем., мех., физ. химия. 1958. С. 231.
- Сидоров Л.Н., Коробов М.В. Современные проблемы физической химии. М.: Изд-во Моск. ун-та, 1972. Т. 9. С. 48.
- Otvose J.W., Stevenson D.P. // J. Am. Chem. Soc. 1956. V. 78. P. 546. https://doi.org/10.1021/ja01584a009
- Guido M., Gigli M. // High Temp. Sci. 1975. V. 7. № 2. P. 122.
- Meyer R.T., Lynch A.W. // High. Temp. Sci. 1973. V. 5. № 3. P. 192.
- Термодинамические свойства индивидуальных веществ / Под ред. Глушко В.П. М.: Наука, 1982. Т. 4. Кн. 2. 559 с.
- Макаров А.В. Масс-спектральное изучение испарения метаборотов щелочных металлов. Автореф. дис. … канд. хим. наук. М., 1987. 16 с.
- Верхотуров Е.А. Масс-спектрометрическое исследование испарения и процессов ионизации нитритов щелочных металлов. Автореф. дис. …канд. хим. наук. М., 1977. 16 с.
- Lukyanova V.A., Papina T.S., Didenko K.V. et al. // J. Therm. Anal. Calorim. 2008. V. 92. P. 743. https://doi.org/10.1016/j.jssc.2020.121842
- Gray P., Thynne J.C.J. // Nature (Engl). 1961. № 191. P. 1357. http://doi.org.//10.1038/1911357a0
- Термические константы веществ. Справочник в 10 выпусках / Под ред. Глушко В.П. М.: ВИНИТИ, 1974. Т. 10. Ч. 1, 2.
- Gbassi G.K., Robelin C. // Fluid Phase Equilib. 2015. V. 406. P. 134. https://doi.org/10.1016/j.fluid.2015.06.044
- Xu M., Harris K.D.M. // Cryst. Growth Des. 2008. V. 8. № 1. P. 6. https://doi.org/10.1021/cg701077p
- Bui L.H., De Klerk A. // J. Chem. Eng. Data. 2014. V. 59. № 1. P. 400. https://doi.org/10.1021/je400874d
Supplementary files





