Влияние состава окислителя на матричную конверсию пропан-бутановой смеси и деградацию фехралевой матрицы
- Authors: Озерский А.В.1,2, Отнельченко В.В.1,3, Никитин А.В.1,2, Фокин И.Г.1, Арутюнов В.С.1,2, Манохин С.С.1,4, Неласов И.В.1,4, Колобов Ю.Р.1,4, Седов И.В.1,5
-
Affiliations:
- Федеральный исследовательский центр проблем химической физики и медицинской химии РАН
- Федеральный исследовательский центр химической физики им. Н. Н. Семенова РАН
- Московский физико-технический институт (национальный исследовательский университет)
- Тольяттинский государственный университет
- Национальный исследовательский университет «Высшая школа экономики»
- Issue: Vol 97, No 4 (2024)
- Pages: 294-308
- Section: Органический синтез и технология органических производств
- URL: https://medbiosci.ru/0044-4618/article/view/268512
- DOI: https://doi.org/10.31857/S0044461824040042
- EDN: https://elibrary.ru/PIAEXN
- ID: 268512
Cite item
Full Text
Abstract
Показана стабильность матричной конверсии пропан-бутановой смеси в синтез-газе при использовании в качестве окислителя атмосферного воздуха. Исследовано влияние количества кислорода в окислителе на деградацию материала фехралевой матрицы (проволока состава Fe — 23%, Cr — 4%, Al). Выявлено, что устойчивость фехралевой проволоки в условиях матричной конверсии пропан-бутановой смеси снижается при увеличении степени обогащения воздуха техническим кислородом. С использованием растровой и просвечивающей электронной микроскопии (с возможностью микрорентгеноспектрального анализа) проведено сравнительное изучение микроструктуры, элементного и фазового состава исследуемого сплава в различных условиях воздействия газовой среды при высокотемпературной конверсии углеводородных газов. С использованием методологии CALPHAD установлен фазовый состав формирующейся оксидной пленки на поверхности фехраля в интервале температур 1000–1500°С.
Full Text
Основную часть водорода и синтез-газа в Российской Федерации получают паровой конверсией метана [1]. Рентабельность этого процесса растет с увеличением объема производства, поскольку при этом уменьшается его удельная энергоемкость. Дополнительные преимущества дает совмещение паровой конверсии с другими процессами, позволяющее более эффективно использовать тепловую энергию, образующуюся на стадии паровой конверсии метана [2]. Однако такие крупнотоннажные газохимические процессы не позволяют вовлекать в переработку большие объемы нетрадиционного газового углеводородного сырья, например, попутный нефтяной газ (ПНГ), значительное количество которого сжигают на факелах [3–5]. Особенно это актуально для попутного нефтяного газа второй и более высоких ступеней сепарации в условиях добычи углеводородов [6]. По данным [5], из-за резкого увеличения добычи попутного нефтяного газа (объем добытого попутного нефтяного газа вырос с 9.1 до 27.4 млрд м3) уровень его утилизации снизился с 90 до 85% в период с 2018 по 2020 г. Проведенный анализ утилизации ПНГ крупнейшими российскими нефтегазовыми компаниями показал, что компании уделяют внимание развитию газохимического сегмента, однако все еще предпочитают более простые, чем переработка в синтез-газ, методы утилизации (закачка попутного нефтяного газа в пласт, генерация электроэнергии, закачка попутного нефтяного газа в единую газотранспортную сеть) [5]. Анализ также выявил тенденцию роста спроса на продукты газохимии как минимум до 2030 г., что подтверждает актуальность развития глубокой переработки углеводородных газов.
Рассматриваются новые альтернативные способы конверсии углеводородов в синтез-газ и водород: каталитическое парциальное окисление [6, 7], различные варианты парциального окисления в сверхадиабатических режимах [8, 9], среди которых можно выделить матричную конверсию углеводородов [10–12]. Матричная конверсия протекает в зоне пламени вблизи поверхности проницаемой для газа матрицы. В результате теплообмена между фронтом пламени и поверхностью матрицы происходит интенсивная рекуперация тепла горячих продуктов конверсии в тело матрицы, и возникают условия, при которых температура пламени может превышать адиабатическую температуру, что позволяет существенно расширить пределы горения и проводить конверсию богатых топливом смесей, которая невозможна в обычных условиях. Матричные конверторы характеризуются простотой и высокой производительностью по сравнению с традиционными процессами на базе паровой конверсии метана.
В качестве материала матрицы может быть использован любой проницаемый для газа и достаточно термостойкий материал. Например, в [13] для окисления бедных топливом смесей использовалась матрица из хромаля, представляющая собой жаростойкий сплав на основе железа, содержащий 17–30% Cr и 4.5–6.0% Al. Авторы [10] использовали перфорированные керамические пластины с регулярными каналами диаметром 1.2 мм, пенометаллы разной толщины и проницаемости, проволочные сетки и прессованную проволоку (металлический войлок) из тугоплавких сплавов. Применяли также нанесение на рабочую поверхность проницаемой матрицы из пенометалла тонкого керамического покрытия из оксида алюминия толщиной около 200 мкм с использованием многокамерной детонационной установки [10]. Наиболее удачные результаты были получены на тугоплавких пенометаллах и прессованной фехралевой проволоке,1 которая была изготовлена из сплава состава Fe — 23%, Cr — 4% Al (Х23Ю5Т), легированного 0.5% титана. Близкий по составу сплав (Fecralloy)2 за пределами РФ используется для изготовления инфракрасных горелок, в которых реализуется похожий принцип рекуперации тепла и устанавливаются подобные процессу матричной конверсии температурные режимы, однако Fecralloy в отличие от Х23Ю5Т модифицирован не титаном, а иттрием и цирконием.3
В работах [11, 12] матрица из прессованной фехралевой проволоки была успешно использована для матричной конверсии метана техническим кислородом. В экспериментах, проведенных с изменением коэффициента избытка окислителя α в узком диапазоне от 0.34 до 0.36 состав получаемого синтез-газа оставался стабильным в течение 8 ч. При парциальном окислении пропан-бутановой смеси была показана возможность получения синтез-газа окислением воздухом на матрицах, изготовленных из прессованной фехралевой проволоки [14] и керамики [15]. Однако при использовании пропан-бутановой смеси не удалось существенно снизить концентрацию балластного азота и перейти на кислород. Была обнаружена проблема деградации фехралевой проволоки при матричной конверсии пропан-бутановой смеси воздухом, обогащенным кислородом. Максимально достигнутая концентрация кислорода в окислителе составила около 35%.
Цель работы — оценка влияния содержания кислорода в окислителе на показатели матричной конверсии пропан-бутановой смеси и деградацию прессованной фехралевой проволоки (сплав Fe — 23%, Cr — 4%, Al).
Экспериментальная часть
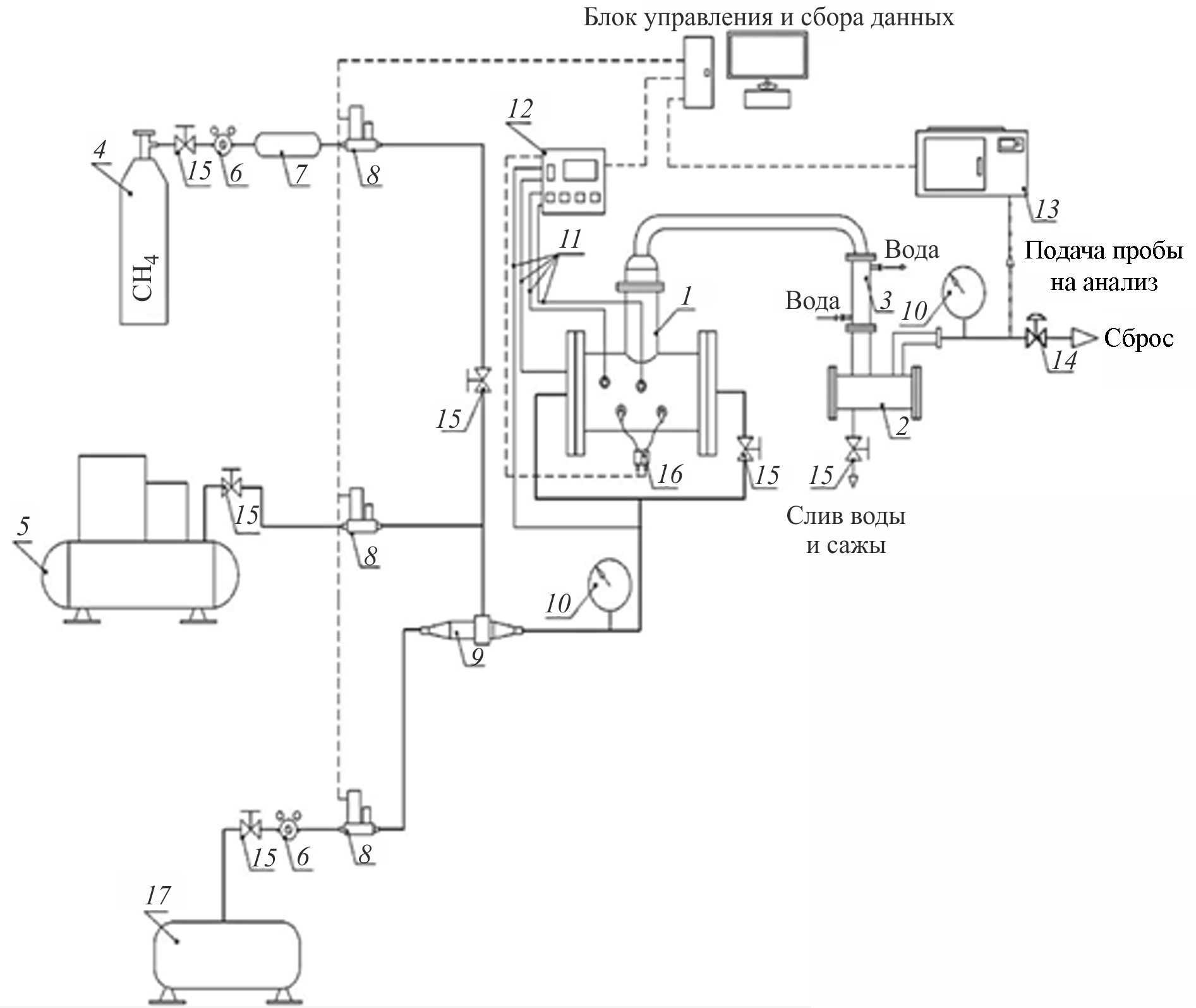
Окислительную некаталитическую конверсию углеводородных газов проводили при атмосферном давлении в проточном реакторе (рис. 1). Использовали один блок конвертера, второй был заглушен отсечным вентилем 15. Матрица была изготовлена ООО «РЕАМ-РТИ» из проволоки из сплава Х23Ю5Т толщиной 0.2 мм.4 Согласно каталогу ООО «РЕАМ-РТИ», прессованный проволочный материал представляет собой проволочную структуру, которая в результате холодного прессования образует проницаемую во всех направлениях открытопористую систему с требуемыми механическими, физическими и гидродинамическими характеристиками, а именно: плотностью, порозностью, излучательной способностью.
Рис. 1. Схема установки матричной конверсии пропан-бутановой смеси.
1 — матричный конвертер, 2 — сажесборник, 3 — водяной холодильник, 4 — рампа газовая, 5 — компресссор воздушный, 6 — редуктор газовый, 7 — ресивер газовый, 8 — регулятор расхода газа, 9 — смеситель газов, 10 — манометр, 11 — термопара, 12 — аналого-цифровой преобразователь, 13 — хроматограф газовый марки Кристалл-500, 14 — вентиль тонкой регулировки, 15 — кран шаровой отсечной, 16 — система поджига, 17 — газгольдер с пропан-бутановой смесью.
Использовали пропан-бутановую смесь марки СПБТ по ГОСТ 20448–90 (ООО «ЛУКОЙЛ-Пермнефтеоргсинтез»).5 Воздух нагнетался компрессором (ALUP-Kompressoren). Кислород состава: О2 — 99.5 об% и N2 — 0.5 об% — был получен на криогенной станции Федерального исследовательского центра проблем химической физики и медицинской химии Российской академии наук (ФИЦ ПХФ и МХ РАН).
Объемную подачу пропан-бутановой смеси, кислорода и воздуха задавали регуляторами расхода газа 8 (Bronkhorst High-Tech). Регулятор расхода, который управлял подачей пропан-бутановой смеси, был откалиброван на метан, поэтому реальный расход углеводородной смеси несколько отличался от заданного. Остальные регуляторы расхода газов были настроены на соответствующие газы (воздух и кислород).
Диаметр матрицы составлял 200 мм. С обеих сторон матрицы была установлена аппертура диаметром 175 мм (рис. 2, а). Температура различных зон реактора измерялась четырьмя высокотемпературными термопарами типа КТХА (кабельный термопреобразователь хромель-алюмелевый) диаметром 1 мм (изготовитель ООО «ПК «Тесей»). Регистрировалась температура газового потока перед матрицей T-1, температура входной стороны матрицы T-2, температура у рабочей поверхности матрицы T-3 и температура выходящего из матричного блока синтез-газа T-4 (рис. 2, б). Термопара Т-3 касалась поверхности матрицы, располагаясь в направляющем патрубке.
Рис. 2. Фотография рабочей поверхности матрицы (а) и схема матричного конвертера с указанием расположения термопар и направления движения газовых потоков (б).
1 — камера смешения; 2 — фиксирующее кольцо; 3 — матрица; 4 — апертура; 5 — корпус; Т-1, Т-2, Т-3, Т-4 — термопары, расположенные в камере смешения, вблизи нерабочей/входной стороны матрицы, рабочей стороны матрицы, между экранами соответственно.
Состав газовых смесей определяли газохроматографическим методом на хроматографе Хроматэк-Кристалл 5000.2 (ЗАО СКБ «Хроматэк») и стационарном газоанализаторе SWG 200–1 (MRU GmbH). Оснащенный тремя параллельными аналитическими каналами хроматограф Хроматэк-Кристалл 5000.2 позволяет одновременно регистрировать все основные компоненты газовых потоков. В канале с пламенно-ионизационным детектором анализировались углеводороды с длиной углеродной цепи от 1 до 5 атомов. В каналах с детекторами по теплопроводности анализировались СО2 (первый детектор) и Н2, О2, N2, СН4, СО (второй детектор). Для ввода проб применялись автоматические краны-дозаторы. Объем отбираемой пробы в канале с пламенно-ионизационным детектором составлял 0.1 мл, в каналах с детекторами по теплопроводности — 1 мл. Канал с пламенно-ионизационным детектором: температура детектора 200°С, расход водорода 20 мл·мин–1, расход газа-носителя (гелий) 45 мл·мин–1, деление потока 1/10, колонка PLOT с пористым слоем сорбента GS-GASPRO, 60 м × 0.32 мм, 113-4362 (Agilent Technologies). Канал для определения концентрации СО2: расход газа-носителя (гелий) 20 мл·мин–1, колонка 3 м × 3 мм CaX 0.2–0.4 мм, температура детектора 200°С. Канал для определения концентраций Н2, О2, N2, СН4, СО: расход газа-носителя (аргон) 20 мл·мин–1, колонка Haysep R 80/100 меш, длина 3 м, внутренний диаметр 2 мм, температура детектора 200°С. Хроматографический анализ проводили при программированном режиме термостата колонок: поддержание температуры 80°С в течение 10 мин, далее нагрев до 180°С со скоростью 10 град·мин–1. Погрешность хроматографических измерений составляла 5 отн%.
Стационарный газоанализатор SWG 200–1 позволяет измерять концентрации основных компонентов получаемого синтез-газа (Н2, СО, СО2, О2, СН4) в режиме online. На детекторе по теплопроводности анализируется Н2. Для детектирования СО, СО2, СН4 используется инфракрасный сенсор. Концентрация О2 измеряется на электрохимическом модуле. Погрешность измерения газоанализатором концентрации компонентов составляет 0.05 об%.
Расчет концентрации ацетилена проводили c использованием концентрации этилена по формуле
, (1)
где MC2H2 — молекулярная масса ацетилена, MC2H4 — молекулярная масса этилена, QC2H2— площадь пика ацетилена, QC2H4 — площадь пика этилена, cC2H2 — концентрация ацетилена в осушенном синтез-газе, cC2H4 — концентрация этилена в осушенном синтез-газе.
Коэффициент избытка окислителя α рассчитывали по формуле
, (2)
где — концентрация кислорода в исходной газовой смеси, — концентрации соответствующих компонентов углеводородной смеси.
Расчет концентрации кислорода ώ проводился по формуле
, (3)
где V(O2) и V(воздуха) — соответствующие расходы, заданные регуляторами расхода газов.
Селективность образования (S) СО и СО2 по кислороду рассчитывали с учетом практически полной конверсии кислорода:
, (4)
где — количество атомов кислорода в CO и СO2 соответственно.
Селективность образования паров воды рассчитывали по формуле
. (5)
Концентрация паров воды была рассчитана по формуле
. (6)
Расчет баланса по атомам водорода рассчитывали по формуле
. (7)
Расчет баланса по атомам углерода рассчитывали по формуле
. (8)
Термодинамические расчеты и построение фазовых диаграмм исследуемых систем проводили методом CALPHAD (CALculation of PHAse Diagrams),6 который представляет собой инструмент для построения фазовых диаграмм и термодинамических свойств многокомпонентных систем. Этот метод реализован в программном комплексе Thermocalc, предназначенном для термодинамического моделирования и расчета фазовых диаграмм, термодинамических свойств и микроструктур материалов, описание которого можно найти в [16].
Методом сфокусированного ионного пучка в колонне растрового электронного микроскопа была подготовлена тонкая фольга из приповерхностного слоя образца для исследования методом просвечивающей электронной микроскопии.
Обсуждение результатов
Парциальное окисление углеводородов при матричной конверсии протекает по радикально-цепному механизму с большим количеством прямых и обратных реакций. В связи с этим даже незначительное изменение состава пропан-бутановой смеси приводило к изменению соотношения расходов реагентов и основного параметра процесса — температуры на рабочей стороне матрицы. Следует отметить, что отличие суммы концентраций компонентов от 100% связано с погрешностью анализа. Содержание углеводородов С5+ было ниже значения погрешности измерения.
При матричной конверсии пропан-бутановой смеси наблюдается практически полная конверсия кислорода и углеводородов С2+ (табл. 1). Несоответствие стехиометрических количеств расхода реагентов выходу продуктов небольшое, что свидетельствует о незначительном образовании твердого углерода. Таким образом, основными углеродсодержащими продуктами являются СО2, СО. Концентрация компонентов синтез-газа СО2, СО и Н2 изменялась в интервале 5.7–6.5, 11.1–12.9 и 12.8–14.9 об% соответственно.
Таблица 1
Условия проведения экспериментов, полученные результаты экспериментов по матричной конверсии пропан-бутановой смеси воздухом
Опыт | Время работы матрицы, ч | Расход воздуха, нм3·ч–1 | α | Состав исходной смеси, мол% | Состав влажного синтез-газа, мол% | Баланс* | |||||||||||||||||
единичный опыт | суммарное время работы матрицы | СО2 | СН4 | С2Н6 | С3Н8 | n-С4Н10 | i-С4Н10 | О2 | N2 | СН4 | С2Н4 | С2Н2 | С3Н6 | СО2 | CO | Н2 | N2 | Н2О** | Н | С | |||
В1 | 0.5 | 0.5 | 12.0 | 0.58 | 0.11 | 0.10 | 0.60 | 4.78 | 0.57 | 0.55 | 19.4 | 72.1 | 0.13 | 0.01 | 0.03 | 0 | 5.7 | 13.6 | 12.5 | 69.6 | 12.42 | 0.98 | 1.00 |
В2 | 0.5 | 1 | 12.0 | 0.59 | 0.14 | 0.08 | 0.56 | 4.58 | 0.57 | 0.55 | 19.1 | 71.2 | 0.07 | 0 | 0.01 | 0 | 6.5 | 13.3 | 12.3 | 69.2 | 10.79 | 0.93 | 1.05 |
В3 | 1 | 2 | 11.5 | 0.63 | 0.12 | 0.07 | 0.53 | 4.4 | 0.54 | 0.53 | 19.5 | 73.0 | 0.06 | 0.01 | 0.01 | 0 | 6.01 | 13.1 | 11.6 | 71.1 | 12.96 | 1.03 | 1.05 |
В4 | 2 | 4 | 12.0 | 0.60 | 0.06 | 0.05 | 0.49 | 4.51 | 0.6 | 0.56 | 19.1 | 71.9 | 0.1 | 0.01 | 0.01 | 0.10 | 5.65 | 14.3 | 13.1 | 69.0 | 11.04 | 1.01 | 1.10 |
В4 | 12.0 | 0.59 | 0.09 | 0.05 | 0.50 | 4.54 | 0.61 | 0.57 | 19 | 72.2 | 0.1 | 0.01 | 0.01 | 0.01 | 5.6 | 13.9 | 12.9 | 68.5 | 10.98 | 0.99 | 1.06 | ||
В5 | 4 | 8 | 12.0 | 0.63 | 0.17 | 0.04 | 0.46 | 4.31 | 0.59 | 0.54 | 19.1 | 72.0 | 0.08 | 0.01 | 0.01 | 0.01 | 6.03 | 13.4 | 12.0 | 70.1 | 11.81 | 1.01 | 1.08 |
В5 | 12.0 | 0.64 | 0.08 | 0.04 | 0.48 | 4.32 | 0.56 | 0.54 | 19.4 | 71.8 | 0.09 | 0.01 | 0.01 | 0 | 5.9 | 13.7 | 12.5 | 69.0 | 11.78 | 1.05 | 1.12 | ||
В5 | 12.0 | 0.60 | 0.06 | 0.04 | 0.49 | 4.55 | 0.61 | 0.56 | 19.2 | 72.3 | 0.06 | 0.01 | 0.01 | 0.03 | 5.72 | 14 | 12.8 | 68.4 | 10.9 | 0.99 | 1.08 | ||
В6 | 8 | 16 | 12.0 | 0.60 | 0.06 | 0.03 | 0.43 | 4.47 | 0.65 | 0.58 | 19.3 | 71.0 | 0.1 | 0.01 | 0.02 | 0.01 | 5.6 | 14 | 12.9 | 67.8 | 11.59 | 1.02 | 1.08 |
В6 | 12.0 | 0.60 | 0.06 | 0.03 | 0.43 | 4.47 | 0.65 | 0.58 | 19.3 | 71.0 | 0.1 | 0.01 | 0.02 | 0 | 5.57 | 14 | 12.8 | 67.3 | 11.4 | 1.02 | 1.08 | ||
В7 | 8 | 24 | 12.0 | 0.62 | 0.1 | 0.02 | 0.39 | 4.31 | 0.64 | 0.58 | 19 | 70.9 | 0.1 | 0.01 | 0.01 | 0.01 | 6.3 | 12.9 | 11.1 | 69.3 | 11.63 | 0.96 | 1.06 |
В7 | 12.0 | 0.62 | 0.1 | 0.02 | 0.39 | 4.31 | 0.64 | 0.58 | 19 | 70.9 | 0.1 | 0.01 | 0.01 | 0 | 6.26 | 12.8 | 11.1 | 69.0 | 11.67 | 0.96 | 1.06 | ||
В8 | 8 | 32 | 11.3 | 0.61 | 0.05 | 0.01 | 0.38 | 4.48 | 0.65 | 0.59 | 19.3 | 71.3 | 0.14 | 0.01 | 0.03 | 0.03 | 5.74 | 13.9 | 12.3 | 68.0 | 11.43 | 1.00 | 1.09 |
* Баланс по атомам Н и С рассчитан с учетом полной конверсии кислорода и при пренебрежении образованием оксигенатов.
** Указана расчетная концентрация воды.
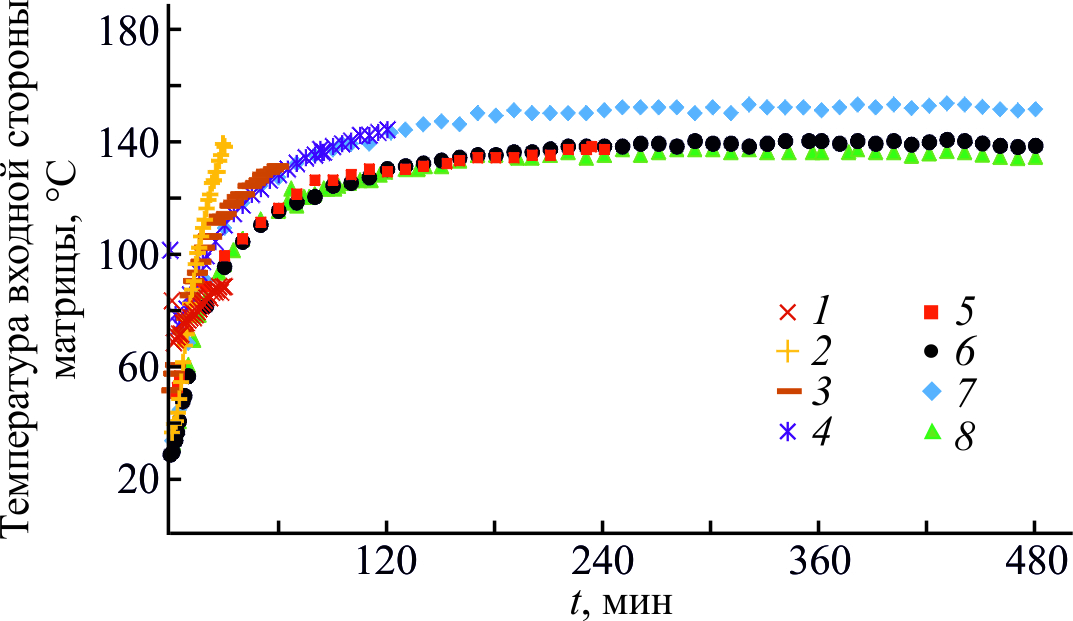
Повышение температуры входной стороны матрицы, вероятно, связано с кондуктивным теплопереносом через стенки конвертера и в меньшей степени через тело матрицы, сквозь которую проходит исходная газовая смесь. В течение 120 мин процесс выходит на стационарный режим, который может поддерживаться в этих условиях продолжительное время. Во время эксперимента проводилась незначительная корректировка расходов топлива. Так, после достижения стационарного режима в экспериментах продолжительностью 8 ч (В8) изменения составляли 0.66 и 0.13% для пропан-бутановой смеси и воздуха соответственно. На поверхности рабочей стороны матрицы при времени эксперимента менее 120 мин наблюдались незначительные изменения температуры (рис. 3), однако при стабилизации параметров процесса эта температура становится постоянной (около 1000°С).
Рис. 3. Зависимость температуры входной стороны матрицы от времени проведения экспериментов.
1 — расход воздуха 12.0 нм3·ч–1, α = 0.58; 1 — расход воздуха 12.0 нм3·ч–1, α = 0.59; 3 — расход воздуха 11.5 нм3·ч–1, α = 0.63; 4 — расход воздуха 12.0 нм3·ч–1, α = 0.59–0.63; 5 — расход воздуха 12.0 нм3·ч–1, α = 0.60–0.64; 6 — расход воздуха 12.0 нм3·ч–1, α = 0.60; 7 — расход воздуха 12.0 нм3·ч–1, α = 0.62; 8 — расход воздуха 11.3 нм3·ч–1, α = 0.61.
Рис. 4. Изменение температуры с течением времени: а — рабочей стороны матрицы (Т3), интервал 0–400 мин; б — рабочей стороны матрицы (Т3), интервал 0–60 мин; в — входной стороны матрицы (Т2), интервал 0–400 мин; г — входной стороны матрицы (Т2), интервал 0–60 мин.
1 — расход пропан-бутановой смеси 2.00 нм3·ч–1, расход O2 0.20–1.10 нм3·ч–1, расход воздуха 4.00–7.00 нм3·ч–1; 2 — расход пропан-бутановой смеси 2.00–3.75 нм3·ч–1, расход O2 0.20–2.50 нм3·ч–1, расход воздуха 3.50–11.50 нм3·ч–1; 3 — расход пропан-бутановой смеси 3.60–5.00 нм3·ч–1, расход O2 1.75–2.40 нм3·ч–1, расход воздуха 3.95–7.00 нм3·ч–1; 4 — расход пропан-бутановой смеси 2.75–3.54 нм3·ч–1, расход O2 1.00–1.95 нм3·ч–1, расход воздуха 6.75–11.10 нм3·ч–1; 5 — расход пропан-бутановой смеси 2.20–3.45 нм3·ч–1, расход O2 0.25–1.43 нм3·ч–1, расход воздуха 10.65–12.00 нм3·ч–1. Указанные расходы были заданы на регуляторах расхода газов.
На основании полученных результатов можно сделать вывод, что при матричной конверсии пропан-бутановой смеси воздухом в довольно жестких условиях (α = 0.58–0.64) процесс стабилен во времени. Некоторые колебания температуры и отношения СО/СО2 в течение одного эксперимента можно объяснить колебанием давления в ресивере. Можно также отметить отсутствие деградации материала фехралевой матрицы в этих условиях в течение 32 ч. При указанной длительности эксперимента толщина окисленного слоя составила порядка 2 мкм.
Ранее [11, 12] было показано, что при матричной конверсии метана переход с воздуха на технический кислород сопровождался интенсификацией процесса. При этом повышалась температура рабочей стороны матрицы, пламя проскакивало в камеру смешения конвертера, наблюдались локальные перегревы матрицы.
В ходе настоящей работы добиться стационарного режима протекания процесса при использовании в качестве окислителя технического кислорода не удалось (рис. 5, 6; табл. 2, 3), для поддержания постоянной температуры матрицы около 1000°С приходилось изменять объемные расходы кислорода, воздуха и пропан-бутановой смеси в ходе проведения эксперимента (табл. 2). Следует отметить, что с увеличением продолжительности эксперимента поддерживать постоянную температуру на рабочей стороне матрицы становилось все сложнее, что, вероятно, связано с постепенной деградацией фехралевой проволоки в центре матрицы.
Рис. 5. Зависимость концентрации компонентов синтез-газа от концентрации кислорода в окислителе.
СН4 — 1, СО2 — 2, Н2 — 3, СО — 4.
Концентрации компонентов синтез-газа определены на основе показаний газоанализатора.
Рис. 6. Изображения оксидного слоя на поверхности проволоки сплава системы Fe–Cr–Al после эксплуатации матрицы конвертора в обогащенной кислородом среде при 1000°С в течение 4 (а), 14 ч (б), полученные методом растровой электронной микроскопии.
Таблица 2
Основные параметры экспериментов по оценке степени деградации материала матриц из прессованной фехралевой проволоки при матричной конверсии пропан-бутановой смеси воздухом, обогащенным кислородом
Опыт | Длительность эксперимента, ч | Расход, заданный на регуляторах расхода газов, нм3·ч–1 | |||
текущий | всего | пропан-бутановая смесь | О2 | воздух | |
ОВ1 | 0.5 | 0.5 | 1.90–2.02 | 0.30–0.60 | 7–11.20 |
ОВ2 | 0.5 | 1.0 | 2.00 | 0.20–1.10 | 4.00–7.00 |
ОВ3 | 1.0 | 2.0 | 2.00–3.75 | 0.20–2.50 | 3.50–11.50 |
ОВ4 | 1.4 | 3.4 | 3.60–5.00 | 1.75–2.40 | 3.95–7.00 |
ОВ5 | 4.0 | 7.4 | 2.75–3.54 | 1.00–1.95 | 6.75–11.10 |
ОВ6 | 6.7 | 14.1 | 2.20–3.45 | 0.25–1.43 | 10.65–12.00 |
При матричной конверсии пропан-бутановой смеси с использованием воздуха, обогащенного кислородом, наивысшая температура нерабочей стороны матрицы была зафискирована в эксперименте ОВ3, в котором была предпринята попытка перейти на чистый кислород (рис. 4). Расход воздуха был уменьшен до 3.5 нм3·ч–1 при расходе кислорода 2.4 нм3·ч–1. Повышение температуры входной стороны матрицы связано с тем, что при уменьшении подачи воздуха и увеличении подачи кислорода происходит снижение линейной скорости подаваемой газовой смеси. В результате увеличивается интенсивность процесса, растет вклад кондуктивной теплопередачи через тело матрицы и снижается доля конвективных потерь тепла из тела матрицы. Наивысшее содержание кислорода ώ в окислителе составило 53.0% (рис. 5).
С увеличением содержания кислорода в окислителе концентрация СО2 остается практически постоянной, т. е. затраты энергии, необходимые для поддержания процесса при различном содержании азота, близки. Концентрация целевых компонентов синтез-газа (Н2 и СО) при увеличении ώ растет. Отношение концентраций Н2/СО увеличивалось при снижении концентрации балластного азота, становясь больше 1. Таким образом, обогащение окислителя кислородом позволяет увеличить содержание СО и Н2 в получаемой смеси газов. Несмотря на различие в значении α в эксперименте ОВ6 (около 0.48) и в серии В1–В7 (от 0.58 до 0.64), на основании данных табл. 2 и 3 можно сделать предположение, что при переходе на технический кислород в результате повышения температуры конверсии происходит увеличение вклада термических процессов, продуктом которых является ацетилен. Так, хроматографически определенное содержание ацетилена в эксперименте ОВ6 составило от 0.09 до 0.18 об%, а в серии экспериментов с окислением атмосферным воздухом диапазон концентрации ацетилена в получаемом синтез-газе составил 0.01–0.03 об%. Повышение содержания ацетилена при обогащении воздуха кислородом, вероятно, связано с изменением температурного режима при снижении концентрации балластного азота. При матричной конверсии метана проблему повышения концентрации ацетилена при обогащении воздуха кислородом удалось частично решить за счет подачи водяного пара в исходную смесь [17].
Таблица 3
Параметры испытаний матричной конверсии пропан-бутановой смеси воздухом, обогащенным кислородом (эксперимент ОВ6)
Время, мин | Объемный расход газов, нм3·ч–1 | Коэффициент избытка окислителя α | Состав смеси, мол% | ||||||||||||||
воздух | пропанбутановая смесь | О2 | СО2 | СН4 | n-С4Н10 | i-С4Н10 | С3Н8 | С3Н6 | О2 | N2 | Н2 | СО | С2Н4 | С2Н2 | С2Н6 | ||
Исходная газовая смесь | |||||||||||||||||
209 | 11.00 | 3.19 | 1.22 | 0.49 | 0.05 | 0.03 | 1.12 | 1.02 | 7.07 | 0.44 | 24.83 | 62.58 | Отс. | Отс. | Отс. | Отс. | 0.44 |
276 | 11.00 | 3.21 | 1.24 | 0.48 | 0.33 | 0.03 | 1.06 | 0.96 | 6.66 | 0.40 | 23.12 | 61.27 | Отс. | Отс. | Отс. | Отс. | 0.40 |
Осушенный синтез-газ (отбор после водяного холодильника 3) | |||||||||||||||||
78 | 11.00 | 3.07 | 1.17 | 5.03 | 0.53 | Cледовое количество | 0.36 | 53.54 | 22.06 | 20.56 | 0.04 | 0.09 | 0.001 | ||||
163 | 11.00 | 3.13 | 1.19 | 4.93 | 0.57 | 0.40 | 52.67 | 21.83 | 20.29 | 0.05 | 0.12 | 0.001 | |||||
310 | 11.00 | 3.21 | 1.24 | 4.85 | 0.59 | 0.22 | 51.81 | 22.59 | 20.76 | 0.07 | 0.18 | 0.005 | |||||
При обогащении окислителя кислородом деградация фехралевой проволоки в центре матрицы протекает с большей скоростью в сравнении с не обогащенным кислородом воздухом. В этом случае толщина оксидного слоя значительно больше соответствующей в условиях необогащенной кислородом среды при сопоставимых значениях времени эксперимента. Например, после 14 ч эксплуатации в обогащенной кислородом воздушной среде толщина оксидного слоя составляет 4–6 мкм (рис. 7, б; 8), в то время как в образце после эксплуатации в необогащенном кислородом воздухе методом растровой электронной микроскопии оксидный слой обнаружить не удалось, т. е. его толщина меньше 1 мкм.
Рис. 7. Изображение образца сплава системы Fe–Cr–Al после 14 ч эксплуатации в обогащенной кислородом среде, полученное методом растровой электронной микроскопии.
1 — съемка с частицы оксидов железа и хрома, 2 — с частицы оксида алюминия.
Рис. 8. Общий вид образца сплава системы Fe–Cr–Al после 2 ч эксплуатации в обогащенной кислородом среде, стрелкой показана область изготовления тонкой фольги (а); общий вид тонкой фольги в просвечивающем электронном микроскопе (б).
Рассматриваемый оксидный слой имеет сложное строение и состоит из двух подслоев: оксида хрома на внешней поверхности образца проволоки и оксида алюминия под ним. Толщина оксидного слоя на основе хрома составляет 3–4 мкм, а толщина слоя оксида алюминия —1–2 мкм (рис. 7, табл. 4).
Таблица 4
Состав элементов в частицах, присутствующих в сплаве системы Fe–Cr–Al после 14 ч эксплуатации в обогащенной кислородом среде
Частицы оксидов железа и хрома | Fe | Сr | Si | Al | O |
мас% | 44.31 | 24.14 | 6.65 | 10.16 | 14.73 |
ат% | 28.42 | 16.62 | 8.49 | 13.49 | 32.98 |
Частицы оксида алюминия | Fe | Сr | Si | Al | O |
мас% | 26.24 | 12.35 | 6.78 | 39.49 | 15.13 |
ат% | 13.99 | 7.07 | 7.19 | 43.58 | 28.16 |
Согласно данным о распределении элементов в заданной области тонкой фольги, полученным методом энергодисперсионной рентгеновской спектроскопии в просвечивающем растровом электронном микроскопе, на поверхности образца уже на ранней стадии эксплуатации матрицы формируется слой оксида алюминия толщиной 300–500 нм (рис. 8), который является защитным барьером для проникновения кислорода из внешней среды с последующим формированием оксидных фаз на основе железа (рис. 9).
Рис. 9. Карты распределения алюминия, углерода, железа, хрома и кислорода.
Изображения получены методом энергодисперсионной рентгеновской спектроскопии в просвечивающем электронном микроскопе.
Устойчивость к воздействию внешней среды и соответственно рабочий ресурс проволочной матрицы в установках для конверсии углеводородных газов во многом определяются процессами формирования оксидной пленки на поверхности матрицы и ее деградации при повышенных температурах в процессе эксплуатации. С использованием методологии CALPHAD в настоящей работе проведено исследование изменения фазового состава формирующейся оксидной пленки в интервале температур 1000–1500 K для различных концентраций компонентов. Установлено, что предельной температурой эксплуатации, при которой сформированный оксидный слой не претерпевает фазовых переходов, и, следовательно, можно предполагать уменьшение склонности к их растрескиванию при фазовых переходах: Fe2Cr (переход из σ-фазы в объемно-центрированную кубическую решетку), SiO2 (переход кварц–тридимит) (рис. 10, a), а также плавление обогащенных алюминием частиц (Cr, Fe)–Si (рис. 10, б), является температура 1100 K.
Рис. 10. Изменение молярной доли фаз в частицах, обогащенных хромом (а), алюминием (б), в интервале температур 1000–1500 K.
Результаты настоящей работы показывают, что для перехода на технический кислород в процессе матричной конверсии пропан-бутановой смеси необходимы дальнейшие исследования процесса при более высокой скорости подачи кислорода и пропан-бутановой смеси, а также подачи водяного пара в исходную смесь. Однако при этом будет увеличиваться удельное тепловыделение на поверхности матрицы, и в этом случае для нее потребуется более устойчивый к высоким температурам материал. Так как деградация материала произошла преимущественно в центре матрицы, возможно, ее удастся избежать, усовершенствовав способ подачи газовой смеси в камеру смешения, при котором распределение скоростей газового потока по сечению матрицы будет более равномерным.
Выводы
Показано, что устойчивость к воздействию внешней среды и соответственно рабочий ресурс проволочной матрицы из фехраля в установках для процесса матричной конверсии пропан-бутановой смеси в синтез-газ во многом определяется наличием защитного оксидного слоя на основе алюминия, при этом в диапазоне значений коэффициента избытка окислителя α от 0.58 до 0.64 с суммарным временем экспериментов 64 ч показаны хорошая управляемость процесса и его стабильность во времени без разрушения материала матрицы. При обогащении окислителя кислородом максимально достигнутое при сохранении стабильного режима процесса содержание кислорода в окислителе составило ~53%. Установлено, что в этих условиях деградация фехралевой проволоки в центре матрицы протекает на порядок быстрее в сравнении с не обогащенным кислородом воздухом. Методами термодинамического моделирования фаз установлено, что рекомендуемая предельная температура эксплуатации исследуемого сплава, при которой сформированный оксидный слой не претерпевает фазовых переходов, плавления вторых фаз и соответственно имеет меньшую склонность к деградации структуры и механических свойств, является температура порядка 830°С (≈1100 K).
Финансирование работы
Работа в части исследования структуры сплава выполнена по государственному заданию FFSG-2024-0016, № государственной регистрации 124020500064-2, а в части теоретических расчетов — при поддержке Российского научного фонда (проект № 22-13-00324).
Конфликт интересов
Авторы заявляют об отсутствии конфликта интересов, требующего раскрытия в данной статье.
Информация о вкладе авторов
А. В. Озерский — проведение экспериментов матричной конверсии пропан-бутановой смеси, обработка и анализ полученных результатов; В. В. Отнельченко — проведение экспериментов матричной конверсии пропан-бутановой смеси; А. В. Никитин — проведение экспериментов матричной конверсии пропан-бутановой смеси, анализ результатов исследования по матричной конверсии; И. Г. Фокин — анализ и интерпретация экспериментальных результатов (по матричной конверсии); В. С. Арутюнов — постановка задачи в части работы по матричной конверсии пропан-бутановой смеси; С. С. Манохин — анализ результатов физико-химических исследований структуры фехраля; И. В. Неласов — проведение исследования изменения фазового состава с использованием методологии CALPHAD, анализ и интерпретация полученных результатов; Ю. Р. Колобов — постановка задач исследования по изучению деградации фехралевой проволоки; И. В. Седов — литературный обзор по теме исследования.
1 https://ream–rti.ru/catalog/izdeliya–iz–ppm/nomenklatura–izdeliy–iz–ppm/
2 https://www.msrgear.com/blog/radiant–burner–stoves–the–ultimate–in–all–weather–performance–and–efficiency/
3 https://www.goodfellow.com/global/fecralloy–sizes–foam–1000097536/
4 ГОСТ 12766.1–90. Проволока из прецизионных сплавов с высоким электрическим сопротивлением.
5 ГОСТ 20448–90. Газы углеводородные сжиженные топливные для коммунально-бытового потребления.
About the authors
Алексей Валериевич Озерский
Федеральный исследовательский центр проблем химической физики и медицинской химии РАН; Федеральный исследовательский центр химической физики им. Н. Н. Семенова РАН
Author for correspondence.
Email: alex.ozersky.1992@gmail.com
ORCID iD: 0000-0002-6765-1401
к.х.н.
Russian Federation, 142432, г. о. Черноголовка, пр. Академика Семенова, д. 1; 119991, г. Москва, ул. Косыгина, д. 4, корп. 1Вадим Викторович Отнельченко
Федеральный исследовательский центр проблем химической физики и медицинской химии РАН; Московский физико-технический институт (национальный исследовательский университет)
Email: alex.ozersky.1992@gmail.com
ORCID iD: 0009-0000-3045-8846
Russian Federation, 142432, г. о. Черноголовка, пр. Академика Семенова, д. 1; 141701, г. Долгопрудный, Институтский пер., д. 9
Алексей Витальевич Никитин
Федеральный исследовательский центр проблем химической физики и медицинской химии РАН; Федеральный исследовательский центр химической физики им. Н. Н. Семенова РАН
Email: alex.ozersky.1992@gmail.com
ORCID iD: 0000-0002-8236-3854
к.х.н.
Russian Federation, 142432, г. о. Черноголовка, пр. Академика Семенова, д. 1; 119991, г. Москва, ул. Косыгина, д. 4, корп. 1Илья Геннадьевич Фокин
Федеральный исследовательский центр проблем химической физики и медицинской химии РАН
Email: alex.ozersky.1992@gmail.com
ORCID iD: 0000-0003-3652-2575
к.т.н.
Russian Federation, 142432, г. о. Черноголовка, пр. Академика Семенова, д. 1Владимир Сергеевич Арутюнов
Федеральный исследовательский центр проблем химической физики и медицинской химии РАН; Федеральный исследовательский центр химической физики им. Н. Н. Семенова РАН
Email: alex.ozersky.1992@gmail.com
ORCID iD: 0000-0003-0339-0297
д.х.н., проф.
Russian Federation, 142432, г. о. Черноголовка, пр. Академика Семенова, д. 1; 119991, г. Москва, ул. Косыгина, д. 4, корп. 1Сергей Сергеевич Манохин
Федеральный исследовательский центр проблем химической физики и медицинской химии РАН; Тольяттинский государственный университет
Email: alex.ozersky.1992@gmail.com
ORCID iD: 0000-0002-1683-5614
к.т.н.
Russian Federation, 142432, г. о. Черноголовка, пр. Академика Семенова, д. 1; 445020, г. Тольятти, ул. Белорусская, д. 14Иван Викторович Неласов
Федеральный исследовательский центр проблем химической физики и медицинской химии РАН; Тольяттинский государственный университет
Email: alex.ozersky.1992@gmail.com
ORCID iD: 0000-0002-6305-8985
к.ф.-м.н.
Russian Federation, 142432, г. о. Черноголовка, пр. Академика Семенова, д. 1; 445020, г. Тольятти, ул. Белорусская, д. 14Юрий Романович Колобов
Федеральный исследовательский центр проблем химической физики и медицинской химии РАН; Тольяттинский государственный университет
Email: alex.ozersky.1992@gmail.com
ORCID iD: 0000-0001-9645-9999
д.ф.-м.н., проф.
Russian Federation, 142432, г. о. Черноголовка, пр. Академика Семенова, д. 1; 445020, г. Тольятти, ул. Белорусская, д. 14Игорь Владимирович Седов
Федеральный исследовательский центр проблем химической физики и медицинской химии РАН; Национальный исследовательский университет «Высшая школа экономики»
Email: alex.ozersky.1992@gmail.com
ORCID iD: 0000-0001-9648-4895
к.х.н.
Russian Federation, 142432, г. о. Черноголовка, пр. Академика Семенова, д. 1; 109028, г. Москва, Покровский б-р, д. 11References
- Якубсон К. И. Перспективы производства и использования водорода как одно из направлений развития низкоуглеродной экономики в Российской Федерации (обзор) // ЖПХ. 2020. Т. 93. № 12. С. 1675–1695. https://doi.org/10.31857/S0044461820120014 [Yakubson K. I. Prospects for production and use of hydrogen as one of directions of the development of low-carbon economy in the Russian Federation // Russ. J. Appl. Chem. 2020. V. 93. N 12. P. 1775–1795].
- Kolos G., Gritsch A., Morillo A., Tuttlies U., Bernnat J., Op ferkuch F., Eigenberger G. Heat-integrated reactor concepts for catalytic reforming and automotive exhaust purification // Appl. Catal. B. 2007. V. 70. N 1–4. P. 16–30. https://doi.org/10.1016/j.apcatb.2006.01.030
- Миронова Д. Ю., Баранов И. В., Капустин Д. С., Кожухов Ю. В., Свинкин И. А. Применение концепции промышленного симбиоза к нефтегазовому сектору на примере переработки попутного нефтяного газа // Нефтегаз. дело. 2023. Т. 21. № 3. С. 220–231. https://doi.org/10.17122/ngdelo–2023–3–220–231
- Кириллов В. А., Амосов Ю. И., Шигаров А. Б., Кузин Н. А., Киреенков В. В., Пармон В. Н., Аристович Ю. В., Грицай М. А., Светов А. А. Экспериментальное и теоретическое исследование процесса переработки попутного нефтяного газа в нормализованный газ посредством мягкого парового риформинга // Теорет. основы хим. технологии. 2017. Т. 51. № 1. С. 15–30. https://doi.org/10.7868/S0040357117010110 [Kirillov V. A., Amosov Y. I., Shigarov A. B., Kireenkov V. V., Parmon V. N., Kuzin N. A., Aristovich Y. V., Gritsay M. A., Svetov A. A. Experimental and theoretical study of associated petroleum gas processing into normalized gas by soft steam reforming // Theor. Found. Chem. Eng. 2017. V. 51. N 1. P. 12–26. https://doi.org/10.1134/S0040579517010110].
- Захаров И. В. Технология утилизации попутного нефтяного газа с использованием отводящих факельных газов // Газ. пром-сть. 2018. № 3 (765). C. 60–66.
- Hognon C., Simon Yv., Marquaire P.-M., Courson C., Kiennemann A. Hydrogen production by catalytic partial oxidation of propane over CeO2 // Chem. Eng. Sci. 2018. V. 181. P. 46–57. https://doi.org/10.1016/j.ces.2018.01.038
- Pagani D., Livio D., Donazzi A., Beretta A., Groppi G., Maestri M., Tronconi E. A kinetic analysis of the partial oxidation of C3H8 over a 2% Rh/Al2O3 catalyst in annular microreactor // Catal. Today. 2012. V. 197. N 1. P. 265–280. https://doi.org/10.1016/j.cattod.2012.09.004
- Dorofeenko S. O., Polianczyk E. V. Enhancing efficiency of hydrocarbons to synthesis gas conversion in a counterflow moving bed filtration combustion reactor // Int. J. Hydrog. Energy. 2019. V. 44. N 57. P. 30039–30052. https://doi.org/10.1016/j.ijhydene.2019.09.208
- Schoeg I., Newcomb S. R., Ellzey J. L. Ultra-rich combustion in parallel channels to produce hydrogen-rich syngas from propane // Int. J. Hydrog. Energy. 2009. V. 34. N 12. P. 5152–5163. https://doi.org/10.1016/j.ijhydene.2009.03.036
- Арутюнов В. С., Савченко В. И., Седов И. В., Шмелев В. М., Никитин А. В., Фокин И. Г., Эксанов С. А., Шаповалова О. В., Тимофеев К. А. Экспериментальные исследования конверторов природного газа в синтез-газ на основе проницаемых объемных матриц // ЖПХ. 2016. Т. 89. № 11. С. 1450–1458 [Arutyunov V. S., Savchenko V. I., Sedov I. V., Nikitin A. V., Fokin I. G., Eksanov S. A., Shmelev V. M., Shapovalova O. V., Timofeev K. A. Experimental studies of natural gas to synthesis gas converters based on permeable cavity matrices // Russ. J. Appl. Chem. 2016. V. 89. N 11. P. 1816–1824. https://doi.org/10.1134/S1070427216110124].
- Никитин А. В., Савченко В. И., Седов И. В., Тимофеев К. А., Шмелев В. М., Арутюнов В. С. Матричная конверсия метана в синтез-газ с низким содержанием азота // Горение и взрыв. 2017. Т. 10. № 1. С 28–33. https://www.elibrary.ru/xvginx
- Nikitin A., Ozersky A., Savchenko V., Sedov I., Shmelev V., Arutyunov V. Matrix conversion of natural gas to syngas: The main parameters of the process and possible applications // Chem. Eng. J. 2019. V. 377. ID 120883. https://doi.org/10.1016/j.cej.2019.01.162
- Шмелев В. М. Горение природного газа на поверхности матриц из высокопористой металлической пены // Хим. физика. 2010. Т.29. № 7. С. 27–36. https://www.elibrary.ru/msqtef
- Озерский А. В., Никитин А. В., Зимин Я. С., Савченко В. И., Седов И. В., Арутюнов В. С. Получение водорода из пропан-бутановой смеси в совмещенном процессе матричной и паровой конверсии // ЖПХ. 2021. Т. 94. № 7. С. 874–881. https://doi.org/10.31857/S0044461821070082 [Ozerskii A. V., Nikitin A. V., Zimin Y. S., Savchenko V. I., Sedov I. V., Arutyunov V. S. Production of hydrogen from propane–butane mixture in a combined process of matrix and steam conversion // Russ. J. Appl. Chem. 2021. V. 94. N 7. P. 927–933. https://doi.org/10.1134/S1070427221070090].
- Шаповалова О. В., Арутюнов В. С., Синев М. Ю. Окислительная конверсия пропан-бутановой смеси в синтез-газ и водород в объемной матричной горелке // Горение и взрыв. 2011. № 4. С. 34–37. https://www.elibrary.ru/slbuez
- Andersson J. O., Helander T., Höglund L., Shi P., Sundman Bo. Thermo-Calc & DICTRA, computational tools for materials science //Calphad. 2002. V. 26. N 2. С. 273312. https://doi.org/10.1016/S0364-5916(02)00037-8
- Никитин А. В., Озерский А. В., Тимофеев К. А., Комаров И. К., Зимин Я. С., Седов И. В., Шмелев В. М., Арутюнов В. С. Влияние добавок водяного пара на процесс матричной конверсии метана в синтез-газ // Горение и взрыв. 2018. Т. 11. № 2. С. 18–23. https://doi.org/10.30826/CE18110203 https://www.elibrary.ru/xpupsh
Supplementary files












