Measurement of ultrasonic pulse arrival time by constructing a signal model to determine its propagation velocity
- Authors: Bazulin E.G.1, Krylovich A.A.2
-
Affiliations:
- ECHO+ Research and Production Center LLC
- Moscow Power Engineering Institute (National Research University)
- Issue: No 1 (2024)
- Pages: 3-20
- Section: Acoustic methods
- URL: https://medbiosci.ru/0130-3082/article/view/255523
- DOI: https://doi.org/10.31857/S0130308224010013
- ID: 255523
Cite item
Full Text
Abstract
The paper considers several methods of measuring the arrival time of ultrasonic pulses. A method for determining the pulse arrival time based on the construction of a signal model with an adaptive dictionary and the search for the minimum of the target function by the quantum swarm intelligence method is proposed. The results of numerical and modeling experiments on measuring the propagation velocity of ultrasonic waves in various samples are presented. It is shown that the proposed method of determining the time of pulse arrival is more resistant to distortion of the echo waveform arising due to frequency-dependent attenuation in the material of the control object.
Full Text
1. ВВЕДЕНИЕ
Задачу измерения времени прихода акустических импульсов приходится решать в ультразвуковой толщинометрии, дефектоскопии, медицинской диагностики, в ультразвуковых уровнемерах. Как правило, принцип работы этих приборов основан на определении времени прихода ультразвуковых импульсов. Точность его определения зачастую является ключевым элементом, задающим основные метрологические характеристики прибора.
Существуют разнообразные методы определения времени прихода импульса и измерения интервалов времени между ними. Наиболее простым является метод нахождения максимума огибающей импульса [1] или достижения заданного уровня его огибающей [2]. Реализация этих методов проста, однако их недостатком является сильная зависимость результатов измерений от шума, что приводит к высокой погрешности определения времени прихода импульса. В статье [3] описана экспериментальная установка, позволяющая при малом уровне шума проводить измерения скорости продольной волны с абсолютной погрешностью 2 м/с. Нахождение среднего между интервалами переднего и заднего фронтов импульсов, разбитых на несколько уровней, является развитием этих двух методов [2]. Его недостатками являются довольно высокая относительная погрешность и неопределенность выбора уровня пороговых значений.
В толщинометрии часто используется метод измерения интервалов времени по переходу сигнала через ноль [4] с учетом его интерполяции (далее — по пересечению нуля). Достоинством этого метода является относительная простота его реализации и малая погрешность при наличии шума. Обобщением этого метода можно считать метод аппроксимации огибающей эхосигнала полиномом второго или третьего порядка [5].
В радиотехнике и ультразвуке существуют импульсно-фазовые методы, основанные на измерении фазового сдвига между импульсами [6], например, метод корреляции фазы [7].
Ранговые непараметрические методы [8] связаны с расчетами различных коэффициентов, позволяющих определить степень близость двух числовых выборок. Ранговые непараметрические методы не требуют никаких предположений о законе распределения исходных статистических данных, так как при их расчете оперируют не самими значениями, а их рангом, который представляет собой порядковую позицию или степень упорядоченности каждого наблюдения в выборке. Особенно эффективны непараметрические методы, когда необходимо измерить связь между качественными признаками нескольких выборок, например, двух скользящих смежных участков эхосигнала. Существует много вариаций ранговых непараметрических критериев: критерий Стьюдента [9], критерий Уилкоксона [10], U-критерий Манна—Уитни [11], критерий Пирсона [12], медианный критерий [13].
Применение информационного критерия Акаике [14] основано на предположении, что интервалы времени до и после начала эхоимпульса — это два разных стационарных временных ряда, где каждый интервал рассматривается как авторегрессивный процесс. Анализ параметров двух рядов позволяет определить начало импульса.
Вейвлет-преобразование [15] эхосигнала позволяет выделять вейвлет нужного масштаба и сдвига, что позволяет оценить время прихода импульса. Однако форма базисных функций вейвлетного преобразования не совпадает с формой реального ультразвукового эхосигнала, что будет приводить к ошибке определения времени прихода импульса. К достоинствам такого подхода можно отнести его устойчивую работу в присутствии шумов.
Алгоритм поиска совпадения (Matching Pursuit (MP)) [16] основан на идее разреженной аппроксимации, суть которой в том, чтобы находить «наиболее подходящие» проекции многомерных данных из диапазона избыточного словаря. Данный метод подобен вейвлет-преобразованию с той разницей, что элементам словаря не обязательно быть взаимоортогональными, и поэтому они могут иметь форму предельно близкую к форме импульса. Недостатком алгоритма является его вычислительная сложность и неоднозначность выбора словаря, особенно в случае, когда форма сигнала может меняться на временной апертуре. В идеальном случае словарь должен содержать все возможные формы сигналов, но при этом он не должен быть слишком большим, чтобы избежать уменьшения производительности алгоритма.
Таким образом, проблема определения времени прихода импульсов неизвестной формы является актуальной задачей для повышения точности измерения скорости звука в объекте контроля, для решения которой предлагается метод построения адаптивной модели сигнала по заданному числу параметров, один из которых время задержки.
2. АЛГОРИТМ MATCHING PURSUIT «С АДАПТИВНЫМ СЛОВАРЕМ»
Алгоритм Matching Pursuit (MP) — это алгоритм разреженной аппроксимации, который представляет из себя итеративный процесс поиска элементов избыточного словаря, «жадно» минимизирующий ошибку аппроксимации на каждом шаге [17]. Алгоритм MP работает следующим образом:
- На каждом итерационном шаге алгоритм выбирает элемент словаря, наиболее коррелирующий со сигналом.
- Затем алгоритм добавляет выбранный элемент словаря со своим весом к приближению и вычитает его вклад из сигнала.
- Алгоритм продолжает итерационно выбирать элементы словаря, пока не достигнет заданного числа итераций или пока не будет достигнута заданная точность аппроксимации сигнала.
На каждом шаге алгоритм выбирает элемент словаря, который максимально уменьшает ошибку приближения сигнала, независимо от того, какие элементы будут выбраны на последующих шагах, в этом и заключается смысл термина «жадность». Этот подход не гарантирует глобального оптимального приближения, но позволяет получать достаточно хорошее приближение за короткое время.
Популярным расширением Matching Pursuit является алгоритм Orthogonal Matching Pursuit (OMP). Его отличие в том, что на каждой итерации находится ортогональная проекция приближения на текущий набор элементов словаря, что, несмотря на увеличивающееся время вычисления, уменьшает ошибку аппроксимации.
2.1. Модель сигнала
Для идентификации измеренного сигнала предлагается использовать модель сигнала sm(t, ν), зависящую от вектора ν, который определяется семью параметрами: время задержки tstart, центральная частота fc, коэффициент линейно-частотной модуляции (ЛЧМ) b, времена нарастания trise и спада tdecline, фаза φ и амплитуда Am сигнала. Существует много моделей сигналов [18], но в статье рассматривались только три, отличающиеся формой огибающей:
несимметричная гауссоподобная
, (1)
подобно нарастанию напряжения в RC-цепи (далее RC-модель)
, (2)
согласно модели Берлаге
yB(t) = tne–bt. (3)
Изменение мгновенной частоты f(t) внутри импульсов с ЛЧМ происходит по линейному закону [19]:
f(t) = fmin + b · t, trise ≤ t ≤ tdecline, (4)
где fmin — начальная частота сигнала; b = (fmax – fmin)/T; fmax — максимальное значение частоты радиосигнала; T = trise + tdecline — длительность сигнала. ЛЧМ-несущая у всех моделей одинакова, и форма сигнала рассчитывается по формуле:
sm(t; ν) = y(t) Am sin(2π fc t + φ), (5)
где ν = (tstart, fc, b, trise , tdecline, φ, Am ). Каждая модель огибающей сигнала (1), (2) и (3) имеет свои недостатки:
- модель по стандартной формуле с огибающей по Гауссу при наличии шума может выходить за реальное начало импульса на половину периода;
- при примерно одинаковой скорости нарастания trise и спада импульса tdecline модель Берлаге имеет значительный интервал, когда импульс практически равен нулю, что сильно уменьшает значение начала эхоимпульса;
- RC-модель сигнала недостаточно корректно учитывает значения фазы несущего сигнала отличные от 0 и 180 град. В случае, если фаза равна 90 град, в начале импульса появится «полупериод», равный не половине периода, а четверти периода.
2.2. Построение модели сигнала
Если через s(t) обозначить измеренный сигнал, в котором находится импульс, отраженный от дна, время прихода tstart которого нужно найти, то задача сводится к решению задачи поиска параметров ν модели сигнала sm(t; ν) предельно близкого к измеренному. Если в качестве целевой функции выбрать среднеквадратичное отклонение, то модель сигнала ν можно определить следующим образом:
. (6)
Целевая функция имеет овражистый вид, например, по паре переменных «время задержки tstart и фаза φ», что приводит к большому количеству локальных минимумов целевой функции. Существует множество методов решения задачи оптимизации (6). Выбор конкретного метода зависит от ее размерности (типа целевой функции), наличия ограничений, знания градиента и Гессиана, т.е. второй производной, целевой функции. Часто применяемый симплексный алгоритм заключается в поиске минимума целевой функции за счет оценки градиента по значениям на вершинах выпуклого многогранника (симплекса) [20]. Однако симплексный метод имеет недостатки. Во-первых, он может быть вычислительно затратным при работе с задачами, число переменных и ограничений которых велико. Во-вторых, симплексный метод может столкнуться с проблемой остановка вычислений в локальном минимуме целевой функции. Поэтому для нахождения глобального минимума задачу (6) приходится решать для многих начальных точек, что увеличивает время расчета. Поэтому его использование для решения поставленной задачи (6) может оказаться неэффективным.
Существует класс методов поиска глобального минимума целевой функции, основанный на биоинспирированных принципах работы, например, метод роевого интеллекта (particle swarm optimization (PSO)) [21]. В алгоритме роевого интеллекта каждая особь роя выбирает траекторию движения в пространстве поиска, исходя из своего найденного лучшего решения и зная наилучшее решение, найденное роем. Для повышения эффективности метода PSO была предложена его модификация, называемая квантовоповеденческой (quantum-behaved particle swarm optimization (QPSO)) [22]. Алгоритм QPSO использует идею квантовой механики, когда каждая особь роя представляет собой «квантовую частицу» с координатами и квантовым состоянием, представленным вектором вероятностей, задающим вероятность нахождения частицы в определенных точках пространства поиска. QPSO имеет преимущества перед PSO в тех случаях, когда требуется алгоритм оптимизации с вектором ν большой размерности и с меньшей вероятностью остановки вычислений в локальном минимуме целевой функции.
Предложенный алгоритм, согласно формуле (6), эффективно работает, когда строится модель сигнала при наличии одного импульса на заданной временной апертуре, что характерно для определения скорости звука. Однако в реальных измерениях после многократных отражений от границ объекта контроля из-за эффекта трансформации типа волны в объекте контроля и из-за перерассеивания импульса в призме импульсов может быть много, они могут замаскировать импульс, отраженный от дна. На рис. 1 графиком красного цвета показан эхосигнал на временной апертуре, соответствующей пяти отражениям от границ стального образца толщиной 12 мм. Импульс после пяти отражений хорошо виден на фоне множества перерассеянных импульсов амплитудой до 20 процентов, но определить его начало сложно. Графиком черного цвета показан импульс, определенный по формуле (6) методом QPSO, что позволяет оценить время прихода импульса tstart, равное 26,117 мкс.
Рис. 1. Измеренный эхосигнал (график красного цвета) и определенная по формуле (6) модель импульса (график черного цвета)
Решение задачи (6) можно рассматривать как частный случай алгоритма MP при выполнении одной итерации.
3. ПОВЫШЕНИЕ ТОЧНОСТИ ИЗМЕРЕНИЙ
В основном серийно выпускаемые приборы [23, 24] для определения толщины или групповой скорости распространения звука в объекте контроля работают по стандартному алгоритму: в объект контроля известной толщины излучается зондирующий импульс, который распространяется в объекте, отражается от его дна и регистрируется. Обработка измеренного эхосигнала позволяет оценить время прихода импульса, однократно отраженного от дна, и рассчитать скорость распространения звука в объекте контроля. Основная проблема — точность измерения времени задержки импульса, форма которого может меняться. Для повышения точности измерения скорости звука необходимо учитывать такие факторы, как временные задержки в электронике прибора и в протекторе преобразователя, влияние шумов, дисперсию сигнала и так далее.
3.1. Причины возникновения ошибок измерений
Основные причины возникновения погрешности измерений скорости распространения ультразвуковых волн перечислены ниже.
- Точность измерения толщины объекта контроля. Погрешность измерения толщины обычным электронным микрометром в диапазоне от 0 до 50 мм равна Δl = ±2 мкм [25]. Наклон или форма поверхности объект контроля при измерениях обычно не учитывается, но они искажают форму отраженного от дна импульса.
- Точность измерения временных интервалов определяется свойствами аппаратуры и, в первую очередь, стабильностью кварцевого генератора, синхронизирующего работу всех модулей прибора. Например, для задающего генератора модели ECX-53B-DU на 50 МГц стабильность частоты равна ±100 ppm. Это приводит к нестабильности периода, равной δt = ±40 фс [26], которой в силу ее малости можно пренебречь.
- Частота дискретизации сигналов влияет на точность измерения временных интервалов. При частоте дискретизации в 50 МГц минимальная ошибка работы простых алгоритмов может быть очень большой величиной, равной 20 нс (график синего цвета на рис. 2).
- Дисперсия и частотно-зависимое затухание приводят к изменению формы сигнала на разных частотах и толщинах объектов контроля. Это может привести к существенно разным измеренным значениям скорости звука в объекте контроля в зависимости от его толщины и частоты преобразователя. Поэтому необходимо разрабатывать алгоритмы определения временных интервалов для сигналов точно не известной формы.
- При распространении ультразвукового импульса наблюдается его дифракционное расхождение, приводящее к изменению формы сигнала при его регистрации, что влияет на точность определения времени прихода импульса [27]. При проведении прецизионных измерений скорости звука этот эффект нужно учитывать. Строго говоря, и отражение от дна образца также приводит к изменению формы ультразвукового импульса.
3.2. Повышение точности измерения скорости распространения ультразвуковых волн
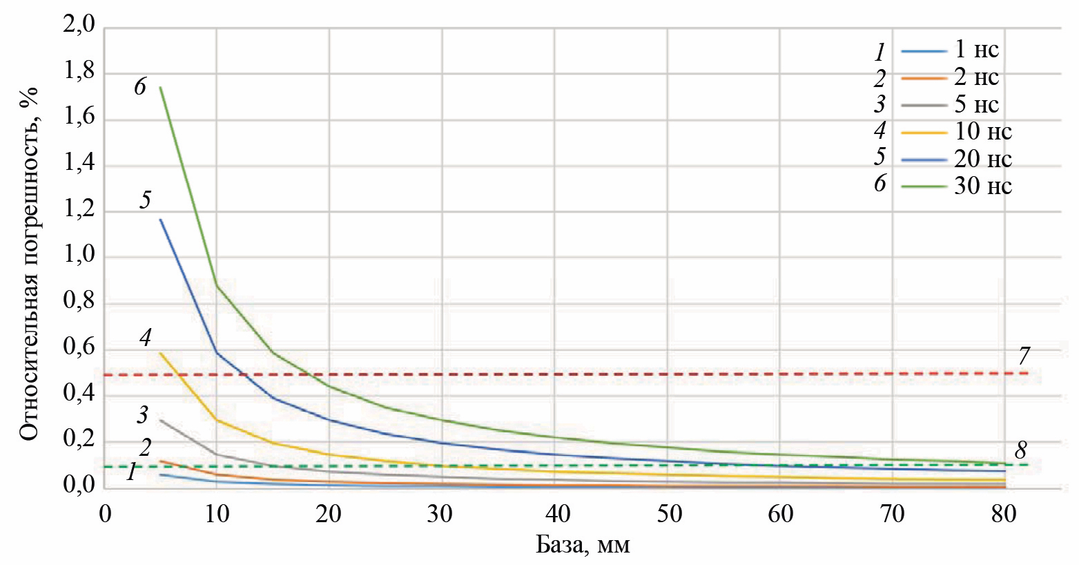
У обычных толщиномеров относительная погрешность измерения находится в пределах от 0,1 до 0,5 %. Измерения считаются прецизионными при величине относительной погрешности менее 0,1 % [3, 28, 29]. Эти уровни отмечены на рис. 2 штриховыми линиями красного (7) и зеленого (8) цвета.
Рис. 2. Зависимость относительной погрешности от базы измерений.
3.2.1. Увеличение базы измерений
Простейший способ повысить точность измерения скорости распространения звука заключается в увеличении базы измерений, которую можно увеличить за счет измерения времени прихода многократно отраженных импульсов. На рис. 2 изображена зависимость относительной погрешности от базы измерений. Видно, что ошибка определения времени прихода импульса в 20 нс на базе 10 мм приводит к большой величине относительной погрешности 0,5 %, но при увеличении базы до 80 мм она может стать равной 0,08 %, что позволяет считать точность измерений прецизионной.
Недостатком работы с большой базой является увеличение расстояния пробега эхоимпульса, что при наличии частотно-зависимого затухания может привести к искажению формы импульса и, следовательно, к снижению точности измерений. Достоинством подхода работы с многократно отраженными импульсами является возможность игнорировать неизвестное время распространения импульса в протекторе преобразователя и в электронных модулях системы. В некоторых толщиномерах [23] для коррекции времени распространения импульса в протекторе преобразователя существуют специальные процедуры калибровки на образце с известной толщиной и скоростью распространения звука.
3.2.2. Частотно-зависимое затухание
Для описания распространения звука в объектах с вязкоупругими свойствами существуют различные модели: модель Максвелла, модель Кельвина—Фойгта, стандартная линейная модель твердого тела [30, 31].
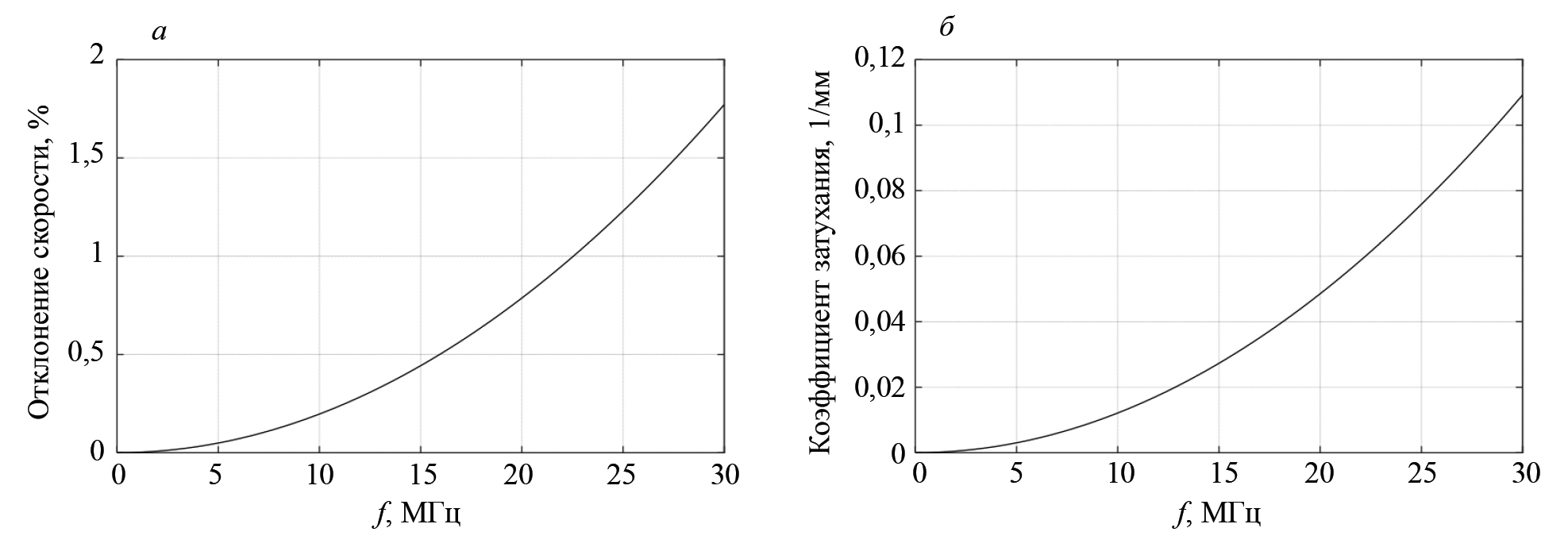
Модель Кельвина—Фойгта для описания вязкоупругих свойств среды предполагает, что элементарные массы среды соединены параллельно поршнем и пружиной. Свойства среды описываются тремя параметрами: коэффициентом упругости E, коэффициентом динамической вязкости η и плотностью ρ0. На малых частотах поршень не влияет на динамику модели, но при увеличении частоты его жесткость будет возрастать, и поршень становится более сопротивляющимся деформации элементом, чем пружина. Это означает, что в материале будет присутствовать дисперсия скорости. На рис. 3а представлена частотная зависимость отклонения скорости в процентах к скорости на нулевой частоте для стального образца со свойствами: E = 2,74 ×1011 Па, η = 10 Па∙с, ρ0 = 7,8 · 103 кг/м3. Скорость продольной волны при стремлении частоты к 0 МГц стремится к 5,93 мм/мкс. Изменение скорости продольной волны на частотах 2 и 10 МГц будут отличаться друга от друга примерно на 0,0002 %, и этой разницей в силу ее малости можно пренебречь. На рис. 3б показана зависимость коэффициента затухания от частоты, которая близка к квадратичному закону. Это означает, что высокочастотные и низкочастотные составляющие спектра сигнала будут уменьшаться по-разному с увеличением расстояния пробега импульса в объекте. Поэтому форма импульса будет изменятся при увеличении толщины объекта контроля, и, следовательно, применение простых методов определения времени задержки приведет к ошибкам.
Рис. 3. Зависимость дисперсии скорости и коэффициента затухания от частоты для стального образа.
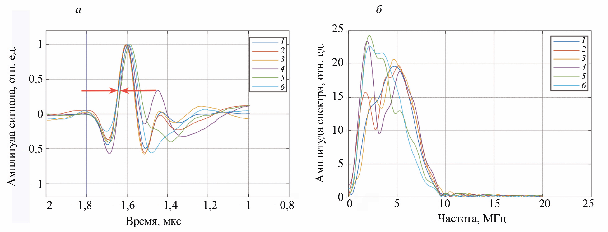
На рис. 4а показаны эхосигналы от одного до шестикратного отражения для плоскопараллельного образца толщиной 16 мм, рассчитанные с помощью модели Кельвина—Фойгта для модели сигнала с гауссовой огибающей с параметрами: fc = 5 МГц; b = 0; trise = 0,2 мкс; tdecline = 0,3 мкс; φ = 0. Причиной получения отрицательной развертки по времени является формирование окна, начало которого определяется скоростью распространения звука и количеством отражений. Особенности излучения и отражения от границ объекта контроля не учитывались. Все эхосигналы нормированы к единице. На рис. 4б показаны спектры эхосигналов, которые смещаются в сторону низких частот из-за частотно-зависимого затухания. В результате форма импульса зависит от числа отражений от дна: время нарастания увеличивается, что может привести к увеличению измеренного времени задержки. Между стрелками красного цвета показана «разбежка» эхоимпульсов для разного числа отражений, равная примерно 30 нс. Ошибка измерения времени прихода в 30 нс приводит к относительной погрешности измерения на базе 10 мм в 0,6 %, а на базе 80 мм — примерно в 0,1 % (см. рис. 2, линия зеленого цвета).
Рис. 4. Эхосигналы и их спектры на рабочей частоте преобразователя в 5 МГц для стали.
На рис. 5а представлена частотная зависимость отклонения скорости в процентах к скорости на нулевой частоте для образца из плексигласа со свойствами: E = 5,79 · 109 Па, η = 2,5 Па∙с, ρ0 = 1,1 ·103 кг/м3. Скорость продольной волны при стремлении частоты к 0 МГц стремится к 2,33 мм/мкс. На рис. 5а видно, что на частоте 5 МГц относительная погрешность измерения скорости звука составляет 0,0065 %, а на частоте 10 МГц — 0,022 %. В большинстве практических измерений этой погрешностью можно пренебречь. На рис. 5б показана зависимость коэффициента затухания от частоты, которая является более крутой, чем на рис. 3а.
Рис. 5. Зависимость дисперсии скорости и коэффициента затухания от частоты для плексигласа.
На рис. 6а представлены эхосигналы, рассчитанные для плексигласового образца толщиной 16 мм при одном и двух отражениях. Форма эхосигналов меняется еще сильнее, чем в объекте из стали (см. рис. 4а). На рис. 6б видно, что спектр эхосигналов сильно смещается в сторону низких частот. Так как при расчетах частотные свойства преобразователя не учитывались, то в области нулевых частот спектр сигналов отличен от нуля.
Рис. 6. Эхосигналы и их спектры на рабочей частоте преобразователя в 5 МГц для плексигласа.
4. ЧИСЛЕННЫЕ ЭКСПЕРИМЕНТЫ
Для проверки точности определения скорости звука по предложенному алгоритму (6) и по методу пересечения нуля [4] использовались эхосигналы с гауссовой огибающей, согласно формуле (1), с несущими частотами 5 и 10 МГц, рассчитанные по модели Кельвина—Фойгта для стальных образцов толщиной 16, 32, 48, 64 и 80 мм (E = 2,74 · 1011 Па, η = 10, ρ0 = 7,8 ·103) (см. раздел 3.2.2). Скорость продольной волны при стремлении частоты к 0 МГц стремится к 5,93 мм/мкс. Скорость звука измерялась по разнице времен прихода второго и первого эхосигнала, третьего и второго и так далее. Итоговое значение скорости определялось как среднее по пяти измерениям. При проведении расчетов полагалось, что частотной модуляции импульса нет (b = 0).
На рис. 7 показаны результаты определения скорости продольной волны в зависимости от толщины объекта контроля. Измерения, полученные с использованием метода по пересечению нуля, отображаются штриховыми линиями: красного цвета (4) для частоты 10 МГц, синего цвета (3) для частоты 5 МГц. Видно, что при увеличении толщины рассчитанная величина скорости распространения ультразвуковых волн уменьшается, что связано с эффектом затягивания переднего фронта импульса из-за частотно-зависимого затухания (см. раздел 3.2.2). Этот эффект становится особенно заметным на частоте 10 МГц, так как при прохождении большего расстояния спектр эхосигнала сильнее смещается в сторону нижних частот (см. рис. 5б). На частоте 5 МГц среднее значение скорости продольной волны равно 5,928 мм/мкс (Δ = сmax – сmin = –0,002 мм/мкс, относительная погрешность равна δ = –0,03 %), а на частоте 10 МГц среднее значение скорости составляет 5,926 мм/мкс (Δ = –0,004 мм/мкс, δ = 0,07 %). Результаты, полученные предлагаемым адаптивным алгоритмом, отображаются рис. 7 сплошными линиями: красного цвета (2) для частоты 10 МГц, синего цвета (1) для частоты 5 МГц. Расхождение в значениях скорости продольной волны для обеих частот в три раза меньше, чем для метода пересечения нуля: на частоте 5 МГц среднее значение скорости равно 5,9303 мм/мкс (Δ = 0,0003 мм/мкс, δ = 0,005 %) и на частоте 10 МГц среднее значение скорости составляет 5,9307 мм/мкс (Δ = 0,0007 мм/мкс, δ = 0,01 %). Результаты расчета сведены в табл. 1.
Рис. 7. Зависимость оценки скорости распространения звука от толщины образца на частотах 5 и 10 МГц.
Таблица 1
Результаты расчета абсолютной Δ (относительной δ) погрешности измерений скорости продольной волны
Частота несущей, МГц | По пересечению нуля | Адаптивный метод |
5 | –0,002 мм/мкс (–0,03 %) | –0,0006 мм/мкс (–0,008 %) |
10 | –0,004 мм/мкс (–0,07 %) | 0,0014 мм/мкс (0,02 %) |
Результаты численного эксперимента говорят о том, что предложенный алгоритм измерения параметров эхосигнала позволяет определять скорость распространения продольной волны в три раза точнее по сравнению с методом пересечения нуля для обеих частот. Отметим и то обстоятельно, что предлагаемый метод, в отличии от метода пересечения нуля, работает не с двумя отсчетами эхосигнала, а с множеством отсчетов (см. рис. 1), и поэтому он является более помехоустойчивым.
5. МОДЕЛЬНЫЕ ЭКСПЕРИМЕНТЫ
Модельные эксперименты проводились с использованием дефектоскопа АВГУР-АРТ, разработанного и изготовляемого в «Научно-производственном центре «ЭХО+» [32], толщиномера Echotest 1076 Basic фирмы Karl Deutsch [33] и толщиномера А1210 фирмы «АКС» [34]. Все измерения проводились при комнатной температуре 20—22 град по Цельсию. При проведении расчетов полагалось, что частотной модуляции импульса нет (b = 0).
5.1. Разновысотный образец
Для проверки точности работы предлагаемого адаптивного алгоритма был выбран образец со ступеньками, изготовленный из стали Ст20 (рис. 8). Его малые размеры позволяют предположить высокую однородность его механических свойств. Поэтому при проведении измерений скорости звука на ступеньках разной толщины для разного числа переотражений должны быть получены максимально близкие значения скорости распространения продольной волны. С помощью электронного микрометра с точностью ±2 мкм были измерены высоты ступенек образца, которые указаны на рис. 8. Подобный образец для оценки точности измерения скорости звука применялся в статье [3].
Рис. 8. Фотография разновысотного образца.
5.1.1. Измерения серийно выпускаемыми толщиномерами
Измерения скорости продольной волны проводились для ступенек толщиной 3,999, 8, 11,99 и 15,999 мм с помощью толщиномера Echotest 1076 Basic с пьезоэлектрическими преобразователями (ПЭП) на частоты 4 и 8 МГц (параметр чувствительности был установлен в положение high) и толщиномера А1210 с ПЭП на частоты 2,5, 5 и 10 МГц. Значение скорости определялось как среднее по результатам нескольких измерений. В силу малого количества промежуточных результатов скорости для оценки рассеивания этих значений использовалось не среднеквадратическое отклонение, а величина Δ = ±(cmax – cmin)/2.
На рис. 9 показаны результаты определения скорости в ступеньках разной толщины. Измерения, полученные с использованием толщиномера Echotest 1076 Basic, отображаются сплошными линиями: красного цвета (2) для частоты 8 МГц, синего цвета (1) для частоты 4 МГц. При измерениях на частоте 8 МГц значения скорости продольной волны с увеличением толщины ступенек имеют тенденцию к уменьшению, как и ожидается в силу частотно-зависимого затухания. Однако возник слишком большой разброс измерений скорости звука: для толщины 3,999 мм она равна 5,941 мм/мкс, а для толщины 16 мм — 5,922 мм/мкс. Среднее значение скорости продольной волны равно 5,931 мм/мкс (Δ = ±0,0095 мм/мкс, δ = ±0,16 %). При измерениях на частоте 4 МГц для толщины 3,999 мм скорость звука равна 5,922 мм/мкс, а для толщины 16 мм — 5,926 мм/мкс. Среднее значение скорости равно 5,924 мм/мкс (Δ = ±0,002 мм/мкс, δ = ±0,03 %).
Рис. 9. Зависимость скорости распространения продольной волны от толщины при использовании двух толщиномеров и разных ПЭП.
Измерения, проведенные с использованием толщиномера А1210, отображаются на рис. 9 штриховыми линиями: красного цвета (5) для частоты 10 МГц, синего цвета (4) для частоты 5 МГц и зеленого цвета (3) для частоты 2,5 МГц. При измерениях на частоте 10 МГц скорость распространения продольной волны с увеличением толщины не имеет ярко выраженного тренда: для толщины 3,999 мм она равна 5,950 мм/мкс, а для толщины 16 мм — 5,945 мм/мкс. Среднее значение скорости равно 5,9475 мм/мкс (Δ = ±0,0025 мм/мкс, δ = ±0,04 %). При измерениях на частоте 5 МГц результаты получились высокостабильными: значение скорости на всех толщинах равно 5,923 мм/мкс. При измерениях на частоте 2,5 МГц результаты также слабо изменяются с увеличением толщины, скорость распространения продольной волны равна 5,940 мм/мкс, и только на толщине 16 мм она уменьшается до 5,935 мм/мкс. Среднее значение скорости продольной волны получается равным 5,9375 мм/мкс (Δ = ±0,0025 мм/мкс, δ = ±0,04 %).
Как видно из графиков на рис. 9, измерения, проведенные двумя толщиномерами с ПЭП на пять частот, дают заметно отличающиеся результаты. Оценить значение скорости продольной волны по всем измерениям можно как 5,933 мм/мкс (Δ = ±0,016 мм/мкс, δ = ±0,27 %).
5.1.2. Измерения системой АВГУР-АРТ
Для регистрации эхосигналов использовалась система АВГУР-АРТ и ПЭП на частоты 5 и 10 МГц, установленные на плексигласовую призму толщиной 10 мм. Для уменьшения влияния импульса, отраженного от поверхности образца (интерфейсного импульса), и импульса, однократно отраженного от дна призмы, на образце ISO 19675 PAUT BLOCK измерялся эхосигнал-шаблон в месте, где не было отражателей. Далее при обработке эхосигналов, измеренных в разновысотном образце, эхосигнал-шаблон вычитался.
На рис. 10 показан эхосигнал, измеренный ПЭП на 5 МГц для ступеньки толщиной 3,999 мм с вычтенным эхосигналом-шаблоном. Хорошо видны эхосигналы от одного до шестикратного отражения от верхней и нижней границ ступеньки (см. выноски 1 и 6). Интерфейсный импульс в области 8 мкс не удалось полностью устранить при вычитании эхосигнала-шаблона, как и импульс, отраженный от дна призмы (см. выноски с текстом). Отраженный от дна призмы импульс имеет более низкочастотный спектр, так как он распространяется в плексигласовой призме.
Рис. 10. Вид исходного сигнала с вычитанием шаблона.
На рис. 11а показаны эхосигналы при отражении от дна от одного до шести раз для ступеньки толщиной 16 мм. Видно, что форма импульсов меняется при увеличении числа отражений, и это создает впечатление увеличивающегося времени прихода. Между красными стрелками показана «разбежка» эхоимпульсов, равная примерно 30 нс, что соизмеримо с результатами численного моделирования (рис. 4а). На рис. 11б показаны спектры эхосигналов, которые смещается в область низких частот из-за частотно-зависимого коэффициента затухания при увеличении числа отражений.
Рис. 11. Эхосигналы и их спектры на рабочей частоте 5 МГц в разновысотном образце в ступеньке толщиной 16 мм.
На рис. 12 представлены результаты измерений скорости продольной волны для толщин 3,999, 8, 11,99 и 15,999 мм методом по пересечению нуля штриховыми линиями: красного цвета (4) для частоты 10 МГц и синего цвета (3) для частоты 5 МГц. Результаты измерений предлагаемым адаптивным алгоритмом показаны сплошными линиями: красного цвета (2) для частоты 10 МГц и синего цвета (1) для частоты 5 МГц. При измерениях на частоте 10 МГц значения скорости продольной волны, полученные с использованием метода по пересечению нуля, с увеличением толщины ступенек уменьшаются из-за частотно-зависимого затухания. Соответственно, для толщины 3,999 мм скорость звука равна 5,932 мм/мкс, а для толщины 16 мм — 5,922 мм/мкс. Среднее значение скорости по четырем ступенькам равно 5,927 мм/мкс (Δ = ±0,005 мм/мкс, δ = ±0,08 %). При измерениях на частоте 5 МГц эта тенденция сохраняется: для толщины 3,999 мм скорость распространения продольной волны равна 5,942 мм/мкс, а для толщины 16 мм — 5,925 мм/мкс. Среднее значение скорости равно 5,933 мм/мкс (Δ = ±0,008 мм/мкс, δ = ±0,14 %). При использовании адаптивного метода при измерениях на частоте 10 МГц значения скорости распространения продольной волны изменяются незначительно: для толщины 3,999 мм скорость звука равна 5,924 мм/мкс, а для толщины 16 мм — 5,925 мм/мкс. Среднее значение скорости равно 5,9245 мм/мкс (Δ = ±0,001 мм/мкс, δ = ±0,02 %). При измерениях на частоте 5 МГц для ступеньки толщиной 3,99 мм скорость звука равна 5,917 мм/мкс, а для толщины 16 мм — 5,929 мм/мкс. Среднее значение скорости по четырем ступенькам равно 5,9236 мм/мкс (Δ = ±0,006 мм/мкс, δ = ±0,09 %).
Рис. 12. Зависимость скорости продольной волны от толщины ступеньки и числа отражений на частоте 5 МГц и 10
В табл. 2 сведены оценки значения скорости продольной волны, полученные с помощью толщиномера Echotest 1076 Basic и системы АВГУР-АРТ. Предлагаемый адаптивный алгоритм имеет меньший разброс значений скорости продольной волны, как для частоты 5 МГц, так и для частоты 10 МГц. Значение скорости продольной волны в этом образце можно полагать равной 5,926 мм/мкс.
Таблица 2
Значения скорости продольной волны в разновысотном образце
Аппаратура | Echotest 1076 Basic | АВГУР-АРТ | ||||
По пересечению нуля | Адаптивный метод | |||||
4 МГц | 8 МГц | 5 МГц | 10 МГц | 5 МГц | 10 МГц | |
Среднее значение скорости, мм/мкс | 5,924 | 5,931 | 5,933 | 5,927 | 5,925 | 5,927 |
5.2. Образец ISO 19675 PAUT BLOCK
Измерения проводились в образце ISO 19675 PAUT BLOCK, изготовленного из стали марки Ст20. Его толщина была измерена цифровым штангенциркулем и равна 99,92±0,01 мм. Ширина образца измерялась цифровым микрометром и равна 25,025±0,002 мм.
5.2.1. Измерения скорости распространения продольной волны
Измерения толщиномером Echotest 1076 Basic с ПЭП на частоту 4 МГц проводились вдоль (99,92 мм) и поперек образца (25,025 мм). С увеличением толщины скорость продольной волны уменьшилась на 0,019 мм/мкс (δ = –0,32 %), что объясняется либо частотно-зависимым затуханием, либо анизотропией образца. Среднее значение скорости продольной волны равно 5,931 мм/мкс (Δ = ±0,0095, δ = ±0,16 %). Аналогичные измерения, проведенные системой АВГУР-АРТ с ПЭП на частоту 2,5 МГц и обработкой эхосигналов адаптивным алгоритмом, с увеличением толщины дают существенно меньший разброс измерения скорости звука, равный Δ = ±0,001 мм/мкс (δ = ±0,02 %) при средней скорости 5,936 мм/мкс. Это позволяет сделать вывод, что образец в указанных направлениях можно считать практически изотропным. Результаты измерений сведены в табл. 3.
Таблица 3
Значения скорости продольной волны в образце ISO 19675 PAUT BLOCK, мм/мкс
Аппаратура Толщина, мм | Echotest 1076 Basic | АВГУР-АРТ |
4 МГц | Адаптивный метод, 2,5 МГц | |
25,025 | 5,941 | 5,935 |
99,92 | 5,922 | 5,937 |
Среднее значение скорости, мм/мкс | 5,931 | 5,936 |
5.2.2. Измерения скорости распространения поперечной волны
С помощью специального ПЭП на частоту 5 МГц системой АВГУР-АРТ была измерена скорость распространения поперечной волны (табл. 4). Среднее значение скорости поперечной волны, определенное по пересечению нуля, равно 3,238 мм/мкс (Δ = ±0,003 мм/мкс, δ = ±0,09 %). Среднее значение скорости поперечной волны, определенное адаптивным методом, равно 3,236 мм/мкс (Δ = ±0,0031 мм/мкс, δ = ±0,1 %). Измеренная скорость поперечной волны с увеличением толщины уменьшается из-за частотно-зависимого затухания для обоих методов изменений.
Таблица 4
Значения скорости поперечной волны в образце ISO 19675 PAUT BLOCK, мм/мкс
Аппаратура Толщина, мм | АВГУР-АРТ | |
По пересечению нуля, 5 МГц | Адаптивный метод, 5 МГц | |
25,025 | 3,241 | 3,239 |
99,92 | 3,235 | 3,233 |
Среднее значение скорости, мм/мкс | 3,238 | 3,236 |
5.3. Образец из рексолита с плоскопараллельными границами
Для проверки эффективности работы адаптивного алгоритма в объектах с высоким частотно-зависимым затуханием были проведены измерения скорости продольной волны в образце из рексолита толщиной 15,24±0,002 мм. Для измерения эхосигналов использовалась антенная решетка на частоту 5 МГц из 32 элементов и антенная решетка на частоту 10 МГц из 128 элементов.
Так как волновое сопротивление рексолита меньше, чем керамики и протектора, то эхосигналы меняют знак только при отражении от нижней свободной границы образца. Поэтому знаки у однократно- и двукратно отраженных от дна импульсов, которые отмечены выносками 1 и 2 на рис. 13, разные. Сильное частотно-зависимое затухание привело к заметному изменению формы, как было показано и в численном эксперименте (см. рис. 6).
Рис. 13. Вид эхосигнала 17 элемента для антенной решетки на частоту 5 МГц.
Измерение скорости продольной волны проводилось с помощью толщиномера Echotest 1076 Basic и двух ПЭП на частоты 4 и 8 МГц. Средняя скорость продольной волны равна 2,320 мм/мкс (Δ = ±0,01 мм/мкс, δ = ±0,4 %). При измерениях системой АВГУР-АРТ использовался эхосигнал 17-го элемента антенной решетки на частоте 5 МГц (см. рис. 13) и 64-го элемента решетки на частоте 10 МГц, так что излучающие элементы решеток находились примерно в центре образца. Метод по пересечению нуля из-за заметного изменения формы сигнала показал наихудший результат и поэтому не приводится. Предлагаемый адаптивный метод обработки демонстрирует на порядок меньше разброс измерений равный Δ = ±0,001 мм/мкс (δ = ±0,04 %). Среднюю скорость продольной волны можно считать равной 2,324 мм/мкс. Результаты измерений сведены в табл. 5.
Таблица 5
Значения скорости продольной волны в рексолитовом образце, мм/мкс
Аппаратура | 4 МГц | 8 МГц | 5 МГц | 10 МГц |
Echotest 1076 Basic | 2,330 | 2,310 | ||
АВГУР-АРТ, адаптивный метод | 2,325 | 2,323 | ||
Среднее значение скорости, мм/мкс | 2,320 | 2,324 | ||
6. ВЫВОДЫ
Предложен алгоритм на основе построения модели сигнала с адаптивным словарем для определения времени прихода ультразвуковых импульсов для измерения скорости распространения продольной или поперечной волны.
Численный эксперимент с использованием эхосигналов, рассчитанных по модели Кельвина—Фойгта, показал, что предлагаемый адаптивный алгоритм определяет скорость распространения волны с точностью в три раза выше, чем метод по пересечению нуля.
В модельном эксперименте по измерению скорости звука в разновысотном образце ошибка адаптивного метода в несколько раз меньше ошибки измерений, проведенных двумя серийно выпускаемыми толщиномерами.
Измерения в образце ISO 19675 PAUT BLOCK и в образце из рексолита с плоскопараллельными гранями так же показали большую устойчивость адаптивного алгоритма определения скорости ультразвуковых волн к искажению формы эхосигнала из-за частотно-зависимого затухания.
В настоящий момент можно провести измерение многократно отраженного импульса от границ объекта контроля и, зная его толщину, рассчитать форму принятого эхосигнала в зависимости от скорости продольной волны. Скорость, при которой разница между измеренным и рассчитанным сигналом окажется минимальной, будет оценкой скорости в объекте. В зависимости от используемой модели излучения, распространения, отражения и приема звука можно учесть и дисперсию скорости звука, и частотно-зависимое затухание, и дифракционные эффекты и эффекты измерения формы импульса при отражении от дна. По-видимому, такой подход позволит наиболее точно оценить скорость распространения волны.
About the authors
E. G. Bazulin
ECHO+ Research and Production Center LLC
Author for correspondence.
Email: bazulin@echoplus.ru
Russian Federation, 123458, Moscow, Tvardovskogo St., 8, Technopark “Strogino”
A. A. Krylovich
Moscow Power Engineering Institute (National Research University)
Email: bazulin@echoplus.ru
Russian Federation, 111250, Moscow, Krasnokazarmennaya St., 14
References
- Guk V.I., Nakonechnaya O.A. Algorithms for numerical determination of temporal characteristics of acoustic emission signals // Eastern European University of Economics and Management. Cherkasy. 2012. No. 6. P. 73—87.
- Ivanov E.S., Pyarvinen A.T., Shagiev N.M. Method for measuring time intervals between two pulse signals (patent) / Pat. SU 429409. Application 1753530/18-10 dated 29.02.1972. Published 25.05.1972. 4 p.
- Muravyev V.V., Zlobin D.V., Zemskov T.I., Bezruchyankov G.V., Syaktereva V.V. Implementation of the pulse method for determining the speed of ultrasound with high accuracy // Intelligent Systems in Production. 2021. V. 19. No. 2. P. 13—19. doi: 10.22213/2410-9304-2021-2-13-19
- Soldatov A.V., Ivanov N.G. Network frequency estimation in digital relay protection systems based on zero crossing: accuracy characteristics // Relay Protection and Automation. 2013. No. 4. P. 22—25.
- Soldatov A.I., Shestakov A.V., Ponomarev S.V. Application of second and third-order envelope methods for determining the temporal position of an echo pulse // Proceedings of Tomsk Polytechnic University. 2010. V. 317. No. 2. P. 63—66.
- Dyadyunov A.N., Charikova D.M. Information processing in the pulse-phase radio navigation system // Scientific Bulletin of Moscow State Technical University of Civil Aviation. 2011. No. 164. P. 24—32.
- Bychkova I.Yu., Bychkov A.V., Slavutsky L.A. Algorithm for correlation processing of signals in two-beam ultrasonic propagation // Bulletin of Chuvash University. 2017. No. 1. P. 218—224.
- Marapov D. Methods of statistics. 2013. Information portal. URL: https://medstatistic.ru/methods/methods.html/ (accessed on 12.10.2023).
- Kibzun A.I. Stochastic programming problems with probabilistic criteria. Moscow: FIZMATLIT, 2009. 774 p.
- Orlov A.I. Wilcoxon two-sample test — analysis of two myths // Polythematic Network Electronic Scientific Journal of Kuban State Agrarian University. 2014. No. 104 (10). P. 1—21.
- Gubler E.V., Genkin A.A. Application of nonparametric statistics criteria in medical and biological research. Leningrad: Medicine, 1973. 144 p.
- Nikulin M.S. On the chi-square criterion for continuous distributions // Theory of Probability and its Applications. 1973. V. 18. No. 3. P. 559—568.
- Chibisov D.M. Lectures on the asymptotic theory of rank criteria. Moscow: MIAN, 2009. Issue 14. 176 p.
- Burda E.A., Bogomolov D.E., Naumenko A.P. Entropy approach in filtering acoustic emission signals // Control. Diagnostics. 2023. V. 26. No. 1. P. 9—14.
- Leonidov V.V. Educational and methodical complex on the discipline "Digital Signal Processing". 2019. URL: https://leonidov.su/wp-content/uploads/2020/03/FFT-Lecture-V.V.-Leonidov.pdf (accessed on 12.10.2023).
- Hu Hongwei, Tian Jia, Zeng Huijie, Yu Xiaofeng, Wang Xianghong. Ultrasonic Characterization Method of Carbon Nanotubes Orientation Using Sparse Representation // Russian Journal of Nondestructive Testing. 2022. V. 58. No. 2. P. 96—107.
- Mallat S.G., Zhang Z. Matching Pursuits with Time-Frequency Dictionaries // IEEE Transactions on Signal Processing. 1993. No. 12. P. 3397—3415.
- Rabinovich E.V. Methods and means of signal processing. Tutorial. Novosibirsk: Publishing House of NSTU, 2009. 144 p.
- Baskakov S.I. Radio circuits and signals / 3rd ed. Moscow: "Higher School", 2000. 462 p.
- Bolotnikova O.V., Tarasov D.V., Tarasov R.V. Linear programming: simplex method and duality. Tutorial. Penza: Publishing House of PSU, 2015. 84 p.
- Matrenin P.V., Grif M.G., Sekaev V.G. Methods of stochastic optimization. Novosibirsk: Publishing House of NSTU, 2016. 67 p.
- Xiao Fu, Wangsheng Liu, Bin Zhang, Hua Deng. Quantum Behaved Particle Swarm Optimization with Neighborhood Search for Numerical Optimization // Hindawi Publishing Corporation Mathematical Problems in Engineering. V. 2013. Article ID 469723. 10 p.
- Karl Deutsch Ultrasonic Thickness Gauge Catalog: URL: https://karldeutsch.ru/product-category/толщиномеры-ультразвуковые/ (accessed on 12.10.2023).
- Catalog of ultrasonic thickness gauges produced by NPK "AKS". URL: https://acsys.nt-rt.ru/catalog/tolshhinomery (accessed on 12.10.2023).
- Micrometer MKC-25 0.001 CHIZ. URL: https://www.microntools.ru/p/fe/8f/67f4a1306f33a6422654cce6c656/Описание%20типа.pdf (accessed on 12.10.2023).
- Quartz generator ECX-53B-DU. URL: https://ecsxtal.com/products/crystals/surface-mount-crystals/ecx-53b-du/ (accessed on 14.09.2023).
- Gitis M.B., Khimunin A.S. On diffraction effects in ultrasonic measurements // Acoustic Journal. 1968. V. XIV. No. 4. P. 489–513.
- Bazylev P.V., Lugovoy V.A., Snytko S.L., Andrianova N.S., Rudakov V.K. Reference setup for comprehensive measurements of acoustic parameters of solid media // Measuring Equipment. 2023. No. 2. P. 55—62. DOI: https://doi.org/10.32446/0368-1025it.2023-2-55—62
- Official website of the company «INKOTES». URL: http://www.encotes.ru/node/25 (accessed on 12.10.2023).
- Kristensen R. Introduction to the theory of viscoelasticity. Moscow: Mir, 1974. 228 p.
- Maximov Yu.V., Legovich Yu.S., Maximov D.Yu. Modeling of dampers from viscoelastic materials // Journal of Technical Physics. 2021. V. 91. No. 3. P. 388–394.
- Official website of the company «ECHO+». URL: https://echoplus.ru/ (accessed on 12.10.2023).
- Official website of Karl Deutsch company. URL: https://karldeutsch.ru/ (accessed on 12.10.2023).
- Official website of the company «AKS». URL: https://acsys.ru/ (accessed on 12.10.2023).
Supplementary files














