Автоматизированный комплекс мониторинга и управления уровнем воды и кислорода в рыборазводных прудовых хозяйствах
- Авторы: Головко Ю.А.1, Головко С.В.2
-
Учреждения:
- ФГБОУ ВО «Астраханский государственный университет им. В. Н. Татищева»
- ФГБОУ ВО «Астраханский государственный технический университет»
- Выпуск: Том 30, № 2 (2024)
- Страницы: 267-273
- Раздел: Автоматика. Информатика. Управление. Приборы
- URL: https://medbiosci.ru/0136-5835/article/view/278046
- DOI: https://doi.org/10.17277/vestnik.2024.02.pp.267-273
- ID: 278046
Цитировать
Полный текст
Аннотация
Рассмотрен системный подход к повышению эффективности работы установок замкнутого водоснабжения (УЗВ) в рыбодобывающих хозяйствах. Сделан вывод, что для достижения поставленной цели, необходимо расширить и автоматизировать функционал УЗВ, внедрив современные информационные технологии. Разработанный программно-аппаратный комплекс позволит автономно контролировать оптимальные условия для выращивания рыбы, исключить возникновение нештатных ситуаций, приводящих к ее мору, и значительно снизить затраты на электрическую энергию.
Полный текст
Введение
За последние десятилетия запасы рыбного продовольствия сильно сократились. Это связано с нерациональным использованием природных ресурсов, браконьерством, техногенным и естественным обмелением рек. Для сохранения и приумножения рыбных запасов, появилась необходимость в создании рыборазводных хозяйств. Деятельность таких предприятий позволит обеспечить население нашей страны качественной и доступной продукцией и повысить импортозамещение.
Продолжительность роста рыбы напрямую зависит от температуры окружающей среды, уровня кислорода в воде и условий содержания. Из этого можно сделать вывод, что скорость выращивания рыбы в природных водоемах значительно ниже, чем в установках замкнутого водоснабжения (УЗВ). Однако существует вероятность возникновения нештатных ситуаций, зависящих как от человеческого фактора, так и от технического состояния системы контроля за жизненно важными параметрами для выращивания рыбы [1, 2].
В соответствии с Постановлением правительства РФ от 17 июня 2015 г. № 600 «Об утверждении перечня объектов и технологий, которые относятся к объектам и технологиям высокой энергетической эффективности» разрабатываемый программно-аппаратный комплекс (ПАК) решит проблему сокращения потребления электроэнергии при работе установки в определенном режиме, избегая бесконтрольной эксплуатации насосных установок. Это позволит увеличить срок работы оборудования и сократить дополнительные расходы на ремонт и покупку нового [3, 4].
Структурное и функциональное проектирование программно-аппаратного комплекса
Разработанный ПАК предназначен для непрерывной и автономной работы. Он берет на себя такие функции, как управление насосными установками, контроль оптимальной температуры воды, предоставление данных оператору с установленных датчиков и оповещение о возникновении аварийного состояния и низком уровне воды. Для нормальной работы ПАК необходимо удостовериться, что все датчики (кислорода, температуры, уровня воды) установлены в соответствии с их характеристиками и требованиями по эксплуатации.
Получение информации об уровне воды, концентрации кислорода и температуре происходит при помощи соответствующих датчиков и передается на автоматизированное рабочее место (АРМ) оператора. Функция дополнительного оповещения об аварийных ситуациях в системе выполняется с помощью установки GSM/GPRS-модуля.
Рис. 1. Структурная схема программно-аппаратного комплекса
На рисунке 1 представлено взаимодействие микроконтроллера с комплектующими, входящими с состав ПАК. Микроконтроллер является главным элементом ПАК, используется для сбора данных с датчиков, приема и отправления sms-сообщений при помощи GSM/GPRS-модуля и осуществляет управление внешними устройствами.
Данные с датчиков (температуры, кислорода и уровня воды) передаются на микроконтроллер, затем на дисплей АРМ в целях отслеживания текущего состояния оператором. Микроконтроллер подает сигнал о работе насоса, аэратора и нагревательного элемента в зависимости от полученных данных. При отсутствии сигнала с какого-либо датчика включается аварийный режим системы управления.
Рис. 2. Функциональная схема программно-аппаратного комплекса
Общая функциональная схема ПАК, в которой продемонстрированы все основные блоки и протоколы передачи информации между ними, показана на рис. 2.
При разработке ПАК также учтены следующие программно-технические решения:
- – предельное время ожидания ответа оператора – не более 30 с;
- – вероятность потери информационного сообщения – не более 0,1 %;
- – устойчивость к сетевым перегрузкам;
- – возможность дальнейшего развития ПАК в направлении расширения функционала, производительности, масштабируемости существующих функций.
Срок эксплуатации ПАК определяется сроком устойчивой работы аппаратных средств вычислительных комплексов, своевременным проведением работ по замене (обновлении) аппаратных средств, сопровождению программного обеспечения ПАК и его модернизации.
Разработка программы и интерфейса для мониторинга системы
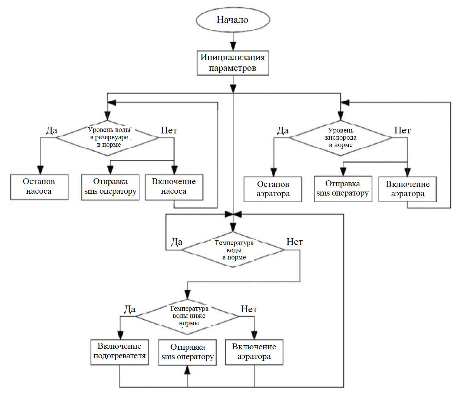
В основе программного обеспечения ПАК лежит следующий алгоритм работы микроконтроллера (рис. 3). На первом этапе контроллер опрашивает датчики и сравнивает их показания с допустимыми значениями. Если уровень воды ниже заданного значения, то контроллер подает сигнал на запуск водяного насоса, который работает до тех пор, пока резервуар не заполнится до рекомендованного объема. Если вода в резервуаре находится на достаточном уровне, тогда система проверяет значения кислорода в воде и температуры. В случае, когда кислород находится в нормально допустимом диапазоне (8,3…9,2 мг/л), аэратор выключен. При снижении уровня допустимой концентрации кислорода, контроллер запускает аэратор до тех пор, пока уровень кислорода в воде не придет в норму [5].
Рис. 3. Алгоритм работы программно-аппаратного комплекса
Если температура воды повышается до 26 °С, тогда в независимости от уровня кислорода включается аэратор, так как это позволят снизить ее показания на несколько градусов. Если температура достигает значений ниже 20 °С, то включается водонагреватель.
На автоматизированном рабочем месте оператора будет отображаться весь протекающий процесс в УЗВ, а также данные, полученные с датчиков. Программа АРМ использует библиотеки pySerial для работы с последовательным портом и Tkinter для создания интерфейса (рис. 4).
Код написан на языке Arduino C, который основан на C/C++, в среде разработки Arduino IDE. Программа представляет собой цельный скрипт, предназначенный для микроконтроллера на печатной плате. Для работы с датчиками и другими дополнительными модулями использованы соответствующие библиотеки: SoftwareSerial, Dallas Temperature, OneWire, LCD_1602_RUS. В качестве платформы для ПАК выбран контроллер Arduino UNO.
Для Arduino используем библиотеку SoftwareSerial, которая эмулирует программную работу последовательного порта для связи с модулем SIM900. На Arduino уже присутствует аппаратный последовательный порт, но он не доступен для обмена данными с компьютером.
Рис. 4. Фрагмент программного кода автоматизированного рабочего места оператора
Дополнительно используется библиотека для работы с датчиком температуры DallasTemperature. Она предполагает совместную работу с библиотекой OneWire, поэтому ее следует тоже подключить. Библиотека LCD_1602_RUS необходима для работы с дисплеем. Через данную библиотеку выводим полученную с датчиков информацию на дисплей.
Программа начинается с объявления переменных, инициализацией экземпляров и библиотек. Первая функция, которая запускается, – Setup. Здесь назначаются порты, настраивается последовательный порт и проводится проверка модуля связи, чтобы убедиться, что он подключен и исправен. Функция Loop – основное тело программы, она выполняется бесконечно, в ней постоянно идет опрос датчиков и обновление информации на дисплее.
Программа для микроконтроллера и АРМ связаны между собой, то есть при изменении параметров на микроконтроллере, это отобразится на АРМ и наоборот (рис. 5).
Рис. 5. Прототип интерфейса программно-аппаратного комплекса
Заключение
Введение в эксплуатацию разработанного программно-аппаратного комплекса позволит существенно снизить потребление электрической энергии, увеличить срок службы оборудования и минимизировать риски, связанные с гибелью рыбы из-за непредвиденных ситуаций, и, как следствие, уменьшить себестоимость продукции.
Об авторах
Юлия Александровна Головко
ФГБОУ ВО «Астраханский государственный университет им. В. Н. Татищева»
Автор, ответственный за переписку.
Email: pjulia2014@yandex.ru
кандидат технических наук, доцент кафедры информационных технологий
Россия, АстраханьСергей Владимирович Головко
ФГБОУ ВО «Астраханский государственный технический университет»
Email: pjulia2014@yandex.ru
кандидат технических наук, доцент кафедры «Электрооборудование и автоматика судов»
Россия, АстраханьСписок литературы
- Клепикова, С. Рыба под присмотром. Установки замкнутого водоснабжения помогут обеспечить Россию рыбой / С. Клепикова // Агротехника и технологии. – 2019. – URL : https://www.agroinvestor.ru//technologies/article/31107-ryba-pod-prismotrom (дата обращения: 06.03.2024).
- Голушков, Н. А. Интегрированная платформа мониторинга водной среды прудового хозяйства / Н. А. Голушков, А. Г. Кокуев // Вестник АГТУ. Серия: Управление, вычислительная техника и информатика. – 2023. – № 1. – С. 57 – 63. doi: 10.24143/2073-5529-2023-1-57-63
- Об утверждении перечня объектов и технологий, которые относятся к объектам и технологиям высокой энергетической эффективности : постановление Правительства РФ от 17 июня 2015 г. № 600. – URL : https://base.garant.ru/ 71095216/ (дата обращения: 06.03.2024).
- Бурцев, И. А. Рекомендации по повышению эффективности искусственного воспроизводства осетровых видов рыб / И. А. Бурцев// Труды ВНИРО. – 2015. – Т. 153. – С. 165 – 174.
- Иванов, А. А. Физиология рыб / А. А. Иванов. – М. : Мир, 2003. – 284 с.
Дополнительные файлы







