Synchronized Detection of X-Ray and Secondary Fluorescent Radiation of a Sample by Monophoton Sensors
- Autores: Kalinin A.P.1, Egorov V.V.2, Rodionov A.I.3, Rodionov I.D.3, Rodionova I.P.3
-
Afiliações:
- Ishlinsky Institute for Problems in Mechanics, Russian Academy of Sciences
- Space Research Institute, Russian Academy of Sciences
- Semenov Federal Research Center for Chemical Physics, Russian Academy of Sciences
- Edição: Volume 42, Nº 7 (2023)
- Páginas: 17-22
- Seção: XXXIV СИМПОЗИУМ “СОВРЕМЕННАЯ ХИМИЧЕСКАЯ ФИЗИКА” (СЕНТЯБРЬ 2022 г., ТУАПСЕ)
- URL: https://medbiosci.ru/0207-401X/article/view/139929
- DOI: https://doi.org/10.31857/S0207401X23070087
- EDN: https://elibrary.ru/YBPOIC
- ID: 139929
Citar
Texto integral
Resumo
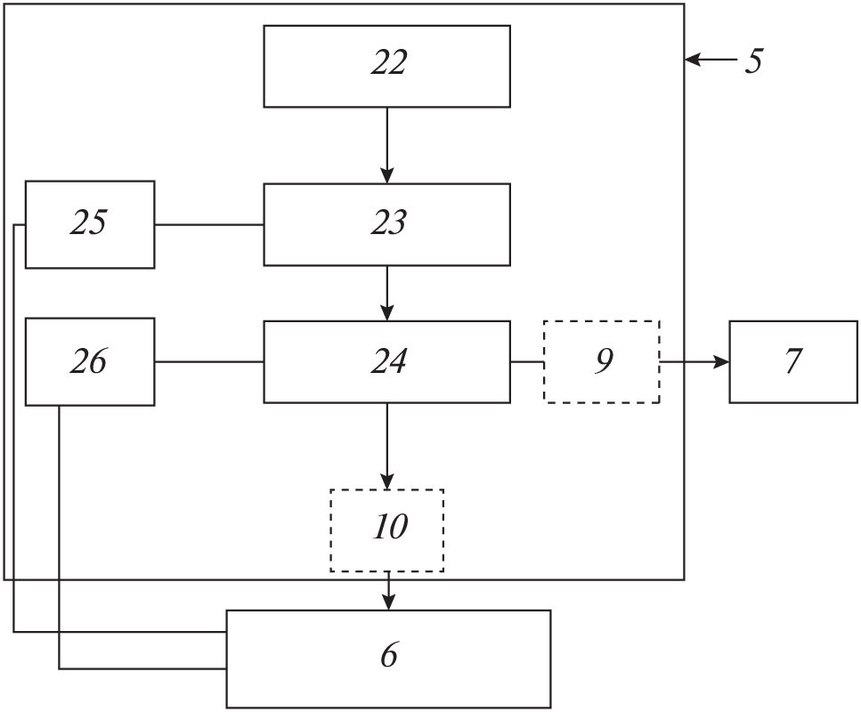
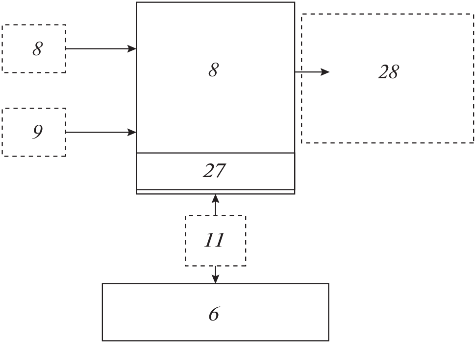
The structure of a device designed to detect X-ray and optical photons ascending from a sample irradiated with synchrotron radiation or X-ray tube radiation and the principles of its operation are described. The operation of the device consists of determining the delay time of the specified optical photons relative to the X-ray photons. Block diagrams of the main components of the device, outlining the principles of their operation, are given: a monophoton X-ray sensor, a monophoton optical sensor, and a unit for determining the time delay. The areas of scientific and applied use of information obtained with the help of the considered device are indicated.
Palavras-chave
Sobre autores
A. Kalinin
Ishlinsky Institute for Problems in Mechanics, Russian Academy of Sciences
Email: victor_egorov@mail.ru
Moscow, Russia
V. Egorov
Space Research Institute, Russian Academy of Sciences
Email: victor_egorov@mail.ru
Moscow, Russia
A. Rodionov
Semenov Federal Research Center for Chemical Physics, Russian Academy of Sciences
Email: victor_egorov@mail.ru
Moscow, Russia
I. Rodionov
Semenov Federal Research Center for Chemical Physics, Russian Academy of Sciences
Email: victor_egorov@mail.ru
Moscow, Russia
I. Rodionova
Semenov Federal Research Center for Chemical Physics, Russian Academy of Sciences
Autor responsável pela correspondência
Email: victor_egorov@mail.ru
Moscow, Russia
Bibliografia
- Андреев П.В., Трушин В.Н., Фаддеев М.А. Рентгеновский фазовый анализ поликристаллических материалов. Н. Новгород: Нижегородский ГУ, 2012.
- Анфимов Д.Р., Голяк Иг.С., Небритова О.А., Фуфурин И.Л. // Хим. физика. 2022. Т. 41. № 10. С. 10.
- Матвеева И.А., Шашкова В.Т., Любимов А.В. и др. // Хим. физика. 2019. Т. 38. № 9. С. 30.
- Гласкер Дж.П., Трублад К.Н. Анализ кристаллической структуры. М.: Мир, 1974.
- Чижов П., Левин Э., Митяев А., Тимофеев А. Приборы и методы рентгеновской и электронной дифракции. М.: МФТИ, 2011.
- Синицын Д.О., Лунин В.Ю., Грум-Гржимайло А.Н. и др. // Хим. физика. 2014. Т. 33. № 7. С. 21.
- Жорин В.А., Киселев М.Р., Мухина Л.Л., Пуряева Т.П., Разумовская И.В. // Хим. физика. 2008. Т. 27. № 2. С. 39.
- https://vk.com/@luconpro-vse-o-metode-rentgenofluorescentnogo-analiza-rfa-kak-eto-rab
- Черноруков Н.Г., Нипрук О.В. Теория и практика рентгенофлуоресцентного анализа. Электронное учебно-методическое пособие. Н. Новгород: Нижегородский ГУ, 2012.
- Belov A.A., Korovin N.A., Rodionov A.I. et al. // Automation Remote Control. 2014. V. 75. № 8. P. 1479.
- Родионов И.Д., Родионов А.И., Родионова И.П. и др. // Хим. физика. 2019. Т. 38. № 11. С. 1; https://doi.org/10.1134/S0207401X19070136
- Родионов А.И., Родионов И.Д., Родионова И.П. и др. // Хим. физика. 2021. Т. 40. № 10. С. 61; https://doi.org/10.31857/S0207401X21100113
Arquivos suplementares






