INVESTIGATION OF THE MECHANISM OF LANTHANUM IONS ELECTROREDUCTION ON NICKEL ELECTRODE IN CHLORIDE MELT
- Authors: Kushkhov K.B.1, Kisheva F.A.1, Vindizheva M.K.1, Mukozheva R.A.1, Kozhemova K.R.1, Beroeva L.M.1
-
Affiliations:
- Kabardino-Balkarian State University named after H.M. Berbekov
- Issue: No 6 (2023)
- Pages: 652-660
- Section: Articles
- URL: https://medbiosci.ru/0235-0106/article/view/162353
- DOI: https://doi.org/10.31857/S023501062306004X
- EDN: https://elibrary.ru/EBZQHG
- ID: 162353
Cite item
Full Text
Abstract
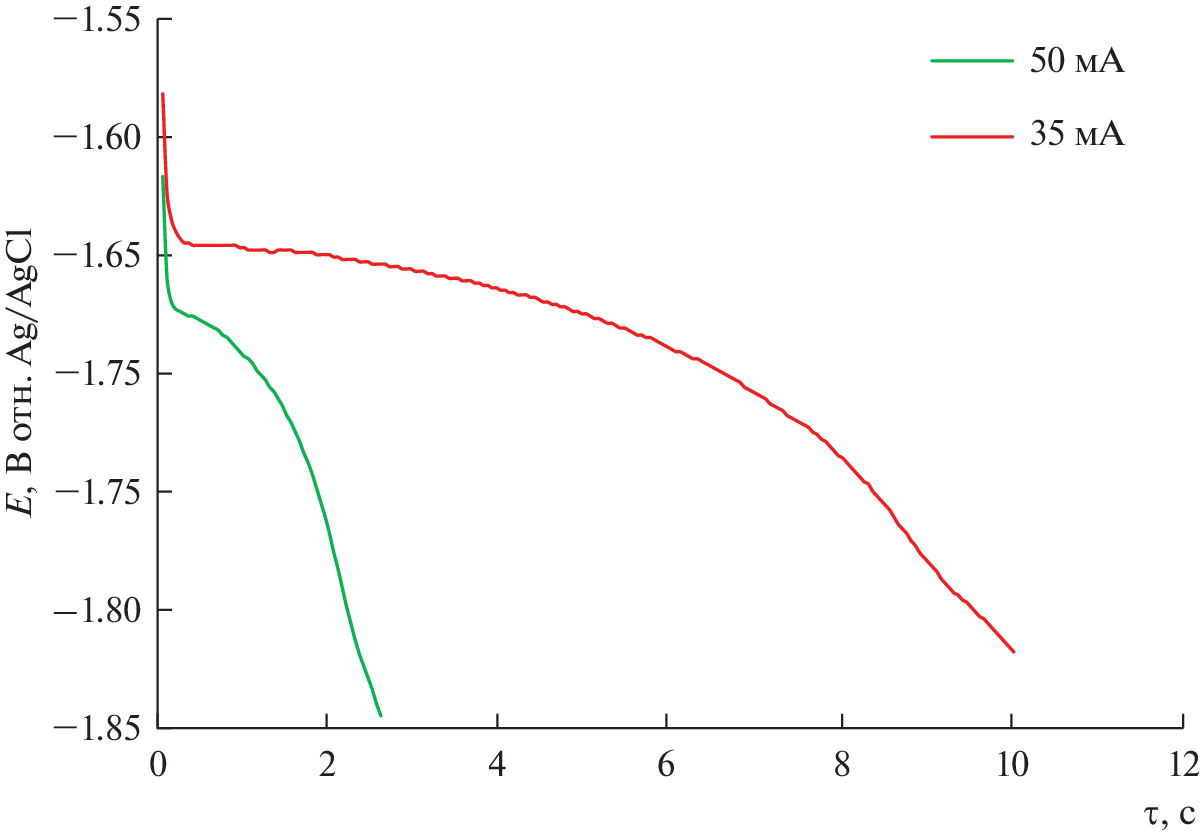
The electrochemical behavior of lanthanum ions on a nickel electrode has been studied using various electrochemical methods such as cyclic voltammetry, chronopotentiometry, open circuit chronopotentiometry (on-off curves), and square wave voltammetry in an equimolar melt of potassium and sodium chlorides at 973 K. The cyclic voltammetry curves has several reduction waves on the cathodic branch and corresponding oxidation waves on the anodic branch. The first wave A is located in the potential region –(0.0–0.1) V, where the reduction of Ni2+ ions takes place. The second wave B is in the region of potentials –(1.72–1.77) V, on it occurs electroreduction of ions \({\text{LaCl}}_{6}^{{3 - }}\) on nickel electrode with certain depolarization with formation of intermetallide of lanthanum with nickel LaxNiy. The appearance of the third wave C in the potential region –(2.09–2.13) V, we associate with the electroreduction of chloride complexes \({\text{LaCl}}_{6}^{{3 - }}\) on intermetallide LaxNiy with the formation of metallic lanthanum. On the basis of the obtained data it is shown that during the electroreduction of lanthanum chloride complexes in KCl–NaCl melt at T = 973K the nickel electrode interacts with the released lanthanum, causing a significant depolarization of the process of electroreduction of the chloride complex, also formation of intermetallide with Ni electrode occurs.
About the authors
Kh. B. Kushkhov
Kabardino-Balkarian State University named after H.M. Berbekov
Email: fatya_@mail.ru
Russia, Nalchik
F. A. Kisheva
Kabardino-Balkarian State University named after H.M. Berbekov
Author for correspondence.
Email: fatya_@mail.ru
Russia, Nalchik
M. K. Vindizheva
Kabardino-Balkarian State University named after H.M. Berbekov
Email: fatya_@mail.ru
Russia, Nalchik
R. A. Mukozheva
Kabardino-Balkarian State University named after H.M. Berbekov
Email: fatya_@mail.ru
Russia, Nalchik
K. R. Kozhemova
Kabardino-Balkarian State University named after H.M. Berbekov
Email: fatya_@mail.ru
Russia, Nalchik
L. M. Beroeva
Kabardino-Balkarian State University named after H.M. Berbekov
Email: fatya_@mail.ru
Russia, Nalchik
References
- Chesser R., Guo S., Zhang J. // Annals of Nuclear Energy. 2018. 120. P. 246–252. https://doi.org/10.1016/j.anucene.2018.05.045
- Wang Y., Ge J., Zhuo W., Guo S., Zhang J. // Electrochemistry Communications. 2019. 104. Р. 106468. https://doi.org/10.1016/j.elecom.2019.05.017
- Liu Y.-I., Ren H., Yin T.-Q., Yang D.-W., Chai Z.-F.,. Shi W.-Q. // Electrochimica Acta. 2019. 326. Р. 134971. https://doi.org/10.1016/j.electacta.2019.134971
- Yusheng Y., Chaoqun L., Lingyun G., Zhuoqing A., Zengwu Z., Baowei L. // Separation and Purification Technology. 2020. 233. Р. 116030. https://doi.org/10.1016/j.seppur.2019.116030
- Grandell L., Lehtilä A., Kivinen M., Koljonen T., Kihlman S., Lauri L.S. // Renewable energy. 2016. 95. P. 53–62. https://doi.org/10.1016/j.renene.2016.03.102
- Fedorov P.P., Alexandrov A.A. // J. Fluorine Chemistry. 2019. 227. Р. 109374. https://doi.org/10.1016/j.jfluchem.2019.109374
- Omodora L., Pitkäaho S., Turpeinen E.M., Saavalainen P., Oravisjärvi K., Keiski R.L. // Journal of Cleaner Production. 2019. 236. Р. 117573. https://doi.org/10.1016/j.jclepro.2019.07.048
- Krishnamurthy N., Gupta C.K. Extractive metallurgy of rare earth (2nd edition), CRC Press, 2016. https://doi.org/10.1201/b19055
- Iida T., Ikeda M., Iwadate Y., Mochinaga J. Processings of 22nd symposium on Molten Salt chemistry. Kitakyushu. 43. 1990. (in Japanese).
- Kushkhov H.B., Vindizheva M.K., Mukozheva R.A., Tlenkopachev M.R., Nafonova M.N. Issledovaniye elektrovosstanovleniya ionov lantana na vol’framovom elektrode v galogenidnykh rasplavakh pri T = 823 K [Investigation of electroreduction of lanthanum ions on a tungsten electrode in halide melts at T = 823 K] // Rasplavy. 2012. № 1. P. 50–59. [In Russian].
- Kushkhov Kh.B., Kalibatova M.N., Vindizheva M.K., Mukozheva R.A. Issledovaniye elektrovosstanovleniya ionov lantana na vol’framovom elektrode v ekvimol’nom rasplave NaCl–KCl pri T = 973 K [Investigation of electroreduction of lanthanum ions on a tungsten electrode in equimolar NaCl–KCl melt at T = 973 K] // Rasplavy. 2017. № 2. P. 142–152. [In Russian].
- Kushkhov Kh.B., Vindizheva M.K., Uzdenova A.S., Zimin A.V., Pupkova O.L. Mekhanizm elektrovosstanovleniya lantana v galogenidnykh rasplavakh [Mechanism of electroreduction of lanthanum in halide melts] // Fizicheskaya khimiya i elektrokhimiya: Mezhvuzovskiy sbornik nauchnykh trudov. Novomoskovsk, 2000. P. 12–17. [In Russian].
- Vandarkuzhali S., Gogoi N., Ghosh S., Reddy B.P., Nagarajan K. // Electrochim. Acta. 2012. № 59. P. 245–255. https://doi.org/10.1016/j.electacta.2011.10.062
- Kushkhov Kh.B., Vindizheva M.K. Mekhanismy electrovosstanovleniya khloridnykh i khloridno-ftoridnykh compleksov lantana v galogenidnykh rasplavakh [Mechanisms of electroreduction of chloride and chloride-fluoride lanthanum complexes in halide melts] // Ukr. Khim. Zhurnal. 2000. 66. № 5. P. 49–52. [In Russian].
- Masset P., Konings R.J.M., Malmbeck R., Serp J., Glatz J.-P. // J. Nucl. Mater. 2005. 344. P. 173–179. https://doi.org/10.1016/j.jnucmat.2005.04.038
Supplementary files







