Mode Coupling Due to an Underwater Ice Keel in a Broad Frequency Band
- Authors: Grigorev V.A.1,2, Lunkov A.A.2,3
-
Affiliations:
- Voronezh State University, 394018, Voronezh, Russia
- Prokhorov General Physics Institute of the Russian Academy of Sciences, 119991, Moscow, Russia
- Bauman Moscow State Technical University, 105005, Moscow, Russia
- Issue: Vol 69, No 4 (2023)
- Pages: 453-464
- Section: АКУСТИКА ОКЕАНА. ГИДРОАКУСТИКА
- URL: https://medbiosci.ru/0320-7919/article/view/134458
- DOI: https://doi.org/10.31857/S0320791923600178
- EDN: https://elibrary.ru/AFIOKL
- ID: 134458
Cite item
Full Text
Abstract
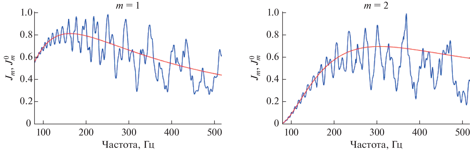
Numerical simulation is used to study the possibility of remote acoustic monitoring of underwater keels in ice-covered shallow-water waveguides. A statistically average hummock for the Arctic region is considered, with a keel draft of 8 m, located in a waveguide with a depth of 40 m. It is assumed that the ridge of the hummock is perpendicular to the acoustic track, the length of which is 10 km. A point broadband source and a vertical receiving array are used, which are necessary for extracting the mode amplitudes. It is shown that mode coupling due to the keel manifests itself quite distinctly in modulation of the mode amplitudes in a broad frequency band. A methodology for analyzing this modulation by constructing cepstrograms (spectrograms from the spectrum) is proposed. The cepstrograms reveal dispersion curves corresponding to pairs of coupled modes. Then, from the location of the dispersion curves on the cepstrogram, it is possible to estimate the location of the keel on the track.
About the authors
V. A. Grigorev
Voronezh State University, 394018, Voronezh, Russia; Prokhorov General Physics Institute of the Russian Academy of Sciences, 119991, Moscow, Russia
Email: grig4@yandex.ru
Россия, 394018, Воронеж, Университетская пл. 1; Россия, 119991, Москва, ул. Вавилова 38
A. A. Lunkov
Prokhorov General Physics Institute of the Russian Academy of Sciences, 119991, Moscow, Russia; Bauman Moscow State Technical University, 105005, Moscow, Russia
Author for correspondence.
Email: lunkov@kapella.gpi.ru
Россия, 119991, Москва, ул. Вавилова, 38; Россия, 105005, Москва, ул. 2-я Бауманская, 5
References
- Strub-Klein L., Sudom D. A comprehensive analysis of the morphology of first-year sea ice ridges // Cold Regions Science and Technology. 2012. V. 82. P. 94–109.
- Wadhams P. A farewell to ice: a report from the Arctic. Oxford University Press, 2017. 240 p.
- Иванов Б.В. Особенности турбулентного теплообмена вблизи всторошенных участков морского льда // Проблемы Арктики и Антарктики. 2020. Т. 66. № 3. С. 364–380.
- Огородов С.А., Баранская А.В., Белова Н.Г., Кокин О.В., Маслаков А.А., Алексютина Д.М., Мазнев С.В., Новикова А.В., Селюженок В.В., Шабанова Н.Н., Вергун А.П., Кондратьева Д.М. Атлас абразионной и ледово-экзарационной опасности прибрежно-шельфовой зоны Российской Арктики. МГУ, 2020. https://arcticcoast.ru/
- Порубаев В.С. Максимальная осадка килей гряд торосов в глубоководной части Северного Ледовитого океана // Проблемы Арктики и Антарктики. 2014. № 2 (100). С. 75–81.
- Огородов С.А., Баранская А.В., Белова Н.Г., Богатова Д.М., Кокин О.В., Маслаков А.А., Шабанова Н.Н., Мазнев С.В., Новикова А.В., Кондратьева Д.М., Вергун А.П. Атлас абразионной и ледово-экзарационной опасности прибрежно-шельфовой зоны российской Арктики // Современные исследования трансформации криосферы и вопросы геотехнической безопасности сооружений в Арктике / Под ред. Мельникова В.П. и Садуртдинова М.Р. Салехард: 2021. С. 315–318.
- Diachok O.I. Effects of sea-ice ridges on sound propagation in the Arctic Ocean // J. Acoust. Soc. Am. 1976. V. 59. № 5. P. 1110–1120.
- Кудряшов В.М. Расчет звукового поля в арктическом волноводе // Акуст. журн. 1996. Т. 42. № 3. С. 438–442.
- Hope G., Sagen H., Storheim E., Hobaek H. Measured and modeled acoustic propagation underneath the rough Arctic sea-ice // J. Acoust. Soc. Am. 2017. V. 142. № 3. P. 1619–1633.
- Ballard M.S. Three-dimensional acoustic propagation effects induced by the sea ice canopy // J. Acoust. Soc. Am. 2019. V. 146. № 4. P. EL364–EL368.
- Балакин Р.А., Вилков Г.И. Адаптация гидроакустического канала связи с технологией OFDM к негативному влиянию дрейфующего ледяного покрова // Акуст. журн. 2019. Т. 65. № 2. С. 223–231.
- Mikhalevsky P.N., Gavrilov A.N. Acoustic thermometry in the Arctic Ocean // Polar Research. 2001. V. 20. № 2. P. 185–192.
- Луньков А.А., Шерменева М.А. Взаимодействие мод на сосредоточенной неоднородности в мелководном акустическом волноводе в широкой полосе частот // Акуст. журн. 2022. Т. 68. № 5. С. 510–519.
- Андреев О.М. Учет внутренней структуры киля тороса при термодинамических расчетах эволюции консолидированного слоя // Лед и снег. 2020. Т. 60. № 4. С. 547‑556.
- Collis J.M., Frank S.D., Metzler A.M., Preston K.S. Elastic parabolic equation and normal mode solutions for seismo-acoustic propagation in underwater environments with ice covers // J. Acoust. Soc. Am. 2016. V. 139. № 5. P. 2672–2682.
- Рожин Ф.В., Тонаканов О.С. Общая гидроакустика. М.: Издательство Московского университета, 1988. 160 с.
- Katsnelson B., Petnikov V., Lynch J. Fundamentals of Shallow Water Acoustics. New York, Dordrecht, Heildelberg, London: Springer, 2012. 540 p.
- Григорьев В.А., Кучер К.М., Луньков А.А., Макаров М.М., Петников В.Г. Акустические характеристики дна озера Байкал // Акуст. журн. 2020. Т. 66. № 5. С. 517–526.
- Григорьев В.А., Петников В.Г. О возможности представления акустического поля в мелком море в виде суммы нормальных мод и квазимод // Акуст. журн. 2016. Т. 62. № 6. С. 681–698.
- Григорьев В.А. Оценка скорости звука в газонасыщенном слое осадков по времени прихода сигнала послевестника // Акуст. журн. 2022. Т. 68. № 3. С. 288–299.
- Grigor’ev V.A., Lunkov A.A., Petnikov V.G. Effect of Sound-Speed Inhomogeneities in Sea Bottom on the Acoustic Wave Propagation in Shallow Water // Physics of Wave Phenomena. 2020. V. 28. № 3. P. 255–266.
- Тихонов А.Н., Васильева А.Д., Свешников А.Г. Дифференциальные уравнения. М.: Наука, 1980. 231 с.
- Гантмахер Ф.Р. Теория матриц. М.: Физматлит, 2010. 559 с.
- Нечаев А.Г., Хилько А.И. Дифференциальная акустическая диагностика случайных неоднородностей океана // Акуст. журн. 1988. Т. 34. № 2. С. 285–289.
- Нечаев А.Г., Хилько А.И. Определение локальных характеристик океанических неоднородностей, распределенных вдоль акустической трассы // Акуст. журн. 1988. Т. 34. № 4. С. 694–699.
- Katsnelson B.G., Grigorev V., Badiey M., Lynch J.F. Temporal sound field fluctuations in the presence of internal solitary waves in shallow water // J. Acoust. Soc. Am. 2009. V. 126. № 1. P. EL41–EL48.
- Григорьев В.А., Кацнельсон Б.Г., Badiey M., Lynch J. Акустические эффекты, обусловленные взаимодействием мод при распространении звука в мелком море в присутствие внутренних солитонов // Сборник трудов XIX сессии Российского акустического общества. Т. 2. М.: ГЕОС, 2007. С. 183–186.
Supplementary files









