Functional role of the c-terminal domains of the msl2 protein of drosophila melanogaster
- Authors: Tikhonova E.A.1, Georgiev P.G.1, Maksimenko O.G.1
-
Affiliations:
- Institute of Gene Biology, Russian Academy of Sciences
- Issue: Vol 89, No 4 (2024)
- Pages: 623-634
- Section: Articles
- URL: https://medbiosci.ru/0320-9725/article/view/268616
- DOI: https://doi.org/10.31857/S0320972524040069
- EDN: https://elibrary.ru/ZFLNSA
- ID: 268616
Cite item
Full Text
Abstract
Dosage compensation complex, consisting of five proteins and two non-coding RNAs roX, specifically binds to the X chromosome in males, providing a higher level of gene expression, which is necessary to compensate for the monosomy of the sex chromosome in male Drosophila compared to two X chromosomes in females. The MSL2 protein contains an N-terminal RING domain, which acts as an E3 ligase in the ubiquitination of proteins and is the only subunit of the complex that is expressed only in males. The functional role of two C-terminal domains of the MSL2 protein, enriched with proline (P-domain) and basic amino acids (B-domain), was investigated. As a result, it was shown that the B-domain destabilizes the MSL2 protein, which is associated with the presence of two lysines whose ubiquitination is under the control of the RING domain of MSL2. The unstructured proline-rich domain stimulates transcription of the roX2 gene, which is necessary for the effective formation of the dosage compensation complex.
Keywords
Full Text
ВВЕДЕНИЕ
Дозовая компенсация – это явление выравнивания уровней экспрессии генов у организмов с разным числом половых хромосом. Механизмы дозовой компенсации у насекомых были исследованы на примере модельного объекта Drosophila melanogaster [1–4]. В основе дозовой компенсации у дрозофилы лежит формирование РНК-белкового комплекса, привлекаемого на Х-хромосому самцов и повышающего экспрессию генов на ней примерно в 2 раза. В состав комплекса дозовой компенсации (КДК) дрозофилы входит пять белков (MSL1, MSL2, MSL3, MOF и MLE) и две длинные некодирующие РНК (roX1 и roX2). Субъединицы комплекса дозовой компенсации являются высококонсервативными среди животных, и комплекс, состоящий из белков MSL1, MSL2, MSL3 и MOF, играет важную роль в регуляции транскрипции, но не дозовой компенсации у человека [5, 6].
Белок MSL2 экспрессируется исключительно у самцов и считается ключевым компонентом комплекса дозовой компенсации [1, 2]. В составе MSL2 (рис. 1, а), состоящего из 773 а.о., можно выделить два высококонсервативных домена: N-концевой RING-домен и СХС-домен [4, 7]. RING-Домен является консервативным доменом в MSL2 белках человека и дрозофилы, выполняет функцию убиквитин-Е3-лигазы, которая обеспечивает убиквитинирование специфичных субстратов, включая основные субъединицы КДК [8, 9]. Одновременно RING-домен участвует во взаимодействии MSL2 c N-концевым двухспиральным доменом белка MSL1, который организует гомодимер [10–13]. MSL1 и MSL2 формируют коровую часть комплекса, которая может специфично связываться с некоторыми сайтами Х-хромосомы самцов независимо от других субъединиц КДК [10]. Белки MSL3 и ацетилтрансфераза MOF взаимодействуют с C-концевым доменом MSL1, получившим название РЕНЕ [14, 15]. Хеликаза MLE, принадлежащая к семейству ATP-зависимых РНК/ДНК-хеликаз, специфично ремоделирует вторичную структуру РНК roX, что увеличивает эффективность их участия в формировании комплекса дозовой компенсации [16–18]. Второй консервативный домен MSL2, СХС-домен (Zn3Cys9), является единственным найденным ДНК-связывающим доменом в составе белков КДК дрозофилы [19]. Структурный анализ показал, что два СXC-домена способны специфично связывать GA-повторы [20].
Рис. 1. Структурная организация белка MSL2. а – Схема белка MSL2. Показаны основные домены: RING, CXC, CLAMP-взаимодействующий, Р и В. б – Выравнивание (Clustal Omega) последовательности C-концевой части белка MSL2 у хорошо исследованных видов Drosophilidae. Р-Домен выделен оранжевой рамкой, В-домен – зеленой
Неполный комплекс дозовой компенсации, включающий коровую часть комплекса MSL1–MSL2, связывается примерно с 200 сайтами на Х-хромосоме, названными сайтами первичной посадки, СПП (в англоязычной литературе – первичные сайты входа в хроматин (CES) [21] или сайты высокого сродства (HAS) [22]). В районе СПП были найдены богатые GA-повторами ДНК-элементы, c которыми может связываться CXC-домен белка MSL2 [23]. Также с СПП связывается транскрипционный фактор CLAMP [24], у которого N-концевой цинковый палец С2Н2-типа взаимодействует с неструктурированным участком (618–655 а.о.) белка MSL2 [25–27]. CLAMP имеет N-концевой гомодимеризующийся домен [28] и участвует в организации дистанционных контактов между сайтами связывания КДК [29]. Было показано, что CXC- и CLAMP-взаимодействующий домены MSL2 совместно участвуют в связывании КДК с Х-хромосомой самцов [25].
Неструктурированный С-конец белка MSL2 содержит два участка: богатый пролином (Prolin-rich, P-домен) и обогащенный основными аминокислотными остатками (Basic, B-домен). В составе В-домена был найден один из многочисленных сайтов, по которому происходит самоубиквитинирование белка MSL2 в системе in vitro [8]. Предполагается, что С-конец специфично связывается с РНК roX, что обеспечивает эффективную сборку КДК и включение в него белка MLE [30]. Некоторые экспериментальные данные предполагают, что С-конец участвует в специфичном узнавании СХС-доменом GA-участков на Х-хромосоме самцов [23]. Целью настоящего исследования стало выяснение функциональной роли С-концевых участков белка MSL2.
МАТЕРИАЛЫ И МЕТОДЫ
Подготовка конструкций.
Для экспрессии 3xFLAG-тагированного MSL2 полноразмерные варианты MSL2 (дикого типа и с делециями участков, соответствующих Р- и В-доменам белка) были объединены с 3xFLAG на C-конце и клонированы в экспрессионный вектор. Данный вектор содержит сайт attB для φС31-зависимой интеграции, сильный промотор гена Ubiquitin-63E с его 5′-нетранслируемой областью (НТО), последний интрон гена dctcf с его 3′-НТО и сигналом полиаденилирования, а также сигнал полиаденилирования вируса SV40; безинтронный ген yellow использовался в качестве репортера для поиска трансформантов. Подробности процедур клонирования, последовательности праймеров и плазмид доступны по запросу.
Скрещивание мух, поддержание трансгенных линий.
Линии D. melanogaster содержали при 25 °C на стандартной дрожжевой среде. Трансгенные конструкции инъецировали в пребластодермальные эмбрионы. Встройка конструкций в геном осуществлялась с помощью φC31-опосредованной сайт-специфической интеграции в локусе 86F8 в соответствующую линию со встроенным сайтом attP [31]. Полученные после инъекции мухи скрещивались с мухами лабораторной линии y1w1118, и трансгенное потомство идентифицировали по пигментации кутикулярных структур. Гомозиготные линии получали путем серии скрещиваний через балансерные хромосомы. Линии, летальные в гомозиготном состоянии, поддерживали на балансерных хромосомах. Подробности скрещиваний доступны по запросу.
Антитела.
Антитела против MSL1 [423–1030], MSL2 [421–540], CLAMP [222–350] были получены у кроликов и очищены из сыворотки методом фракционирования сульфатом аммония с последующей аффинной очисткой на CNBr-активированной сефарозе («GE Healthcare», США) или Aminolink Resin («ThermoFisher Scientific», США) в соответствии со стандартными протоколами. Использовали мышиные моноклональные антитела против эпитопа FLAG (клон M2) («Sigma», США).
Подготовка экстракта мух.
20 взрослых мух гомогенизировали пестиком в 200 мкл 1× PBS, содержащем 1% β-меркаптоэтанола, 10 мМ PMSF и коктейль (1 : 100) ингибиторов протеаз Calbiochem Complete Protease Inhibitor Cocktail VII («Merck», Германия). Суспензию обрабатывали ультразвуком 3 раза по 5 с при 5 Вт. Затем добавляли 200 мкл буфера для нанесения образцов 4×SDS-PAGE, смесь инкубировали в течение 10 мин при 100 °C и центрифугировали при 16 000 g в течение 10 мин.
Иммуноокрашивание политенных хромосом.
Личинки 3-го возраста D. melanogaster выращивали при 18 °C в стандартных условиях. Окрашивание политенных хромосом проводили, как описано ранее [32]. Использовались следующие первичные антитела: кроличьи анти-MSL1 в разведении 1 : 100, кроличьи анти-MSL2 в разведении 1 : 100 и моноклональные мышиные анти-FLAG в разведении 1 : 100. Вторичные антитела – слитые с Alexa Fluor 488 козьи анти-мышиные в разведении 1 : 2000 и слитые с Alexa Fluor 555 козьи анти-кроличьи в разведении 1 : 2000 («Invitrogen», США). Политенные хромосомы параллельно окрашивали DAPI («AppliChem», Германия). Изображения получали на флуоресцентном микроскопе Nikon Elclipse Ti с использованием цифровой камеры Nikon DS-Qi2 («Nikon», Япония), обрабатывали с помощью программного обеспечения ImageJ 1.50c4 и Fiji bundle 2.0.0-rc-46. Было выполнено 3–4 независимых окрашивания и получено по 4–5 образцов политенных хромосом для каждой трансгенной линии, экспрессирующей MSL2.
Иммунопреципитация хроматина.
Подготовку хроматина проводили, как описано ранее [33, 34] с некоторыми модификациями. 500 мг взрослых 2–3-дневных мух замораживали в жидком азоте и измельчали в гомогенизаторе Поттера в 10 мл буфера A (15 мМ HEPES-KOH (pH 7,6); 60 мМ KCl; 15 мМ NaCl; 13 мМ EDTA; 0,1 мМ EGTA; 0,15 мМ спермина; 0,5 мМ спермидина; 0,5% NP-40; 0,5 мМ DTT; 0,5 мМ PMSF и коктейль ингибиторов протеаз (1 : 100) Calbiochem Complete Protease Inhibitor Cocktail V («Merck»)). Затем суспензию гомогенизировали в гомогенизаторе Даунса и фильтровали через 70-мкм найлоновую сеточку («BD Biosciences», США). Ядра осаждали центрифугированием (4000 g, 4 °C) в течение 5 мин в буфере А с добавлением 10% сахарозы, ресуспендировали в буфере для промывки (15 мМ HEPES-KOH (pH 7,6); 60 мМ KCl; 15 мМ NaCl; 1 мМ EDTA; 0,1 мМ EGTA; 0,1% NP-40; коктейль (1 : 100) ингибиторов протеаз Calbiochem Complete Protease Inhibitor Cocktail V) и сшивали в 1%-ном формальдегиде в течение 15 мин при комнатной температуре. Сшивку останавливали путем добавления глицина до конечной концентрации 125 мМ. Ядра промывали тремя порциями по 10 мл буфера для промывки и ресуспендировали в 1 мл лизис-буфера (15 мМ HEPES (pH 7,6); 140 мМ NaCl; 1 мМ EDTA; 0,1 мМ EGTA; 1% Triton X-100; 0,5 мМ DTT, 0,1% натрия деоксихолата; 0,1% SDS, коктейль (1 : 100) ингибиторов протеаз Calbiochem Complete Protease Inhibitor Cocktail V). Суспензию обрабатывали ультразвуком 20 × 30 с (с интервалами в 60 с) на льду, аликвоту (50 мкл) использовали для проверки эффективности обработки хроматина и измерения концентрации ДНК. Остатки мембран удаляли центрифугированием при 14 000 g, 4 °C в течение 10 мин, хроматин предварительно очищали с помощью Protein A-агарозы («ThermoFisher Scientific»), блокированной БСА и ДНК спермы лосося. Образцы, содержащие 10–20 мкг эквивалента ДНК в 1 мл лизис-буфера, инкубировали на протяжении ночи при 4 °C с антителами против MSL1 (1 : 500), MSL2 (1 : 200) и CLAMP (1 : 200) либо с неспецифическими IgG кролика (контроль). Затем к смеси лизата с антителами добавляли блокированную Protein A-агарозу и инкубировали при 4 °C в течение 5 ч. После трех раундов промывки лизис-буфером, содержащим 500 мМ NaCl, и однократной промывкой TE-буфером (10 мМ Tris-HCl (pH 8,0); 1 мМ EDTA) ДНК элюировали, проводя инкубацию в буфере для элюции (50 мМ Tris-HCl (pH 8,0); 1 мМ EDTA; 1% SDS) при 65 °C; белки и РНК удаляли путем добавления протеиназы К и РНКазы А. ДНК очищали при помощи фенол-хлороформной экстракции с последующим переосаждением. Обогащение специфических фрагментов ДНК анализировали методом ПЦР с детекцией результатов в режиме реального времени на QuantStudio 12K Flex Cycler («Applied Biosystems», США).
Для каждой линии мух было получено три независимых образца хроматина. Результаты иммунопреципитации хроматина представлены в виде процента обогащения ДНК тестируемого района после иммунопреципитации по отношению к ДНК хроматина до иммунопреципитации, нормализованного относительно положительного контроля (геномный сайт вне СПП, с которым связывается изучаемый белок). Кодирующий участок гена тубулина-γ37C (не содержащий участков связывания для тестируемых белков) использовался в качестве отрицательного контроля; аутосомный MSL1-связывающий район 26E3, MSL2-связывающий район 25A3 и CLAMP-связывающий район 39A1 использовались в качестве положительных контролей.
Выделение РНК и количественный анализ.
РНК выделяли из взрослых 2–3-дневных самцов и самок при помощи реагента TRI («Molecular Research Center», США) в соответствии с инструкциями производителя. РНК обрабатывали двумя единицами ДНКазы I Turbo («ThermoFisher Scientific») в течение 30 мин при 37 °C для удаления геномной ДНК. Для синтеза кДНК брали 2 мкг выделенной РНК, 50 ед. обратной транскриптазы ArrayScript («ThermoFisher Scientific») и 1 мкМ олиго(dT) в качестве праймера. Количество специфических фрагментов кДНК, соответствующих roX1 и roX2, определяли методом ПЦР с детекцией результатов в режиме реального времени. Для каждого образца РНК было проведено не менее трех независимых измерений. Относительный уровень экспрессии мРНК был рассчитан по стандартной кривой, построенной путем разведения геномной ДНК, что позволило учитывать различия в эффективности разных пар праймеров. Индивидуальные значения экспрессии были нормированы относительно мРНК RpL32.
РЕЗУЛЬТАТЫ ИССЛЕДОВАНИЯ
Исследование функциональной роли B- и P-доменов белка MSL2.
Неструктурированный С-конец MSL2 (рис. 1, а) содержит богатую пролином область (Proline-rich, P-домен; 685–713 а.о.) и район, богатый основными аминокислотами (Basic-rich, B-домен; 715–728 а.о.). Оба района имеют умеренный уровень консервативности среди разных видов дрозофилы (рис. 1, б). Однако в нескольких исследованиях [30, 35–37] были получены экспериментальные данные, согласно которым С-концевая область MSL2 взаимодействует с РНК roX. Более того, взаимодействие MSL2 с roX важно для специфического рекрутирования КДК на Х-хромосому самцов [36, 37]. Ранее было показано, что делеция участка 743–773 а.о. не влияет на функции белка MSL2 in vivo [30]. Вследствие этого мы исследовали в данной работе функциональную роль прилегающих Р- и В-доменов белка MSL2.
С этой целью были получены варианты кДНК MSL2 с делециями последовательностей, кодирующих участки 685–713 а.о. (MSL2ΔP) или 715– 728 а.о. (MSL2ΔB). Для экспрессии целевых белков кДНК встраивали в экспрессирующий вектор (рис. 2, а) под контроль сильного промотора гена Ubiquitin-63E (U). кДНК для белка MSL2 не содержала некодирующих частей мРНК гена msl-2, в которых находятся мотивы связывания для репрессора трансляции Sxl у самок [38]. В результате трансген U:msl-2WT на одинаковом уровне экспрессируется у самцов и самок.
Рис. 2. Получение трансгенных линий, экспрессирующих мутантные белки MSL2. а – Схема используемого экспрессирующего вектора. Показаны промотор и 5′-НТО гена Ubiquitin-63E, последний интрон, 3′-НТО и сигнал полиаденилирования (полиА) гена dctcf, а также сигнал полиаденилирования из вируса SV40. Под схемой вектора представлены варианты MSL2, штрих-линиями указаны места вносимых делеций. б – Иммуноблот-анализ белковых экстрактов, полученных из взрослых мух, экспрессирующих различные варианты MSL2, тагированные FLAG-эпитопом (WT, ΔP, ΔB). Иммуноблот-анализ проводили с использованием антител, специфично узнающих FLAG и GAF (контроль нанесения материала). в – Сравнение экспрессии в S2-клетках белков MSL2WT-FLAG, MSL2ΔRING-FLAG и MSL2ΔB-FLAG. Иммуноблот-анализ проводили с использованием антител, специфично узнающих FLAG и ламин (контроль нанесения материала). г – Сравнение жизнеспособности (в относительных единицах) взрослых самцов msl2γ227/msl2γ227, в которых были экспрессированы варианты MSL2-3хFLAG (WT, ΔP, ΔB). Соотношение самцов msl2γ227/CyO, экспрессирующих варианты MSL2, использовали в качестве внутреннего контроля, демонстрирующего нормальную жизнеспособность. Отношение взрослых самцов линии y1w1118; +/+ к самцам y1w1118; +/CyO использовали как показатель выживаемости линии дикого типа. На гистограмме показаны средние значения со стандартными отклонениями, полученными по результатам трех независимых экспериментов; * p-value < 0,05. д – Жизнеспособность (в относительных единицах) самок, гомозиготных по трансгену, по отношению к взрослым самцам, экспрессирующим варианты MSL2. На гистограмме показаны средние значения со стандартными отклонениями, полученными по результатам трех независимых экспериментов; ** p-value < 0,01
Клонируемые кДНК были слиты в единой рамке с последовательностью, кодирующей 3 копии FLAG-эпитопа. Полученные трансгены (U:msl-2ΔP и U:msl-2ΔB) были интегрированы в область 86F8 на 3-й хромосоме с использованием системы рекомбинации, основанной на интегразе φC31 [31]. В качестве контроля использовали полученную ранее линию U:msl-2WT (86Fb), экспрессирующую белок MSL2 дикого типа, MSL2WT-FLAG [25]. Для определения уровня экспрессии мутантных вариантов MSL2 по отношению к контролю количество белка детектировали при помощи иммуноблот-анализа экстрактов, полученных из взрослых мух (рис. 2, б). Оказалось, что белок MSL2ΔP-FLAG экспрессируется на сравнимом с MSL2WT-FLAG уровне, в то же время экспрессия MSL2ΔB-FLAG оказалась увеличена по сравнению с MSL2WT-FLAG в 2–3 раза.
На участке 715–728 а.о. находятся два последовательно расположенных лизина (К715К716), убиквитинирование которых in vitro катализируется RING-доменом белка MSL2 [8]. Остальные лизины, убиквитинирующиеся in vitro RING-доменом, были локализованы в районе 420–510 а.о. [8]. Для выяснения вклада лизинов К715К716 в стабильность белка MSL2 были получены конструкции под контролем Ubiquitin-63E-промотора для транзиентной экспрессии в культуре клеток S2 (рис. 2, в): MSL2WT-FLAG (контроль), MSL2ΔRING-FLAG (делеция RING-домена в белке MSL2) и MSL2ΔB-FLAG. Уровень экспрессии вариантов MSL2 был детектирован при помощи иммуноблот-анализа. Белки MSL2ΔB-FLAG и MSL2ΔRING-FLAG экспрессировались на примерно одинаковом уровне, превышающем в несколько раз экспрессию MSL2WT-FLAG. Таким образом, можно предположить, что аминокислоты К715К716 являются основными мишенями для самоубиквитинирования, снижающими стабильность белка MSL2.
Для выяснения функциональной роли Р- и В-доменов в дозовой компенсации была исследована способность мутантных вариантов белка восстанавливать выживаемость самцов, гомозиготных по нуль-мутации msl2γ227 (2-я хромосома), которая приводит к полной инактивации гена msl-2 [7]. Мутация msl2γ227 вызывает гибель 100% самцов преимущественно на эмбриональной и ранней личиночной стадии и не влияет на выживаемость самок. Для исследования были получены трансгенные линии msl2γ227/СyO; U:msl-2*/TM6, Tb, в которых msl2γ227 и трансгены U:msl-2* были выведены соответственно на балансерах СyO (2-я хромосома) и TM6, Tb (3-я хромосома). Экспрессия вариантов MSL2 была исследована только у самцов, которые имеют одну копию трансгена (U:msl-2*/TM6, Tb). При этом проводилось сравнение выживаемости самцов, гомозиготных по нуль-мутации (msl2γ227/msl2γ227), по отношению к самцам msl2γ227/СyO (контроль), имеющим нормальную выживаемость. В результате было показано, что выживаемость самцов, экспрессирующих MSL2ΔP и MSL2WT на фоне нуль-мутации в гомозиготе, немного ниже, чем у контрольных самцов, в то время как у MSL2ΔB – является сравнимой с контрольными самцами (рис. 2, г; табл. 1). Таким образом, делеция Р-домена не оказывает видимый эффект на активность MSL2 в дозовой компенсации, в то же время MSL2ΔВ функционирует эффективней MSL2WT, что, вероятно, связано с большей стабильностью данного варианта MSL2.
Таблица 1. Исследование выживаемости самцов (позитивная функция дозовой компенсации)
Трансгенная линия | msl2γ227/msl2γ227 | msl2γ227/ CyO |
U:msl-2WT/TM6, Tb | 138 ± 3,2 | 163 ± 1,1 |
U:msl-2ΔP/TM6, Tb | 112 ± 5,2 | 145 ± 3,1 |
U:msl-2ΔB/TM6, Tb | 90 ± 1,2 | 86 ± 2,3 |
Примечание. Анализ соотношения самцов с генотипом msl2γ227/msl2γ227; U:msl-2*/TM6 к самцам с генотипом msl2γ227/CyO; U:msl-2*/TM6, которые были получены в результате скрещивания (F0) самцов с генотипом msl2γ227/CyO; U:msl-2WT/TM6 c самками с генотипом msl2γ227/msl2γ227; U:msl-2WT/TM6.
Ранее была описана чувствительная модельная система для исследования дозовой компенсации, которая основана на эктопической экспрессии MSL2 у самок, в результате которой происходит сборка функционального КДК [39, 40]. Чем эффективнее собирается КДК на Х-хромосоме, тем сильнее увеличивается транскрипция генов, что прямо коррелирует со снижением жизнеспособности самок в результате разбалансировки профиля экспрессии генов. Как и ожидалось (рис. 2, д; табл. 2), самки, несущие гомозиготный трансген U:msl-2WT, характеризуются сниженной жизнеспособностью (около 25% относительно самцов).
Таблица 2. Исследование выживаемости самок (негативная функция дозовой компенсации)
Трансгенная линия | MSL2/MSL2 самцы | MSL2/MSL2 самки |
U:msl-2WT/TM6, Tb | 141,0 ± 2,2 | 35,0 ± 0,6 |
U:msl-2ΔP/U:msl-2ΔP | 162,0 ± 5,2 | 159,0 ± 3,1 |
U:msl-2ΔB/U:msl-2ΔB | 114,0 ± 2,8 | 8 ± 2 |
Примечание. Анализ соотношения самок U:msl-2*/U:msl-2* по отношению к самцам U:msl-2*/U:msl-2* или U:msl-2*/TM6, Tb.
У самок, гомозиготных по трансгену U:msl-2ΔВ, происходит дальнейшее снижение выживаемости. Неожиданно у самок, гомозиготных по трансгену U:msl-2ΔР, выживаемость близка к норме. Таким образом, делеция Р-домена у белка MSL2 приводит к частичному нарушению дозовой компенсации только в более чувствительной модельной системе.
Сравнение связывания MSL1 и MSL2 у самцов и самок, экспрессирующих варианты MSL2.
Для исследования эффективности связывания КДК с Х-хромосомой самцов наиболее часто используют иммуноокрашивание политенных хромосом, выделенных из слюнных желез личинок дрозофилы, что позволяет визуализировать белки на интерфазном хроматине [10, 41–43]. В линии msl2γ227; U:msl-2WT белки MSL1 и MSL2 эффективно связываются только с Х-хромосомой (рис. 3, а). Аналогичные результаты были получены на политенных хромосомах самцов линии, экспрессирующей MSL2ΔP. Таким образом, результаты связывания белков MSL1 и MSL2 с политенными хромосомами полностью подтверждают результаты функционального теста (рис. 2, г), согласно которому у самцов, экспрессирующих MSL2ΔP, не происходит нарушений в процессе формирования комплекса дозовой компенсации.
Аналогичное исследование было проведено на политенных хромосомах из слюнных желез личинок самок (рис. 3, б и в), экспрессирующих варианты белка MSL2. В личинках, экспрессирующих MSL2WT, белки MSL1 и MSL2 покрывают всю Х-хромосому, за исключением нескольких небольших районов. Однако связывание MSL-белков с Х-хромосомой у самок менее интенсивно по сравнению с самцами. Это объясняется тем, что у самок значительно слабей экспрессируются белок MSL1 и РНК roX. Связывание MSL-белков визуально усиливается на Х-хромосоме личинок, экспрессирующих MSL2ΔВ, что можно объяснить значительным увеличением стабильности мутантного белка. Полученные результаты согласуются с функциональным тестом, согласно которому выживаемость самок, экспрессирующих MSL2ΔВ, значительно ниже по сравнению с самками MSL2WT (рис. 2, д). Связывание MSL2ΔР и MSL1 c Х-хромосомой самок линии U:msl-2ΔP значительно снижается. Интенсивное окрашивание антителами к MSL1 и FLAG (MSL2) наблюдается только в отдельных участках хромосомы, которые, по всей видимости, совпадают с наиболее сильными СПП. Таким образом, MSL2ΔР нарушает эффективное связывание КДК с Х-хромосомой самок.
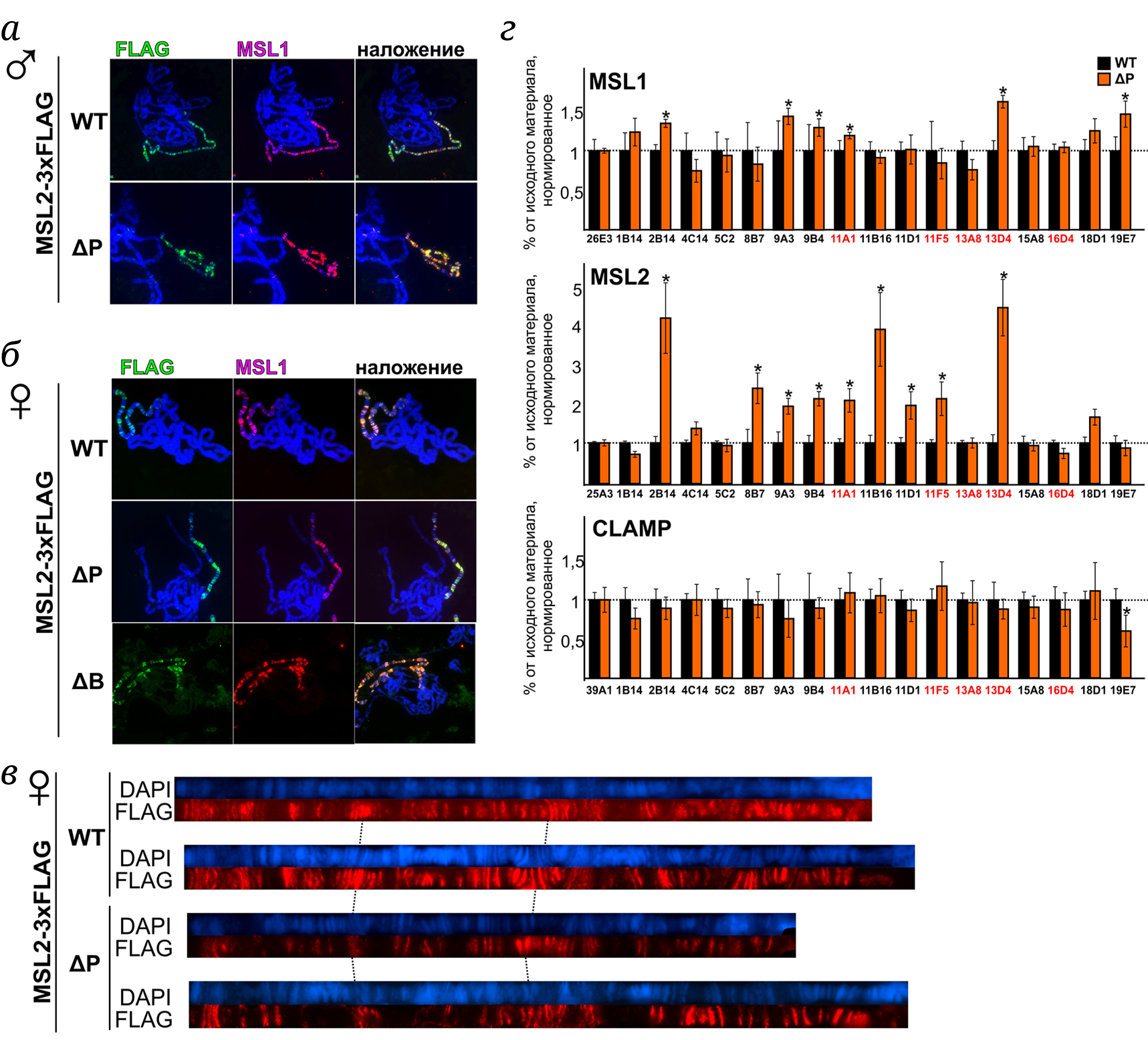
Рис. 3. Анализ связывания КДК с хроматином в трансгенных линиях мух. а – Сравнение связывания MSL1 и MSL2 c политенными хромосомами личинок самцов msl2γ227, экспрессирующих различные варианты MSL2 (MSL2WT, MSL2ΔP). б – Сравнение связывания MSL1 и MSL2 c политенными хромосомами личинок самок, гетерозиготных по трансгену, экспрессирующему один из вариантов MSL2 (MSL2WT, MSL2ΔP, MSL2ΔB). На фотографиях показано иммунное окрашивание с мышиными анти-FLAG-антителами (MSL2, зеленый) и кроличьими анти-MSL1-антителами (красный). Окрашивание ДНК – DAPI (синий). в – Сравнение распределения белка MSL2 вдоль политенной Х-хромосомы у самок, гетерозиготных по трансгену, экспрессирующему один из вариантов MSL2 (MSL2WT, MSL2ΔP). Показаны по два независимых окрашивания; окрашивание MSL2 – мышиные анти-FLAG-антитела (красный), ДНК – DAPI (синий). г – Сравнение связывания белков MSL1, MSL2 и CLAMP на СПП у самцов, экспрессирующих варианты MSL2 (WT и ΔP) на фоне msl2γ227. Красными буквами отмечены участки, с которыми MSL2 способен связываться напрямую, согласно данным Villa et al. [23]. Результаты представлены в процентах обогащения ДНК после иммунопреципитации к исходной ДНК (% от исходного материала), нормированных относительно соответствующих положительных контрольных участков связывания MSL1 (26E3), MSL2 (25A3) и CLAMP (39A1) на аутосомах. На гистограммах показано сравнение уровня связывания белка MSL2ΔP с уровнем связывания MSL2WT (на шкале приведен к «1»). Усы показывают стандартные отклонения для трех независимых экспериментов; * p < 0,05
Предыдущие исследования [10, 21, 22, 41, 44] показали, что инактивация MSL3, или MLE, или РНК roX приводила к привлечению КДК только к небольшой части районов, соответствующих основным СПП, включая области генов roX1 (3F) и roX2 (10C). Таким образом, вариант MSL2ΔР аналогичным образом приводит к снижению эффективности формирования КДК, что визуализируется сохранением связывания белков MSL1 и MSL2 с наиболее сильными СПП на Х-хромосоме и снижением связывания со вторичными сайтами привлечения КДК.
Для подтверждения данного предположения было проведено сравнение связывания белков MSL1, MSL2 и CLAMP c наиболее хорошо исследованными СПП на Х-хромосоме 2–3-дневных самцов с помощью иммунопреципитации хроматина (рис. 3, г). Для сравнения связывания КДК в линиях, экспрессирующих MSL2WT и MSL2ΔР, были выбраны ранее охарактеризованные репрезентативные СПП комплекса: сайты PionX [23], сайты HAS/CES [21, 22]. В результате было обнаружено, что MSL2ΔР и MSL2WT связываются со всеми сайтами с примерно одинаковой эффективностью. При этом на части сайтов наблюдается избыточное накопление белка MSL2ΔР, что может объясняться частичным перераспределением комплекса в линии, экспрессирующей MSL2ΔР. Аналогичные результаты были получены для MSL1. Белок CLAMP во всех линиях связывается с тестируемыми СПП с одинаковой эффективностью. Таким образом, полученные результаты подтверждают, что MSL2ΔР продолжает достаточно эффективно связываться с СПП на Х-хромосоме.
Р-Домен определяет способность MSL2 активировать транскрипцию.
Для более детального изучения функциональной роли Р-домена в процессе дозовой компенсации мы исследовали экспрессию РНК roX, которые являются необходимыми для дозовой компенсации. У самок дикого типа РНК roX не экспрессируются из-за отсутствия MSL-содержащего комплекса, активирующего их транскрипцию [45]. Экспрессия MSL2 дикого типа у самок приводит к значительной активации РНК roX2 и в меньшей степени – РНК roX1 [46]. СПП, расположенные рядом с генами roX, необходимы для стимуляции их транскрипции у самцов и репрессии – у самок [47, 48]. Иммунопреципитация хроматина показала, что MSL2 и MSL1 эффективно связываются с этими сайтами у личинок самок, экспрессирующих белки MSL2WT, MSL2ΔB и MSL2ΔP (рис. 4, а). При этом в самках линии MSL2ΔB белок MSL1 связывается примерно в 1,5 раза сильней с СПП roX1 и в 1,2 раза сильней – с СПП roX2 по сравнению с контрольной линией MSL2WT. Более выраженное усиление связывания с исследуемыми СПП детектировалось для белка MSL2 (для СПП roX1 – в 1,8 раз и для СПП roX2 – в 1,6 раз сильней по сравнению с контрольной линией MSL2WT). В случае самок линии MSL2ΔР белок MSL1 связывается с СПП roX примерно в 1,8–2 раза слабей, по сравнению с контрольной линией MSL2WT, а белок MSL2 также в 2 раза слабей – с СПП roX1 и примерно в 1,2 раза – с СПП roX2. При этом связывание белка CLAMP во всех линиях остается одинаковым. У самцов линии MSL2ΔР также не удалось детектировать статистически значимые изменения в силе связывания белков MSL1, MSL2, CLAMP с СПП roX по сравнению с контрольной линией MSL2WT.
В последней части работы мы подтвердили, что экспрессия MSL2 у самок индуцирует транскрипцию РНК roX (рис. 4, б). Однако уровень экспрессии roX у таких самок воспроизводимо ниже по сравнению с самцами таких же линий. Экспрессия MSL2ΔB у самок приводит к усилению экспрессии РНК roX примерно в 2 раза по сравнению с контрольной линией MSL2WT. Так как с СПП roX у самок данной линии наблюдалось и усиление связывания белков MSL1 и MSL2, можно сделать вывод, что существует прямая корреляция между эффективностью связывания MSL1/MSL2 с СПП и активацией транскрипции генов roX. Данный результат согласуется с данными для roX1, полученными для линии MSL2ΔP: примерно 2-кратное снижение связывания белков MSL1/MSL2 сопровождается пропорциональным снижением уровня экспрессии roX1. Однако в случае roX2 в линии MSL2ΔP наблюдается несколько другая картина: уровень экспрессии roX2 падает в 3,7 раз при незначительном снижении уровня связывания MSL2 (1,2 раза) по сравнению с контрольной линией MSL2WT. Полученная разница может объясняться условной точностью метода qChIP при измерении количества белка на хроматине. Однако полученная значительная разница между количеством связанного с СПП MSL2 и уровнем экспрессии roX2 дает основания предположить, что Р-домен в составе белка MSL2 участвует в активации транскрипции гена roX2.
Рис. 4. Сравнение roX1 и roX2 у самок, экспрессирующих MSL2WT, MSL2ΔP, MSL2ΔB. а – Сравнение связывания белков MSL1, MSL2, CLAMP в линиях, экспрессирующих MSL2WT, MSL2ΔB MSL2ΔP, в районах генов roX1 и roX2; * p < 0,05; ** p < 0,01. б – Уровни экспрессии РНК roX1 и roX2 в личинках самцов и самок мух линии y1w1118 (дикого типа) и мух, экспрессирующих MSL2WT, MSL2ΔP, MSL2ΔB, на фоне нуль-мутации msl2γ227. Гистограммы показывают изменение уровня мРНК тестируемых генов roX в линиях, экспрессирующих MSL2WT, MSL2ΔP, MSL2ΔB, по сравнению с уровнем экспрессии у самцов линии y1w1118 (соответствует отметке «1» на шкале). Усы показывают стандартные отклонения по трем независимым измерениям; * p < 0,05
ОБСУЖДЕНИЕ РЕЗУЛЬТАТОВ
В настоящей работе было проведено исследование функциональной роли двух доменов (обогащенных пролинами и основными а.о.) на С-конце белка MSL2. В результате не было показано, что данные домены имеют видимое влияние на активность функционирования КДК у самцов. Согласно доминирующим в настоящее время представлениям [36, 37], С-конец белка MSL2 взаимодействует с РНК roX, что является критичным для сборки КДК. Можно предположить, что прилегающие к Р- и В-доменам участки С-конца отвечают за специфичное взаимодействие MSL2 с РНК roX, что требует дальнейшего изучения.
Полученные в данной работе результаты предполагают, что в В-домене находятся два лизина, по которым происходит основное автоубиквитинирование MSL2, приводящее к значительному снижению его стабильности. Можно предположить, что при взаимодействии с двухспиральным доменом белка MSL1 происходит снижение катализирующей активности RING-домена, и, как следствие, белок MSL2, находящийся в комплексе с MSL1, стабилизируется. Таким образом, повышается эффективность формирования комплекса и одновременно снижается концентрация свободного MSL2.
Белок MSL2 способен стимулировать транскрипцию в составе КДК, а также имеет независимую функцию в активации транскрипции группы аутосомных промоторов [49]. Для млекопитающих было показано, что ортолог MSL2 убиквитинирует гистон Н3 по лизину 24 [5]. Гистоны обогащены данной меткой в областях интенсивной транскрипции. Нами было показано, что пролин-богатый участок MSL2 может участвовать в активации комплексом дозовой компенсации транскрипции гена roX2. Известно, что неструктурированные пролин-богатые участки способны стимулировать транскрипцию, привлекая и стабилизируя на промоторах транскрипционные комплексы. Интересно, что MSL1 также независимо от комплекса дозовой компенсации стимулирует транскрипцию путем стабилизации связывания с промоторами циклин-зависимой киназы CDK7, которая ускоряет выход РНК-полимеразы II из состояния паузинга [50].
В заключение следует отметить, что полученные нами данные показывают, что сниженный уровень РНК roX у самок, экспрессирующих MSL2ΔP, негативно влияет на эффективность формирования КДК. Это проявляется в снижении количества связанных с СПП roX белков MSL1/MSL2. Это является дополнительным подтверждением ключевой роли РНК roX в организации дозовой компенсации.
Вклад авторов. П.Г. Георгиев, О.Г. Максименко – концепция и руководство работой; Е.А. Тихонова, О.Г. Максименко – проведение экспериментов; Е.А. Тихонова, П.Г. Георгиев, О.Г. Максименко – обсуждение результатов исследования; П.Г. Георгиев, О.Г. Максименко – написание текста.
Финансирование. Работа выполнена при финансовой поддержке Российского научного фонда (грант № 21-14-00211).
Благодарности. В работе использовали оборудование Центра высокоточного редактирования и генетических технологий для биомедицины ИБГ РАН, а также оборудование, приобретенное при финансовой поддержке Министерства образования и науки РФ в рамках соглашения № 075-15-2021-668.
Конфликт интересов. Авторы заявляют об отсутствии конфликта интересов.
Соблюдение этических норм. Все применимые международные, национальные и/или институциональные принципы ухода и использования животных были соблюдены.
About the authors
E. A. Tikhonova
Institute of Gene Biology, Russian Academy of Sciences
Author for correspondence.
Email: maksog@mail.ru
Russian Federation, Moscow
P. G. Georgiev
Institute of Gene Biology, Russian Academy of Sciences
Email: maksog@mail.ru
Russian Federation, Moscow
O. G. Maksimenko
Institute of Gene Biology, Russian Academy of Sciences
Email: maksog@mail.ru
Russian Federation, Moscow
References
- Samata, M., and Akhtar, A. (2018) Dosage compensation of the X chromosome: a complex epigenetic assignment involving chromatin regulators and long noncoding RNAs, Annu. Rev. Biochem., 87, 323-350, https://doi.org/10.1146/annurev-biochem-062917-011816.
- Kuroda, M. I., Hilfiker, A., and Lucchesi, J. C. (2016) Dosage compensation in Drosophila – a model for the coordinate regulation of transcription, Genetics, 204, 435-450, https://doi.org/10.1534/genetics.115.185108.
- Lucchesi, J. C. (2018) Transcriptional modulation of entire chromosomes: dosage compensation, J. Genet., 97, 357-364.
- Straub, T., and Becker, P. B. (2011) Transcription modulation chromosome-wide: universal features and principles of dosage compensation in worms and flies, Curr. Opin. Genet. Dev., 21, 147-153, https://doi.org/10.1016/j.gde. 2011.01.012.
- Wu, L., Zee, B. M., Wang, Y., Garcia, B. A., and Dou, Y. (2011) The RING finger protein MSL2 in the MOF complex is an E3 ubiquitin ligase for H2B K34 and is involved in crosstalk with H3 K4 and K79 methylation, Mol. Cell, 43, 132-144, https://doi.org/10.1016/j.molcel.2011.05.015.
- Samata, M., Alexiadis, A., Richard, G., Georgiev, P., Nuebler, J., Kulkarni, T., Renschler, G., Basilicata, M. F., Zenk, F. L., Shvedunova, M., Semplicio, G., Mirny, L., Iovino, N., and Akhtar, A. (2020) Intergenerationally maintained histone H4 lysine 16 acetylation is instructive for future gene activation, Cell, 182, 127-144.e23, https://doi.org/ 10.1016/j.cell.2020.05.026.
- Zhou, S., Yang, Y., Scott, M. J., Pannuti, A., Fehr, K. C., Eisen, A., Koonin, E. V., Fouts, D. L., Wrightsman, R., Manning, J. E., and Lucchessi, J. C. (1995) Male-specific lethal 2, a dosage compensation gene of Drosophila, undergoes sex-specific regulation and encodes a protein with a RING finger and a metallothionein-like cysteine cluster, EMBO J., 14, 2884-2895.
- Villa, R., Forne, I., Muller, M., Imhof, A., Straub, T., and Becker, P. B. (2012) MSL2 combines sensor and effector functions in homeostatic control of the Drosophila dosage compensation machinery, Mol. Cell, 48, 647-654, https:// doi.org/10.1016/j.molcel.2012.09.012.
- Schunter, S., Villa, R., Flynn, V., Heidelberger, J. B., Classen, A.-K., Beli, P., and Becker, P. B. (2017) Ubiquitylation of the acetyltransferase MOF in Drosophila melanogaster, PLoS One, 12, e0177408, https://doi.org/10.1371/journal.pone.0177408.
- Lyman, L. M., Copps, K., Rastelli, L., Kelley, R. L., and Kuroda, M. I. (1997) Drosophila male-specific lethal-2 protein: structure/function analysis and dependence on MSL-1 for chromosome association, Genetics, 147, 1743-1753.
- Hallacli, E., Lipp, M., Georgiev, P., Spielman, C., Cusack, S., Akhtar, A., and Kadlec, J. (2012) Msl1-mediated dimerization of the dosage compensation complex is essential for male X-chromosome regulation in Drosophila, Mol. Cell, 48, 587-600, https://doi.org/10.1016/j.molcel.2012.09.014.
- Copps, K., Richman, R., Lyman, L. M., Chang, K. A., Rampersad-Ammons, J., and Kuroda, M. I. (1998) Complex formation by the Drosophila MSL proteins: role of the MSL2 RING finger in protein complex assembly, EMBO J., 17, 5409-5417, https://doi.org/10.1093/emboj/17.18.5409.
- Gu, W., Szauter, P., and Lucchesi, J. C. (1998) Targeting of MOF, a putative histone acetyl transferase, to the X chromosome of Drosophila melanogaster, Dev. Genet., 22, 56-64, https://doi.org/10.1002/(SICI)1520-6408(1998)22:1<56:: AID-DVG6>3.0. CO;2-6.
- Kadlec, J., Hallacli, E., Lipp, M., Holz, H., Sanchez-Weatherby, J., Cusack, S., and Akhtar, A. (2011) Structural basis for MOF and MSL3 recruitment into the dosage compensation complex by MSL1, Nat. Struct. Mol. Biol., 18, 142-149, https://doi.org/10.1038/nsmb.1960.
- Scott, M. J., Pan, L. L., Cleland, S. B., Knox, A. L., and Heinrich, J. (2000) MSL1 plays a central role in assembly of the MSL complex, essential for dosage compensation in Drosophila, EMBO J., 19, 144-155, https://doi.org/10.1093/emboj/19.1.144.
- Lee, C. G., Chang, K. A., Kuroda, M. I., and Hurwitz, J. (1997) The NTPase/helicase activities of Drosophila maleless, an essential factor in dosage compensation, EMBO J., 16, 2671-2681, https://doi.org/10.1093/emboj/16.10.2671.
- Ilik, I. A., Quinn, J. J., Georgiev, P., Tavares-Cadete, F., Maticzka, D., Toscano, S., Wan, Y., Spitale, R. C., Luscombe, N., Backofen, R., Chang, H. Y., and Akhtar, A. (2013) Tandem stem-loops in roX RNAs act together to mediate X chromosome dosage compensation in Drosophila, Mol. Cell, 51, 156-173, https://doi.org/10.1016/j.molcel.2013.07.001.
- Maenner, S., Muller, M., Frohlich, J., Langer, D., and Becker, P. B. (2013) ATP-dependent roX RNA remodeling by the helicase maleless enables specific association of MSL proteins, Mol. Cell, 51, 174-184, https://doi.org/10.1016/ j.molcel.2013.06.011.
- Fauth, T., Muller-Planitz, F., Konig, C., Straub, T., and Becker, P. B. (2010) The DNA binding CXC domain of MSL2 is required for faithful targeting the dosage compensation complex to the X chromosome, Nucleic Acids Res., 38, 3209-3221, https://doi.org/10.1093/nar/gkq026.
- Zheng, S., Villa, R., Wang, J., Feng, Y., Becker, P. B., and Ye, K. (2014) Structural basis of X chromosome DNA recognition by the MSL2 CXC domain during Drosophila dosage compensation, Genes Dev., 28, 2652-2662, https:// doi.org/10.1101/gad. 250936.114.
- Alekseyenko, A. A., Peng, S., Larschan, E., Gorchakov, A. A., Lee, O. K., Kharchenko, P., McGrath, S. D., Wang, C. I., Mardis, E. R., Park, P. J., and Kuroda, M. I. (2008) A sequence motif within chromatin entry sites directs MSL establishment on the Drosophila X chromosome, Cell, 134, 599-609, https://doi.org/10.1016/j.cell.2008.06.033.
- Straub, T., Grimaud, C., Gilfillan, G. D., Mitterweger, A., and Becker, P. B. (2008) The chromosomal high-affinity binding sites for the Drosophila dosage compensation complex, PLoS Genet., 4, e1000302, https://doi.org/10.1371/journal.pgen.1000302.
- Villa, R., Schauer, T., Smialowski, P., Straub, T., and Becker, P. B. (2016) PionX sites mark the X chromosome for dosage compensation, Nature, 537, 244-248, https://doi.org/10.1038/nature19338.
- Soruco, M. M., Chery, J., Bishop, E. P., Siggers, T., Tolstorukov, M. Y., Leydon, A. R., Sugden, A. U., Goebel, K., Feng, J., Xia, P., Vedenko, A., Bulyk, M. L., Park, P. J., and Larschan, E. (2013) The CLAMP protein links the MSL complex to the X chromosome during Drosophila dosage compensation, Genes Dev., 27, 1551-1556, https://doi.org/10.1101/gad.214585.113.
- Tikhonova, E., Fedotova, A., Bonchuk, A., Mogila, V., Larschan, E. N., Georgiev, P., and Maksimenko, O. (2019) The simultaneous interaction of MSL2 with CLAMP and DNA provides redundancy in the initiation of dosage compensation in Drosophila males, Development, 146, https://doi.org/10.1242/dev.179663.
- Tikhonova, E., Mariasina, S., Efimov, S., Polshakov, V., Maksimenko, O., Georgiev, P., and Bonchuk, A. (2022) Structural basis for interaction between CLAMP and MSL2 proteins involved in the specific recruitment of the dosage compensation complex in Drosophila, Nucleic Acids Res., 50, 6521-6531, https://doi.org/10.1093/nar/gkac455.
- Albig, C., Tikhonova, E., Krause, S., Maksimenko, O., Regnard, C., and Becker, P. B. (2019) Factor cooperation for chromosome discrimination in Drosophila, Nucleic Acids Res., 47, 1706-1724, https://doi.org/10.1093/nar/gky1238.
- Tikhonova, E., Mariasina, S., Arkova, O., Maksimenko, O., Georgiev, P., and Bonchuk, A. (2022) Dimerization activity of a disordered N-terminal domain from Drosophila CLAMP protein, IJMS, 23, 3862, https://doi.org/10.3390/ijms23073862.
- Jordan, W., and Larschan, E. (2021) The zinc finger protein CLAMP promotes long-range chromatin interactions that mediate dosage compensation of the Drosophila male X-chromosome, Epigenet. Chromatin, 14, 29, https:// doi.org/10.1186/s13072-021-00399-3.
- Li, F., Schiemann, A. H., and Scott, M. J. (2008) Incorporation of the noncoding roX RNAs alters the chromatin-binding specificity of the Drosophila MSL1/MSL2 complex, Mol. Cell. Biol., 28, 1252-1264, https://doi.org/10.1128/MCB.00910-07.
- Bischof, J., Maeda, R. K., Hediger, M., Karch, F., and Basler, K. (2007) An optimized transgenesis system for Drosophila using germ-line-specific phiC31 integrases, Proc. Natl. Acad. Sci. USA, 104, 3312-7, https://doi.org/10.1073/pnas.0611511104.
- Murawska, M., and Brehm, A. (2012) Immunostaining of Drosophila polytene chromosomes to investigate recruitment of chromatin-binding proteins, Methods Mol. Biol., 809, 267-77, https://doi.org/10.1007/978-1-61779-376-9_18.
- Maksimenko, O., Bartkuhn, M., Stakhov, V., Herold, M., Zolotarev, N., Jox, T., Buxa, M. K., Kirsch, R., Bonchuk, A., Fedotova, A., Kyrchanova, O., Renkawitz, R., and Georgiev, P. (2015) Two new insulator proteins, Pita and ZIPIC, target CP190 to chromatin, Genome Res., 25, 89-99, https://doi.org/10.1101/gr.174169.114.
- Zolotarev, N., Maksimenko, O., Kyrchanova, O., Sokolinskaya, E., Osadchiy, I., Girardot, C., Bonchuk, A., Ciglar, L., Furlong, E. E. M., and Georgiev, P. (2017) Opbp is a new architectural/insulator protein required for ribosomal gene expression, Nucleic Acids Res., 45, 12285-12300, https://doi.org/10.1093/nar/gkx840.
- Muller, M., Schauer, T., Krause, S., Villa, R., Thomae, A. W., and Becker, P. B. (2020) Two-step mechanism for selective incorporation of lncRNA into a chromatin modifier, Nucleic Acids Res., 48, 7483-7501, https://doi.org/10.1093/ nar/gkaa492.
- Valsecchi, C. I. K., Basilicata, M. F., Georgiev, P., Gaub, A., Seyfferth, J., Kulkarni, T., Panhale, A., Semplicio, G., Manjunath, V., Holz, H., Dasmeh, P., and Akhtar, A. (2021) RNA nucleation by MSL2 induces selective X chromosome compartmentalization, Nature, 589, 137-142, https://doi.org/10.1038/s41586-020-2935-z.
- Villa, R., Jagtap, P. K. A., Thomae, A. W., Campos Sparr, A., Forne, I., Hennig, J., Straub, T., and Becker, P. B. (2021) Divergent evolution toward sex chromosome-specific gene regulation in Drosophila, Genes Dev., https://doi.org/ 10.1101/gad.348411.121.
- Kelley, R. L., Solovyeva, I., Lyman, L. M., Richman, R., Solovyev, V., and Kuroda, M. I. (1995) Expression of msl-2 causes assembly of dosage compensation regulators on the X chromosomes and female lethality in Drosophila, Cell, 81, 867-877, https://doi.org/10.1016/0092-8674(95)90007-1.
- Kelley, R. L., Wang, J., Bell, L., and Kuroda, M. I. (1997) Sex lethal controls dosage compensation in Drosophila by a non-splicing mechanism, Nature, 387, 195-9, https://doi.org/10.1038/387195a0.
- Bashaw, G. J., and Baker, B. S. (1997) The regulation of the Drosophila gene reveals a function for in translational control, Cell, 89, 789-798, https://doi.org/10.1016/S0092-8674(00)80262-7.
- Meller, V. H., and Rattner, B. P. (2002) The roX genes encode redundant male-specific lethal transcripts required for targeting of the MSL complex, EMBO J., 21, 1084-1091, https://doi.org/10.1093/emboj/21.5.1084.
- Li, F., Parry, D. A., and Scott, M. J. (2005) The amino-terminal region of Drosophila MSL1 contains basic, glycine-rich, and leucine zipper-like motifs that promote X chromosome binding, self-association, and MSL2 binding, respectively, Mol. Cell. Biol., 25, 8913-8924, https://doi.org/10.1128/MCB.25.20.8913-8924.2005.
- Demakova, O. V., Kotlikova, I. V., Gordadze, P. R., Alekseyenko, A. A., Kuroda, M. I., and Zhimulev, I. F. (2003) The MSL complex levels are critical for its correct targeting to the chromosomes in Drosophila melanogaster, Chromosoma, 112, 103-115, https://doi.org/10.1007/s00412-003-0249-1.
- Palmer, M. J., Richman, R., Richter, L., and Kuroda, M. I. (1994) Sex-specific regulation of the male-specific lethal-1 dosage compensation gene in Drosophila, Genes Dev., 8, 698-706, https://doi.org/10.1101/gad.8.6.698.
- Meller, V. H., Wu, K. H., Roman, G., Kuroda, M. I., and Davis, R. L. (1997) roX1 RNA paints the X chromosome of male Drosophila and is regulated by the dosage compensation system, Cell, 88, 445-457.
- Rattner, B. P., and Meller, V. H. (2004) Drosophila male-specific lethal 2 protein controls sex-specific expression of the roX genes, Genetics, 166, 1825-32.
- Bai, X., Alekseyenko, A. A., and Kuroda, M. I. (2004) Sequence-specific targeting of MSL complex regulates transcription of the roX RNA genes, EMBO J., 23, 2853-61, https://doi.org/10.1038/sj.emboj.7600299.
- Urban, J., Kuzu, G., Bowman, S., Scruggs, B., Henriques, T., Kingston, R., Adelman, K., Tolstorukov, M., and Larschan, E. (2017) Enhanced chromatin accessibility of the dosage compensated Drosophila male X-chromosome requires the CLAMP zinc finger protein, PLoS One, 12, e0186855, https://doi.org/10.1371/journal.pone.0186855.
- Valsecchi, C. I. K., Basilicata, M. F., Semplicio, G., Georgiev, P., Gutierrez, N. M., and Akhtar, A. (2018) Facultative dosage compensation of developmental genes on autosomes in Drosophila and mouse embryonic stem cells, Nat. Commun., 9, 3626, https://doi.org/10.1038/s41467-018-05642-2.
- Chlamydas, S., Holz, H., Samata, M., Chelmicki, T., Georgiev, P., Pelechano, V., Dundar, F., Dasmeh, P., Mittler, G., Cadete, F. T., Ramírez, F., Conrad, T., Wei, W., Raja, S., Manke, T., Luscombe, N. M., Steinmetz, L. M., and Akhtar, A. (2016) Functional interplay between MSL1 and CDK7 controls RNA polymerase II Ser5 phosphorylation, Nat. Struct. Mol. Biol., 23, 580-589, https://doi.org/10.1038/nsmb.3233.
Supplementary files






