Functional Analysis of the Channel Rhodopsin Genes from the Green Algae of the White Sea Basin
- Authors: Karpova O.V.1, Vinogradova E.N.1,2, Moisenovich A.M.1, Pustovit O.B.1, Ramonova А.А.1, Abramochkin D.V.1, Lobakova E.S.1
-
Affiliations:
- Lomonosov Moscow State University
- National Research Center “Kurtchatov Institute”
- Issue: Vol 89, No 8 (2024)
- Pages: 1322-1333
- Section: Articles
- URL: https://medbiosci.ru/0320-9725/article/view/277370
- DOI: https://doi.org/10.31857/S0320972524080023
- EDN: https://elibrary.ru/KEECUH
- ID: 277370
Cite item
Full Text
Abstract
Optogenetics as the method of light-controlled regulation of cellular processes is based on the use of the channel rhodopsins that directly generate photoinduced currents. The largest number of channel rhodopsin genes has been identified in the green microalgae Chlorophyta, and the demand for increasing the number of functionally characterized channel rhodopsins and the diversity of their photochemical parameters keeps growing. We performed the expression analysis of cation channel rhodopsin (CCR) genes in natural isolates of microalgae of the genera Haematococcus and Bracteacoccus from the unique Polar Circle region. The identified full-length CCR transcript of H. lacustris is the product of alternative splicing and encodes the Hl98CCR2 protein with no photochemical activity. The 5′-partial fragment of the B. aggregatus CCR transcript encodes the Ba34CCR protein containing a conserved TM1–TM7 membrane domain and a short cytosolic fragment. Upon heterologous expression of the TM1–TM7 fragment in CHO-K1 cell culture, light-dependent current generation was observed, and its parameters correspond to the characteristics of the CCR. The first discovered functional channel rhodopsin of Bracteacoccus has no close CCR homologs and may be of interest as a candidate for optogenetics.
Full Text
Принятые сокращения: CCR – катионные канальные родопсины; RACE – метод быстрой амплификации концов кДНК.
ВВЕДЕНИЕ
Канальные родопсины представляют особую группу интегральных мембранных ретиналь-связывающих белков, которые в ответ на активацию светом напрямую осуществляют пассивный ионный транспорт, в отличие от остальных родопсинов (в частности, зрительных), регулирующих ионные каналы опосредованно, через активацию энзиматических каскадов [1]. В природе канальные родопсины обнаружены преимущественно у подвижных фототрофных организмов, микроводорослей Chlorophyta и Cryptophyta, где выполняют функции фоторецепторов, участвующих в фототаксисе. Впервые фотоэлектрический ответ при фототаксисе in vivo был показан на клетках зеленой водоросли Haematococcus pluvialis [2] и впоследствии детально изучен на зеленой водоросли Chlamydomonas reinhardtii [3]. Идентифицированные фоторецепторы CrChR1 и CrChR2 C. reinhardtii являются катионными канальными родопсинами (CCR) и различаются как по параметрам фотоиндукции, так и по кинетике фотоэлектрического ответа [3, 4]. Предполагается, что основную роль при фототаксисе выполняет CrChR2, в то время как CrChR1 участвует в защите от света высокой интенсивности.
Благодаря своим уникальным качествам канальные родопсины нашли широкое применение в оптогенетике – методе светоуправляемой регуляции процессов в клетке. В оптогенетическом эксперименте при гетерологичной экспрессии в клетках-мишенях гены канальных родопсинов и ионных помп со специфичностью к катионам и анионам обеспечивают деполяризацию и гиперполяризацию клеточной мембраны и позволяют таким образом регулировать нейрональную активность [5]. Несмотря на огромный прогресс в поиске новых генов канальных родопсинов методами геномного анализа, количество генов, кодирующих белки с экспериментально подтвержденной функциональной активностью, все еще очень ограничено [6]. В результате до сих пор для оптогенетических исследований наиболее изученным и применяемым в различных модификациях остается катионный канальный родопсин CrChR2 зеленой водоросли C. reinhardtii.
Наш проект нацелен на поиск новых генов канальных родопсинов у одноклеточных водорослей Chlorophyta и Cryptophyta Беломорского бассейна и базируется на уникальной коллекции природных изолятов микроводорослей NAMSU (https://depo.msu.ru/open/public/search?collection=algabiotech), созданной на кафедре биоинженерии биологического факультета МГУ. Представленные здесь результаты получены в продолжение нашего исследования по поиску новых CCR в зеленых водорослях Haematococcus и Bracteacoccus. Ранее с помощью разработанного нами ПЦР-теста впервые было показано наличие гена CCR (34CCR) в микроводоросли рода Bracteacoccus; также в двух изолятах Haematococcus lacustris были обнаружены гены CCR (37CCR и негомологичные гены 98CCR1, 98CCR1-1), соответствующие уже идентифицированным генам CCR H. lacustris [7]. Таким образом, данный ПЦР-тест оказался эффективен не только для анализа таксономической группы на присутствие генов CCR, но и для анализа мультигенных семейств CCR.
Для изучения экспрессии обнаруженных CCR-генов Haematococcus и Bracteacoccus были получены их транскрипты, проведен структурный анализ их белковых продуктов (Hl98CCR2 и Ba34CCR) и определена функциональная активность Hl98CCR2 и Ba34CCR при гетерологичной экспрессии в культуре клеток китайского хомячка СНО-К1. Мы показали, что белки Hl98CCR2 и Ba34CCR содержат 7 консервативных мембранных участков (ТМ1–ТМ7) трансмембранной локализации и способны к образованию гомодимеров, что типично для пространственной структуры канальных родопсинов. В электрофизиологических экспериментах с трансфицированными клетками СНО-К1 по методике пэтч-кламп было показано, что экспрессируемый белок Ba34CCR способен к светозависимой генерации тока и по параметрам сопоставим с катионным канальным родопсином CrChR2 C. reinhardtii. Таким образом, мы впервые обнаружили и охарактеризовали функциональный катионный канальный родопсин из зеленой микроводоросли Bracteacoccus.
МАТЕРИАЛЫ И МЕТОДЫ
Происхождение штаммов зеленых водорослей (Chlorophyta) и условия культивирования подробно описаны ранее [7]. Для выделения тотальной РНК использовали активно растущие культуры H. lacustris NAMSU-BM-7/15 и B. aggregatus NAMSU-BM-5/15 в среде BG-11 при инкубации в течение 1–2 недель при 25 °С и освещении белым светом 40 мкмоль квантов ФАР м−2·с−1.
Выделение РНК и получение CCR-специфических транскриптов. Суммарную РНК выделяли из 5–10 мл культур с помощью набора RNeasy plus («Qiagen», США). Для экстракции РНК образцы (~100 мг сырого веса) лизировали механическим разрушением в дезинтеграторе FastPrep-24™ 5G («MP Biomedicals», США) в присутствии микробусин Lysing Matrix type A. Для приготовления кДНК брали 250 нг РНК; полноразмерные транскрипты получали по методу быстрой амплификации концов кДНК (RACE) с использованием набора Мint–RАСЕ («Евроген», Россия). Полученные ПЦР-продукты анализировали электрофорезом в 1%-ной агарозе и элюировали из геля с помощью набора Cleanup Mini («Евроген»). Далее, ПЦР-продукты секвенировали по методу Сэнгера (ЦПК «Геном» при ИМБ РАН, Россия), последовательности выравнивали и совмещали по участкам гомологии (BLASTn, NCBI).
Структурно-функциональные характеристики транслированных продуктов CCR-специфических транскриптов и 3Д-моделирование. Для анализа транслированных аминокислотных последовательностей продуктов полученных CCR-транскриптов использовали построение гомологии с ранее идентифицированными белками CCR Chlorophyta методом множественного выравнивания CLUSTAL Omega (https://www.ebi.ac.uk/Tools/msa/clustalo/). 3Д-Моделирование выполняли в программе SWISS-MODEL (https:// swissmodel.expasy.org/) с использованием кристаллической структуры CrChR2 C. reinhardtii в качестве матрицы.
Гетерологичная экспрессия родопсинов в культуре клеток СНО-К1. Конструирование экспрессионных плазмид. Для экспрессии в клетках млекопитающих нуклеотидные последовательности транскриптов Hl98CCR2 (полная рамка считывания, 350 а.о.) и Ba34CCR (1–295 а.о.) были кодон-оптимизированы (GeneArt; «Thermo Fisher Scientific», США), выполнен химический синтез обоих генов («Евроген») и проведено их субклонирование в экспрессионный вектор pcDNA3.1 eYFP[8] по рестрикционным сайтам BamHI и NotI.
Трансфекция экспрессионных плазмид в культуру клеток СНО-К1. Для гетерологичной экспрессии белков Ba34CCR и Hl98CCR2 использовали иммортализованную линию эпителиальных клеток яичников китайского хомячка Cricetulus griseus СНО-К1 (Chinese Hamster Ovary cells). Трансфекцию клеток экспрессионными векторами pcDNA3.1 eYFP. Ba34CCR и pcDNA3.1 eYFP. Hl98CCR2 выполняли с использованием реагента Lipofectamine® LTX with Plus™ Reagent («Thermo Fisher Scientific»). Маркером успешной трансфекции являлась флуоресценция клеток под действием света при длине волны 490 нм. Трансфицированные клетки содержали в стандартных условиях культивирования в питательной среде DMEM/F12 («Gibco», «Thermo Fisher Scientific», США) с добавлением 10% эмбриональной бычьей сыворотки (FBS; «HyClone», США), 2 мМ глутамина («Sigma-Aldrich», США) и 100 мкг/мл пенициллин-стрептомицина («Gibco», «Thermo Fisher Scientific») при 37 °C в атмосфере 21% О2 и 5% СО2. Через 24 ч после трансфекции в культуральную среду добавляли 1 мкМ транс-ретиналя R2500 («SigmaAldrich»).
Флуоресцентная микроскопия экспрессированных родопсинов. Для определения локализации экспрессированных белков Ba34CCR и Hl98CCR2 трансфицированные клетки линии СНО-К1 обрабатывали флуоресцентными красителями, специфическими для цитоплазматических мембран (CellBrite Red; «Biotium», Великобритания) и ядер (Hoechst 33342, «Thermo Fisher Scientific»). Для этого клетки инкубировали с 10 мкМ CellBrite Red в нормальной среде, содержащей 1% ДМСО и 5 мкг/мл Hoechst 33342, в течение 15 мин, дважды промывали буфером PBS и один раз – DMEM. Прижизненные изображения были получены с использованием системы жизнеобеспечения на микроскопе Eclipse Ti-E с конфокальным модулем А1 («Nikon Corporation», Япония) и объективом Apo TIRF 63×/1,49. Все захваты изображений были получены при одинаковых настройках динамического диапазона.
Определение фотоэлектрической активности родопсинов Ba34CCR и Hl98CCR2. Электрофизиологические эксперименты проводили через 48 ч после трансфекции. Светоиндуцированный ток Hl98CCR2 (I98) или Ba34CCR (I34) регистрировали в трансфицированных клетках СНО-К1 с помощью техники пэтч-кламп в конфигурации whole-cell в режиме фиксации потенциала. Использовали усилитель Axopatch 200А («Molecular Devices», США).
Покровное стекло с культурой СНО-К1 помещали в экспериментальную камеру и перфузировали при комнатной температуре (23 ± 0,5 °C) раствором следующего состава: 150 мМ NaCl; 5,4 мМ KCl; 1,8 мМ CaCl2; 1,2 мМ MgCl2; 10 мМ глюкозы; 10 мМ HEPES (pH 7,6). Для регистрации выбирали только клетки, испускавшие зеленое флуоресцентное свечение при облучении их возбуждающим светом с длиной волны 490 нм. Пэтч-пипетки сопротивлением 2–2,5 МОм изготовляли из боросиликатного стекла («Sutter», США) и заполняли раствором следующего состава: 140 мМ KCl; 1 мМ MgCl2; 5 мМ EGTA; 4 мМ MgATP; 10 мМ HEPES; 0,03 мМ Na2GTP (pH 7,2). Перед началом регистрации тока компенсировали емкость пипетки, емкость исследуемой клетки и сопротивление доступа, а также выключали как проходящий свет, так и свет с длиной волны 490 нм. При обработке данных амплитуды токов нормировали на емкость клетки и выражали в пА/пФ.
Для регистрации I98 и I34 использовали два различных протокола, позволяющих изучить соответственно зависимость плотности токов от интенсивности возбуждающего света и вольтамперную зависимость токов. В обоих протоколах использовали поддерживаемый потенциал –60 мВ. В первом протоколе устанавливали значение потенциала, равное 0 мВ, а затем включали свет 490 нм на 1 с; возникающий при этом выходящий ток являлся светоиндуцированным, поскольку ток утечки при потенциале 0 мВ отсутствует. Последовательно подавали свет интенсивностью 1, 2, 3, 5, 10, 20, 50 и 100% от максимально возможной для источника света CoolLED pE-100 («CoolLED», Великобритания). Абсолютные значения интенсивности света определяли с помощью датчика PM160T («Thorlabs», США). Во втором протоколе потенциал ступенчато изменяли от поддерживаемого потенциала до значений от –100 до +60 мВ с шагом 20 мВ на 2 с, при этом во время каждой из ступенек на 1 с включали свет 490 нм с интенсивностью 50% от максимума. Светоиндуцированный ток в этом случае вычисляли как разность между током в присутствии и при отсутствии возбуждающего света при каждом из значений мембранного потенциала. В обоих случаях измеряли как максимальное (пиковое) значение светоиндуцированного тока, так и уровень плато тока (среднее значение тока в интервале 500–1000 мс подачи света). Статистическую обработку результатов и построение графиков проводили с помощью программы GraphPad Prism 7. Данные представлены в виде среднего ± стандартная ошибка среднего.
РЕЗУЛЬТАТЫ ИССЛЕДОВАНИЯ
Получение CCR-транскриптов из зеленых микроводорослей Haematococcus и Bracteacoccus. Суммарную РНК Haematococcus и Bracteacoccus выделяли, как описано в разделе «Материалы и методы», после чего CCR-специфические транскрипты получали по методу быстрой амплификации концов кДНК (RACE). Процедуру RACE выполняли последовательно за 3 раунда ПЦР, согласно табл. 1.
Таблица 1. ПЦР-праймеры для амплификации кДНК CCR Haematococcus и Bracteacoccus
RACE, раунды | Ген-специфические праймеры | ||
Haematococcus | Bracteacoccus | ||
RACE 5′ | раунд 1 | CCR_rev: CCCTTGGGMACDGTRTGGTA | 34CCR-ORF_rev: ACCACAGTGTGCGCGACGA |
раунд 2 | Hae-687_rev: GTTGGGTGGACTCATAGCCGCAG | 34CCR1_rev: CCGTAGCACAAACCAATGCAGA | |
раунд 3 | 98CCR1_rev: GGTGCGTTTGGAGTAGTCATCC | 34CCR2_rev: CAAACCCGTCAGGTTGGACAAG | |
RACE 3′ | раунд 1 | CCR_fwd: YGGHTGGGARGAGRTBTACGT | 34CCR1_fwd: CTTGTCCAACCTGACGGGTTTG |
раунд 2 | Hae-536_fwd: GGAGTGGTTACTGTCATGCCCAGT | 34CCR2_fwd: TCTGCATTGGTTTGTGCTACGG | |
раунд 3 | 98CCR1_ fwd: GGATGACTACTCCAAACGCACC | 34CCR3_fwd: TCGTCGCGCACACTGTGGT | |
В результате проделанной работы были получены полноразмерный транскрипт гена CCR H. lacustris NAMSU-BM-7/15 и 5′-концевой фрагмент транскрипта гена CCR B. aggregatus NAMSU-BM-5/15.
Транскрипт CCR Haematococcus не является продуктом ни одного из идентифицированных нами генов: 98CCR1 (GenBank: ON643073.1) и 98CCR1-1 (GenBank: ON643074.1), как предполагалось исходно, но впоследствии мы идентифицировали его как ген 98CCR2 (данные не приведены). Гомология между полученным транскриптом Hl98CCR2 (GenBank: PP103616) и геном 98CCR1 составляет 81,9%.
Нам не удалось получить полноразмерный транскрипт гена CCR Bracteacoccus NAMSU-BM-5/15, но определено, что 5′-концевой фрагмент транскрипта Ba34CCR (GenBank: PP103617) является продуктом ранее идентифицированного гена 34CCR (GenBank: ON643076.1). К настоящему времени транскрипт Ba34CCR целиком прокартирован по геномной последовательности; установлено, что соответствующий участок гена содержит 4 интрона.
Структурно-функциональные характеристики белковых продуктов Hl98CCR2, Ba34CCR и 3Д-моделирование. Для определения структурно-функциональных характеристик использовали построение гомологии путем выравнивания транслированных аминокислотных последовательностей нативных CCR-транскриптов, полученных методом гомологичного клонирования [9] либо идентифицированных при анализе транскриптомов [3, 10, 11].
На рис. 1 представлено выравнивание транслированных аминокислотных последовательностей продуктов генов CCR Haematococcus и их нативных транскриптов. Как показано на рис. 1, продукты Hl37CCR, Hl98CCR1, Hl98CCR2 и Hl98CCR1-1 содержат 7 мембранных спиралей и консервативные аминокислотные остатки, типичные для канальных родопсинов. Присутствуют участок связывания ретиналя Lys257, Glu (82, 83, 101 и 123), а также Glu90, определяющий специфичность родопсинов к переносу катионов [1, 6]. Также консервативными являются Glu235 и Ser245, участвующие в определении рН-зависимости спектральных характеристик CCR-белков. Как было показано Hou et al. [9] на CCR Mesostigma viride, замена Ser в положении 245 на Glu приводила к полной потере канальной активности. Ser321 является единственным сайтом фосфорилирования белка CrChR2, который располагается в консервативном участке цитозольной петли, примыкающей к трансмембранному домену ТМ7 (helix 7). Мы не смогли определить наличие сайта фосфорилирования у Hl98CCR2, поскольку 3′-конец транскрипта является низкогомологичным.
Рис. 1. Выравнивание транслированных аминокислотных последовательностей (CLUSTAL Omega) продуктов генов CCR Haematococcus и их нативных транскриптов. Hl37CCR, 94 а.о.; Hl98CCR1, 84 а.о.; Hl98CCR1-1, 97 а.о. – фрагменты генов CCR H. lacustris [7]; Hl98CCR2, 350 а.о. – нативный транскрипт гена 98CCR2; нативные транскрипты – HpChR1 H. pluvialis (lacustris), 677 а.о. (GenBank: JN596950, [9]); HpChR H. pluvialis (lacustris), 449 а.о. [11]; HNG2ChR Haematococcus sp. NG2, 350 а.о. [11]; HdChR H. droebakensis (GenBank: KF992059, 307 а.о. [10]); CrChR2 C. reinhardtii, 737 а.о. (GenBank: AF508966, [3]). Функционально значимые аминокислотные остатки (даны в нумерации CrChR2) выделены цветом: Glu (82, 83, 90, 97, 101 и 123) – красным; Glu235 и Ser245 – голубым; Lys257 – зеленым; Ser321 – желтым
Ближайшим гомологом продукта частичного транскрипта Ba34CCR B. aggregatus NAMSU-BM-5/15 является CrChR2 C. reinhardtii (59,2% идентичности при 73% покрытия последовательности). На рис. 2 представлено выравнивание транслированных аминокислотных последовательностей Ba34CCR и нативных CCR-транскриптов из разных видов Chlamydomonas. Транскрипт Ba34CCR кодирует целиком мембранный фрагмент ТМ1–ТМ7 со всеми консервативными аминокислотными остатками в наличии и уникальный Lys-обогащенный фрагмент, не имеющий гомологии.
Рис. 2. Выравнивание транслированных аминокислотных последовательностей (CLUSTAL Omega) продуктов нативных CCR-транскриптов Bracteacoccus и Chlamydomonas. Ba34CCR, 325 а.о. – частичный транскрипт гена 34CCR B. aggregatus NAMSU-BM-5/15; нативные транскрипты – CrChR2 C. reinhardtii, 737 а.о. (GenBank: AF508966, [3]); CaChR1 C. augustae, 715 а.о. (GenBank: JN596951, [9]); CraChR2 C. raudensis, 635 а.о. (GenBank: JN596949, [9]); CyChR1 C. yellowstonensis, 717 а.о. (GenBank: JN596948, [9]). Функционально значимые аминокислотные остатки (даны в нумерации CrChR2) выделены цветом: Glu (82, 83, 90, 97, 101 и 123) – красным; Glu235 и Ser245 – голубым; Lys257 – зеленым; Ser321 – желтым
Таким образом, на основании анализа первичной структуры продуктов нативных транскриптов Hl98CCR2 и Ba34CCR мы делаем вывод, что кодируемые белки содержат 7 консервативных мембранных участков (ТМ1–ТМ7), наряду с функционально значимыми аминокислотными остатками, характерными для канальных родопсинов. 3Д-Модели белков Hl98CCR2 и Ba34CCR также продемонстрировали типичную для канальных родопсинов пространственную структуру: трансмембранную локализацию фрагмента ТМ1–ТМ7 и формирование гомодимеров (рис. 3). Эти результаты позволяют идентифицировать белки Hl98CCR2 и Ba34CCR как канальные родопсины и указывают на их возможную функциональную активность.
Рис. 3. 3Д-Модели идентифицированных канальных родопсинов (SWISSMODEL) Ba34CCR (а) и Hl98CCR2 (б). В качестве матрицы взята 6eid.1.A, кристаллическая структура CrChR2 C. reinhardtii. N и C указывают локализацию концов полипептидной цепи. Цветовой код (от красного к синему) показывает уровень гомологии с матрицей
Определение функциональной активности канальных родопсинов Ba34CCR и Hl98CCR2. Эта задача была выполнена на экспериментальной базе, впервые предложенной Nagel et al. [12, 13]. Было показано, что при экспрессии в ооцитах Xenopus laevis или в животных клетках (HEK293, BHK) канальные родопсины C. reinhardtii функционируют как свето-зависимые катионные каналы. При этом не только полноразмерные белки, но и их ТМ1–ТМ7-фрагменты способны к фотоиндукции ионных токов, которые можно детектировать методом пэтч-кламп (patch-clamp). Таким образом, экспериментальная задача данного этапа заключалась в определении фотоэлектрической активности родопсинов Ba34CCR и Hl98CCR при гетерологичной экспрессии в клетках млекопитающих.
Гетерологичная экспрессия Ba34CCR и Hl98CCR2 в клетках культуры СНО-К1. Для экспрессии в клетках млекопитающих кодон-оптимизированные нуклеотидные последовательности кДНК Hl98CCR2 и Ba34CCR были субклонированы в экспрессионный вектор pcDNA3.1 eYFP, как описано в разделе «Материалы и методы». При этом анализируемые гены транскрибируются с высокоэффективного промотора цитомегаловируса P_CMV и транслируются в одной рамке с YFP в качестве флуоресцентного маркера. Полученные экспрессионные плазмиды pcDNA3.1 eYFP. Ba34CCR и pcDNA3.1 eYFP. Hl98CCR2 использовали для трансфекции иммортализованной линии эпителиальных клеток яичников китайского хомячка СНО-К1. Уровень экспрессии и внутриклеточную локализацию белковых конъюгатов Ba34CCR-YFP и Hl98CCR2-YFP в трансфицированных клетках определяли с помощью прижизненной флуоресцентной микроскопии после обработки клеток специфическими красителями.
Результаты типичного эксперимента представлены на рис. 4. Сравнение собственного свечения YFP-конъюгатов Ba34CCR и Hl98CCR2 c окрашиванием клеток CellBrite Red однозначно определяет локализацию экспрессированных белков в цитоплазматической мембране. При этом уровень экспрессии полноразмерного белка Hl98CCR2 воспроизводимо наблюдался ниже уровня экспрессии мембранного фрагмента ТМ1–ТМ7 белка Ba34CCR.
Рис. 4. Исследование локализации экспрессированных родопсинов Ba34CCR и Hl98CCR2 в клетках СНО-К1 методом прижизненной конфокальной микроскопии: Ba34CCR-YFP (верхний ряд) и Hl98CCR2-YFP (нижний ряд). Клеточные мембраны окрашены CellBrite Red, ядра окрашены Hoechst 33342. Линейка – 10 мкм
Определение фотоэлектрической активности экспрессированных родопсинов Ba34CCR и Hl98CCR2. На рис. 5 показаны результаты экспериментов с клетками СНО-К1, трансфицированными плазмидами pcDNA3.1 eYFP. Ba34CCR и pcDNA3.1 eYFP. Hl98CCR2.
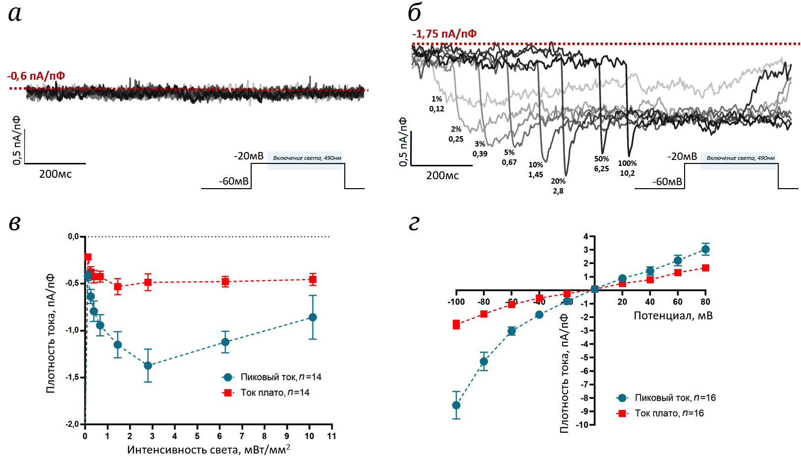
В клетках, экспрессирующих Hl98CCR2, включение света с длиной волны 490 нм при отсутствии проходящего света при мембранном потенциале –20 мВ не вызывало появление выраженного входящего или выходящего тока, I98 (рис. 5, а), либо же этот ток находился на уровне шума. Поэтому исследования зависимости тока от интенсивности и мембранного потенциала провести не удалось.
Рис. 5. Характеристика токов, генерируемых белками Ba34CCR и Hl98CCR2 при экспрессии в клетках СНО-К1. а – Репрезентативный пример оригинальных записей тока через Hl98CCR2 (I98), индуцированного включением света с длиной волны 490 нм, различной интенсивности при уровне потенциала –20 мВ. б – Репрезентативный пример оригинальных записей тока через Ba34CCR (I34) различной интенсивности, индуцированного включением света с длиной волны 490 нм (интенсивность указана у пика каждой из кривых в процентах от максимальной и в абсолютных значениях мВт/мм2), при уровне потенциала –20 мВ. в – Зависимость пикового тока I34 и тока плато I34 от уровня интенсивности света 490 нм. г – Вольтамперные кривые пикового тока и стационарного тока (плато) I34, индуцируемого светом 490 нм, при интенсивности 50% от максимума (6,25 мВт/мм2)
В клетках, экспрессирующих Ba34CCR, включение света с длиной волны 490 нм при отсутствии проходящего света при мембранном потенциале –20 мВ вызывало появление входящего тока, I34 (рис. 5, б), который при значениях интенсивности света от 0,67 мВт/мм2 и выше имел выраженную пиковую компоненту, инактивирующуюся в течение 20–65 мс, и стационарную компоненту (плато). Среднее значение постоянной времени для инактивации пикового I34 при потенциале –60 мВ составило 11,3 ± 0,78 мс (n = 14). Среднее значение деактивации тока плато I34 при выключении света составило 25,5 ± 2,5 мс (n = 14). Наблюдаемая зависимость может быть объяснена десенситизацией каналов, образованных белком Ba34CCR.
Амплитуда пикового тока и тока плато I34 имели позитивную зависимость от интенсивности света 490 нм вплоть до значения 2,8 мВт/мм2. При большем увеличении интенсивности света наблюдали снижение амплитуды пикового тока (рис. 5, б и в). При отрицательных значениях мембранного потенциала как пиковый ток, так и ток плато имеют входящее направление. При переходе через 0 мВ и положительных значениях мембранного потенциала направление тока меняется на выходящее (рис. 5, г). Таким образом, 0 мВ является реверсивным потенциалом для тока I34 при экспериментальных условиях, указанных в разделе «Материалы и методы».
ОБСУЖДЕНИЕ РЕЗУЛЬТАТОВ
С расширением оптогенетических исследований существенно возрастает потребность в увеличении разнообразия функциональных характеристик канальных родопсинов для решения различных экспериментальных задач. Именно поэтому в поисках новых генов-кандидатов для оптогенетики исследователи по-прежнему обращаются к анализу микроводорослей Chlorophyta, огромной группы фототрофных организмов, отличающейся многообразием форм и сред обитания. По данным на 2021 год [6], при тестировании 56 генов CCR Chlorophyta (из 164 идентифицированных) функциональная активность была обнаружена у 40 генов; также появились первые данные об идентификации и функциональной активности генов анионных канальных родопсинов (ACR) у зеленых водорослей [11]. Мы посчитали актуальным проанализировать гены канальных родопсинов природных изолятов микроводорослей родов Haematococcus и Bracteacoccus из Беломорского бассейна и определить функциональную активность их белковых продуктов.
Ранее мы идентифицировали 2 негомологичных CCR-гена в микроводоросли H. lacustris NAMSU-BM-7/15 (98CCR1 и 98CCR1-1), однако при экспрессионном анализе был получен и охарактеризован полноразмерный транскрипт Hl98CCR2, не являющийся продуктом ни одного из вышеперечисленных генов. Таким образом, с помощью быстрой амплификации концов кДНК (RACE) при использовании вырожденных праймеров нам удалось обнаружить третий CCR-ген H. lacustris NAMSU-BM-7/15.
Поскольку на данный момент в базе данных GenBank депонированы уже 7 предсказанных CCR-генов H. lacustris, представлялось актуальным определить гомологи генов 98CCR1-1, 98CCR1 и 98CCR2, идентифицированных нами в штамме H. lacustris NAMSU-BM-7/15. По нашим данным, ген 98CCR1-1 картируется в единственном участке генома, содержащем ген (предположительно) канального родопсина (GenBank: GFH21497). Ген 98CCR1 проявляет одинаковую гомологию (85% идентичности при 95% покрытии последовательности) с двумя областями, содержащими гены канального опсина 1 (GenBank: GFH25618 и GFH12230). Ген 98CCR2 и, соответственно, транскрипт Hl98CCR2 картируются в обширной области 8 т.п.н. контига BLLF01000737, кодирующей ген канального опсина 1 (GenBank: GFH14526). Однако, что примечательно, открытая рамка считывания Hl98CCR2 не соответствует модельной сборке белка GFH14526. На основании этих результатов мы делаем вывод, что нативный транскрипт Hl98CCR2 является одним из вариантов альтернативного сплайсинга.
С учетом этого факта для сравнительного анализа белкового продукта транскрипта Hl98CCR2 мы использовали нативные CCR-транскрипты Haematococcus, идентифицированные в транскриптомах или полученные гомологичным клонированием (рис. 1). При этом обращает на себя внимание, что полноразмерный транскрипт Hl98CCR2 кодирует консервативный мембранный фрагмент ТМ1–ТМ7 с коротким Ser-обогащенным гидрофильным участком общим размером 350 а.о. В противоположность этому, все нативные CCR-транскрипты, а также 5 из 6 предсказанных полноразмерных CCR-генов H. lacustris кодируют гигантские белки размером ~700 а.о., включающие цитозольные последовательности. Примечательно, что идентифицированный нами Hl98CCR2 является продуктом единственного «короткого» предсказанного гена (GenBank: GFH14526). Остается невыясненным, почему доминирующий CCR-белок H. lacustris NAMSU-BM-7/15 содержит только мембранный фрагмент ТМ1–ТМ7, а также при каких условиях происходит экспрессия полноразмерных CCR-белков с регуляторными цитозольными участками [14]. Мембранный интегральный белок Hl98CCR2 содержит все функционально значимые аминокислотные остатки, характерные для CCR-белков, и образует димеры, однако не обнаруживает фотоэлектрической активности при гетерологичной экспрессии в животных клетках в стандартных условиях (рис. 5, а). Пока мы не исключаем, что у белка Hl98CCR2, возможно, иные параметры для генерации фототоков (спектр поглощения, рН), однако отметим, что у его ближайшего гомолога и единственного тестированного CCR-белка H. lacustris, HpChR1 (85% идентичности), фотоэлектрической активности также не наблюдалось [9]. Следует добавить, что из CCR-транскриптов Haematococcus только для транскрипта из Haematococcus droebakensis подтверждена функциональная активность его белкового продукта, HdChR [10].
Несомненный интерес представляет продукт гена 34CCR, Ba34CCR – первый идентифицированный канальный родопсин у микроводорослей рода Bracteacoccus. Нам удалось получить 5′-концевой фрагмент транскрипта CCR-гена B. aggregatus NAMSU-BM-5/15, который кодирует мембранный фрагмент ТМ1–ТМ7 и короткий Lys-обогащенный участок, не имеющий гомологии. Белок Ba34CCR демонстрирует невысокий уровень гомологии с канальными родопсинами Chlorophyta: ближайшим гомологом является CrChR2 C. reinhardtii (59% идентичности). По результатам 3Д-моделирования, белок Ba34CCR имеет трансмембранную локализацию и образует гомодимеры, что характерно для канальных родопсинов (рис. 3). Все известные CCR-транскрипты Chlamydomonas кодируют белки размером 650–750 а.о., содержащие цитозольный фрагмент наряду с мембранным ТМ1–ТМ7 [9]. Вероятно, полноразмерный продукт Ba34CCR также относится к этому классу белков.
При гетерологичной экспрессии ТМ1–ТМ7-фрагмента белка Ba34CCR (1–295 а.о.) в культуре клеток СНО-К1 наблюдается его эффективное накопление в цитоплазматической мембране (рис. 4). Мы также выполнили электрофизиологические эксперименты с использованием техники пэтч-кламп и показали, что в клетках, экспрессирующих Ba34CCR, происходит генерация тока (I34) в ответ на включение света с длиной волны 490 нм (рис. 5, б–г).
Поскольку спектр действия родопсина Ba34CCR на данном этапе не изучен, полученные результаты мы рассматриваем как предварительные, и их сравнение с имеющимися детальными электрофизиологическими характеристиками канальных родопсинов CrChR1 и CrChR2 возможно лишь отчасти. Тем не менее очевидно, что светоиндуцируемый ток I34 существенно ближе по своим свойствам к току, генерируемому CrChR2, по сравнению с током родопсина CrChR1. Как и ток CrChR2 [13], I34 подвержен десенситизации (инактивации), то есть при постоянной подаче возбуждающего света он самопроизвольно ослабевает, выходя в течение нескольких десятков миллисекунд на стационарный уровень. Напротив, для тока, генерируемого CrChR1, десенситизация нехарактерна [12].
Данные, опубликованные в недавней работе Hososhima et al. [15], позволяют сравнить амплитуду и кинетические характеристики тока, генерируемого CrChR2, с I34, учитывая, что данные по CrChR2 были получены с использованием гетерологической экспрессии в другой клеточной линии (ND7/23). Клетки, экспрессирующие CrChR2, при облучении светом с интенсивностью 2,7 мВт/мм2 генерировали при поддерживаемом потенциале –60 мВ ток с пиковой плотностью 32 ± 3,2 пА/пФ, снижающийся до уровня плато 12 ± 1,1 пА/пФ [15]. В наших экспериментах свет практически такой же интенсивности (2,8 мВт/мм2) подавали при поддерживаемом потенциале –20 мВ, однако, учитывая известную вольтамперную зависимость I34 (рис. 5, г), можно приблизительно оценить значение пикового I34 при –60 мВ в 3,7 пА/пФ, а тока уровня плато – в 1,06 пА/пФ. Таким образом, CrChR2 способен генерировать приблизительно в 10 раз больший ток, чем Ba34CCR, при облучении светом одинаковой интенсивности с длиной волны 470 нм и 490 нм соответственно. С другой стороны, величина тока плато составляет приблизительно 37,5% от величины пикового тока в случае CrChR2 [15] и 35% – для I34, то есть по этому параметру токи CrChR2 и Ba34CCR практически не различаются.
Кинетические характеристики I34 сравнимы с характеристиками тока CrChR2. Постоянная времени деактивации тока плато, происходящей после выключения света 490 нм, для I34 составила 25,5 ± 2,5 мс (n = 14), в то время как ток CrChR2, по данным Hososhima et al. [15], деактивируется в 2 раза быстрее (τoff = 12,2 ± 0,69 мс). Инактивация пиковой компоненты I34, напротив, происходит в несколько раз быстрее (τ = 11,3 ± 0,78 мс; n = 14), чем можно приблизительно оценить для тока CrChR2 (~63 мс).
Ток, генерируемый CrChR2, имеет потенциал реверсии ~0 мВ при ионном составе внешней среды, близком к использованному в нашем исследовании [13]. При этом если при потенциалах, близких к 0 мВ (от –40 до 40 мВ), вольтамперная зависимость этого тока близка к линейной, то при более сильной гиперполяризации зависимость входящего тока от потенциала становится близка к экспоненциальной. Точно такой же тип вольтамперной зависимости характерен и для I34. В отличие от тока CrChR1, имеющего исключительно протонную природу, ток, генерируемый CrChR2, является смешанным катионным током, что обусловлено неизбирательной проницаемостью CrChR2 для различных катионов, в том числе бивалентных [13]. Именно этим обусловлен нулевой потенциал реверсии данного тока в стандартных физиологических условиях. Дальнейшие эксперименты с вариациями ионного состава внешнего и внутриклеточного раствора позволят выяснить, является ли ток I34 также неселективным катионным током.
Вклад авторов. Е.С. Лобакова, О.В. Карпова, Д.В. Абрамочкин – концепция и руководство работой; Е.Н. Виноградова, О.В. Карпова, А.М. Мойсенович, О.Б. Пустовит, А.А. Рамонова – проведение экспериментов; Е.С. Лобакова, О.В. Карпова, Д.В. Абрамочкин – обсуждение результатов исследования; О.В. Карпова, Д.В. Абрамочкин – написание текста; Е.С. Лобакова, Д.В. Абрамочкин – редактирование текста статьи.
Финансирование. Исследование выполнено при поддержке Министерства науки и высшего образования Российской Федерации в рамках соглашения № 075-15-2021-1396 от 26.10.2021 г. Работы по ДНК-секвенированию проведены в рамках выполнения государственного задания НИЦ «Курчатовский институт».
Благодарности. Авторы выражают благодарность Т.А. Федоренко (МГУ имени М.В. Ломоносова, Москва) за предоставление культур и рекомендации по выращиванию, Центру старения МФТИ (г. Долгопрудный) за предоставленный экспрессионный вектор pcDNA3.1 eYFP, а также Е.Г. Максимову (МГУ имени М.В. Ломоносова, Москва) за предоставленный измеритель интенсивности излучения. В работе использовали оборудование, приобретенное в рамках «Программы развития Московского университета до 2020 года», и оборудование ЦКП МГУ имени М.В. Ломоносова.
Конфликт интересов. Авторы заявляют об отсутствии конфликта интересов.
Соблюдение этических норм. Настоящая статья не содержит описания каких-либо исследований с участием людей или животных в качестве объектов.
About the authors
O. V. Karpova
Lomonosov Moscow State University
Author for correspondence.
Email: olgakarpova@ymail.com
Biology Department
Russian Federation, 119991 MoscowE. N. Vinogradova
Lomonosov Moscow State University; National Research Center “Kurtchatov Institute”
Email: olgakarpova@ymail.com
Biology Department; Genome Center
Russian Federation, 119991 Moscow; 123182 MoscowA. M. Moisenovich
Lomonosov Moscow State University
Email: olgakarpova@ymail.com
Biology Department
Russian Federation, 119991 MoscowO. B. Pustovit
Lomonosov Moscow State University
Email: olgakarpova@ymail.com
Biology Department
Russian Federation, 119991 MoscowА. А. Ramonova
Lomonosov Moscow State University
Email: olgakarpova@ymail.com
Biology Department
Russian Federation, 119991 MoscowD. V. Abramochkin
Lomonosov Moscow State University
Email: olgakarpova@ymail.com
Biology Department
Russian Federation, 119991 MoscowE. S. Lobakova
Lomonosov Moscow State University
Email: olgakarpova@ymail.com
Biology Department
Russian Federation, 119991 MoscowReferences
- Govorunova, E. G., Sineshchekov, O. A., and Spudich, J. L. (2022) Emerging diversity of channelrhodopsins and their structure-function relationships, Front. Cell. Neurosci., 15, 800313, https://doi.org/10.3389/fncel.2021.800313.
- Sineshchekov, O. A., Govorunova, E. G., Der, A., Keszthelyi, L., and Nultsch, W. (1992) Photoelectric responses in phototactic flagellated algae measured in cell suspension, J. Photochem. Photobiol. B Biol., 13, 119-134, https://doi.org/10.1016/1011-1344(92)85051-U.
- Sineshchekov, O. A., Jung, K.-H., and Spudich, J. L. (2002) Two rhodopsins mediate phototaxis to low- and high-intensity light in Chlamydomonas reinhardtii, Proc. Natl. Acad. Sci. USA, 99, 8689-8694, https://doi.org/10.1073/pnas.122243399.
- Govorunova, E. G., Jung, K.-W., Sineshchekov, O. A., and Spudich, J. L. (2004) Chlamydomonas sensory rhodopsins A and B: cellular content and role in photophobic responses, Biophys. J., 86, 2342-2349, https://doi.org/10.1016/S0006-3495(04)74291-5.
- Deisseroth, K. (2015) Optogenetics: 10 years of microbial opsins in neuroscience, Nat. Neurosci., 18, 1213-1225, https://doi.org/10038/nn.4091.
- Govorunova, E. G., Sineshchekov, O. A., Li, H., Wang, Y., Brown, L. S, Palmateer, A., Melkonian, M., Cheng, S., Carpenter, E., Patterson, J., Wong, G. K., and Spudich, J. L. (2021) Cation and anion channelrhodopsins: sequence motifs and taxonomic distribution, mBio, 12, e0165621, https://doi.org/10128/mBio.01656-21.
- Карпова О. В., Виноградова E. Н., Лобакова Е. С. (2022) Идентификация генов канальных родопсинов в зеленых и криптофитовых водорослях Белого и Черного морей, Биохимия, 87, 1492-1504, https://doi.org/10.31857/S0320972522100141.
- Galietta, L. J., Haggie, P. M., and Verkman, A. S. (2001) Green fluorescent protein-based halide indicators with improved chloride and iodide affinities, FEBS Lett., 499, 220-224, https://doi.org/10.1016/s00145793(01)02561-3.
- Hou, S. Y., Govorunova, E. G., Ntefidou, M., Lane, C. E., Spudich, E. N., Sineshchekov, O. A., Spudich, J. L. (2012) Diversity of Chlamydomonas channelrhodopsins, Photochem. Photobiol., 88, 119-128, https://doi.org/10.1111/j.1751-1097.2011.01027.x.
- Klapoetke, N. C., Murata, Y., Kim, S. S., Pulver, S. R., Birdsey-Benson, A., Cho, Y. K., Morimoto, T. K., Chuong, A. S., Carpenter, E. J., Tian, Z., Wang, J., Xie, Y., Yan, Z., Zhang, Y., Chow, B. Y., Surek, B., Melkonian, M., Jayaraman, V., Constantine-Paton, M., Wong, G. K., and Boyden, E. S. (2014) Independent optical excitation of distinct neural populations, Nat. Methods, 11, 338-346, https://doi.org/10.1038/nmeth.2836.
- Rozenberg, A., Oppermann, J., Wietek, J., Fernandez Lahore, R. G., Sandaa, R. A., Bratbak, G., Hegemann, P., and Béjà, O. (2020) Lateral gene transfer of anion-conducting channelrhodopsins between green algae and giant viruses, Curr. Biol., 30, 4910-4920, https://doi.org/10.1016/j.cub.2020.09.056.
- Nagel, G., Ollig, D., Fuhrmann, M., Kateriya, S., Musti, A. M., Bamberg, E., and Hegemann, P. (2002) Channelrhodopsin-1: a light-gated proton channel in green algae, Science, 296, 2395-2398, https://doi.org/10.1126/science.1072068.
- Nagel, G., Szellas, T., Huhn, W., Kateriya, S., Adeishvili, N., Berthold, P., Ollig, D., Hegemann, P., and Bamberg E. (2003) Channelrhodopsin-2, a directly light-gated cation-selective membrane channel, Proc. Natl. Acad. Sci. USA, 100, 13940-13945, https://doi.org/10073/pnas1936192100.
- Говорунова Е. Г., Синещеков О. А. (2023) Канальные родопсины: от фототаксиса к оптогенетике, Биохимия, 88, 1880-1897, https://doi.org/10.1134/S000629792310015.
- Hososhima, S., Ueno, S., Okado, S., Inoue, K., and Konno, M. (2023) A light-gated cation channel with high reactivity to weak light, Sci. Rep., 13, 7625, https://doi.org/10.1038/s41598-023-34687-7
Supplementary files







