Electromagnetic Estimates of the Internal Inductance in Tokamaks
- Authors: Pustovitov V.D.1,2
-
Affiliations:
- National Research Centre “Kurchatov Institute”
- National Research Nuclear University MEPhI
- Issue: Vol 49, No 6 (2023)
- Pages: 537-544
- Section: TOKAMAKS
- URL: https://medbiosci.ru/0367-2921/article/view/139556
- DOI: https://doi.org/10.31857/S0367292122601564
- EDN: https://elibrary.ru/WXYRYH
- ID: 139556
Cite item
Full Text
Abstract
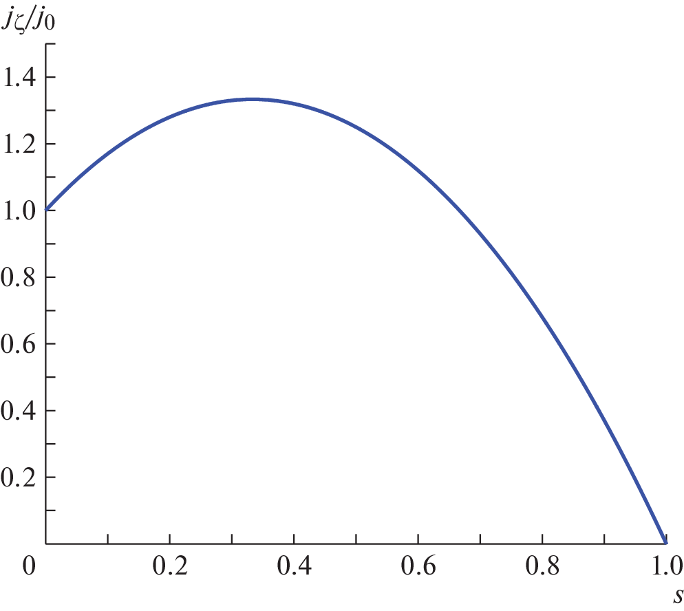
The study is focused on the formula proposed by M. Ferrara et al. [Nucl. Fusion 48, 065002 (2008)] as an upper bound on the value of the internal inductance
in tokamaks. That was postulated to be true under the assumption that the toroidal current density does not change sign. It is shown here that the latter condition allows the results for above the mentioned “upper bound.” This is demonstrated explicitly with easily integrable distributions and the outcome exceeding the bound by 30% for a circular plasma. A counterexample is also presented for an elongated plasma. The analysis proves that the electromagnetic approach based on comparison of various current distributions only is insufficient for evaluation of because the result must also depend on the plasma pressure.
Keywords
About the authors
V. D. Pustovitov
National Research Centre “Kurchatov Institute”; National Research Nuclear University MEPhI
Author for correspondence.
Email: Pustovitov_VD@nrcki.ru
123182, Moscow, Russia; 115409, Moscow, Russia
References
- Ferrara M., Hutchinson I.H., Wolfe S.M. // Nucl. Fusion. 2008. V. 48. P. 065002.
- Freidberg J.P., Graf M., Niemszewski A., Schultz S., Shajii A. Plasma Phys. Controlled Fusion. 1993. V. 35. P. 1641.
- Elahi A.S., Ghoranneviss M. IEEE Transactions On Plasma Science. 2013. V. 41. P. 334.
- Asif M. Journal of Modern Physics. 2013. V. 4. P. 579.
- Noori E., Sadeghi Y., Mehdian H. Phys. Scr. 2015. V. 90. P. 105604.
- Gormezano C. Plasma Phys. Controlled Fusion. 1999. V. 41. P. B367.
- ITER Physics Expert Group on Disruptions, Plasma Control, and MHD and ITER Physics Basis Editors, Nucl. Fusion. 1999. V. 39. P. 2251.
- Hawkes N.C., Stratton B.C., Tala T., Challis C.D., Conway G., DeAngelis R., Giroud C., Hobirk J., Joffrin E., Lomas P., Lotte P., Mailloux J., Mazon D., Rachlew E., Reyes-Cortes S., Solano E., Zastrow K.-D. Phys. Rev. Lett. 2001. V. 87. P. 115001.
- Fujita T., Oikawa T., Suzuki T., Ide S., Sakamoto Y., Koide Y., Hatae T., Naito O., Isayama A., Hayashi N., Shirai H. Phys. Rev. Lett. 2001. V. 87. P. 245001.
- Günter S., Gude A., Hobirk J., Maraschek M., Saarelma S., Schade S., Wolf R.C., ASDEX Upgrade Team, Nuclear Fusion. 2001. V. 41. P. 1283.
- Kamada Y. JT-60 Team, Nuclear Fusion. 2001. V. 41. P. 1311.
- Chankin A.V., Mukhovatov V.S., Fujita T., Miura Y. Plasma Phys. Controlled Fusion. 2003. V. 45. P. 323.
- Hammett G.W., Jardin S.C., Stratton B.C. Phys. Plasmas. 2003. V. 10. P. 4048.
- Hender T.C., Wesley J.C., Bialek J., Bondeson A., Boo-zer A.H., Buttery R.J., Garofalo A., Goodman T.P., Granetz R.S., Gribov Y., Gruber O., Gryaznevich M., Giruzzi G., Guenter S., Hayashi N. et al. Nucl. Fusion. 2007. V. 47. P. S128.
- Lao L.L., John H.S., Stambaugh R.D., Pfeiffer W. Nucl. Fusion. 1985. V. 25. P. 1421.
- Aghbolaghi M.A., Farahani N.D., Davani F.A. Fusion Eng. Des. 2019. V. 143. P. 1.
- Shafranov V.D. J. Nucl. Energy C. 1963. V. 5. P. 251.
- Шафранов В.Д. // Вопросы теории плазмы. Вып. 2 / Под ред. М.А. Леонтовича. М.: Госатомиздат, 1963. С. 92. [V.D. Shafranov, in Reviews of Plasma Physics, edited by M.A. Leontovich (Consultants Bureau, New York, 1966), Vol. 2, p. 103.]
- Wesson J.A. Tokamaks (Clarendon, Oxford, 2004).
- Gajewski R. Phys. Fluids. 1972. V. 15. P. 70.
- Strauss H.R. Phys. Fluids. 1974. V. 17. P. 1040.
- Papaloizou J.C.B., Rebelo I., Field J.J., Thomas C.L., Haas F.A. Nucl. Fusion. 1977. V. 17. P. 33.
- Захаров Л.Е., Шафранов В.Д. // Вопросы теории плазмы. Вып. 11 / Под ред. М.А. Леонтовича и Б.Б. Кадомцева. М.: Энергоиздат, 1982. С. 118. [L.E. Zakharov and V.D. Shafranov, in Reviews of Plasma Physics, edited by M.A. Leontovich, B.B. Kadomtsev (Consultants Bureau, New York, 1986), Vol. 11, p. 153.]
- Goedbloed J.P., Zakharov L.E. // Nucl. Fusion. 1980. V. 20. P. 1515.
- Coelho R., Porcelli F. // Phys. Plasmas. 2003. V. 10. P. 930.
- Porcelli F., Yolbarsop A. // Phys. Plasmas. 2019. V. 26. P. 054501.
- Porcelli F., Yolbarsop A., Barberis T., Fitzpatrick R. // J. Phys.: Conf. Ser. 2021. V. 1785. P. 012004.
- Yolbarsop A., Porcelli F., Fitzpatrick R. // Nucl. Fusion. 2021. V. 61. P. 114003.
- Barberis T., Porcelli F., Yolbarsop A. // Nucl. Fusion. 2022. V. 62. P. 064002.
- Yolbarsop A., Porcelli F., Liu W., Fitzpatrick R. // Plasma Phys. Control. Fusion. 2022. V. 64. P. 105002.
- Barberis T., Yolbarsop A., Porcelli F. J. Plasma Phys. 2022. V. 88. P. 905880511.
- Bongard M.W., Barr J.L., Fonck R.J., Reusch J.A., Thome K.E. // Phys. Plasmas. 2016. V. 23. P. 072508.
- Barana O., Murari A., Joffrin E., Sartori F. Contributors to the EFDA-JET work programme, Plasma Phys. Contr. Fusion. 2002. V. 44. P. 2271.
- Barana O., Joffrin E., Murari A., Sartori F. Contributors to the EFDA JET Work program, Fusion Eng. Des. 2003. V. 66–68. P. 697.
- Barana O., Murariv A., Sartori F., Joffrin E. Contributors to the EFDA-JET Workprogramme, Nucl. Fusion. 2004. V. 44. P. 335.
- Pustovitov V.D. // Phys. Plasmas. 2022. V. 29. P. 092507.
- Pustovitov V.D. in Reviews of Plasma Physics, edited by B.B. Kadomtsev and V.D. Shafranov (Consultants Bureau, New York, 2000), Vol. 21, pp. 1–201.
- Swain D.W., Neilson G.H. // Nucl. Fusion. 1982. V. 22. P. 1015.
- Freidberg J.P. Ideal Magnetohydrodynamics (Plenum, New York, 1987).
- Takeda T., Tokuda S. // J. Comput. Phys. 1991. V. 93. P. 1.
- Miyamoto K. Fundamentals of Plasma Physics and Controlled Fusion (Iwanami, Tokyo, 1997).
- Пустовитов В.Д. // Физика плазмы. 1998. Т. 24. С. 554. [V.D. Pustovitov, Plasma Phys. Rep. 1998. V. 24. P. 510.]
- Goedbloed J.P., Keppens R., Poedts S. // Advanced Magnetohydrodynamics with Applications to Laboratory and Astrophysical Plasmas (Cambridge University Press, Cambridge, 2010).
- ITER Physics Basis Editors, ITER Physics Expert Group Chairs and Co-Chairs, ITER Joint Central Team and Physics Integration Unit, Nucl. Fusion. 1999. V. 39. P. 2137.
- Strait E.J. Fusion Sci. Technol. 2005. V. 48. P. 864.




