Digital Model of a Grazing-Incidence X-Ray Spectrograph and Techniques for Spectrum Reconstruction in the Range 2–40 nm
- Authors: Skobliakov A.V.1, Kolesnikov D.S.1, Kantsyrev A.V.1, Golubev A.A.1,2, Rudskoi I.V.1, Gritsuk A.N.3, Grabovskii E.V.3, Mitrofanov K.N.3, Oleinik G.M.3
-
Affiliations:
- National Research Center “Kurchatov Institute”
- Private Institution “Science and Innovations”, Rosatom
- Troitsk Institute for Innovation and Fusion Research
- Issue: Vol 49, No 6 (2023)
- Pages: 558-575
- Section: PLASMA DYNAMICS
- URL: https://medbiosci.ru/0367-2921/article/view/139558
- DOI: https://doi.org/10.31857/S0367292122601357
- EDN: https://elibrary.ru/WXGEOO
- ID: 139558
Cite item
Full Text
Abstract
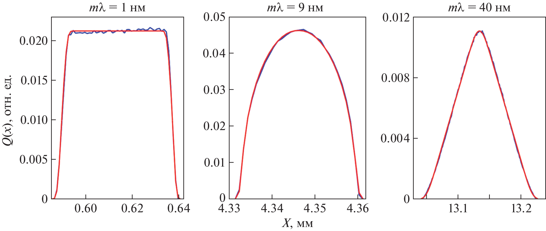
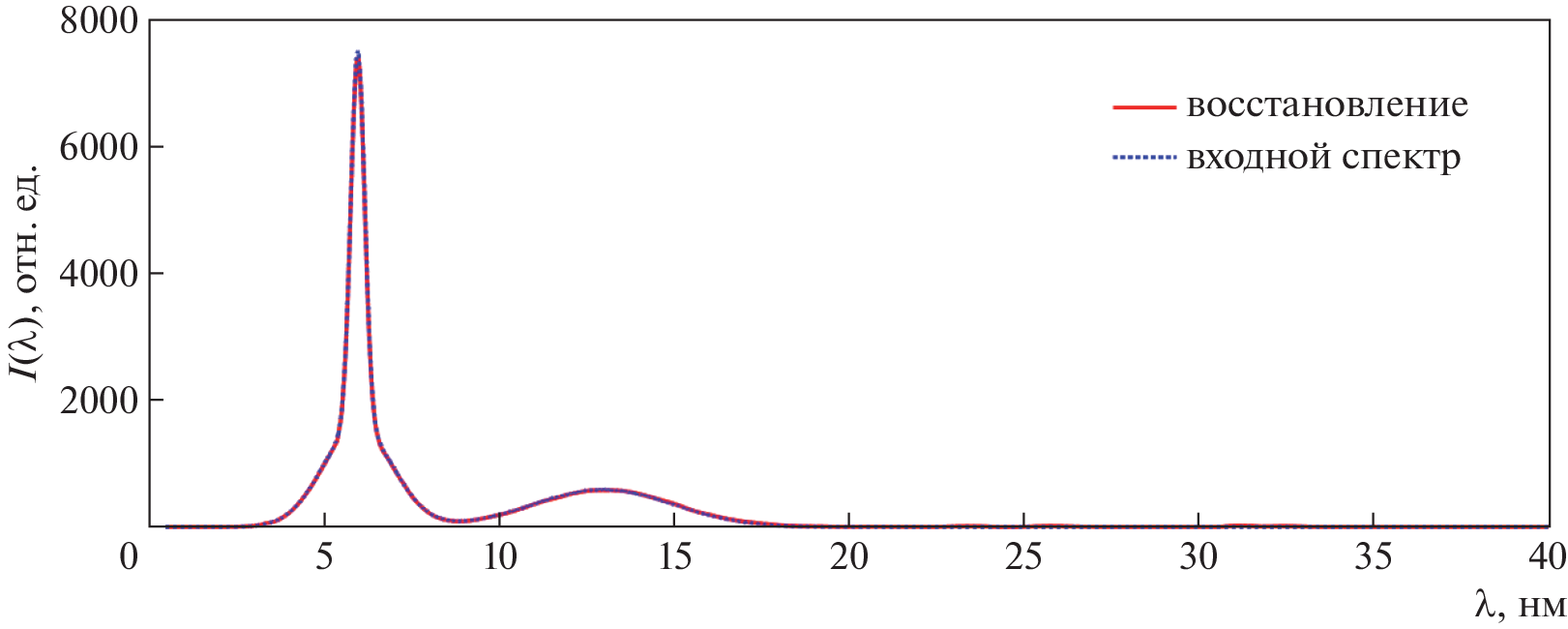
A digital model of a grazing-incidence X-ray spectrograph and methods for reconstruction of soft X-ray spectra of a Z-pinch plasma at the Angara-5-1 facility in the 2–40 nm range have been developed. The main problems hindering reliable qualitative and quantitative reconstruction of the initial Z-pinch X-ray spectra are the superposition of signals from different diffraction orders and the complex form of the device instrumental function. Two techniques for reconstructing the spectrum are presented. In the first one, a digital model of the spectrograph was developed in the Geant4 Monte Carlo simulation toolkit, taking into account the geometry of the experiment and the processes of interaction of X-ray radiation with a diffraction grating. In this model, taking into account the specific shape of the groove profile of the diffraction grating and the differential method for solving the diffraction problem, the X-ray intensity distribution in different diffraction orders depending on the wavelength is calculated. Using the developed model of the spectrograph, its instrumental function was calculated. The second technique does not use a specific grating groove shape, but, based on the analysis of calibration spectrograms, it constructs a dispersion relation and allows one to reconstruct the spectrum. At the end of the work, the results of reconstruction by the first and second techniques are compared and fairly good agreement between the spectra obtained by different techniques is shown.
About the authors
A. V. Skobliakov
National Research Center “Kurchatov Institute”
Email: dinAlt220@yandex.ru
123098, Moscow, Russia
D. S. Kolesnikov
National Research Center “Kurchatov Institute”
Email: dinAlt220@yandex.ru
123098, Moscow, Russia
A. V. Kantsyrev
National Research Center “Kurchatov Institute”
Email: dinAlt220@yandex.ru
123098, Moscow, Russia
A. A. Golubev
National Research Center “Kurchatov Institute”; Private Institution “Science and Innovations”, Rosatom
Email: dinAlt220@yandex.ru
123098, Moscow, Russia; 119017, Moscow, Russia
I. V. Rudskoi
National Research Center “Kurchatov Institute”
Email: dinAlt220@yandex.ru
123098, Moscow, Russia
A. N. Gritsuk
Troitsk Institute for Innovation and Fusion Research
Email: dinAlt220@yandex.ru
108840, Moscow, Russia
E. V. Grabovskii
Troitsk Institute for Innovation and Fusion Research
Email: dinAlt220@yandex.ru
108840, Moscow, Russia
K. N. Mitrofanov
Troitsk Institute for Innovation and Fusion Research
Email: dinAlt220@yandex.ru
108840, Moscow, Russia
G. M. Oleinik
Troitsk Institute for Innovation and Fusion Research
Author for correspondence.
Email: dinAlt220@yandex.ru
108840, Moscow, Russia
References
- Альбиков З.А., Велихов Е.П., Веретенников А.И., Глухих В.А., Грабовский Е.В., Грязнов Г.М., Гу-сев О.А., Жемчужников Г.М., Зайцев В.И., Золотовский О.А., Истомин Ю.А., Козлов О.В., Крашенинников И.С., Курочкин С.С., Латманизова Г.М., Матвеев В.В., Минеев Г.В., Михайлов В.Н., Недосеев С.Л., Олейник Г.М., Певчев В.П., Перлин А.С., Печер-ский О.П., Письменный В.Д., Рудаков Л.И., Смир-нов В.П., Царфин В.Я., Ямпольский И.Р. // Атомная энергия. 1990. Т. 68. С. 26.
- Шевелько А.П., Блисс Д.Е., Казаков Е.Д. // Физика плазмы. 2008. Т. 34. С. 1021.
- Митрофанов К.Н., Грабовский Е.В., Грицук А.Н., Лаухин Я.Н., Александров В.В., Олейник Г.М., Медовщиков С.Ф., Шевелько А.П. // Физика плазмы. 2013. Т. 39. С. 71.
- Gritsuk A.N., Aleksandrov V.V., Grabovskiy E.V., Mitrofanov K.N., Oleinik G.M., Sasorov P. V., Shevelko A.P. // J. Physics: Confer. Ser. 2019. V. 1238. P. 012053.
- Программа XrayDif для моделирования взаимодействия рентгеновского излучения с дифракционной решеткой” (свидетельство о государственной регистрации № 2021680765).
- Geant4: User’s Guide: For Application Developers. https://geant4-userdoc.web.cern.ch/UsersGuides/ForApplicationDeveloper/fo/BookForApplicationDevelopers.pdf.
- Petit R., Cadilhac M., Maystre D., Vincenct P., Nevie-re M., McPhedrad R.C., Derrick G.H., Botten L.C. Electromagnetic Theory of Gratings. Berlin–Heidelberg–New York: Springer-Verlag, 1980.
- Maystre D., Popov E. Gratings, Theory and Numeric Applications Ch. 7: Differential Theory of Periodic Structures, 2014.
- Neviere M., Popov E. Light Propagation in Periodic Media: Differential Theory and Design. CRC Press, 2002.
- X-Ray Optics Database. http://www.cxro.lbl.gov/.
- PCGrate software. https://www.pcgrate.com/.
- Goray L.I. // Proceed. SPIE. February 2004. https://doi.org/10.1117/12.505679
- ACM. https://www.ntmdt-si.com/products/atomic-force-microscopes/ntegra-ii.
- Geant4: Physics Reference Manual. https://geant4-userdoc.web.cern.ch/ UsersGuides/PhysicsReferenceManual/fo/PhysicsReferenceManual.pdf.
- Geant4: Physics List Guide. https://geant4-userdoc.web.cern.ch/UsersGuides/PhysicsListGuide/fo/PhysicsListGuide.pdf.
- Geant4: User’s Guide: For Toolkit Developers. https://geant4-userdoc.web.cern.ch/UsersGuides/ForToolkitDeveloper/fo/BookForToolkitDevelopers.pdf.
- CADMesh. https://github.com/christopherpoole/CADMesh.
- MKП. https://baspik.com/products/nauka/mkp46_12/.
- Малышев В.И. Введение в экспериментальную спектрометрию. М.: Наука, 1979.
- MATLAB. https://www.mathworks.com/products/matlab.html.
- Harte C.S., Higashiguchi T., Otsuka T., D’Arcy R., Kilbane D., O’Sullivan G. // J. Phys. B Atomic Molecular and Optical Physics. 2012. V. 45(20). P. 205002.
- Gritsuk A.N., Aleksandrov V.V., Grabovskiy E.V., Lau-khin Y., Mitrofanov K.N., Oleinik G.M., Volkov G.S., Frolov I.N., Shevel’ko A.P. // IEEE Transactions Plasma Sci. 2013. V. 41. P. 3184.
- Aleksandrov V.V., Branitski A.V., Gasilov V.A., Grabov-skiy E.V., Gritsuk A.N., Mitrofanov K.N., Olkhovs-kaya O.G., Sasorov P.V., Frolov I.N. // Plasma Phys. Control. Fusion. 2019. V. 61. P. 035009.
- Александров В.В., Браницкий А.В., Болдарев А.С., Гасилов В.А., Грабовский Е.В., Грицук А.Н., Митрофанов К.Н., Ольховская О.Г., Сасоров П.В. // Физика плазмы. 2021. Т. 47. С. 220.
- Александров В.В., Баско М.М., Браницкий А.В., Грабовский Е.В., Грицук А.Н., Митрофанов К.Н., Олейник Г.М., Сасоров П.В., Фролов И.Н. // Физика плазмы. 2021. Т. 47. С. 613.
- Митрофанов К.Н., Александров В.В., Браницкий А.В., Грабовский Е.В., Грицук А.Н., Олейник Г.М., Фро-лов И.Н. // Физика плазмы. 2021. Т. 47. С. 887.
- Mitrofanov K.N., Aleksandrov V.V., Branitski A.V., Grabovskiy E.V., Gritsuk A.N., Oleinik G.M., Frolov I.N., Samokhin A.A., Olkhovskaya O.G., Gasilov V.A. // Plasma Phys. Control. Fusion 2022. V. 64. P. 045007.
- Kologrivov A.A., Rupasov A.A., Sklizkov G.V. // Nuclear Inst. Methods Phys. Res. 2019. V. A916. P. 313.
Supplementary files

























