Length of Critical Streamers
- Authors: Bogatov N.A.1
-
Affiliations:
- Gaponov-Grekhov Institute of Applied Physics, Russian Academy of Sciences
- Issue: Vol 50, No 1 (2024)
- Pages: 87-101
- Section: LOW TEMPERATURE PLASMA
- URL: https://medbiosci.ru/0367-2921/article/view/261001
- DOI: https://doi.org/10.31857/S0367292124010084
- EDN: https://elibrary.ru/SJLWPU
- ID: 261001
Cite item
Full Text
Abstract
The concept of equipotential length of positive quasi-stationary streamers is introduced as a criterion for assessing their degree of isolation. The equipotential length of positive critical streamers (streamers moving in the minimum electric field sufficient for the unrestricted propagation of a positive streamer) in the normal atmosphere is defined, both for individual streamers and those forming a thin bundle of streamers. The dependence of the equipotential length of positive quasi-stationary streamers on external field, velocity, radius, and electron concentration in the streamer head is investigated. A criterion is proposed for analytical models of quasi-stationary streamers, providing an additional independent equation to the system of equations describing the dynamics of quasi-stationary streamers, valid only for critical streamers. The insignificance of the influence of electrodes located at a distance greater than its equipotential length from the streamer head on the quasi-stationary streamer is proven, confirming the adequacy of using the equipotential length to assess the isolation of positive streamers.
Full Text
ВВЕДЕНИЕ
Стримеры, распространяющиеся в пространстве, занятом квазипостоянным квазиоднородным электрическим полем и не соединенные своим плазменным каналом с каким-либо электродом, являются довольно распространенным элементом искровых разрядов в плотном газе, в том числе разрядов в атмосфере Земли, вызванных грозовой активностью в тропосфере [1].
Стримеры, движущиеся в относительно слабом электрическом поле, замедляются и, как правило, останавливаются, исчезают. Стримеры, движущиеся в относительно сильном поле, ускоряются и ветвятся. При величине электрического поля, разделяющей области сильного и слабого поля, стримеры должны двигаться с постоянной скоростью, без ветвления, в виде стационарной волны ионизации.
Численные расчеты [2–4] показывают, что квазистационарные изолированные стримеры могут быть реализованы в некотором диапазоне напряженностей постоянного поля. Минимальная напряженность поля, при которой возможно неограниченное движение стримера, должна быть нижней границей этого диапазона. То есть стримеры, способные стабильно двигаться при минимальной напряженности поля, должны быть квазистационарными. Минимальную напряженность электрического поля, при которой стримеры способны двигаться бесконечно долго, называют критическим полем [5]. Мы тоже будем использовать этот термин, а квазистационарные стримеры, соответствующие критическому полю, будем называть критическими.
В положительных стримерных вспышках и зонах положительных лидеров электрическое поле часто автоматически подстраивается таким образом, чтобы стать близким критическому полю [1], поскольку стримеры переносят электрический заряд и влияют на поле в окружающем их пространстве, стремясь уменьшить его, так же как всякая электропроводящая среда стремится вытеснить электрическое поле из своего объема. Поэтому довольно часто встречаются ситуации, когда в разряде присутствуют не просто изолированные (оторванные от электродов) и квазистационарные, а именно критические стримеры.
Одним из существенных параметров изолированных стримеров, используемых при анализе динамики стримерных и лидерных разрядов, является длина стримера. В частности, она используется для оценки вероятности его изолированности от электрода, с которого стример стартовал.
Действительно, если длина стримера окажется больше расстояния от головки стримера до электрода, такой стример не сможет быть изолированным. Обычно длину стримера находят, умножая его скорость на характерное время распада плазмы, образующейся в головке стримера в результате ионизации газа в сильном поле перед головкой (см., например, работы [1, 3]). Это длина, на которой концентрация плазмы в канале стримера уменьшается в 2 или е ≈ 2.73 раза по отношению к концентрации плазмы в головке стримера. Однако такая длина не может быть использована для оценки степени изолированности стримера, поскольку проводимости стримерного канала на расстоянии от головки стримера, много большем характерного масштаба спадания электронной концентрации, может быть достаточно для того, чтобы эффективно переносить потенциал электрода к головке стримера. Это заключение становится очевидным при рассмотрении гипотетического случая стримерного канала с проводимостью, экспоненциально спадающей с расстоянием от головки стримера, но стремящейся по абсолютной величине к бесконечности с сохранением масштаба экспоненциального спадания. Тогда при любом, сколь угодно большом, расстоянии от головки стримера до электрода, с которым соединен хвост стримера, весь его канал и его головка будут иметь потенциал электрода, и стример не будет изолированным, хотя его длина, определенная по масштабу спадания проводимости канала, остается постоянной. Адекватной мерой расстояния между головкой стримера и электродом, на котором стример может считаться изолированным, является длина той части стримерного канала, в которой эффективно проходит выравнивание потенциала вдоль канала, или, что то же самое, вытеснение внешнего поля из объема канала в результате поляризации канала стримера. Мы будем называть эту длину эквипотенциальной. Как будет показано в разд. 5 работы, эквипотенциальная длина квазистационарного стримера может сильно отличаться от длины распада электронной концентрации и быть как больше, так и меньше последней. Более того, эта длина является немонотонной функцией скорости стримера. Доказательство справедливости использования эквипотенциальной длины для определения степени изолированности стримеров от электродов приведено в разд. 6 данной работы.
Целями исследования являются:
- введение количественного критерия для определения эквипотенциальной длины стримера;
- определение эквипотенциальной длины квазистационарных, в том числе критических, положительных стримеров и тонких пучков таких стримеров в нормальной атмосфере;
- анализ зависимости эквипотенциальной длины от других параметров квазистационарных стримеров;
- доказательство адекватности использования эквипотенциальной длины стримера для оценки степени его изолированности.
В отрицательных квазистационарных стримерах поле в канале стримера на всей его длине, в том числе вблизи головки, не сильно отличается от внешнего поля [4], т.е. эквипотенциальность в канале отсутствует даже приближенно, и целесообразность введения понятия эквипотенциальной длины в этом случае не очевидна. Поэтому далее будем рассматривать только положительные квазистационарные стримеры, у которых эффект снижения поля в канале за головкой стримера ярко выражен (см., например, работу [3]).
Исследование проведено на основании упрощенной аналитической модели стримерного канала, которая позволила найти, помимо эквипотенциальной длины, некоторые другие параметры положительных квазистационарных стримеров. Применимость использованной в работе модели стримерного канала подтверждена сравнением полученных результатов с данными экспериментов и численных расчетов.
ОДИНОЧНЫЙ КРИТИЧЕСКИЙ СТРИМЕР
Рассмотрим положительный стационарный стример радиусом rs, движущийся в воздухе в однородном постоянном электрическом поле с напряженностью E0 со скоростью V по направлению электрического поля.
Ионизация газа в стримере происходит только в усиленном поле перед головкой в области размером порядка радиуса стримера и в небольшой части самой головки. В ионизованном хвосте стримера, располагающемся за головкой, поле существенно меньше пробойного, ионизация отсутствует, и электронная концентрация уменьшается со временем из-за рекомбинации электронов с положительными ионами и прилипания их к молекулам кислорода. Скорость отлипания электронов от отрицательных ионов в начальной стадии распада электронной плазмы в хвосте стримера много меньше скорости прилипания и рекомбинации, поэтому отлипание можно не учитывать в балансе электронной концентрации. Выберем систему координат, связанную со стримером, с началом координат в головке стримера. Ось x направим вдоль канала стримера в сторону хвоста стримера (против вектора электрического поля и скорости стримера). Тогда электронная концентрация n подчиняется уравнению
, (1)
где νa — частота прилипания электронов, αe — коэффициент рекомбинации электронов.
Параметр приведенного поля E/N (E — абсолютная величина напряженности электрического поля, N — плотность воздуха) в хвосте стримера не превышает 30 Td (1 Td = 10–17 В ∙ см2). В этом случае основным процессом прилипания электронов к молекулам кислорода является трехчастичное прилипание, в котором роль третьего тела также играет кислород, поэтому частота прилипания пропорциональна квадрату концентрации молекул кислорода [O2]. Мы полагали [O2] = 0.2N, поэтому
, (2)
где ka — константа прилипания в реакции e + O2 + O2 = O2– + O2. Проводимость плазмы в хвосте стримера, пропорциональная концентрации и подвижности электронов, монотонно убывает по мере удаления от головки стримера. Удельное сопротивление ρ — величина, обратно пропорциональная проводимости, — напротив, растет, обращаясь на бесконечном удалении от головки в бесконечность:
, (3)
где e и μ — абсолютные величины заряда и подвижности электронов соответственно.
Константа прилипания ka, коэффициент рекомбинации αe и величина μN являются функциями параметра E/N. Зависимости ka(E/N) αe(E/N) и μN(E/N), которые мы использовали в наших расчетах, получены на основании данных в работах [6–8] и приведены на рис. 1.
Рис. 1. Зависимости константы трехтельного прилипания ka (a), коэффициента электрон-ионной рекомбинации αe (б) и подвижности электронов μ (в) от параметра E/N, полученные на основании данных работ [6–8]
Потенциал пространства, окружающего стример,
. (4)
Будем предполагать радиус стримера rs много меньшим его длины и характерного масштаба изменения погонного заряда канала стримера. В этом случае электрическое поле, создаваемое зарядом стримера вблизи его канала (за исключением отрезка длиной ~ rs вблизи головки стримера), будет приблизительно радиальным и имеющим цилиндрическую симметрию, а потенциал ионизованного следа в точке x будет отличаться от потенциала пространства на величину
, (5)
где q(x) — погонный (на единицу длины) заряд в ионизованном следе, — погонная емкость канала стримера, L — эквипотенциальная длина стримера.
Строго говоря, погонная емкость неоднородна вдоль проводящего цилиндра, и выражение для погонной емкости приблизительное, но при L >> rs погрешность определения емкости по приведенной формуле невелика. Полный заряд стримера
. (6)
Из выражений (4, 5) следует, что
. (7)
Напряженность (абсолютная величина) электрического поля в канале стримера
. (8)
Будем искать стационарное распределение заряда на ионизованном следе. В этом случае полный ток вдоль оси x должен быть постоянен. При x < 0, то есть перед головкой стримера, свободные заряды отсутствуют, поэтому ток проводимости и конвекционный ток равны нулю. Ток смещения, прямо пропорциональный производной напряженности электрического поля по времени, везде равен нулю вследствие стационарности поля. Поэтому при полный ток равен нулю, а значит, он равен нулю везде.
Из заключения о равенстве полного тока в стационарном стримере нулю следует, в частности, вывод о стремлении к нулю заряда в хвосте стримера при x → ∞, потому что в противном случае оставался бы ненулевым конвекционный ток, который при отсутствии тока проводимости и тока смещения будет равен полному току.
Ток в системе координат, связанной со стримером, складывается из тока проводимости ES/ρ (где — площадь поперечного сечения плазменного следа) и конвекционного тока qV, поэтому должно выполняться равенство
. (9)
Подставляя (8) в (9), получим уравнение для погонного заряда ионизованного следа:
. (10)
Для расчетов удобно ввести безразмерные функции параметра E/N:
, (11)
где ka0, αe0 и m0 — значения ka, αe и μ при E = E0.
Безразмерные функции (11) являются уже функциями не только параметра E/N, но и E0. Далее введем безразмерные переменные:
, (12)
где — частота прилипания при E = E0, n0 — концентрация электронов в головке стримера, ρ0 = 1/(eμ0n0). В безразмерных переменных (12) уравнения (1, 3–10) имеют вид:
, (13)
, (14)
, (15)
, (16)
, (17)
, (18)
, (19)
, (20)
, (21)
где и — безразмерные параметры. Введем также погонное сопротивление канала стримера , тогда выражение для параметра а будет следующим:
. (22)
Удельное сопротивление плазмы канала стримера ρ стремится к бесконечности при . При этом, как следует из уравнения (9), погонный заряд канала q стремится к нулю. Поэтому граничным условием уравнения (21) будет следующее:
. (23)
Решение уравнения (21) с граничным условием (23) в области следующее:
. (24)
Подставляя (24) в (17)–(19), найдем безразмерные величины полного заряда стримера, потенциала канала стримера и электрического поля в канале стримера:
, (25)
, (26)
. (27)
Безразмерные плотность электронов и удельное сопротивление находятся из решения уравнений (13), (14) с граничным условием .
Для того, чтобы ввести количественный критерий длины эквипотенциальной части стримера, рассмотрим тонкий идеальный незаряженный проводник длиной (в безразмерных переменных с единицей длины V/νa0), помещенный вдоль внешнего электрического поля вместо стримера так, что положение одного из его концов совпадает с положением головки стримера. Потенциал такого проводника равен потенциалу пространства в его середине: .
Обозначим (в безразмерных переменных) такую длину рассматриваемого нами эквивалентного проводника, при которой его потенциал будет равен потенциалу головки стримера :
. (28)
Длина является мерой длины стримера, на которой приблизительно поддерживается постоянство потенциала, поэтому мы будем называть эквипотенциальной длиной стримера (в размерных переменных ). В размерных переменных эквипотенциальная длина пропорциональна потенциалу головки стримера и обратно пропорциональна напряженности внешнего поля: .
Если головку стримера можно приближенно считать сферической с радиусом rs , тогда поле вблизи головки будет иметь приблизительно сферическую расходимость, и потенциал, создаваемый зарядами головки на ее вершине, будет равен Emrs. Потенциал φc, создаваемый зарядом канала на вершине головки стримера,
Сумма потенциалов, создаваемых всеми зарядами стримера, должна равняться потенциалу . Из этого условия можно найти поле перед головкой стримера (в безразмерных переменных):
. (29)
Поскольку , то оказывается линейно растущим с ростом . Нужно отметить, что предположение о сферичности головки стримера с радиусом, равным радиусу канала стримера, не соответствует форме головки квазистационарных стримеров, получаемой в численных расчетах [3], поэтому оценка максимального поля на головке стримера по формуле (29) может существенно расходиться с результатами численных расчетов.
ПУЧОК КРИТИЧЕСКИХ СТРИМЕРОВ
Рассмотрим пучок параллельно движущихся положительных стримеров. Пучки стримеров, имеющих форму, близкую к цилиндрической, а также слабо расходящиеся и слабо сходящиеся пучки стримеров наблюдались в экспериментах с облаком заряженного водного аэрозоля [9].
Стримерная зона сквозной фазы положительного длинного искрового разряда в той своей части, которая расположена ближе к плоскому электроду, имеет цилиндрическую форму [10]. Стримерные зоны, соединяющие пространственные стемы с основным или пространственным лидерами, и пространственный лидер с основным лидером в отрицательной длинной искре, в средней своей части также имеют цилиндрическую форму [11].
Будем предполагать стационарность стримеров в пучке и пучка в целом. Предположим, что пучок стримеров имеет форму круглого цилиндра радиусом rb, равномерно заполненного стримерами в количестве М. Предположим далее, что все стримеры одинаковы, т.е. имеют одинаковые и одинаково распределенные по каналам стримеров заряды и токи. Это возможно лишь при условии постоянства электрического потенциала в поперечном сечении пучка стримеров.
Посмотрим, при каких параметрах пучка стримеров это условие выполняется. В цилиндре радиусом r, соосным с пучком стримеров, находятся стримеров. Если погонный заряд одного стримера в некотором сечении пучка стримеров равен q, то радиальное поле в пучке стримеров на расстоянии r от оси равно .
Потенциал внутри пучка стримеров
,
где — потенциал поверхности пучка стримеров, Lb — эквипотенциальная длина пучка стримеров. Относительное отличие потенциала внутри пучка стримеров от потенциала его поверхности равно
при Lb >> rb. (30)
Из выражения (30) следует, что потенциал можно приближенно считать постоянным по сечению пучка стримеров, если эквипотенциальная длина пучка стримеров много больше радиуса пучка. Тогда уравнения (1)–(10) будут справедливы и для пучка стримеров, если q, Q и C заменить на погонную плотность заряда, полный заряд и погонную емкость пучка стримеров qb, Qb и соответственно, а s заменить на сумму площадей поперечных сечений всех стримеров в пучке πrs2M.
Введем следующие безразмерные переменные:
. (31)
В этих переменных уравнения для пучка стримеров будут такими же, как для одиночного стримера (13)–(22), но погонное сопротивление и параметр a будут другими (параметр b остается тем же):
. (32)
Будут также справедливы выражения (24)–(28) для погонного заряда, полного заряда, потенциала, поля и эквипотенциальной длины пучка стримеров.
КОЛИЧЕСТВЕННЫЕ ПАРАМЕТРЫ ПОЛОЖИТЕЛЬНЫХ КРИТИЧЕСКИХ СТРИМЕРОВ
Критическое поле положительного стримера в нормальной атмосфере (давление 1 бар, температура 20 °С, влажность 11 г/см3) определено экспериментально и приблизительно равно 5 кВ/см [12]. Минимальные скорость и радиус положительных стримеров в стримерной короне в нормальной атмосфере были приблизительно измерены в работе [13] и составили ≈ 107 см/с и ≈ 0.1 мм.
Такая же величина минимальной скорости положительных стримеров в стримерной зоне положительного лидера была ранее измерена в экспериментах с положительной длинной искрой [14]. Поскольку на периферии стримерной короны поле должно быть близким к критическому, то и стримеры должны быть близки к критическим, поэтому будем считать измеренные параметры этих стримеров соответствующими параметрам критических стримеров.
Концентрация электронов в головке положительного критического стримера в воздухе не измерялась, а в численных расчетах типичной величиной является ≈ 1014 см–3, которую мы используем для наших оценок. Параметр приведенного поля в этих условиях равен 18.6 Td. При таком значении параметра E/N кинетические коэффициенты имеют следующие значения: μ0 = 743 В–1 ∙ см2 ∙ с–1, νa0 = 1.13 ∙ 107 с–1, αe0 = 2.51 ∙ 10–7 см3 ∙ с–1.
Соответствующие безразмерные зависимости , и показаны на рис. 2.
Рис. 2. Зависимости , и при E0 = 5 кВ/см
Безразмерные параметры уравнений (13), (20), (21): a = 0.237, b = 2.22. Получившиеся в результате нашего расчета распределения электронной концентрации, погонного заряда и напряженности электрического поля в хвосте стримера показаны на рис. 3.
Рис. 3. Распределение концентрации электронов, напряженности электрического поля и погонного заряда в канале положительного критического стримера в нормальной атмосфере. E0 = 5 кВ/см, a = 0.237, b = 2.22 (n0 = 1014 см–3, rs = 0.1 мм, V = 107 см/с). Пунктиром показана эквипотенциальная длина стримера = 1.55
Электрическое поле в начале стримерного канала, непосредственно за головкой стримера, равно 0.12E0. Безразмерная эквипотенциальная длина положительного стримера = 1.55, она показана на рис. 3 пунктирной линией. Эквипотенциальная длина оказывается приблизительно в 9 раз больше длины спадания концентрации электронов (в е раз).
Полный заряд стримера = 0.72, потенциал головки стримера = 0.79. В размерных величинах параметры положительного критического стримера получаются следующими: L = 1.37 см, Qp = 0.29 нКл, = 3.4 кВ. Напряженность электрического поля перед головкой стримера, в соответствии с формулой (29) равна 223 кВ/см (напомним, что этот параметр сильно зависит от формы головки стримера и не вытекает непосредственно из модели стримерного канала).
Эквипотенциальная длина пучка критических стримеров с указанными параметрами (E0 = 5 кВ/см, n0 = 1014 см–3, rs = 0.1 мм, V = 107 см/с), содержащего M-стримеров, логарифмически растет с ростом M (рис. 4) и поэтому не сильно отличается от эквипотенциальной длины одиночного стримера и составляет несколько сантиметров.
Рис. 4. Эквипотенциальная длина пучка критических стримеров Lb в зависимости от числа стримеров в пучке M
Условие малости радиуса пучка стримеров по сравнению с его эквипотенциальной длиной может быть выполнено только для тонких пучков радиусом в несколько миллиметров, в которых число стримеров не может быть большим. Для пучков стримеров большого, порядка сантиметра и более, диаметра наш анализ не применим, но зависимость Lb(M), определенную посредством этого анализа, можно рассматривать как верхний предел эквипотенциальной длины пучка стримеров.
Действительно, чем меньше эквипотенциальная длина стримеров в пучке, тем меньше их взаимное влияние и тем меньше эквипотенциальная длина пучка стримеров будет отличаться от эквипотенциальной длины одиночного стримера при прочих равных условиях.
АНАЛИЗ ЗАВИСИМОСТИ ЭКВИПОТЕНЦИАЛЬНОЙ ДЛИНЫ ПОЛОЖИТЕЛЬНОГО КРИТИЧЕСКОГО СТРИМЕРА ОТ ДРУГИХ ЕГО ПАРАМЕТРОВ
Стационарный процесс движения ионизованного канала, являющийся решением уравнений (13)–(21), может быть реализован при любом наборе параметров E0, n0, rs и V. Выбор единственного набора этих параметров, соответствующего критическому стримеру, определяется условиями формирования электрического поля и ионизации перед головкой стримера, которые мы здесь не рассматриваем.
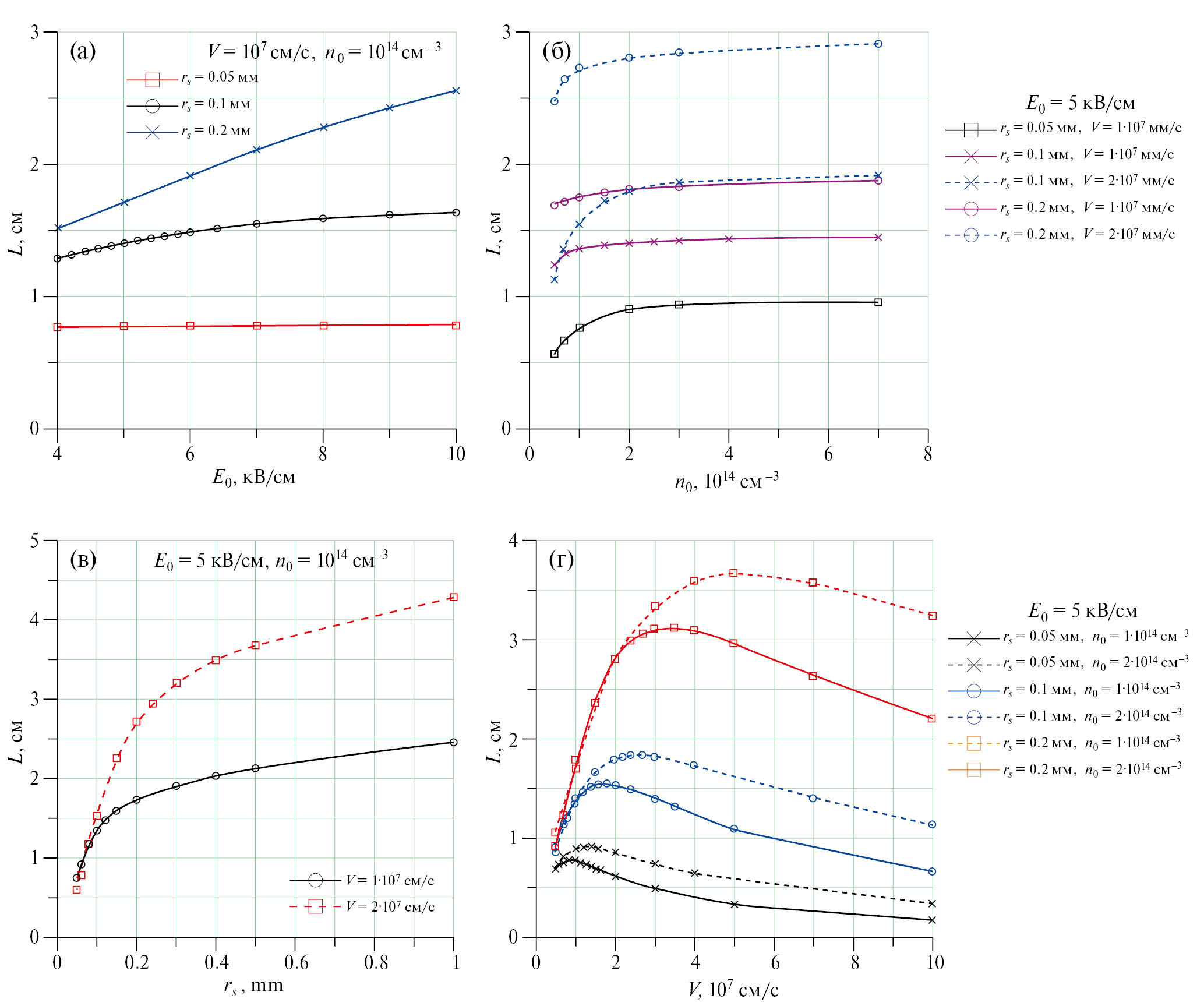
Представляет интерес, однако, зависимость эквипотенциальной длины от этих четырех параметров. На рис. 5 показано, как меняется эквипотенциальная длина стримера при изменении каждого из четырех параметров при постоянных значениях трех остальных. Значения неизменных параметров выбраны близкими к значениям этих параметров для положительного критического стримера.
Рис. 5. Эквипотенциальная длина стримера в зависимости от E0 (a), n0 (б), rs (в) и V (г)
При повышении начальной концентрации электронов n0 выше 2 ∙1014 см–3 эквипотенциальная длина практически перестает от нее зависеть (см. рис. 5б), потому что при высокой n0 на начальном этапе распада электронной плазмы преобладает быстрый процесс электрон-ионной рекомбинации, а в основной части эквипотенциальной длины стримера преобладает прилипание электронов, которое всегда начинается с приблизительно одной и той же концентрации электронов, n0 ≈ 1014 см–3.
Зависимость эквипотенциальной длины от внешнего поля E0 тем слабее, чем меньше радиус стримера (см. рис. 5a), потому что в тонком канале поле высокое, а при высоком поле кинетические коэффициенты слабо меняются при изменении параметра E/N (см. рис. 1). По той же причине ослабляется зависимость эквипотенциальной длины от радиуса стримера. Увеличение L с ростом радиуса стримера из-за уменьшения погонного сопротивления его канала частично компенсируется при больших радиусах увеличением скорости прилипания и рекомбинации из-за уменьшения поля в канале.
Наиболее интересной является зависимость эквипотенциальной длины стримера от его скорости (см. рис. 5г). Эта зависимость не монотонная. При малой скорости стримера эквипотенциальная длина увеличивается с ростом скорости из-за увеличения длины спадания электронной концентрации в канале стримера, а при большой скорости эквипотенциальная длина уменьшается с ростом скорости, потому что ток проводимости не успевает компенсировать растущий конвективный снос заряда в канале стримера.
Максимум зависимости L(V) достигается при значениях параметров стримера, близких к параметрам критического стримера (rs ≈ 0.05 мм, n0 ≈ 1014 см–3, V ≈ 107 см/с). Мы предполагаем, что это совпадение не случайное, максимальная эквипотенциальная длина стримера означает максимальное усиление поля на головке стримера, позволяющее ему двигаться в минимальном внешнем поле.
В аналитических моделях, как правило, не хватает уравнений для того, чтобы определить все параметры стримера. Например, в аналитической теории [15] для определения всех параметров стримера не хватает одного уравнения, и в качестве такового автор предлагает условие максимальной скорости стримера, пользуясь тем, что полученная им зависимость скорости стримера от радиуса оказалась не монотонной, имеющей максимум.
Мы предполагаем, что для критических стримеров справедливо условие ∂L(V)/∂V = 0, и его можно использовать в аналитической теории таких стримеров. Как видно из формулы (28), указанное условие эквивалентно условию ∂j(V)/∂V = 0. Значение скорости в максимуме зависимости L(V) при неизменных величинах E0 и n0 оказывается прямо пропорциональным радиусу стримера:
. (33)
Далее применим нашу модель стримерного канала к результатам численного расчета квазистационарных положительных стримеров, полученным в работе [3], для определения эквипотенциальной длины этих стримеров и проверки применимости нашей модели к анализу параметров квазистационарных положительных стримеров сравнением результатов нашего расчета с результатами [3].
В табл. 1 в левых шести столбцах скопированы параметры положительных квазистационарных стримеров, приведенные в работе [3, табл. B1]. Обозначения скорости стримера, напряженности внешнего поля, потенциала головки стримера относительно окружающего пространства, максимального поля и концентрации плазмы в головке стримера изменены на принятые в данной статье. Радиус R, который в работе [3] называют радиусом стримера, является электродинамическим радиусом головки. Дополнительно к этим данным нами по рис. 4 той же работы были измерены электродинамический радиус Rs (радиус максимума радиального поля) и токовый радиус Re (радиус электронной концентрации) стримерного канала на расстоянии 2–5 мм от головки стримера, которые также приведены в табл. 1.
Таблица 1. Параметры положительных квазистационарных стримеров, полученные в численном расчете [3]
V (107 см/с) | E0 (кВ/см) | R (мкм) | Em (кВ/см) | n0 (1014 см–3) | φ0 (кВ) | Rs (мкм) | Re (мкм) | Rs / Re |
0.3 | 5.42 | 36 | 222 | 3.12 | 1.52 | 125 | 63 | 2 |
0.4 | 5.10 | 40 | 214 | 2.94 | 1.61 | 119 | 65 | 1.8 |
0.5 | 4.86 | 44 | 206 | 2.70 | 1.72 | 114 | ||
0.6 | 4.65 | 50 | 197 | 2.43 | 1.84 | 119 | ||
0.7 | 4.47 | 57 | 189 | 2.16 | 1.97 | 119 | 68 | |
0.8 | 4.33 | 65 | 181 | 1.90 | 2.12 | 125 | 74 | 1.7 |
0.9 | 4.22 | 73 | 173 | 1.68 | 2.29 | 130 | 85 | 1.5 |
1 | 4.15 | 84 | 166 | 1.46 | 2.46 | 142 | 97 | |
1.1 | 4.09 | 96 | 159 | 1.28 | 2.64 | 148 | 102 | |
1.2 | 4.05 | 110 | 152 | 1.11 | 2.83 | 165 | 114 |
Как видно из табл. 1, все три радиуса различаются. Особенно велико различие между электродинамическим и токовым радиусами: Rs /Re = 2 —1.5. В нашей модели стримерного канала это различие радиусов легко учесть — в сечение канала должен входить токовый радиус, в погонную емкость канала — электродинамический радиус, а в уравнение (29) для максимального поля — радиус головки.
Рассчитанные нами по значениям параметров V, E0, n0, Re, Rs и R значения потенциала головки относительно окружающего пространства φ0, полного заряда стримера Q, эквипотенциальной длины L и максимального поля перед головкой стримера Em, найденного по формуле (29) с учетом различия радиусов Re, Rs и R, приведены в табл. 2.
Таблица 2. Рассчитанные в данной работе параметры квазистационарных положительных стримеров, соответствующих стримерам из табл. 1
V (107 см/с) | φ0 (кВ) | Q (10–10 Кл) | Em (кВ/см) | L (см) | Leff (мм) | L/Leff |
0.3 | 1.58 | 0.375 | 287 | 0.584 | 0.114 | 51 |
0.4 | 1.78 | 0.558 | 287 | 0.7 | 0.159 | 44 |
0.5 | 1.91 | 0.739 | 278 | 0.787 | 0.211 | 37 |
0.6 | 1.99 | 0.907 | 255 | 0.855 | 0.271 | 31 |
0.7 | 2.08 | 1.09 | 235 | 0.93 | 0.341 | 27 |
0.8 | 2.21 | 1.31 | 219 | 1.02 | 0.418 | 24 |
0.9 | 2.41 | 1.6 | 213 | 1.14 | 0.501 | 23 |
1 | 2.63 | 1.94 | 203 | 1.27 | 0.596 | 21 |
1.1 | 2.76 | 2.25 | 188 | 1.35 | 0.683 | 20 |
1.2 | 2.98 | 2.67 | 178 | 1.47 | 0.786 | 19 |
Кроме того, мы рассчитали эффективную длину стримера Leff, как она была введена в работе [3], которая равна характерной длине потери проводимости канала стримера, а также отношение L/Leff. Мы определяли Leff как длину, на которой удельное сопротивление канала ρ увеличивается в e раз. Длина потери проводимости канала стримера меньше, чем длина релаксации электронной концентрации, потому что с удалением от головки стримера и ростом напряженности электрического поля в канале уменьшается не только концентрация электронов, но и их подвижность. Эквипотенциальная длина стримера, как видно из табл. 2, больше эффективной длины в 20–50 раз.
Потенциал головки стримера, найденный в нашей модели, хорошо согласуется с результатами численного расчета [3], что свидетельствует о применимости нашей модели для анализа параметров канала квазистационарных стримеров.
Величина полного заряда стримера, найденная в нашей модели, тоже, по нашему мнению, должна хорошо соответствовать результатам численного расчета, но такое сравнение провести невозможно из-за отсутствия в работе [3] данных об этом параметре.
Максимальное поле на головке стримера в нашем расчете оказалось в 1.1–1.3 раза больше, чем в численном, что, скорее всего, связано с отличием поля, создаваемого зарядами головки, от сферически симметричного, которое мы предполагали при выводе формулы (29).
Критерий
при постоянных значениях E0, rs и n0, формально примененный к стационарным стримерам, дает значения скорости стримера Vm, показанные на рис. 6 в отношении к скорости V для разных значений E0. Минимальное значение стабилизирующего поля (E0 = 4.05 кВ/см), найденное в работе [3], должно быть близким к критическому полю. Соответственно, и другие параметры этого квазистационарного стримера должны быть близки к параметрам критического стримера. Критерий ∂L(V)/∂V = 0 должен выполняться только для критического стримера. Из рис. 6 видно, что по мере уменьшения стабилизирующего поля E0 и приближении его к критическому полю отношение Vm/V также приближается к единице.
Рис. 6. Отношение скорости стационарного стримера Vm, определенной из условия ∂L(V)/∂V = 0, к скорости V из табл. 1 [3], в зависимости от поля E0
ВЛИЯНИЕ ЭЛЕКТРОДА НА ПАРАМЕТРЫ СТАЦИОНАРНОГО СТРИМЕРА
Чтобы убедиться в возможности использования эквипотенциальной длины квазистационарного стримера для оценки степени его изолированности, рассмотрим влияние электрода, расположенного на расстоянии Le от головки стримера, на параметры последнего.
Контакт хвоста стримера с электродом в модели стационарного стримера можно учесть заменой граничного условия на , где — безразмерное расстояние от головки стримера до электрода (с которым имеет контакт хвост стримера). Тогда решение системы уравнений (14)–(21) в безразмерных переменных будет следующим:
, (34)
, (35)
, (36)
, (37)
где индекс e у переменных обозначает их отношение к стримеру, имеющему контакт с электродом.
Физической реализацией стационарного стримера, головка которого находится на некотором конечном неизменном расстоянии от электрода, является стример с конца тонкого игольчатого электрода в потоке газа, движущегося навстречу стримеру со скоростью, по величине в точности равной скорости стримера.
Практически получить такой стример, вероятно, невозможно из-за неустойчивости прямолинейного движения стримера. Но для оценки степени влияния контакта стримера с электродом рассмотрение такой ситуации оправдано.
Степень влияния контакта с электродом на стационарный стример можно характеризовать относительным изменением параметров стационарного стримера, движущегося в безграничном пространстве, при появлении контакта хвоста стримера с электродом на расстоянии Le от головки стримера. У параметров, являющихся функциями координаты, следует рассматривать их значения вблизи головки стримера, где изменения наиболее существенно сказываются на процессы ионизации перед головкой стримера:
. (38)
Относительное изменение полного заряда
. (39)
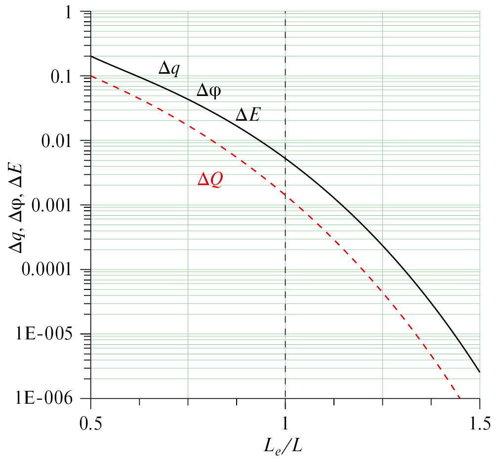
Зависимости относительного изменения параметров стримера от отношения расстояния между головкой стримера и электродом, от которого стример стартовал, к эквипотенциальной длине стримера, для критического положительного стримера, рассмотренного в параграфе 4, приведены на рис. 7.
Рис. 7. Относительные изменения параметров критического положительного стримера при контакте хвоста стримера с электродом на расстоянии Le от головки стримера в зависимости от отношения расстояния Le к эквипотенциальной длине стримера L
Как видно из рис. 7, при контакте хвоста стримера с электродом на расстоянии, равном половине эквипотенциальной длины стримера, изменение параметров стримера достигает 10–20%, но уже при Le = L это изменение менее 1% и стремительно уменьшается с ростом Le. Поэтому можно утверждать, что на расстояниях от электрода, превышающем эквивалентную длину стационарного стримера, такой стример является изолированным в том смысле, что контакт его хвоста с электродом не влияет на динамику стримера.
Влияние электрода на стример, однако, не исчерпывается контактом электрода с хвостом стримера. На стример может оказывать воздействие электростатическое изображение заряда стримера в электроде. Это относится не только к электроду, с которого стример стартовал, но и к электроду, к которому стример движется.
Заряд, наведенный в сферическом электроде точечным зарядом, и возмущение поля в междуэлектродном промежутке, создаваемое наведенным зарядом, монотонно растут с увеличением радиуса электрода, достигая максимума для плоского электрода. Поэтому оценим воздействие на стационарный стример заряда, наведенного стримером в плоском электроде.
Если головка стримера находится на расстоянии Le от плоского электрода, от которого стример стартовал, распределение погонного заряда изображения стримера в электроде равно (в безразмерных переменных)
. (40)
Поле, создаваемое этим зарядом на оси x,
. (41)
Возмущение поля вблизи головки стримера
. (42)
При приближении стримера к противоположному плоскому электроду возмущение поля изображением заряда стримера в этом электроде
. (43)
Возмущение поля вблизи головки стримера
. (44)
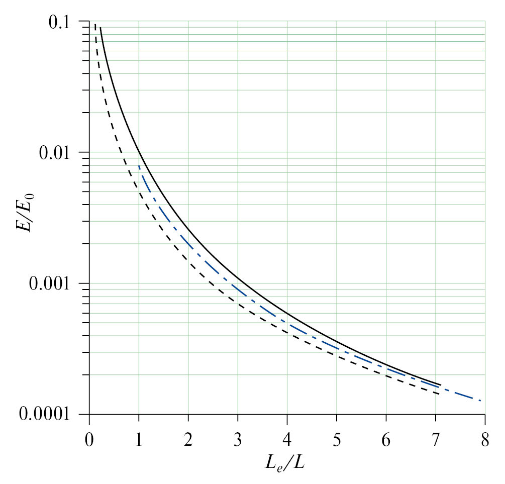
На рис. 8 относительные возмущения поля вблизи головки стримера изображениями его заряда в плоских электродах показаны в зависимости от отношения расстояния от головки стримера до соответствующего электрода к эквипотенциальной длине стримера. На расстоянии головки стримера от плоского электрода, равном эквипотенциальной длине стримера, возмущение поля, вызываемое изображением заряда стримера в электроде той же полярности, что и стример, равно 1%, а в электроде противоположной полярности — 0.5%. При дальнейшем увеличении расстояния от головки стримера до электрода возмущение поля уменьшается приблизительно обратно пропорционально квадрату расстояния, то есть существенно медленнее, чем влияние контакта хвоста стримера с электродом (рис. 7).
Рис. 8. Относительное возмущение поля вблизи головки стримера, вызываемое изображением заряда стримера в плоских электродах, в зависимости от отношения расстояния от головки стримера до соответствующего электрода к эквипотенциальной длине стримера. Сплошная линия относится к электроду, от которого стример удаляется; пунктирная — к электроду, к которому стример приближается; штрихпунктирная — это функция 0.008(L/Le)2
Влияние контакта хвоста пучка стримеров с электродом приблизительно такое же, как и в случае одиночного стримера, поскольку эквипотенциальная длина пучка и параметры стримеров в пучке близки к таковым в одиночном стримере. Пучок стримеров, удаленный от электрода на расстояние, превышающее его эквипотенциальную длину, можно считать изолированным. Влияние же изображений заряда пучка стримеров в электродах растет пропорционально количеству стримеров в пучке, а расстояние от головной части пучка стримеров до электрода, на котором возмущение поля, вызванное изображением заряда пучка стримеров в электроде, не превышает некоторой заданной величины, увеличивается приблизительно пропорционально корню квадратному из числа стримеров в пучке.
Например, если число критических стримеров в пучке равно 104, то расстояние, на котором возмущение поля в окрестности головной части пучка, вызванное изображением заряда пучка стримеров в плоском электроде, не превышает 1%, 100Lb ≈ 3 м.
Таким образом, действительно, эквипотенциальную длину квазистационарного стримера или пучка таким стримеров, можно использовать для ответа на вопрос, является ли стример или пучок стримеров изолированным. При удалении головки стримера от электродов на расстояние, равное или превышающее эквипотенциальную длину, влияние электродов на параметры стримера несущественно, и можно считать стример изолированным. В противном случае близость электродов может существенно повлиять на параметры стримера, и считать его изолированным нельзя.
ОБСУЖДЕНИЕ
В аналитической модели мы считали канал стримера круглым цилиндром с однородной по сечению концентрацией электронов. В таком приближении радиус стримера по электронной концентрации (токовый радиус) Re совпадает с так называемым электродинамическим радиусом Rs, на котором радиальное поле достигает максимума.
В количественных оценках мы использовали экспериментально измеренный радиус критического стримера по интенсивности свечения (оптический радиус) Rrad. Эксперимент [17, 18] и численное моделирование [16] показывают, что эти радиусы различаются. В соответствии с результатами [16], соотношение приблизительно следующее: Rs : Rrad : Re = 2 : 1.3 : 1.
Очевидно, что в вычислении площади S в формулах для погонного сопротивления Rs0 и параметра a следует использовать токовый радиус Re, а в формуле для погонной емкости C — электродинамический радиус Rs, как мы и делали для вычисления параметров квазистационарных положительных стримеров в синтетическом воздухе, представленных в табл. 1 и 2.
Оптический радиус сравнительно близок к токовому, этим обоснован наш выбор экспериментально измеренного оптического радиуса критического стримера в качестве rs при анализе зависимости эквипотенциальной длины критических стримеров в атмосферном воздухе. Учет различия Rrad и Re в этом случае был бы превышением точности, с которой в настоящий момент экспериментально измерен радиус критического стримера в атмосферном воздухе.
Точность, с которой экспериментально измерены параметры критических стримеров, задаваемые в нашей аналитической модели стримерного канала, невысока. Например, в работе [19] минимальный радиус положительных стримеров в синтетическом воздухе атмосферного давления составил 65 мкм. Сечение канала такого стримера примерно в 2 раза меньше сечения канала радиусом 100 мкм, которое мы использовали для наших оценок.
Величина критического поля, полученная в разных экспериментальных работах, находится в диапазоне 4.14 — 5.42 кВ/см [12] (в численном расчете [3] минимальное поле для квазистационарных стримеров равно 4.05 кВ/см), т.е. может отличаться от взятого нами значения на 20%.
Данные о скорости критического стримера (минимальной скорости положительного стримера) тоже в разных экспериментах довольно сильно разнятся — например, в работе [20] эта скорость равна 2 ∙ 107 см/с. Величину ошибки определения эквипотенциальной длины, связанную с неопределенностью входных параметров стримера, можно оценить по рис. 5. Эта ошибка нигде не превышает коэффициента
.
Такая погрешность возможна и в оценке заряда стримера и потенциала его головки. В пределах этой погрешности найденная в нашей модели величина полного заряда положительного критического стримера 0.29 нКл согласуется с экспериментально измеренной средней величиной заряда стримеров стримерной зоны сквозной фазы положительного длинного искрового разряда 0.5 нКл [1].
Наша модель предполагает стационарность стримера как волны ионизации, но при небольшом отклонении от стационарности параметры стримера в нашей модели также меняются незначительно. Критерием малости отклонения от стационарности может служить условие малости заряда, оставляемого в хвосте стримера на длине, равной эквипотенциальной длине L, по сравнению с зарядом стримера.
Наша модель, описываемая уравнениями (1)–(27), в равной степени применима к положительным и отрицательным стримерам, однако для отрицательных стримеров эквипотенциальная длина, формально введенная уравнением (28), в меньшей степени характеризует изолированность отрицательного стримера от электрода. По этой причине мы посчитали нецелесообразным введение такого параметра для отрицательных стримеров.
ЗАКЛЮЧЕНИЕ
В данной работе введено понятие эквипотенциальной длины положительного стримера как длины, на которой проходит существенное вытеснение внешнего электрического поля из канала стримера.
На основе упрощенной модели стримерного плазменного канала определена эквипотенциальная длина положительного критического стримера, как одиночного, так и находящегося в тонком пучке критических стримеров.
Показано, что эквипотенциальная длина может служить мерой изолированности квазистационарных стримеров и пучков таких стримеров, то есть при удалении головки стримера от электродов на расстояние, равное или больше эквипотенциальной длины, стример является изолированным. В противном случае влияние электродов на параметры стримера будет существенным.
Длины релаксации электронной концентрации и проводимости в стримерном канале у положительных квазистационарных стримеров в воздухе на порядок величины (и более) меньше эквипотенциальной длины, поэтому они не могут быть использованы для оценки степени изолированности стримеров.
Результаты анализа зависимости эквипотенциальной длины L положительного критического стримера от его параметров (радиуса rs, скорости V и концентрации электронов в головке стримера n0, а также напряженности внешнего поля E0) позволяют предположить справедливость следующего условия для положительного критического стримера:
.
Это уравнение можно использовать в качестве дополнительного условия в аналитических моделях критических стримеров при определении их параметров.
Модель стримерного плазменного канала, рассматриваемая в данной работе, позволила оценить, помимо эквипотенциальной длины некоторые другие параметры положительного критического стримера, а именно: распределения вдоль канала погонного заряда, потенциала и напряженности электрического поля; полный заряд стримера, 0.29 нКл; потенциал головки стримера относительно окружающего пространства, 3.4 кВ.
ФИНАНСИРОВАНИЕ
Исследование выполнено в рамках реализации Программы создания и развития НЦМУ “Центр фотоники” при финансовой поддержке Минобрнауки России, соглашение № 075-15-2022-316.
КОНФЛИКТ ИНТЕРЕСОВ
Автор заявляют, что у него нет конфликта интересов.
About the authors
N. A. Bogatov
Gaponov-Grekhov Institute of Applied Physics, Russian Academy of Sciences
Author for correspondence.
Email: bogatov@appl.sci-nnov.ru
Russian Federation, Nizhny Novgorod
References
- Базелян Э.М., Райзер Ю.П. Искровой разряд. М.: МФТИ, 1997.
- Qin J., Pasko V.P. // J. Phys. D: Appl. Phys. 2014. V. 47. P. 435202. doi: 10.1088/0022-3727/47/43/435202.
- Li X., Guo B., Sun A., Ebert U., Teunissen J. // Plasma Sources Sci. Technol. 2022. V. 31. 065011. doi: 10.1088/1361-6595/ac7747.
- Guo B., Li X., Ebert U., Teunissen J. // Plasma Sources Sci. Technol. 2022. V. 31. 095011. doi: 10.1088/1361-6595/ac8e2e.
- Phelps C.T. // J. Geophys. Res. 1971. V. 76. P. 5799. doi: 10.1029/JC076i024p05799.
- Dutton J. // J. Phys. Chem. Ref. Data. 1975. V. 4. P. 3–577. doi: 10.1063/1.555525.
- Александров Н.Л. // УФН. 1988. Т. 154. Вып. 2. С. 177. doi: 10.3367/UFNr.0154.198802a.0177.
- Хаксли Л., Кромптон Р. Диффузия и дрейф электронов в газах. М: Мир, 1977.
- Kostinskiy A.Yu., Bogatov N.A., Syssoev V.S., Mareev E.A., Andreev M.G., Bulatov M.U., Sukharevsky D.I., Rakov V.A. // Journal of Geophysical Research: Atmospheres. V. 127, e2021JD035821. doi: 10.1029/2021JD035821.
- Bogatov N.A., Syssoev V.S., Sukharevsky D.I., Orlov, A.I., Rakov V.A., Mareev E.A. 2022. An experimental study of the breakthrough-phase and return-stroke processes in long sparks. Journal of Geophysical Research: Atmospheres. V. 127, e2021JD035870. https://doi.org/10.1029/2021JD035870
- Горин Б.Н., Шкилев А.В. // Электричество. 1976. № 6. С. 31.
- Allen N., Ghaffar A. // J. Phys. D: Appl. Phys. 1995. V. 28. P. 331. doi: 10.1088/0022-3727/28/2/016
- Briels T.M.P., van Veldhuizen E.M., Ebert U. // J. Phys. D: Appl. Phys. 2008. V. 41. P. 234008. doi: 10.1088/0022-3727/41/23/234008
- Горин Б.Н., Шкилев А.В. // Электричество. 1974. № 2. C. 29.
- Lehtinen N.G. // Radiophysics and Quantum Electronics. 2021. V. 64. № 1, P. 11. doi: 10.1007/s11141-021-10108-5
- Babaeva N.Yu., Naidis G.V. // J. Phys. D: Appl. Phys. 1996. V. 29. P. 2423. doi: 10.1088/0022-3727/29/9/029
- Pancheshnyi S., Nudnova M., Starikovskii A. // Phys. Rev. E. 2005. V. 71. 016407. doi: 10.1103/PhysRevE.71.016407.
- Nudnova M.M., Starikovskii A.Yu. // J. Phys. D: Appl. Phys. 2008. V. 41. P. 234003. doi: 10.1088/0022-3727/41/23/234003
- Nijdam S., van de Wetering F.M.J.H., Blanc R., van Veldhuizen E.M., Ebert U. // J. Phys. D: Appl. Phys. 2010. V. 43. P. 145204. doi: 10.1088/0022-3727/43/14/145204
- Allen N.L., Mikropoulos P.N. // J. Phys. D: Appl. Phys. 1999. V. 32. P. 913. doi: 10.1088/0022-3727/32/8/012
Supplementary files










