Modern technologies to produce radionuclides for nuclear medicine
- Authors: Zherebchevsky V.I.1, Alekseev I.E.2, Maltsev N.A.1, Petrov V.V.1, Prokofiev N.A.1, Zemlin E.O.1, Torilov S.Y.1
-
Affiliations:
- Saint Petersburg State University
- Khlopin Radium Institute
- Issue: Vol 87, No 8 (2023)
- Pages: 1198-1209
- Section: Articles
- URL: https://medbiosci.ru/0367-6765/article/view/135472
- DOI: https://doi.org/10.31857/S0367676523702149
- EDN: https://elibrary.ru/ZDISPS
- ID: 135472
Cite item
Full Text
Abstract
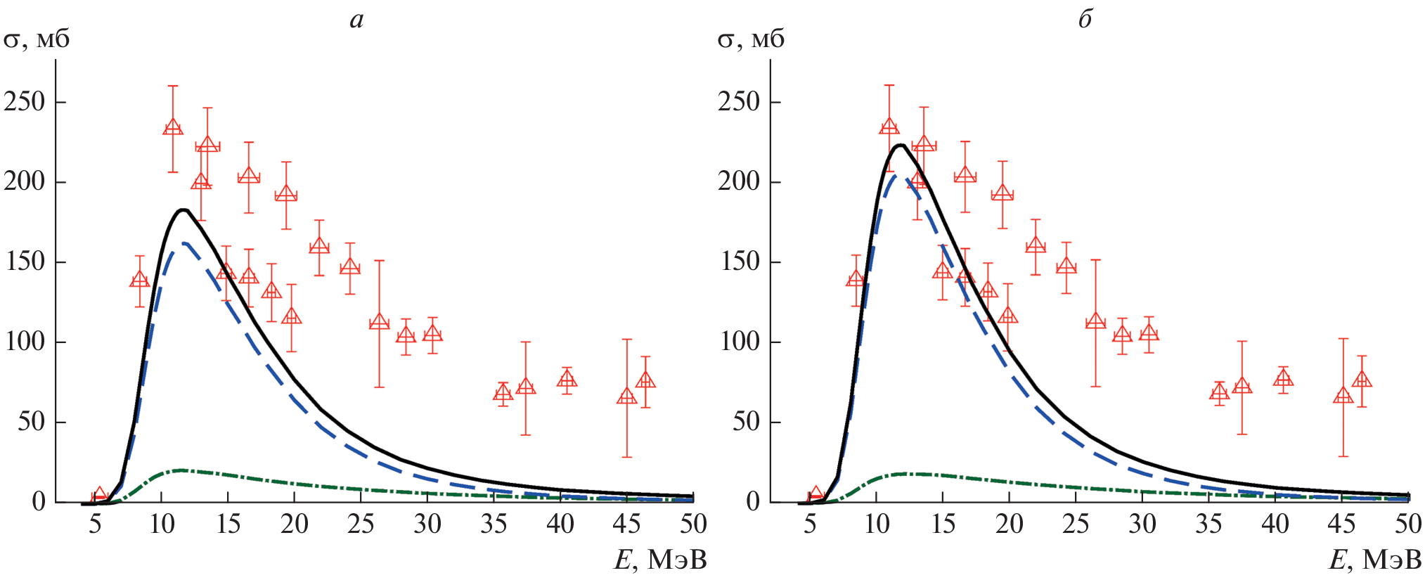
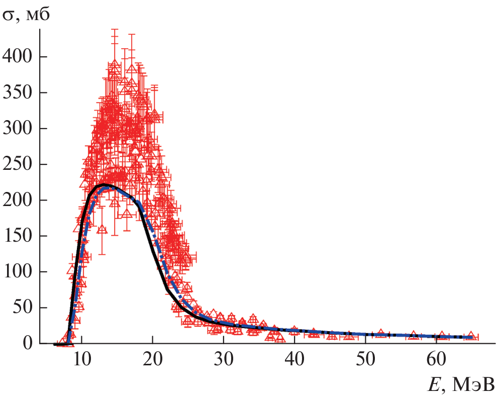
We discussed nuclear technologies to produce radioactive isotopes, with a focus on radionuclides used as radiopharmaceuticals in novel methods of cancer diagnosis and radionuclide therapy—theranostics. New target materials and nuclear reactions to produce these radionuclides were considered. The experimental and theoretical results of excitation functions of reactions (p, xn) studies in energy range 6–80 MeV for medium mass nuclear systems to produce radionuclides: scandium, technetium, antimony, terbium are presented. These radionuclides are promising for their use in nuclear medicine methods for diagnostics, therapy and theranostics.
About the authors
V. I. Zherebchevsky
Saint Petersburg State University
Author for correspondence.
Email: v.zherebchevsky@spbu.ru
Russia, Saint-Petersburg
I. E. Alekseev
Khlopin Radium Institute
Email: v.zherebchevsky@spbu.ru
Russia, Saint-Petersburg
N. A. Maltsev
Saint Petersburg State University
Email: v.zherebchevsky@spbu.ru
Russia, Saint-Petersburg
V. V. Petrov
Saint Petersburg State University
Email: v.zherebchevsky@spbu.ru
Russia, Saint-Petersburg
N. A. Prokofiev
Saint Petersburg State University
Email: v.zherebchevsky@spbu.ru
Russia, Saint-Petersburg
E. O. Zemlin
Saint Petersburg State University
Email: v.zherebchevsky@spbu.ru
Russia, Saint-Petersburg
S. Yu. Torilov
Saint Petersburg State University
Email: v.zherebchevsky@spbu.ru
Russia, Saint-Petersburg
References
- https://www.who.int/news-room/fact-sheets/detail/ cancer.
- Жеребчевский В.И. // СПбГУ. 2020. № 6(3926). С. 29.
- Sharp P.F., Gemmell H.G., Murray A.D. Practical nuclear medicine. 3rd ed. London: Springer-Verlag, 2005. 382 p.
- Volterrani D., Erba P.A., Carrió I. et al. Nuclear medicine: methodology and clinical applications. V. 1. Springer, 2019. 1331 p.
- Жеребчевский В.И., Алексеев И.Е., Лазарева Т.В. и др. // Изв. РАН. Сер. физ. 2021. Т. 85. № 10. С. 1452; Zherebchevsky V.I., Alekseev I.E., Lazareva T.V. et al. // Bull. Russ. Acad. Sci. Phys. 2021. V. 85. No. 10. P. 1128.
- Zherebchevsky V., Alekseev I., Krymov E. et al. // Proc. LXX Intern. Conf. “NUCLEUS-2020” (Saint-Petersburg, 2020). P. 9.
- Zherebchevsky V., Alekseev I., Lazareva T. et al. // Proc. LXXI Intern. Conf. “NUCLEUS-2021” (Saint Petersburg, 2021). P. 13.
- Zherebchevsky V., Alekseev I., Feofilov G. et al. // Proc. LXXII Intern. Conf. “NUCLEUS-2022” (Moscow, 2022). P. 33.
- Conti M., Bendriem B. // Clin. Transl. Imaging. 2019. V. 7. P. 139.
- Lang C., Habs D., Parodi K., Thirolfa P.G. // JINST. 2014. V. 9. Art. No. P01008.
- Gallego Manzano L., Abaline J.M., Acounis S. et al. // Nucl. Instrum. Meth. Phys. Res. A. 2018. V. 912. P. 329.
- Rosar F., Buchholz H.-G., Michels S. et al. // EJNMMI Phys. 2020. V. 7. Art. No. 16.
- Rosar F., Bohnenberger H., Moon E.S. et al. // Appl. Radiat. Isot. 2021. V. 170. Art. No. 109599.
- Khawar A., Eppard E., Sinnes J.P. et al. // Clin. Nucl. Med. 2018. V. 43. P. 486.
- Langbein T., Weber W.A., Eiber M. // J. Nucl. Med. 2019. V. 60. No. 9 (Suppl. 2). P. 13S.
- Yordanova A., Eppard E., Kürpig S. et al. // Onco. Targets Ther. 2017. V. 10. P. 4821.
- Ferrari C., Niccoli Asabella A., Villano C. et al. // BioMed Res. Int. 2015. V. 2015. Art. No. 129764.
- https://www.nndc.bnl.gov/nudat.
- https://indico.cern.ch/event/689358/book-of-abstracts.pdf.
- Müller C., Zhernosekov K., Köster U. et al. // J. Nucl. Med. 2012. V. 53. No. 12. P. 1951.
- Baum R.P., Singh A., Benešová M. et al. // Dalton Trans. 2017. V. 46. P. 14638.
- Müller C., Vermeulen C., Köster U. et al. // EJNMMI Radiopharm. Chem. 2016. V. 1. Art. No. 5.
- Umbricht C.A., Köster U., Bernhardt P. et al. // Sci. Reports. 2019. V. 9. Art. No. 17800.
- Borgna F., Haller S., Rodriguez J.M.M. et al. // Eur. J. Nucl. Med. Mol. Imaging. 2022. V. 49. P. 1113.
- Baum R.P., Singh A., Kulkarni H.R. et al. // J. Nucl. Med. 2021. V. 62. No. 10. P. 1391.
- Gómez-Tejedor G.G., Fuss M.C. Radiation damage in biomolecular systems. Dordrecht, Heidelberg, London, New York: Springer, 2012. 524 p.
- The supply of medical radioisotopes: review of potential molybdenum-99/technetium-99m production technologies. Report OECD Nuclear Energy Agency, 2010.
- Martinez Palenzuela Y., Barozier V., Chevallay E. et al. // Front. Med. 2021. V. 8. Art. No. 689281.
- https://www.prismap.eu/about/project.
- Жеребчевский В.И., Алексеев И.Е., Гриднев К.А. и др. // Изв. РАН. Сер. физ. 2016. Т. 80. № 8. С. 975; Zherebchevsky V.I., Alekseev I.E., Gridnev K.A. et al. // Bull. Russ. Acad. Sci. Phys. 2016. V. 80. No. 8. P. 888.
- van der Meulen N.P., Hasler R., Talip Z. et al. // Molecules. 2020. V. 25. Art. No. 4706.
- Filosofov D.V., Loktionova N.S., Rösch F. // Radiochim. Acta. 2010. V. 98. No. 3. P. 149.
- Alliot C., Kerdjoudj R., Michel N. et al. // Nucl. Med. Biol. 2015. V. 42. No. 6. P. 524.
- Guertin A., Nigron E., Sitarz M. et al. // Proc. 15th Intern. Conf. NRM. V. 1. (Varenna, 2018). P. 355.
- Pupillo G., Mou L., Martini P. et al. // Proc. 15th Intern. Conf. NRM. V. 1. (Varenna, 2018). P. 341.
- Fontana A., Calzaferri S., Canton L. et al. // Proc. 15th Intern. Conf. NRM. V. 1. (Varenna, 2018). P. 349.
- Koning A.J., Delaroche J.P. // Nucl. Phys. A. 2003. P. 231.
- Kalbach C. // J. Physics G. 1999. V. 25. P. 75.
- Koning A.J., Hilaire S., Duijvestijn M.C. // Proc. Int. Conf. ND 2007. (Nice, 2007). P. 211.
- Otuka N., Dupont E., Semkova V. et al. // Nucl. Data Sheets. 2014. V. 120. P. 272.
- De Waal T.J., Peisach M., Pretorius R. // J. Inorg. Nucl. Chem. 1971. V. 33. P. 2783.
- Krajewski S., Cydzik I., Abbas K. et al. // Radiochim. Acta. 2013. V. 101. P. 333.
- Carzaniga T.S., Auger M., Braccini S. et al. // Appl. Radiat. Isot. 2017. V. 129. P. 96.
- Sevior M.E., Mitchell L.W., Anderson M.R. et al. // Aust. J. Phys. 1983. V. 36. P. 463.
- Liang H., Han Y., Shen Q. // Nucl. Instrum. Meth. Phys. Res. B. 2011. V. 269. P. 597.
- https://www-nds.iaea.org/medical.
- Kalbach C. // Phys. Rev. C. 2005. V. 71. Art. No. 034606.
- Blann M. // Nucl. Phys. A. 1973. V. 213. P. 570.
- Qaim S.M., Sudár S., Scholten B. et al. // Appl. Radiat. Isot. 2014. V. 85. P. 101.
- Tárkányi F., Hermanne A., Takács S. et al. // J. Radioanalyt. Nucl. Chem. 2013. V. 298. P. 1385.
- Avrigeanu M., Rochman D., Koning A.J. et al. // Eur. Phys. J. A. 2022. V. 58. Art. No. 3.
Supplementary files












