Совершенствование схемы MLVA-типирования штаммов Burkholderia mallei
- Авторы: Леденева М.Л.1, Бондарева О.С.1, Ткаченко Г.А.1, Устинов Д.В.1, Захарова И.Б.1
-
Учреждения:
- Волгоградский научно-исследовательский противочумный институт
- Выпуск: Том 102, № 5 (2025)
- Страницы: 615-625
- Раздел: ОРИГИНАЛЬНЫЕ ИССЛЕДОВАНИЯ
- URL: https://medbiosci.ru/0372-9311/article/view/353609
- DOI: https://doi.org/10.36233/0372-9311-720
- EDN: https://elibrary.ru/LXJQDU
- ID: 353609
Цитировать
Аннотация
Введение. Регистрация на территории России отдельных случаев сапа у лошадей, возбудителем которого является Burkholderia mallei, определяет важность разработки алгоритмов генотипирования этого патогена. Перспективным остается метод MLVA (multilocus-variable tandem repeat analysis), основанный на сравнительном анализе количества вариабельных тандемных повторов (VNTR — variable number tandem repeats). По мере увеличения числа полногеномных последовательностей в международных базах данных изменяется информативная ценность VNTR-локусов, что требует пересмотра существующих схем типирования.
Цель работы — оценить перспективность включения VNTR-локуса BPSS1974#I в схему MLVA-6 для внутривидовой дифференциации B. mallei.
Материалы и методы. Исследование 64 штаммов B. mallei проводили in silico и in vitro с помощью методов MLVA, амплификации дифференцирующих регионов, полногеномного секвенирования и биоинформатического анализа.
Результаты. Генотипирование B. mallei при использовании схемы MLVA-6 не позволило определить in silico VNTR-профили 13 штаммов из базы данных GenBank NCBI по одному или нескольким локусам ввиду низкого покрытия ридами соответствующих областей генома или их полного отсутствия (нуль-аллели). Эффективное число аллелей (ne) и индекс полиморфного информационного содержания (PIC) для локусов схемы MLVA-6 варьировали в диапазонах 3,842–8,103 и 0,740–0,877 соответственно. Перспективность включения в эту схему VNTR-локуса BPSS1974#I определена на основе молекулярной стабильности мотива в его составе и высоких показателей ne и PIC, составивших 4,299 и 0,767 соответственно. VNTR-профили коллекционных штаммов по локусу BPSS1974#I были идентичны соответствующим штаммам из базы данных GenBank. Результаты кластерного анализа при сочетанном использовании схемы MLVA-6 и локуса BPSS1974#I соответствовали филогенетическим реконструкциям, полученным с использованием других молекулярно-генетических методов.
Заключение. VNTR-локус BPSS1974#I можно расценивать как маркер, включение которого в схему MLVA-6 позволит повысить точность генотипирования и установления регионов происхождения вновь выделенных штаммов B. mallei.
Ключевые слова
Полный текст
Введение
Грамотрицательная бактерия Burkholderia mallei является возбудителем сапа — потенциально смертельного антропозооноза, поражающего в основном непарнокопытных животных: лошадей, мулов и ослов [1, 2]. Заболевание людей связано с их профессиональной деятельностью и возникает при тесном контакте с инфицированными животными, например, у зоотехнических и ветеринарных работников [3]. Известны случаи заражения сотрудников бактериологических лабораторий, проводящих работы с культурами B. mallei [4, 5]. В России возбудитель сапа относят к микроорганизмам II группы патогенности, а за рубежом — к потенциальным агентам биотерроризма группы B, что обусловлено возможностью возникновения чрезвычайной ситуации в области общественного здравоохранения при использовании B. mallei в качестве биологического оружия [6–8].
В настоящее время вспышки или случаи сапа происходят спорадически в ряде регионов Азии и Ближнего Востока, Северной Африки, а также Центральной и Южной Америки [9, 10]. Регистрация завозных случаев сапа у животных в странах, свободных от этого заболевания, создаёт угрозу заражения местного поголовья cкота, людей и возможность реинтродукции инфекции [11, 12].
Случаи сапа регистрируют в сопредельных с Россией странах, что требует настороженности ветеринарных служб в отношении данного заболевания, особенно в регионах Сибири и Дальнего Востока. Вспышка сапа в 2023 г. среди лошадей на территории Читинской государственной заводской конюшни с ипподромом им. Хосаена Хакимова, зарегистрированная Всемирной организацией здравоохранения животных1, свидетельствует о важности эпидемиологического мониторинга сапа на территории России.
Современные методы внутривидового типирования позволяют получать подробную генетическую характеристику возбудителя для решения таких задач, как расследование случаев заболевания людей или животных, определение эволюционных и филогенетических связей штаммов микроорганизма [13–15]. Однако в случае сапа поиск эффективных ДНК-мишеней осложняется высокой консервативностью генома B. mallei. Высокая плотность микро- и мини-сателлитных повторов (Variable Number Tandem Repeats, VNTRs) в геноме возбудителя сапа определяет перспективность применения схем дифференциации штаммов на основе мультилокусного анализа числа вариабельных тандемных повторов (Multiple-Locus Variable Number Tandem Repeat Analysis, MLVA). В зарубежных источниках с этой целью наиболее часто используют схему из 23 VNTR-локусов, первоначально предложенную для возбудителя мелиоидоза — B. pseudomallei, клоном которого, как предполагается, является возбудитель сапа [16]. Однако эта схема не оптимизирована для возбудителя сапа. Большое количество локусов типирования повышает общую стоимость анализа.
Для снижения трудоёмкости и себестоимости метода MLVA актуальной является разработка сокращённых схем, позволяющих при использовании меньшего числа локусов сохранять дискриминирующую силу и достоверность молекулярно-эпидемиологических расследований. Подобранная нами ранее комбинация из 6 VNTR-локусов позволяла дифференцировать штаммы B. mallei с высокой дискриминирующей силой [17]. Вместе с тем информативная ценность VNTR-локусов изменяется по мере увеличения количества новых полногеномных последовательностей в международных базах данных, что требует пересмотра существующих схем типирования.
В недавней работе нами была показана перспективность применения схемы из 5 VNTR- и 4 SNP-локусов для установления географических регионов происхождения штаммов B. pseudomallei и определения клональности изолятов при выявлении случаев мелиоидоза [18]. Предложенный в этом исследовании новый VNTR-локус BPSS1974#I, расположенный в участке гена BPS_RS29560, характеризовался стабильностью амплификации и наличием ампликонов у всех исследуемых штаммов возбудителя мелиоидоза. Последовательность тандемного повтора (мотива) состояла из 9 пар нуклеотидов и имела вырожденную структуру, которая находилась под действием стабилизирующего отбора. Присутствие в геноме возбудителя сапа ортологичного гена определяет возможность использования локуса BPSS1974#I для совершенствования 6-локусной схемы MLVA-типирования B. mallei.
Цель исследования — оценить перспективность включения VNTR-локуса BPSS1974#I в схему MLVA-6 для генетического типирования штаммов B. mallei.
Материалы и методы
Объектами исследования являлись полногеномные последовательности 56 штаммов возбудителя сапа из базы данных GenBank NCBI2. Сформированная нами выборка включала нуклеотидные последовательности штаммов B. mallei, изолированных в эндемичных странах (Индия, Пакистан, Бразилия), некоторых частях Азии и Ближнего Востока, где вспышки или случаи происходят спорадически (Турция, Китай, Мьянма, Бахрейн), а также в США и ряде европейских стран (Венгрия, Югославия).
Для оценки стабильности ДНК-локусов в составе генотипирующих систем использовали 7 штаммов B. mallei из коллекции Волгоградского научно-исследовательского противочумного института Роспотребнадзора. Коллекционным штаммам P-1, Muksuwar-11, В-120, Ц-4 и Ц-5 соответствовали дубликаты штаммов, депонированные в Государственной коллекции патогенных микроорганизмов и клеточных культур под номерами SCPM-O-B-4688, SCPM-O-B-7093, SCPM-O-B-7146, SCPM-O-B-4682 и SCPM-O-B-4683. В свою очередь коллекционным штаммам Muksuwar-11, Bogor-37 и Zagreb соответствовали штаммы, нуклеотидные последовательности которых депонированы в GenBank NCBI под номерами GCA_033870375.1, GCA_033870395.1 и GCA_033870355.1. Также в исследование включён коллекционный штамм B. mallei 16050, изолированный от лошади в 2023 г. в период вспышки сапа на государственной конюшне в Чите. Нуклеотидные последовательности геномов коллекционных штаммов депонированы в Российскую платформу агрегации информации о геномах возбудителей инфекционных и паразитарных заболеваний «VGARus» (Virus Genome Aggregator of Russia). Всего в исследовании проанализировано 64 штамма возбудителя сапа.
Для постановки полимеразных цепных реакций (ПЦР) при проведении MLVA-типирования и амплификации дифференцирующих регионов генома (Different Region Analysis, DFR) ДНК выделяли с помощью набора реагентов «РИБО-преп» (ЦНИИ Эпидемиологии). Полногеномную ДНК для проведения секвенирования выделяли с помощью набора «Биолабмикс-DU-250» («Биолабмикс») согласно инструкции производителя.
Праймеры и параметры амплификации при типировании с использованием схемы MLVA-6 и локуса BPSS1974#I описаны нами ранее [17, 18]. VNTR-профиль штаммов определяли как совокупность аллельных вариантов по каждому локусу и представляли в виде числового паттерна количества повторов в схеме «L933k/L3145k/L3652k/L20k/L1217k/S2862k/BPSS1974#I».
DFR-генотипы определяли методом ПЦР с гибридизационно-флуоресцентным учетом результатов в режиме реального времени по 9 фрагментам: BmVAT1, BmVAT2, BmVAT3, BmVAT4, BmVAT5, BmVAT6, BmVAT7, BmVAT8, BmVAT9, используя последовательности олигонуклеотидов и схему генотипирования, описанные О.С. Бондаревой и соавт. [19]. Результаты DFR-типирования конвертировали в двоичную матрицу, в которой наличие ампликона обозначалось «1», а его отсутствие — «0».
Приготовление библиотек для полногеномного секвенирования осуществляли с помощью набора реагентов «Nextera XT library prep kit», секвенирование проводили на платформе «MiSeq» с использованием набора «MiSeq Reagent Kit v3» (все — «Illumina Inc.»). Исходные нуклеотидные прочтения (риды) обработаны с помощью утилиты Trimmomatic со стандартными параметрами для «Illumina». Обработанные риды собирали с помощью SPAdes v3.15.4 с использованием опции «--isolate» и стандартными параметрами командной строки [20].
Кластерный анализ и построение дендрограмм проводили с использованием программ FAMD v. 1.31 [21] и Mega v. 11.0.11 [22] при помощи алгоритма объединения ближайших соседей и коэффициента генетической дистанции Жаккарда. Для оценки дискриминирующей способности схем типирования использовали индекс Хантера–Гастона (Hunter Gaston discriminatory index, HGDI) [23]. При анализе информативности мини-сателлитных локусов определяли количество аллелей, эффективное число аллелей (ne) и индекс полиморфного информационного содержания (PIC).
Результаты
Анализ in silico показал, что в геноме референтного штамма B. mallei ATCC 23344 (GCA_033956065.1) весь ампликон локуса BPSS1974#I размером 692 пары нуклеотидов (п. н.) в положении 1627686–1628377 приходился на ген BMA_RS16575 длиной 1755 п. н., расположенный на второй хромосоме. Как и в геноме B. pseudomallei, ген BMA_RS16575 аннотирован в базе данных GenBank NCBI как коллагеноподобный белок, содержащий повтор тройной спирали (WPJ46631.1, 584 п. н.). Сайт для прямого праймера занимал положения 1627686–1627707 в геноме B. mallei ATCC 23344 и 28–49 в последовательности гена BMA_RS16575, для обратного праймера — положения 1628359–1628377 и 701–719 соответственно. Как и в геноме возбудителя мелиоидоза, 3-, 6- и 9-я позиции мотива в составе локуса BPSS1974#I находились под действием стабилизирующего отбора.
При типировании in silico 56 штаммов B. mallei из базы данных GenBank NCBI с использованием праймеров к локусу BPSS1974#I выявлены 10 аллельных вариантов, наиболее распространёнными из которых являлись повторы с копийностью 56 и 54 — на их долю приходилось по 17 штаммов. По 55 и 53 повтора имели 9 и 5 штаммов соответственно, для 2 штаммов количество повторов составило 58, остальные 5 вариантов были уникальными. У B. mallei SCPM-O-B-4686 места посадки праймеров отсутствовали (нуль-аллель).
С использованием схемы MLVA-6 нуль-аллели выявлены по локусу L1217k у 14 штаммов из базы данных GenBank NCBI. Анализ молекулярной природы нуль-аллелей показал, что отсутствие продуктов амплификации по локусам BPSS1974#I и L1217k обусловлено делецией соответствующих фрагментов генома. Нуль-аллели по локусу L1217k, выявленные в 4 полных геномах штаммов B. mallei 6, 34, BMQ и 23344, учтены в дальнейшей работе как одни из аллельных вариантов. Однако геномы штаммов B. mallei BM-1, BM-5, BM-6, Turkey5, NCTC 3709, SCPM-O-B-4682, SCPM-O-B-4683, SCPM-O-B-4684, SCPM-O-B-4688 и SCPM-O-B-4686 представлены набором контигов разной длины, что не исключает отсутствие ПЦР-продукта при анализе in silico по причине неполной нуклеотидной последовательности. Поэтому в дальнейшем эти штаммы были исключены из анализа.
Применение схемы MLVA-6 не позволило определить in silico генотипы штаммов B. mallei BM-1, BM-3, BM-6 и BM-9 по локусу L20k и B. mallei 3076 по локусу L3652k, поскольку целевая VNTR-область оказалась локализованной на разных контигах. В связи с этим данные штаммы также были удалены из исследования.
Исключение 13 штаммов из выборки привело к потере 3 уникальных аллельных вариантов по локусу BPSS1974#I и одного — по локусу L20k. В табл. 1 представлены штаммы B. mallei, которые в дальнейшем были использованы при проведении кластерного анализа.
Таблица 1. Результаты MLVA- и DFR-типирования штаммов B. mallei
Название штамма B. mallei (номер в GenBank или VGARus) | Место; год выделения | MLVA-профиль* | Номер MLVA-профиля/ кластера** | DFR-тип*** |
6 (GCA_000755845.1) | Турция; 1950 | 14/7/8/4,86/–/7/50 | 1/A | 17 |
Ц-4 (vnip002737)**** | Монголия; 1967 | 11/7/6/17/–/8/54 | 2/A | 06 |
Ц-5 (vnip002738)**** | Монголия; 1967 | 11/7/6/17/–/8/54 | 2/A | 06 |
BMQ (GCA_000755885.1) | Индия; 1932 | 2/4/7/9/–/5/54 | 1/B | 12 |
23344 (GCA_000755865.1) | Мьянма; 1944 | 2/4/7/29/–/5/54 | 2/B | 12 |
NCTC 3708 (GCA_003590195.1) | Индия; 1932 | 2/6/10/5/7,9/10/55 | 1/C | 24 |
16050 (vnip002404)**** | Россия, Чита; 2023 | 5/6/11/17/5/10/54 | 2/C | 06 |
mongolia_1 | Монголия; 2022 | 9/5/16/17/5/6/55 | 3/C | 06 |
В-120 (vnip002736)**** | Россия, Улан-Удэ; 1985 | 10/6/8/17/5/6/55 | 4/C | 06 |
SCPM-O-B-7146 (GCA_003627695.1) | Россия, Улан-Удэ; 1985 | 10/6/8/17/5/6/55 | 4/C | 06 |
BM-2 (GCA_028621615.1) | Китай, Хэбэй; нет данных | 6/8/10/19/4,9/6/55 | 1/D | 16 |
2002721277 (GCA_003590185.1) | США; 1956 | 10/8/7/17/4,9/12/55 | 2/D | 16 |
China5 (GCA_000757315.2) | Китай; 1956 | 10/8/8/16/4,9/10,4/55 | 3/D | 16 |
2000031063 (GCA_000756025.2) | Венгрия; нет данных | 10/8/8/16/4,9/12/55 | 4/D | 16 |
P-1 (vnip002735)**** | Югославия; нет данных | 6/5/11/7/-/6/55 | 1/E | 09 |
SAVP1 (GCA_000015465.1) | Индия; нет данных | 4/5/9/7/9,9/11/55 | 2/E | 04 |
2000031066 (GCA_003590125.1) | Индия; нет данных | 4/5/7/7/13,9/12/54 | 3/E | 21 |
NCTC 10247 (GCA_000762285.1) | Турция, Анкара; 1960 | 5/9/12/7/4,9/7/54 | 1/F | 03 |
34 (GCA_939576165.1) | Нет данных; 1972 | 10/9/16/7/–/6/54 | 2/F | 20 |
Bahrain1 (GCA_001729545.1) | Бахрейн; 2011 | 2/10/14/15/5,9/6/54 | 1/G1 | 22 |
BM-4 (GCA_028621665.1) | Китай, Хэбэй; нет данных | 6/10/10/18/8/13/54 | 1/G2 | 23 |
11 (GCA_000959405.1) | Турция; 1949 | 8/10/10/8/4,9/3/54 | 2/G2 | 19 |
NCTC 10229 (GCA_000015605.1) | Венгрия, Будапешт; 1961 | 10/10/14/9/4,9/8/54 | 1/G3 | 02 |
2002734299 (GCA_000959165.1) | Венгрия; 1961 | 10/11/14/9/4,9/8/54 | 2/G3 | 02 |
Ivan (GCA_000986905.1) | Венгрия; 1961 | 10/10/13/9/4,9/8/54 | 3/G3 | 02 |
BM_campo 2.1 (GCA_905359435.1) | Бразилия; 2016 | 10/10/13/9/4,9/8/54 | 3/G3 | 02 |
UFAL2 (GCA_905359425.1) | Бразилия; 2017 | 8/4/9/14/4,9/4/27 | 1/H | 06 |
PRL-20 (GCA_000169875.1) | Пакистан, Лахор; 2005 | 5/4/6/6/3,9/7/58 | 1/I | 25 |
India86-567-2 (GCA_000959465.1) | Индия; нет данных | 6/4/8/6/8,9/11/58 | 2/I | 01 |
Turkey1 (GCA_002345985.1) | Турция; нет данных | 7/4/11/6/6,9/7/56 | 1/J | 15 |
Turkey2 (GCA_002346025.1) | Турция; нет данных | 7/4/10/6/6,9/7/56 | 2/J | 15 |
Turkey3 (GCA_002346065.1) | Турция; нет данных | 7/4/7/6/6,9/6/56 | 3/J | 15 |
Turkey4 (GCA_002346085.1) | Турция; 1960 | 7/4/11/6/6,9/6/56 | 4/J | 15 |
Turkey6 (GCA_002346125.1) | Турция; нет данных | 7/4/11/6/6,9/6/56 | 4/J | 15 |
Turkey7 (GCA_002346145.1) | Турция; нет данных | 7/4/11/6/6,9/7/56 | 1/J | 15 |
Turkey8 (GCA_002346165.1) | Турция; нет данных | 7/4/11/6/6,9/7/56 | 1/J | 15 |
Turkey9 (GCA_002346185.1) | Турция; нет данных | 7/4/12/6/6,9/7/56 | 5/J | 15 |
Turkey10 (GCA_002346005.1) | Турция; нет данных | 7/4/11/6/6,9/7/56 | 1/J | 15 |
Muksuwar-11 (vnip002733)**** | Индия; 1979 | 5/4/8/17/6,9/12/53 | 1/K | 11 |
SCPM-O-B-7093 (GCA_003627585.1) | Индия; 1979 | 5/4/8/17/6,9/11/53 | 2/K | 07 |
Mukteswar (GCA_033870375.1) | Индия; 1996 | 5/4/8/17/6,9/11/53 | 2/K | 11 |
Zagreb (vnip002734)**** | Югославия; нет данных | 5/4/8/15/6,9/6/53 | 3/K | 07 |
Bogor-37 (vnip002732)**** | Индонезия; 1979 | 5/4/8/15/6,9/11/53 | 4/K | 07 |
Zagreb (GCA_033870355.1) | Югославия; 1996 | 5/4/8/15/6,9/11/53 | 4/K | 07 |
Bogor (GCA_033870395.1) | Индонезия; 1995 | 5/4/8/15/6,9/11/53 | 4/K | 07 |
Kweiyang#4 (GCA_001608335.1) | Китай; 1942 | 9/7/4/24,71/6,9/15/56 | 1/L | 22 |
2002721274 (GCA_002522985.1) | США; 1956 | 9/7/4/19/6,9/16/56 | 2/L | 01 |
ATCC 23344 (GCA_033956065.1) | Мьянма; 1942 | 8/7/4/31/6,9/15/56 | 3/L | 01 |
JHU (GCA_002346205.1) | США, Мэриленд; 2000 | 8/7/4/27/6,9/15/56 | 4/L | 01 |
FMH 23344 (GCA_000755785.1) | Мьянма; 1944 | 8/7/4/27/6,9/15/56 | 4/L | 01 |
FMH (GCA_002346045.1) | США, Мэриленд; 2000 | 8/7/4/27/6,9/15/56 | 4/L | 01 |
Примечание. *MLVA-профиль штаммов записан в виде числового паттерна количества повторов в схеме «L933k/L3145k/L3652k/L20k/L1217k/S2862k/BPSS1974#I».
**Каждому MLVA-профилю присвоен порядковый номер внутри соответствующего кластера, сформированного при построении дендрограммы.
***Номера DFR-типам присвоены в соответствии с ранее опубликованными данными [19].
****Штаммы из коллекции Волгоградского научно-исследовательского противочумного института Роспотребнадзора.
В результате амплификации VNTR-локусов у коллекционных штаммов B. mallei получены ПЦР-продукты, представляющие на электрофореграмме единичные полосы. При этом продукт амплификации по локусу L1217k отсутствовал у 3 штаммов из коллекции (B. mallei P-1, Ц-4 и Ц-5). Последующее секвенирование ампликонов позволило установить соответствующее число повторов для каждого локуса. В дальнейшем при расчёте показателей полиморфизма VNTR-локусов проводили совместный учёт MLVA-профилей штаммов из GenBank NCBI и коллекции Волгоградского научно-исследовательского противочумного института (табл. 1).
При расчёте эффективного числа аллелей (ne) и индекса полиморфного информационного содержания (PIC) для локуса BPSS1974#I установлены значения 4,299 и 0,767 соответственно. В скорректированной выборке штаммов количество аллелей по локусам схемы MLVA-6 было распределено следующим образом: минимальное число в локусах L3145k (ne = 4,257; PIC = 0,765) и L933k (ne = 7,087; PIC = 0,859) — 8 и 10 аллелей соответственно, в локусах L3652k (ne = 7,368; PIC = 0,864) и L1217k (ne = 3,842; PIC = 0,74) — по 11 аллелей, в локусе S2862k (ne = 7,628; PIC = 0,869) — 13 аллелей, максимальное число в локусе L20k (ne = 8,103; PIC = 0,877) — 16 аллелей. HGDI при добавлении локуса BPSS1974#I к схеме MLVA-6 не изменился и составил 0,981.
Для анализа генетического полиморфизма штаммов, VNTR-профили которых были достоверно определены, дополнительно использовали метод амплификации дифференцирующих регионов генома. В результате 51 штамм возбудителя сапа был распределён по 19 DFR-типам, из которых 6 выявлены впервые (DFR20 — 001110011, DFR21 — 000111110, DFR22 — 111110110, DFR23 — 110110111, DFR24 — 010111010, DFR25 — 111101100).
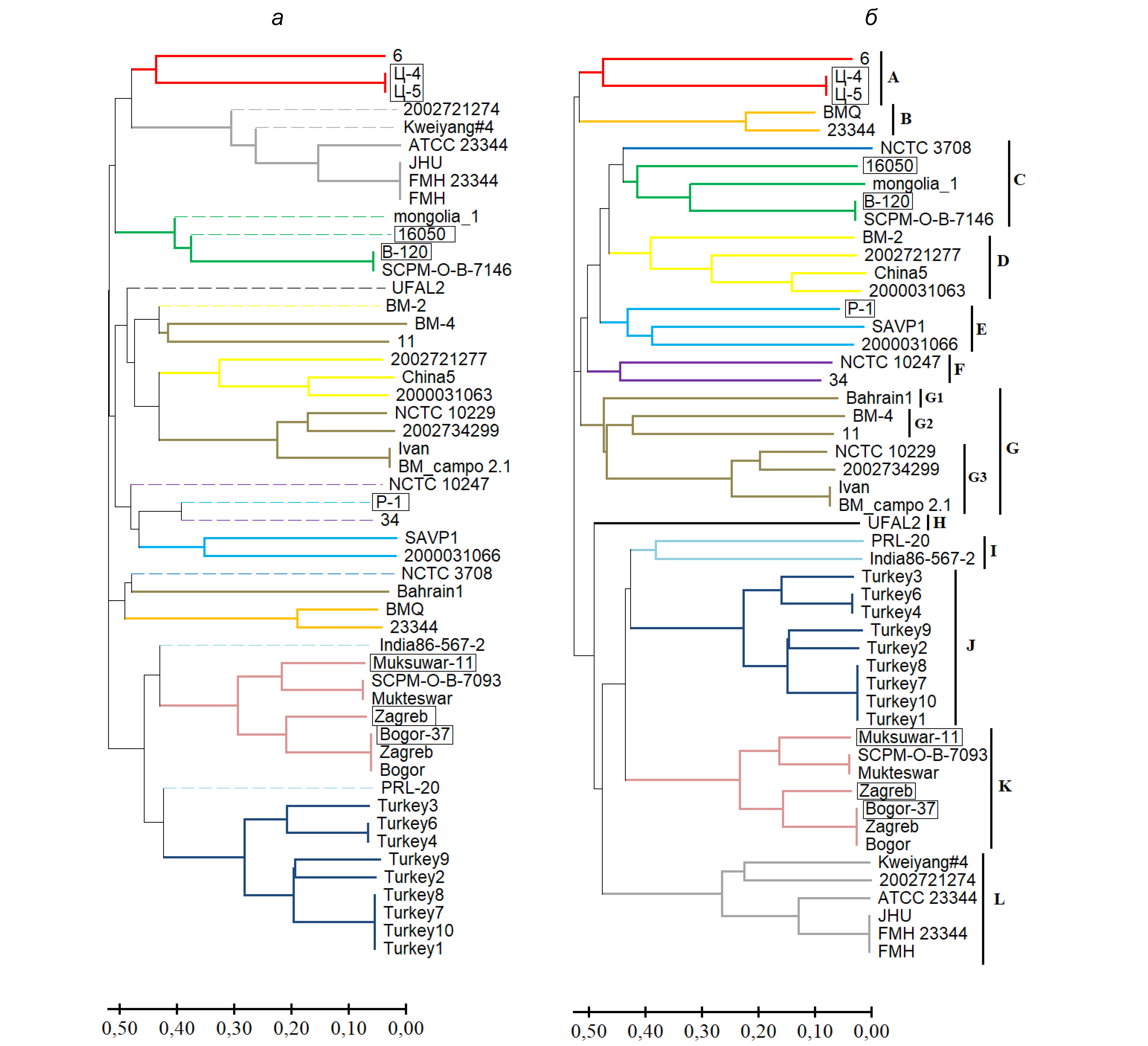
При сравнении дендрограмм, построенных на основании результатов типирования с использованием схемы MLVA-6 (рисунок, а), и при включении в эту схему локуса BPSS1974#I (рисунок, б) наблюдали отличия во взаиморасположении прикорневых кластеров и отдельных штаммов. Так, при сочетанном использовании схемы MLVA-6 и локуса BPSS1974#I сформирован новый кластер, обозначенный нами как G и состоящий из подкластеров G1, G2 и G3. Подкластер G1 сформировал штамм B. mallei Bahrain1. Подкластер G2 включал штаммы BM-4 и B. mallei 11, а подкластер G3 — штаммы B. mallei NCTC 10229, 2002734299 и Ivan, выделенные сотрудниками Печского института в Венгрии в 1961 г., и B. mallei BM_campo 2.1. Для штаммов подкластера G3 установлен общий DFR-тип (DFR02), а их MLVA-профили отличались на 1 повтор по локусам L3145k и L3652k, при этом VNTR-генотипы штаммов BM_campo 2.1 и Ivan полностью идентичны.
Сравнительный анализ результатов типирования 51 штамма B. mallei с помощью схемы MLVA-6 (а) и сочетанного использования схемы MLVA-6 и локуса BPSS1974#I (б).
Одним цветом отмечены идентичные прикорневые кластеры. а: пунктирной линией отмечены штаммы, расположение которых изменилось при включении локуса BPSS1974#I. Рамкой выделены штаммы из коллекции Волгоградского научно-исследовательского противочумного института.
На соседних ветвях дендрограммы расположены штаммы из кластеров F и E. Для штаммов из кластера F — B. mallei 34 неизвестного происхождения и NCTC 10247 — определено одинаковое число повторов по VNTR-локусам L3145k, L20k и BPSS1974#I, а их DFR-профили были уникальны и отличались по локусам BmVAT1 и BmVAT6. В кластер E вошли штаммы из Индии (2000031066 и SAVP1) с идентичным MLVA-профилем по локусам L933k, L3145k и L20k, при этом их DFR-типы также являлись уникальными и отличались отсутствием локуса BmVAT6 у B. mallei SAVP1. Отдельную ветвь в составе кластера E сформировал штамм B. mallei P-1 из Югославии.
Включение локуса BPSS1974#I в схему типирования позволило расположить штамм B. mallei BM-2 в виде отдельной ветви в составе кластера D, состоящего из штаммов B. mallei 2002721277, China5 и 2000031063. У всех штаммов этого кластера установлено одинаковое число повторов по локусам L3145k, L1217k и BPSS1974#I, а также идентичный DFR-профиль (DFR16).
Генотип по локусу BPSS1974#I, соответствующий 58 повторам, был выявлен только у индийского штамма B. mallei India86-567-2 и PRL-20, что позволило выделить эти штаммы в отдельный кластер I. Штамм India86-567-2 принадлежал к типу DFR01, а PRL-20 — к впервые выявленному нами типу DFR25, который отличался от DFR01 отсутствием локусов BmVAT5 и BmVAT8.
Особенно интересно положение выделенного и идентифицированного нами штамма B. mallei 16050, сформировавшего общий кластер с B. mallei mongolia_1 и генетически идентичными по MLVA-профилю B. mallei B-120 и его дубликатом SCPM-O-B-7146. У всех 4 штаммов выявлены идентичные DFR-профиль (DFR06) и VNTR-профили по локусам L20k и L1217k. При этом у B. mallei mongolia_1 и B-120 также определено одинаковое число повторов по локусам S2862k и BPSS1974#I, а по локусам L933k и L3145k они отличались на 1 повтор, что позволило выделить эти штаммы в отдельную ветвь внутри кластера С. Для B. mallei 16050 более тесная связь установлена со штаммом B. mallei B-120, поскольку их MLVA-профили содержали по 6 повторов в локусе L3145k.
Отдельную кластерную группу сформировал штамм UFAL2 (Бразилия, 2017 г.) с уникальным количеством повторов по локусам L20k (n = 14), S2862k (n = 4) и BPSS1974#I (n = 27). При этом B. mallei UFAL2 наряду со штаммами из России и Монголии принадлежал к типу DFR06.
MLVA-профили дубликатов штаммов из различных коллекций были идентичны или отличались только по 1 из локусов, что позволяло им сохранять принадлежность к одному кластеру. Так, по локусу L933k выявлены различия на 3 повтора у B. mallei Ц-4 и SCPM-O-B-4682 и на 1 повтор у B. mallei Ц-5 и SCPM-O-B-4683. Штамм Muksuwar-11 отличался от штаммов SCPM-O-B-7093 и Mukteswar (GCA_033870375.1) на 1 повтор по локусу S2862. Штамм Zagreb из коллекции нашего института отличался от Zagreb (GCA_033870355.1) на 5 повторов по локусу S2862 (табл. 2).
Таблица 2. MLVA-профили дубликатов штаммов B. mallei из различных коллекций
Название штамма B. mallei (номер в GenBank) | Количество повторов в локусах | ||||||
L933k | L3145k | L3652k | L20k | L1217k | S2862k | BPSS1974#I | |
P-1* | 6 | 5 | 11 | 7 | – | 6 | 55 |
SCPM-O-B-4688 (GCA_003627635.1)** | 6 | 5 | 11 | 7 | – | 6 | 55 |
Muksuwar-11* | 5 | 4 | 8 | 17 | 6,9 | 12 | 53 |
SCPM-O-B-7093 (GCA_003627585.1)** | 5 | 4 | 8 | 17 | 6,9 | 11 | 53 |
Mukteswar (GCA_033870375.1)*** | 5 | 4 | 8 | 17 | 6,9 | 11 | 53 |
В-120* | 10 | 6 | 8 | 17 | 5 | 6 | 55 |
SCPM-O-B-7146 (GCA_003627695.1)** | 10 | 6 | 8 | 17 | 5 | 6 | 55 |
Ц-4* | 11 | 7 | 6 | 17 | – | 8 | 54 |
SCPM-O-B-4682 (GCA_003627705.1)** | 14 | 7 | 6 | 17 | – | 8 | 54 |
Ц-5* | 11 | 7 | 6 | 17 | – | 8 | 54 |
SCPM-O-B-4683 (GCA_003627655.1)** | 10 | 7 | 6 | 17 | – | 8 | 54 |
Bogor-37* | 5 | 4 | 8 | 15 | 6,9 | 11 | 53 |
Bogor (GCA_033870395.1)*** | 5 | 4 | 8 | 15 | 6,9 | 11 | 53 |
Zagreb* | 5 | 4 | 8 | 15 | 6,9 | 6 | 53 |
Zagreb (GCA_033870355.1)*** | 5 | 4 | 8 | 15 | 6,9 | 11 | 53 |
Примечание. *Штаммы B. mallei из коллекции Волгоградского научно-исследовательского противочумного института.
**Штаммы B. mallei, депонированные в Государственной коллекции патогенных микроорганизмов и клеточных культур.
***Штаммы B. mallei из Института Фридриха Леффлера Федерального научно-исследовательского института здоровья животных Германии.
В результате дополнение локусом BPSS1974#I схемы MLVA-6 позволило выявить более тесную генетическую связь ряда штаммов и сформировать новые кластеры, коррелирующие с их DFR-профилями.
Обсуждение
Эффективность внутривидового типирования возбудителей инфекционных заболеваний в значительной степени определяется доступностью нуклеотидных последовательностей их геномов. Проведение полногеномного секвенирования и последующая сборка генома возбудителя сапа осложнены большим количеством повторяющихся последовательностей и высоким содержанием GC. В результате из депонированных в GenBank NCBI на май 2025 г. 113 геномов B. mallei только 33 являлись полными, а большинство остальных геномов представлены десятками или сотнями контигов. При этом часть штаммов возбудителя сапа не были уникальными.
У ряда штаммов из сформированной нами выборки in silico установить VNTR-генотип по отдельным локусам было невозможно. Низкое покрытие ридами областей генома, соответствующих локусам L20k и L3652k, не позволило локализовать целевую VNTR-область в пределах одного контига у 5 штаммов. Недостаточное покрытие при секвенировании может быть обусловлено GC-составом этих регионов, составившее более 70% у референтного штамма B. mallei ATCC 23344.
Другая проблема при поиске целевых VNTR-локусов в неполных геномах — отсутствие соответствующих этим локусам участков генома (нуль-аллели). В этом случае не существует надёжного способа определения причины возникновения нуль-аллелей: это может быть следствием как естественных эволюционных изменений, так и ошибок при сборке геномов. Нами были обнаружены нуль-аллели по локусу L1217k у 14 штаммов из выборки, 10 из которых были представлены неполными геномами, что привело к их исключению из дальнейшего исследования. При проведении ПЦР с ДНК коллекционных штаммов продукт амплификации по локусу L1217k отсутствовал у 3 штаммов. Вместе с тем нуль-аллели в полных геномах увеличивают риск ложной гомоплазии, поэтому во многих популяционных исследованиях такие локусы исключают из анализа. Однако вероятность регистрации нуль-аллеля на каждый локус возрастает при увеличении самой выборки, что может привести к исключению большого числа локусов, а это в свою очередь отрицательно повлияет на качество исследований.
В результате из первоначальной выборки были исключены 13 штаммов, а оставшийся 51 штамм B. mallei с помощью 6-локусной схемы VNTR-типирования был распределён по 39 MLVA-типам (HGDI = 0,981). Перспективность включения в эту схему локуса BPSS1974#I определялась структурой мотива в его составе, вырожденность которого снижает вероятность ошибок ДНК-полимеразы в ходе репликации и секвенирования. При этом последовательность самого мотива находится под действием стабилизирующего отбора, что способствует его сохранению в геноме.
В проведённом нами исследовании установлено, что все VNTR-локусы имели PIC > 0,5, что указывало на их высокую дискриминационную силу, при этом эффективное число аллелей варьировало от 3,842 до 8,103 на локус и в среднем составило 6,381. По этим показателям локус BPSS1974#I занимал промежуточное положение между VNTR-локусами L3145k и L933k, представленными совершенными и вырожденными мини-сателлитными повторами соответственно.
Успешная амплификация локуса BPSS1974#I при проведении ПЦР с ДНК штамма B. mallei 16050, выделенного от больной лошади в 2023 г., свидетельствовала о стабильности областей, фланкирующих VNTR-регион. В свою очередь полноразмерная нуклеотидная последовательность локуса BPSS1974#I, выявленная при анализе данных полногеномного секвенирования штамма B. mallei 16050, показала его перспективность при проведении in silico MLVA-типирования.
Полученные нами результаты кластерного анализа штаммов B. mallei на основе определения количества повторов в 7 VNTR-локусах были сопоставлены с данными мультилокусного сиквенстипирования коровой области генома (core genome multilocus sequence typing, cgMLST), проведённого S. Appelt и соавт. [13]. Сравнение показало, что состав и взаимное расположение кластеров имели много общих черт. Так, по данным cgMLST, штаммы из Китая были сгруппированы в два основных кластера, соответствующие на построенной нами дендрограмме MLVA-кластерам D и L. В состав этих кластеров входили штаммы, у которых в GenBank географическим регионом происхождения указаны США: кластер L включал штаммы B. mallei 2002721274, JHU и FMH, а кластер D — B. mallei 2002721277. Установленная нами кластеризация согласовывалась с результатами cgMLST и свидетельствовала о вероятном китайском происхождении этих штаммов. Внутри кластера D подтверждена тесная связь между штаммами 2000031063 (Венгрия) и China5 (Китай), MLVA-профили которых отличались только по локусу S2862k. Наряду с данными cgMLST генетическая близость штаммов внутри MLVA-кластеров D и L подтвердилась и по результатам проведённого нами DFR-типирования. Так, за исключением B. mallei Kweiyang#4, у которого отсутствовал продукт амплификации по локусу BmVAT6, для всех штаммов каждого кластера определён общий DFR-профиль.
Исследованные в ходе работы штаммы из Турции вошли в состав 3 разных кластеров. Дополненная локусом BPSS1974#I схема MLVA-6 позволила распределить штаммы из этих кластеров в соответствии с их положением на минимальном остовном дереве, построенном на основании данных cgMLST [13]. Так, по результатам типирования только с использованием схемы MLVA-6 в один кластер со штаммами из Турции был включён штамм B. mallei PRL-20. Определение количества повторов по локусу BPSS1974#I позволило выделить на дендрограмме B. mallei PRL-20 в отдельную ветвь со штаммом B. mallei India86-567-2 из Индии, а штаммы из Турции сформировали отдельный самый многочисленный кластер J. Два других штамма из Турции (B. mallei 11 и NCTC 10247) вошли соответственно в состав подкластера G2 и кластера F.
Включение локуса BPSS1974#I в схему MLVA-6 позволило наряду со штаммом B. mallei India86-567-2 уточнить положение другого индийского штамма — B. mallei 3708, который сформировал отдельную ветвь в составе кластера C. Установленная с помощью разработанной схемы MLVA-7 кластеризация индийских штаммов согласовывалась с данными, полученными в исследовании H. Singha и соавт. [24]. В представленной работе на основании MLVA-типирования по 23 локусам выявлена принадлежность штаммов B. mallei India86-567-2, Mukteswar, SAVP1, BMQ и NCTC 3708 к разным кластерам, что соответствовало полученным в ходе нашего исследования результатам.
Установленные нами MLVA- и DFR-профили бразильских штаммов подтвердили ранее выдвинутое предположение о разных актах интродукции возбудителя сапа в Бразилию [25]. Так, выявленная нами тесная генетическая связь внутри подкластера G3 между штаммами европейского происхождения и BM_campo 2.1 свидетельствовала о возможном завозе сапа в Бразилию из Европы, вероятно, при колонизации или торговле.
Включение в схему MLVA-6 локуса BPSS1974#I позволило локализовать штамм B. mallei 11 в соседнем подкластере G2, что соответствовало данным M.V.D. Falcão и соавт. [25]. Авторы проводили типирование штаммов по 15 филогенетически информативным однонуклеотидным полиморфизмам методом ПЦР с последующим анализом плавления высокого разрешения, в результате которого была идентифицирована ветвь L3B3sB3, включающая штаммы из сформированных в нашей работе MLVA-кластеров G2 и G3. При анализе однонуклеотидных полиморфизмов [25] также показана принадлежность штамма B. mallei UFAL2 к ветви L3B2, включающей штаммы, выделенные на территории Бразилии. Из-за отсутствия в Genbank нуклеотидных последовательностей других бразильских штаммов нам не удалось определить MLVA- и DFR-профили штаммов линии L3B2. Вместе с тем уникальный VNTR-профиль штамма B. mallei UFAL2 позволил выделить его в отдельный MLVA-кластер H, что соответствует разделению бразильских штаммов по разным филогенетическим линиям.
По результатам MLVA- и DFR-анализа установлено тесное генетическое родство между штаммами B. mallei B-120 и 16050, выделенными с разницей в 18 лет от больных животных на территории Восточной Сибири, и штаммом B. mallei mongolia_1, изолированным от больной лошади в Монголии в 2022 г. Принадлежность к одному DFR-типу (DFR06) и общий уникальный VNTR-профиль по локусам L20k и L1217k, наряду с географической близостью территорий этих стран, где были зарегистрированы вспышки сапа, позволяют предположить общий источник происхождения этих штаммов. Вместе с тем B. mallei Ц-4 и Ц-5, выделенные в Монголии в 1967 г., сформировали отдельный MLVA-кластер. DFR-тип (DFR06) был также идентифицирован у бразильского штамма B. mallei UFAL2. Общие DFR-профили для штаммов из разных MLVA-кластеров были выявлены и в ряде других случаев, что может свидетельствовать о снижении специфичности выбранных DFR-локусов по мере увеличения числа нуклеотидных последовательностей геномов B. mallei в генетических базах данных.
Выявленные изменения в VNTR-профилях дубликатов штаммов B. mallei из разных коллекций могут быть связаны с условиями хранения, в частности с методами поддержания бактериальных культур. В работе J.M. U’Ren и соавт. [26] при исследовании стабильности 32 VNTR-локусов, предложенных для типирования штаммов возбудителя мелиоидоза, с помощью метода серийных пассажей на чашках установлены изменения в 12 локусах. При этом мутации были выявлены в локусах L933k, L3145k и S2862k, которые вошли в разработанную нами схему типирования штаммов возбудителя сапа. Установленная в нашей работе вариабельность локусов L933k и S2862k в геномах дубликатов штаммов B. mallei свидетельствовала о сходном характере изменчивости этих VNTR-локусов у патогенных буркхольдерий. Для локуса BPSS1974#I определена стабильность его молекулярной структуры у штаммов в условиях разных коллекций, что важно при проведении эпидемиологических расследований и эволюционного анализа.
Заключение
VNTR-локус BPSS1974#I можно расценивать как маркер, включение которого в схему MLVA-6 позволит повысить точность генотипирования и установления регионов происхождения вновь выделенных штаммов возбудителя сапа. Наряду с совершенствованием схем дифференциации штаммов возбудителя сапа для более эффективного внутривидового типирования необходимо увеличение количества доступных для анализа нуклеотидных последовательностей геномов B. mallei в сочетании с дополнением метаданных о точном географическом происхождении.
1 Russia — Burkholderia mallei (Inf. with) (Glanders) — Follow up report 1 [FINAL]. URL: https://wahis.woah.org/#/in-review/4915
2 URL: http://www.ncbi.nlm.nih.gov/genome
Об авторах
Маргарита Леонтьевна Леденева
Волгоградский научно-исследовательский противочумный институт
Автор, ответственный за переписку.
Email: volresin@yandex.ru
ORCID iD: 0000-0001-5923-4774
н. с. лаб. генодиагностики особо опасных инфекций
Россия, ВолгоградОльга Сергеевна Бондарева
Волгоградский научно-исследовательский противочумный институт
Email: fiat--lux@yandex.ru
ORCID iD: 0000-0001-5690-6686
канд. мед. наук, с. н. с. лаб. генодиагностики особо опасных инфекций
Россия, ВолгоградГалина Александровна Ткаченко
Волгоградский научно-исследовательский противочумный институт
Email: tkachenko_g@mail.ru
ORCID iD: 0000-0003-0199-3342
канд. мед. наук, доцент, в. н. с. отд. биологического и технологического контроля
Россия, ВолгоградДимитрий Владимирович Устинов
Волгоградский научно-исследовательский противочумный институт
Email: naugron@gmail.com
ORCID iD: 0000-0002-4516-731X
н. с. лаб. биоинформационного анализа
Россия, ВолгоградИрина Борисовна Захарова
Волгоградский научно-исследовательский противочумный институт
Email: zib279@gmail.com
ORCID iD: 0000-0002-7808-7658
д-р биол. наук, доцент, в. н. с. лаб. патогенных буркхольдерий
Россия, ВолгоградСписок литературы
- Топорков А.В., Викторов Д.В., Липницкий А.В. и др. Мелиоидоз и сап. Волгоград;2016. Toporkov A.V., Viktorov D.V., Lipnitsky A.V., et al. Melioidosis and Glanders. Volgograd;2016. EDN: https://elibrary.ru/wlrord
- Khan I., Wieler L.H., Melzer F., et al. Glanders in animals: a review on epidemiology, clinical presentation, diagnosis and countermeasures. Transbound. Emerg. Dis. 2013;60(3):204–21. DOI: https://doi.org/10.1111/j.1865-1682.2012.01342.x
- Raj A., Pathak A., Karuppusamy S., et al. Knowledge, awareness and perception about equine glanders among veterinarians and medical professionals in India. Front. Vet. Sci. 2024;11:1334485. DOI: https://doi.org/10.3389/fvets.2024.1334485
- Никифоров В.В., Мельникова Л.И., Зарьков К.А. и др. Сап: случай из практики. Инфекционные болезни. 2005;3(1): 89–92. Nikiforov V.V., Mel'nikova L.I., Zar'kov K.A., et al. Glanders: a clinical case. Infectious Diseases. 2005;3(1):89–92. EDN: https://elibrary.ru/iadiwd
- Srinivasan A., Kraus C.N., Deshazer D., et al. Glanders in a military research microbiologist. N. Engl. J. Med. 2001;345(4):256–8. DOI: https://doi.org/10.1056/NEJM200107263450404
- Онищенко Г.Г., Топорков А.В., Липницкий А.В., Викторов Д.В. Проблемы противодействия биологическому терроризму на современном этапе. Инфекционные болезни: Новости. Мнения. Обучение. 2016;1(14):24–31. Onishhenko G.G., Toporkov A.V., Lipnitsky A.V., Viktorov D.V. Problems of counteraction to biological terrorism at the present stage. Infectious Diseases: News, Opinions, Training. 2016;(1):24–31. EDN: https://elibrary.ru/vretnz
- Gilad J., Harary I., Dushnitsky T., et al. Burkholderia mallei and Burkholderia pseudomallei as bioterrorism agents: national aspects of emergency preparedness. Isr. Med. Assoc. J. 2007;9(7):499–503.
- Guilhot A., Bricaire F., Bossi P. Glanders, melioidosis and biowarfare. Presse Med. 2005;34(2 Pt. 2):185–8. DOI: https://doi.org/10.1016/s0755-4982(05)83900-4 (in French)
- Мельникова Л.А., Букова Н.К., Макаев Х.Н. и др. Сап: особо опасное инфекционное заболевание, его характеристика, эпизоотология и диагностика. Ветеринарный врач. 2016;(4):22–5. Melnikova L.A., Bukova N.K., Makaev H.N., et al. Glanders — particularly dangerous disease: characterization, epizootology and detection. Veterinarian. 2016;(4):22–5. EDN: https://elibrary.ru/whtgvj
- Go P.C., Sansthan A. Glanders — а re-emerging zoonotic disease. J. Biol. Sci. 2014;14(1):38–51. DOI: https://doi.org/10.3923/jbs.2014.38.51
- Kettle A.N., Wernery U. Glanders and the risk for its introduction through the international movement of horses. Equine Vet. J. 2016;48(5):654–8. DOI: https://doi.org/10.1111/evj.12599
- Elschner M.C., Klaus C.U., Liebler-Tenorio E., et al. Burkholderia mallei infection in a horse imported from Brazil. Equine Vet. Educ. 2009;21(3):147–50. DOI: https://doi.org/10.2746/095777309X401071
- Appelt S., Rohleder A.M., Jacob D., et al. Genetic diversity and spatial distribution of Burkholderia mallei by core genome-based multilocus sequence typing analysis. PLoS One. 2022;17(7):e0270499. DOI: https://doi.org/10.1371/journal.pone.0270499
- Girault G., Wattiau P., Saqib M., et al. High-resolution melting PCR analysis for rapid genotyping of Burkholderia mallei. Infect. Genet. Evol. 2018;63:1–4. DOI: https://doi.org/10.1016/j.meegid.2018.05.004
- Hornstra H., Pearson T., Georgia S., et al. Molecular epidemiology of glanders, Pakistan. Emerg. Infect. Dis. 2009;15(12):2036–9. DOI: https://doi.org/10.3201/eid1512.090738
- Losada L., Ronning C.M., DeShazer D., et al. Continuing evolution of Burkholderia mallei through genome reduction and large-scale rearrangements. Genome Biol. Evol. 2010;2:102–16. DOI: https://doi.org/10.1093/gbe/evq003
- Бондарева О.С., Ткаченко Г.А., Леденева М.Л. и др. Разработка схемы генотипирования возбудителя сапа на основе мультилокусного анализа числа вариабельных тандемных повторов. Журнал микробиологии, эпидемиологии и иммунобиологии. 2019;96(5):8–16. Bondareva O.S., Tkachenko G.A., Ledenyova M.L., et al. Development of genotyping method of the glanders causative agent based on multiple locus variable-number tandem repeat analysis. Journal of microbiology, epidemiology and immunobiology. 2019;96(5):8–16. DOI: https://doi.org/10.36233/0372-9311-2019-5-8-16 EDN: https://elibrary.ru/osgwxb
- Леденева М.Л., Ткаченко Г.А., Захарова И.Б. Новые генетические маркеры для типирования штаммов Burkholderia pseudomallei. Инфекция и иммунитет. 2022;12(6):1091–102. Ledenyova M.L., Tkachenko G.A., Zaharova I.B. New genetic markers for Burkholderia pseudomallei strains typing. Russian Journal of Infection and Immunity. 2022;12(6):1091–102. EDN: https://elibrary.ru/gdlreo
- Бондарева О.С., Савченко С.С., Ткаченко Г.А. и др. Генотипирование штаммов Burkholderia mallei на основе метода амплификации дифференцирующих фрагментов ДНК. Молекулярная генетика, микробиология и вирусология. 2016;34(1):33–7. Bondareva O.S., Savchenko S.S., Tkachenko G.A., et al. Genotyping of the Burkholderia mallei strains based on different region analysis. Molecular Genetics, Microbiology and Virology. 2016;34(1):33–7. DOI: https://doi.org/10.18821/0208-0613-2016-34-1-33-37 EDN: https://elibrary.ru/vxmnaz
- Bankevich A., Nurk S., Antipov D., et al. Spades: a new genome assembly algorithm and its applications to single-cell sequencing. J. Comput. Biol. 2012;19(5):455–77. DOI: https://doi.org/10.1089/cmb.2012.0021
- Schluter P.M., Harris S.A. Analysis of multilocus fingerprinting data sets containing missing data. Mol. Ecol. Notes. 2006;6(2): 569–72.
- Tamura K., Stecher G., Kumar S. MEGA11: Molecular evolutionary genetics analysis Version 11. Mol. Biol. Evol. 2021;38(7):3022–7. DOI: https://doi.org/10.1093/molbev/msab120
- Hunter P.R., Gaston M.A. Numerical index of the discriminatory ability of typing systems: an application of Simpson's index of diversity. J. Clin. Microbiol. 1988;26(11):2465–6. DOI: https://doi.org/10.1128/jcm.26.11.2465-2466.1988
- Singha H., Elschner M.C., Malik P., et al. Molecular typing of Burkholderia mallei isolates from equids with glanders, India. Emerg. Infect. Dis. 2021;27(6):1745–8. DOI: https://doi.org/10.3201/eid2706.203232
- Falcão M.V.D., Laroucau K., Vorimore F., et al. Molecular characterization of Burkholderia mallei strains isolated from horses in Brazil (2014–2017). Infect. Genet. Evol. 2022;99:105250. DOI: https://doi.org/10.1016/j.meegid.2022.105250
- U'Ren J.M., Schupp J.M., Pearson T., et al. Tandem repeat regions within the Burkholderia pseudomallei genome and their application for high resolution genotyping. BMC Microbiol. 2007;7:23. DOI: https://doi.org/10.1186/1471-2180-7-23
Дополнительные файлы



