CHRONOAMPEROMETRIC ESTIMATION OF THE NUCLEATION RATE, THE NUMBER OF NUCLEI AND THE DIFFUSION COEFFICIENT DURING ELECTROCRYSTALLIZATION
- Authors: Gamburg Y.D.1
-
Affiliations:
- Frumkin Institute of Physical Chemistry and Electrochemistry of the Russian Academy of Sciences
- Issue: Vol 59, No 8 (2023)
- Pages: 435-441
- Section: Articles
- URL: https://medbiosci.ru/0424-8570/article/view/139296
- DOI: https://doi.org/10.31857/S0424857023080042
- EDN: https://elibrary.ru/XXTEGG
- ID: 139296
Cite item
Full Text
Abstract
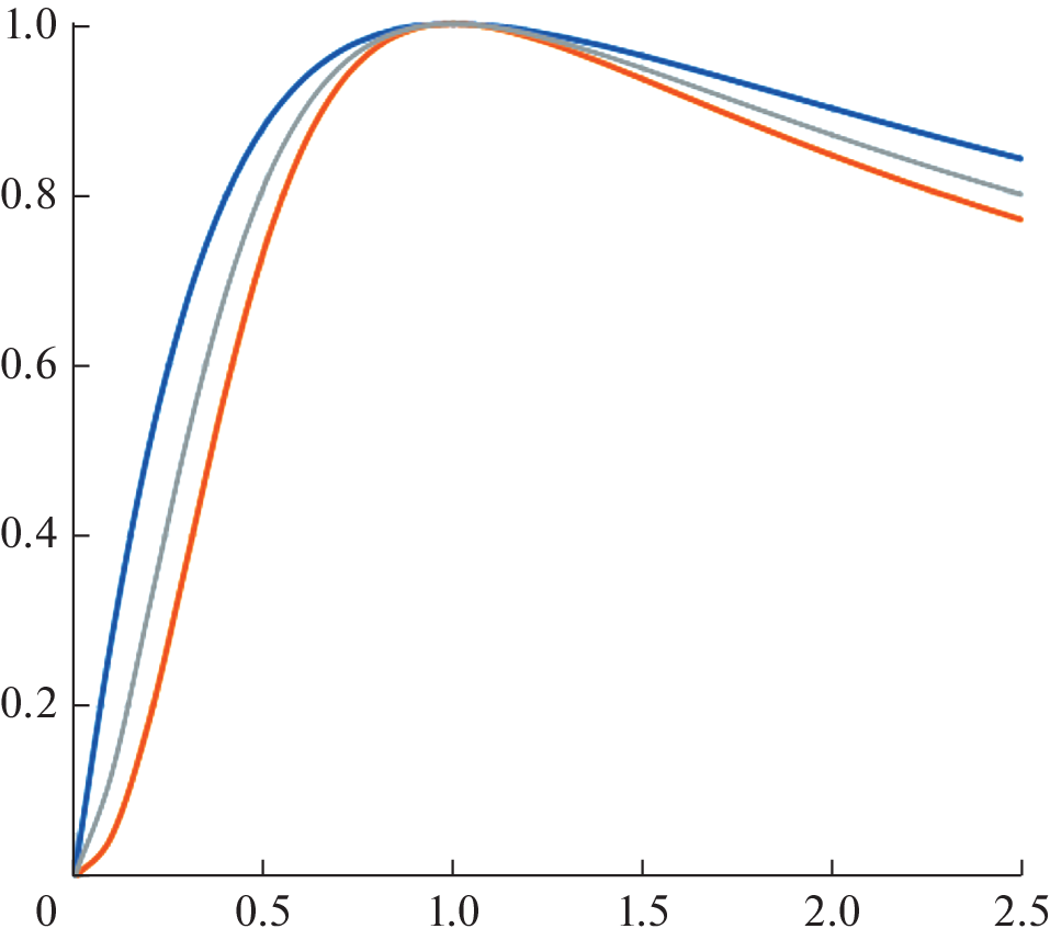
Assuming the mixed kinetics of the process, new formulas are derived for calculating the diffusion coefficient, the nucleation rate and the number of growing clusters based on the experimental curves of the time-current dependence during potentiostatic nucleation and growth during electrocrystallization. A number of published experimental data have been analyzed from this point of view. It is shown that during crystallization on an active metal substrate, the number of nuclei can sharply increase with potential, unlike structureless substrates (such as glass carbon), where this number weakly depends on the potential.
About the authors
Yu. D. Gamburg
Frumkin Institute of Physical Chemistry and Electrochemistry of the Russian Academy of Sciences
Author for correspondence.
Email: gamb@list.ru
Moscow, Leninsky Prospekt, 31, building 4
References
- Hills, G.J., Schiffrin, D.J., and Thompson, J., Electrochemical nucleation from molten salts. I., Electrochim. Acta, 1974, vol. 19, p. 657.
- Hills, G.J., Schiffrin, D.J., and Thompson, J., Electrochemical nucleation from molten salts. II, Electrochim. Acta, 1974, vol. 19, p. 671.
- Sharifker, B.R. and Mostany, J., Three-dimensional nucleation with diffusion-controlled rowth, J. Electroanalyt. Chem., 1984, vol. 177, p. 13.
- Sharifker, B.R. and Hills, G., Theoretical and experimental studies of multiple nucleation, Electrochim. Acta, 1983, vol. 28, p. 879.
- Дамаскин, Б.Б., Петрий, О.А., Цирлина, Г.А. Электрохимия, М.: Химия, 2008. 672 с.
- Гамбург, Ю.Д. Зависимость тока от времени при потенциостатическом росте кластеров в диффузионном режиме электрокристаллизации. Электрохимия. 2018. Т. 54. С. 693. [Gamburg, Yu.D., Time dependence of current during potentiostatic growth of clusters in diffusion mode of electrodeposition, Russ. J. Electrochem., 2018, vol. 54, p. 604.]
- Гамбург, Ю.Д. Вычисление количества зародышей при потенциостатической электрохимической нуклеации с учетом кинетической стадии. Электрохимия. 2019. Т. 55. С. 253. [Gamburg, Yu.D., Calculation of the number of nuclei at potentiostatic nucleation taking into account the kinetic stage, Russ. J. Electrochem., 2018, vol. 54, p. 1292.]
- Fletcher, S., Some formulae describing spherical and hemispherical diffusion to small crystals in unstirred solutions, J. Crystal. Growth, 1983, vol. 62, p. 505.
- Milchev, A., Electrocrystallization: Fundamentals of nucleation and growth, Kluwer Acad. Publishers, 2002. 265 p.
- Смолин, А.В., Гвоздев, В.Д., Данилов, А.И., Полукаров, Ю.М. Начальные стадии электрокристаллизации меди на поликристаллическом серебре. Электрохимия. 1994. Т. 30. С. 157.
- Grujicic, D. and Pesic, B., Electrodeposition of copper: the nucleation mechanisms, Electrochim. Acta, 2002, vol. 47, p. 2901.
- Heerman, L. and Tarallo, A., Theory of the chronoamperometric transient for electrochemical nucleation with diffusion controlled growth, J. Electroanalyt. Chem., 1999, vol. 470, p. 70.
- Krishtop, I.G., Yurchenko, N.P., and Trofimenko, V.V., Potentiostatic nucleation of zinc on Zr electrode from alkaline solution, ECS Transactions, 2009, vol. 25, p. 97.
- Мостани, Х., Шарифкер, Б.Р., Сааведра, К., Боррас, К. Зародышеобразование и классическая теория. Электрохимия. 2008. Т. 44. С. 704. [Mostany, J., Scharifker, B.R., Saavedra, K., and Borras, K., Electrochemical nucleation and the classical theory: overpotential and temperature dependence of the nucleation rate, Russ. J. Electrochem., 2008, vol. 44, p. 652.]
- Vasilakopoulos, D., Bouroushian, M., and Spyrellis, N., Electrocrystallization of zinc from acidic baths; nucleation and crystal growth process, Electrochim. Acta, 2009, vol. 54, p. 2509.




