The Role of Extracellular Matrix in Human Pluripotent Cells Differentiation into Ectodermal Derivatives
- Authors: Ognivtsev A.A.1, Kalabusheva E.P.1, Osidak E.O.2, Domogatsky S.P.3,4, Vorotelyak E.A.1
-
Affiliations:
- Koltzov Institute of Developmental Biology of the Russian Academy of Sciences
- Imtek Ltd.
- Gamaleya Research Institute of Epidemiology and Microbiology
- National Medical Research Center for Cardiology named after academician Yevgeniy Chazov of the Ministry of Health of the Russian Federation
- Issue: Vol 54, No 1 (2023)
- Pages: 41-58
- Section: Original study articles
- URL: https://medbiosci.ru/0475-1450/article/view/137043
- DOI: https://doi.org/10.31857/S047514502301010X
- EDN: https://elibrary.ru/FRONQI
- ID: 137043
Cite item
Full Text
Abstract
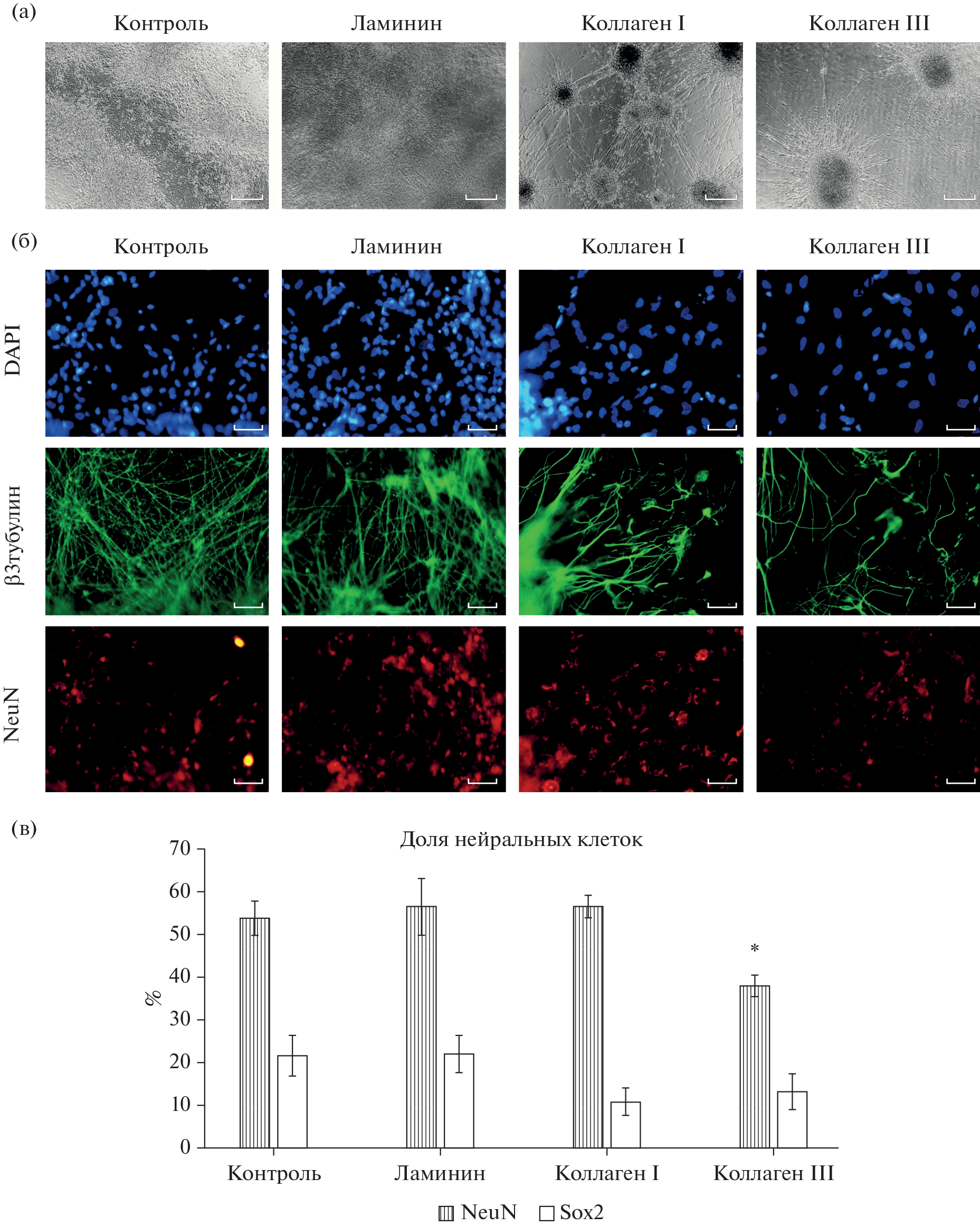
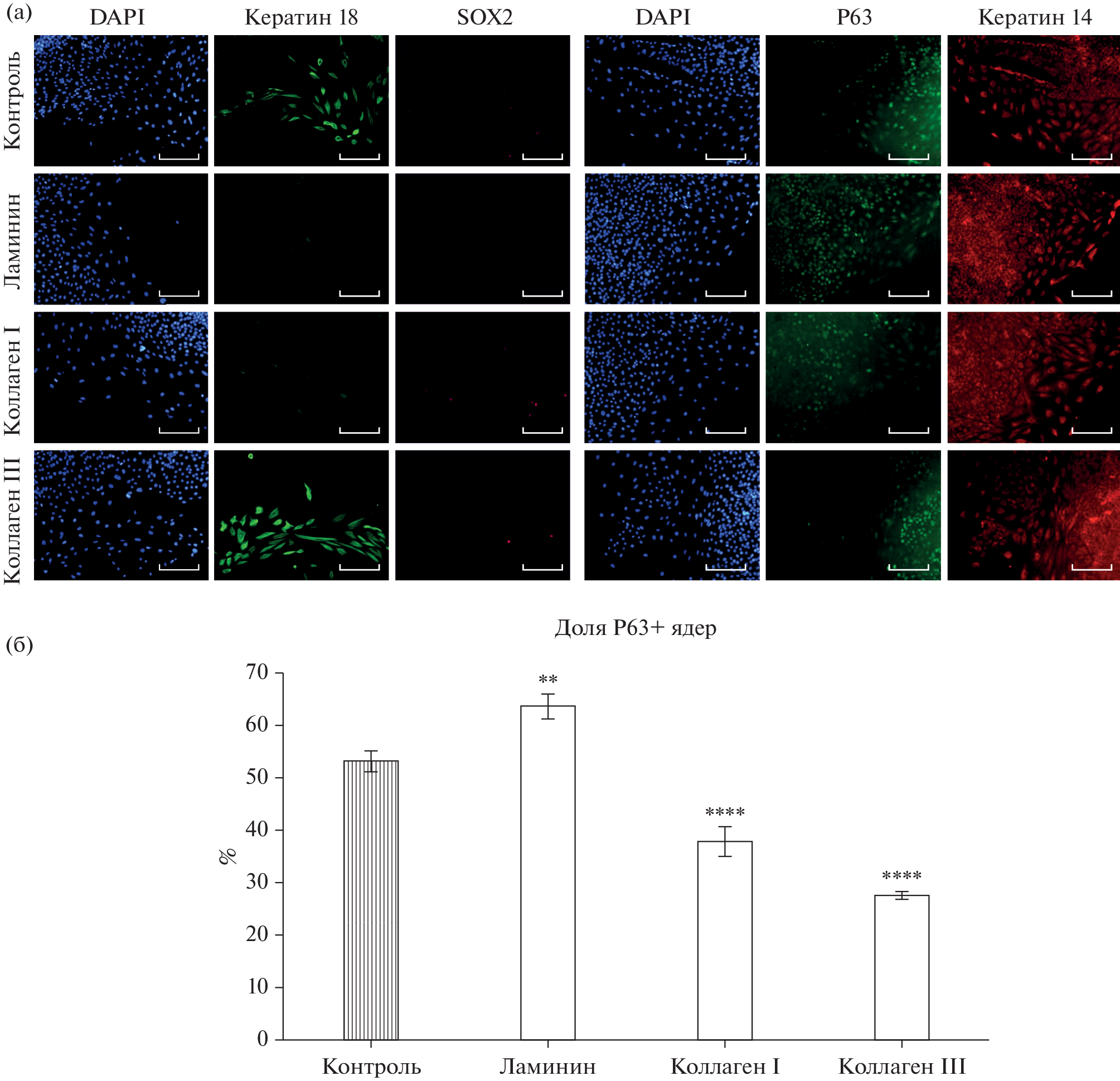
One of the most important events in the embryonic development of mammals is the division of the ectoderm into integumentary and neuroectoderm. Signaling cascades induced by growth factors and cytokines involved in these processes have been studied in detail in recent decades. At the same time, the contribution of extracellular matrix (ECM) to these differentiation lineages remains unknown for mammals, while the significance of ECM in this process has been shown in other model organisms. To assess the effect of ECM on the formation of ectodermal derivatives, we modeled the neural and epidermal differentiation of human induced pluripotent stem cells (iPSCs) using substrates consisting of various ECM molecules; and also studied the involvement of one of the central links of the ECM signaling cascades, a transcriptional coactivator YAP1 in differentiation processes. Our results revealed the stimulatory effect of laminin 332 on the early stages of epidermal differentiation and of type I and III collagens on the inducing of the glial fate of late neural differentiation.
Keywords
About the authors
A. A. Ognivtsev
Koltzov Institute of Developmental Biology of the Russian Academy of Sciences
Email: Kalabusheva.e@gmail.com
Russia, 119334, Moscow, ul. Vavilova 26
E. P. Kalabusheva
Koltzov Institute of Developmental Biology of the Russian Academy of Sciences
Author for correspondence.
Email: Kalabusheva.e@gmail.com
Russia, 119334, Moscow, ul. Vavilova 26
E. O. Osidak
Imtek Ltd.
Email: Kalabusheva.e@gmail.com
Russia, 121552, Moscow, ul. Cherepkovskaya 3, 15A
S. P. Domogatsky
Gamaleya Research Institute of Epidemiology and Microbiology; National Medical Research Center for Cardiology named after academician Yevgeniy Chazov of the Ministryof Health of the Russian Federation
Email: Kalabusheva.e@gmail.com
Russia, 123098, Moscow, ul. Gamalei, 18; Russia, 121552, Moscow, ul. Cherepkovskaya 3, 15A
E. A. Vorotelyak
Koltzov Institute of Developmental Biology of the Russian Academy of Sciences
Email: Kalabusheva.e@gmail.com
Russia, 119334, Moscow, ul. Vavilova 26
References
- Araya C., Carmona-Fontaine C., Clarke J.D. Extracellular matrix couples the convergence movements of mesoderm and neural plate during the early stages of neurulation // Dev. Dyn. 2016. V. 245. P. 580–589.
- Brafman D.A., Phung C., Kumar N., Willert K. Regulation of endodermal differentiation of human embryonic stem cells through integrin-ECM interactions // Cell Death Differ. 2013. V. 20. № 3. P. 369–381.
- Cai X., Wang K.C., Meng Z. Mechanoregulation of YAP and TAZ in cellular homeostasis and disease progression // Front. Cell Dev. Biol. 2021. V. 9. P. 673599.
- Costell M., Gustafsson E., Aszódi A., Mörgelin M., Bloch W., Hunziker E., Addicks K., Timpl R., Fässler R. Perlecan maintains the integrity of cartilage and some basement membranes // J. Cell Biol. 1999. V. 147. № 5. P. 1109–1122.
- De Rosa L., Secone Seconetti A., De Santis G., Pellacani G., Hirsch T., Rothoeft T., Teig N., Pellegrini G., Bauer J.W., De Luca M. Laminin 332-dependent YAP dysregulation depletes epidermal stem cells in junctional epidermolysis bullosa // Cell Rep. 2019. V. 27. № 7. P. 2036–2049.
- Domingues S., Darle A., Masson Y., Saidani M., Lagoutte E., Bejanariu A., Coutier J., Ayata R.E., Bouschbacher M., Peschanski M., Lemaitre G., Baldeschi C. Clinical grade human pluripotent stem cell-derived engineered skin substitutes promote keratinocytes wound closure in vitro // Cells. 2022 V. 11. № 7. P. 1151.
- Evans N.D., Minelli C., Gentleman E., LaPointe V., Patankar S.N., Kallivretaki M., Chen X., Roberts C.J., Stevens M.M. Substrate stiffness affects early differentiation events in embryonic stem cells // Eur. Cell Mater. 2009. V. 21. P. 1–13.
- Feledy J.A., Beanan M.J., Sandoval J.J., Goodrich J.S., Lim J.H., Matsuo-Takasaki M., Sato S.M., Sargent T.D. Inhibitory patterning of the anterior neural plate in Xenopus by homeodomain factors Dlx3 and Msx1 // Dev. Biol. 1999. V. 212. № 2. P. 455–464.
- Flanagan L.A., Rebaza L.M., Derzic S., Schwartz P.H., Monuki E.S. Regulation of human neural precursor cells by laminin and integrins // J. Neurosci. Res. 2006. V. 83. № 5. P. 845–856.
- Ford-Perriss M., Turner K., Guimond S., Apedaile A., Haubeck H.D., Turnbull J., Murphy M. Localisation of specific heparan sulfate proteoglycans during the proliferative phase of brain development // Dev. Dyn. 2003. V. 227. № 2. P. 170–184.
- Gomez G.A., Prasad M.S., Sandhu N., Shelar P.B., Leung A.W., García-Castro M.I. Human neural crest induction by temporal modulation of WNT activation // Dev. Biol. 2019. V. 449. № 2. P. 99–106.
- Hao J., Zhang Y., Wang Y., Ye R., Qiu J., Zhao Z., Li J. Role of extracellular matrix and YAP/TAZ in cell fate determination // Cell Signal. 2014. V. 26. № 2. P. 186–191.
- Itoh M., Kiuru M., Cairo M.S., Christiano A.M. Generation of keratinocytes from normal and recessive dystrophic epidermolysis bullosa-induced pluripotent stem cells // Proc. Natl. Acad. Sci. USA. 2011. V. 108. № 21. P. 8797–8802.
- Itoh M., Umegaki-Arao N., Guo Z., Liu L., Higgins C.A., Christiano A.M. Generation of 3D skin equivalents fully reconstituted from human induced pluripotent stem cells (iPSCs) // PLoS One. 2013. V. 8. № 10. P. 77673.
- Jia X.F., Ye F., Wang Y.B., Feng D.X. ROCK inhibition enhances neurite outgrowth in neural stem cells by upregulating YAP expression in vitro // Neural. Regen. Res. 2016. V. 11. № 6. P. 983–987.
- Kariya Y., Sato H., Katou N., Kariya Y., Miyazaki K. Polymerized laminin-332 matrix supports rapid and tight adhesion of keratinocytes, suppressing cell migration // PLoS One. 2012. V. 7. № 5. P. e35546.
- Kim Y., Park N., Rim Y.A., Nam Y., Jung H., Lee K., Ju J.H. Establishment of a complex skin structure via layered co-culture of keratinocytes and fibroblasts derived from induced pluripotent stem cells // Stem Cell Res. Ther. 2018. V. 9. № 1. P. 217.
- Kogut I., Roop D.R., Bilousova G. Differentiation of human induced pluripotent stem cells into a keratinocyte lineage // Methods Mol. Biol. 2014. V. 1195. P. 1–12.
- Li L., Liu C., Biechele S., Zhu Q., Song L., Lanner F., Jing N., Rossant J. Location of transient ectodermal progenitor potential in mouse development // Development. 2013. V. 140. № 22. P. 4533–4543.
- Liem K.F., Jr., Tremml G., Roelink H., Jessell T.M. Dorsal differentiation of neural plate cells induced by BMP-mediated signals from epidermal ectoderm // Cell. 1995. V. 82. № 6. P. 969–979.
- Lin X., Lu C., Ohmoto M., Choma K., Margolskee R.F., Matsumoto I., Jiang P. R-spondin substitutes for neuronal input for taste cell regeneration in adult mice // Proc. Natl. Acad. Sci. USA. 2021. V. 118. № 2. P. e2001833118.
- Linker C., De Almeida I., Papanayotou C., Stower M., Sabado V., Ghorani E., Streit A., Mayor R., Stern C.D. Cell communication with the neural plate is required for induction of neural markers by BMP inhibition: evidence for homeogenetic induction and implications for Xenopus animal cap and chick explant assays // Dev. Biol. 2009. V. 327. № 2. P. 478–486.
- Long K.R., Huttner W.B. How the extracellular matrix shapes neural development // Open Biol. 2019. V. 9. № 1. P. 180216.
- Long K., Moss L., Laursen L., Boulter L., Ffrench-Constant C. Integrin signalling regulates the expansion of neuroepithelial progenitors and neurogenesis via Wnt7a and Decorin // Nat. Commun. 2016. V. 7. P. 10354.
- Ma W., Tavakoli T., Derby E., Serebryakova Y., Rao M.S., Mattson M.P. Cell-extracellular matrix interactions regulate neural differentiation of human embryonic stem cells // BMC Dev. Biol. 2008. V. 8. P. 90.
- Meyer S., Schmidt I., Klämbt C. Glia ECM interactions are required to shape the Drosophila nervous system // Mech. Dev. 2014. V. 133. P. 105–116.
- Mohammed H., Hernando-Herraez I., Savino A., Scialdone A., Macaulay I., Mulas C., Chandra T., Voet T., Dean W., Nichols J., Marioni J.C., Reik W. Single-cell landscape of transcriptional heterogeneity and cell fate decisions during mouse early gastrulation // Cell Rep. 2017. V. 20. № 5. P. 1215–1228.
- Nardone G., Oliver-De La Cruz J., Vrbsky J., Martini C., Pribyl J., Skládal P., Pešl M., Caluori G., Pagliari S., Martino F., Maceckova Z., Hajduch M., Sanz-Garcia A., Pugno N.M., Stokin G.B., Forte G. YAP regulates cell mechanics by controlling focal adhesion assembly // Nat. Commun. 2017. V. 8. P. 15321.
- Ozair M.Z., Kintner C., Brivanlou A.H. Neural induction and early patterning in vertebrates // Wiley Interdiscip Rev. Dev. Biol. 2013. V. 2. № 4. P. 479–498.
- Ozasa R., Matsugaki A., Matsuzaka T., Ishimoto T., Yun H.S., Nakano T. Superior alignment of human iPSC-Osteoblasts associated with focal adhesion formation stimulated by oriented collagen scaffold // Int. J. Mol. Sci. 2021. V. 22. № 12. P. 6232.
- Pagliari S., Vinarsky V., Martino F., Perestrelo A.R., Oliver De La Cruz J., Caluori G., Vrbsky J., Mozetic P., Pompeiano A., Zancla A., Ranjani S.G., Skladal P., Kytyr D., Zdráhal Z., Grassi G., Sampaolesi M., Rainer A., Forte G. YAP-TEAD1 control of cytoskeleton dynamics and intracellular tension guides human pluripotent stem cell mesoderm specification // Cell Death Differ. 2021. V. 28. № 4. P. 1193–1207.
- Pauly M.G., Krajka V., Stengel F., Seibler P., Klein C., Capetian P. Adherent vs. free-floating neural induction by dual SMAD inhibition for neurosphere cultures derived from human induced pluripotent stem cells // Front Cell Dev. Biol. 2018. V. 6. P. 3.
- Pijuan-Sala B., Griffiths J.A., Guibentif C., Hiscock T.W., Jawaid W., Calero-Nieto F.J., Mulas C., Ibarra-Soria X., Tyser R.C.V., Ho D.L.L., Reik W., Srinivas S., Simons B.D., Nichols J., Marioni J.C., Göttgens B. A single-cell molecular map of mouse gastrulation and early organogenesis // Nature. 2019. V. 566. № 7745. P. 490–495.
- Qiao Y., Zhu Y., Sheng N., Chen J., Tao R., Zhu Q., Zhang T., Qian C., Jing N. AP2γ regulates neural and epidermal development downstream of the BMP pathway at early stages of ectodermal patterning // Cell Res. 2012. V. 22. № 11. P. 1546–1561.
- Raghavan S., Gilmont R.R., Bitar K.N. Neuroglial differentiation of adult enteric neuronal progenitor cells as a function of extracellular matrix composition // Biomaterials. 2013. V. 34. № 28. P. 6649–6658.
- Rasmussen C.H., Petersen D.R., Moeller J.B., Hansson M., Dufva M. Collagen type I improves the differentiation of human embryonic stem cells towards definitive endoderm // PLoS One. 2015. V. 10. № 12. P. e0145389.
- Ruiz-Torres S., Lambert P.F., Wikenheiser-Brokamp K.A., Wells S.I. Directed differentiation of human pluripotent stem cells into epidermal stem and progenitor cells // Mol. Biol. Rep. 2021. V. 48. № 8. P. 6213–6222.
- Rust W.L., Sadasivam A., Dunn N.R. Three-dimensional extracellular matrix stimulates gastrulation-like events in human embryoid bodies // Stem Cells Dev. 2006. V. 15. № 6. P. 889–904.
- Soulintzi N., Zagris N. Spatial and temporal expression of perlecan in the early chick embryo // Cells Tissues Organs. 2007. V. 186. № 4. P. 243–256.
- Walma D.A.C., Yamada K.M. The extracellular matrix in development // Development. 2020. V. 147. № 10. P. dev175596.
- Warmflash A., Sorre B., Etoc F., Siggia E.D., Brivanlou A.H. A method to recapitulate early embryonic spatial patterning in human embryonic stem cells // Nat. Methods. 2014. V. 11. № 8. P. 847–854.
- Wattanapanitch M., Klincumhom N., Potirat P., Amornpisutt R., Lorthongpanich C., U-pratya Y., Laowtammathron C., Kheolamai P., Poungvarin N., Issaragrisil S. Dual small-molecule targeting of SMAD signaling stimulates human induced pluripotent stem cells toward neural lineages // PLoS One. 2014. V. 9. № 9. P. 106952.
- Zagris N., Gilipathi K., Soulintzi N., Konstantopoulos K. Decorin developmental expression and function in the early avian embryo // Int. J. Dev. Biol. 2011. V. 55. № 6. P. 633–639.
- Zhang H., Pasolli H.A., Fuchs E. Yes-associated protein (YAP) transcriptional coactivator functions in balancing growth and differentiation in skin // Proc. Natl. Acad. Sci. USA. 2011. V. 108. № 6. P. 2270–2275.
- Zhang S.C., Wernig M., Duncan I.D., Brüstle O., Thomson J.A. In vitro differentiation of transplantable neural precursors from human embryonic stem cells // Nat. Biotechnol. 2001. V. 19. № 12. P. 1129–1133.
Supplementary files












