Распространенность гена половой плазмы germes среди бесхвостых амфибий
- Авторы: Кондукторова В.В.1, Фофанова Е.Г.2, Никишин Д.А.1,2
-
Учреждения:
- Московский государственный университет им. М.В. Ломоносова
- Институт биологии развития им. Н.К. Кольцова РАН
- Выпуск: Том 54, № 6 (2023)
- Страницы: 384-388
- Раздел: КРАТКИЕ СООБЩЕНИЯ
- URL: https://medbiosci.ru/0475-1450/article/view/232034
- DOI: https://doi.org/10.31857/S0475145023060058
- EDN: https://elibrary.ru/HXNNDU
- ID: 232034
Цитировать
Полный текст
Аннотация
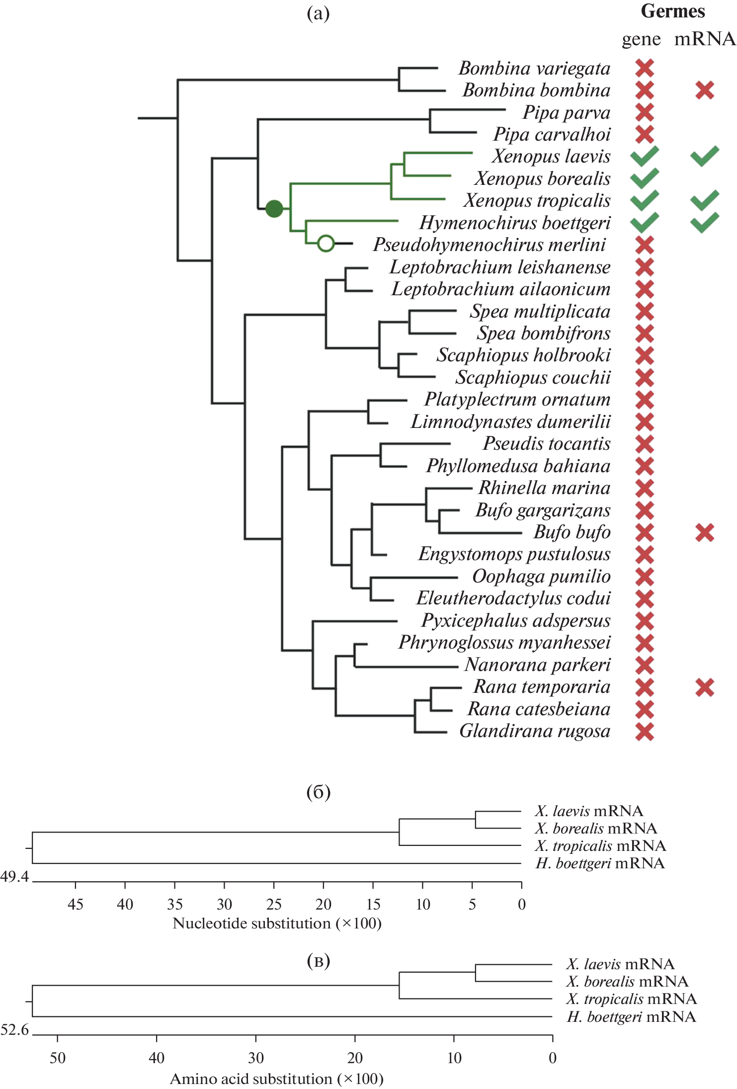
Ген germes – маркер половой плазмы и первичных половых клеток (ППК), описанный у шпорцевой лягушки Xenopus laevis. Известно, что оверэкспрессия его мутантной формы негативно влияет на формирование и миграцию ППК. Однако до сих пор не было известно, насколько широко этот ген представлен у животных разных филогенетических групп. В данной работе был проведен биоинформатический анализ геномных и транскриптомных последовательностей животных, имеющих половую плазму. Оказалось, что гомологи germes имеются только у представителей родов Xenopus и Hymenochirus семейства Pipidae (отряд Anura). Полученные результаты подтверждены путем ОТ-ПЦР-анализа экспрессии ортологов germes в яичниках шести представителей разных семейств Anura. Филогенетический анализ клонированных последовательностей гомологов germes говорит о появлении этого гена у предков Pipidae и вторичной его утрате в роде Pseudohymenochirus. Также показано, что аминокислотные последовательности функциональных доменов белка Germes в значительной степени консервативны.
Ключевые слова
Об авторах
В. В. Кондукторова
Московский государственный университет им. М.В. Ломоносова
Автор, ответственный за переписку.
Email: virgo584@yandex.ru
Россия, 119992, Москва, Ленинские горы, 1, стр. 12
Е. Г. Фофанова
Институт биологии развития им. Н.К. Кольцова РАН
Email: virgo584@yandex.ru
Россия, 119334, Москва, ул. Вавилова, 26
Д. А. Никишин
Московский государственный университет им. М.В. Ломоносова; Институт биологии развития им. Н.К. Кольцова РАН
Email: virgo584@yandex.ru
Россия, 119992, Москва, Ленинские горы, 1, стр. 12; Россия, 119334, Москва, ул. Вавилова, 26
Список литературы
- Altschul S. Gapped BLAST and PSI-BLAST: a new generation of protein database search programs // Nucleic Acids Research. 1997. V. 25. P. 3389–3402.
- Berekelya L.A., Ponomarev M.B., Luchinskaya N.N. et al. Xenopus germes encodes novel germ plasm-associated transcript // Gene Expression Patterns. 2003. V. 3. P. 521–524.
- Berekelya L.A., Mikryukov A.A., Luchinskaya N.N. et al. The protein encoded by the germ plasm RNA Germes associates with dynein light chains and functions in Xenopus germline development // Differentiation. 2007. V. 75. P. 546–558.
- Castrillon D.H., Quade B.J., Wang T.Y. et al. The human VASA gene is specifically 1 expressed in the germ cell lineage // Proceedings of the National Academy of Sciences. 2000. V. 97. P. 9585–9590.
- Extavour C.G., Akam M. Mechanisms of germ cell specification across the metazoans: epigenesis and preformation // Development. 2003. V. 30(24). P. 5869–5884.
- Frost D.R. Amphibian Species of the World: an Online Reference. Version 6.2 (Date of access) // Electronic Database accessible at https://amphibiansoftheworld.amnh.org/index.php. 2023. American Museum of Natural History, New York, USA.
- Hansen C.L., Pelegri F. Primordial germ cell specification in Vertebrate embryos: phylogenetic distribution and conserved molecular features of preformation and induction // Frontiers in Cell and Developmental Biology. 2021. V. 9. P. 730332.
- Houston D.W., King M.L. Germ plasm and molecular determinants of germ cell fate // Current Topics in Developmental Biology. 2000. V. 50. P. 155–181.
- Julaton V.T.A., Reijo Pera R.A. NANOS3 function in human germ cell development // Human Molecular Genetics. 2011. V. 20. P. 2238–2250.
- King S.M. The dynein microtubule motor // Biochimica et Biophysica Acta. 2000. V. 1496. P. 60–75.
- Konduktorova V.V., Luchinskaya N.N., Belyavsky A.V. Expression of the germes germ plasm gene in follicular cells of X. laevis oocytes // Russian J. Dev. Bio. 2022. V. 53. P. 350–362.
- Lesch B.J., Page D.C. Genetics of germ cell development // Nature Reviews Genetics. 2012. V. 13. P. 781–794.
- Rapali P., Garcia-Mayoral M.F., Martinez-Moreno M. et al. LC8 dynein light chain (DYNLL1) binds to the C-terminal domain of ATM-interacting protein (ATMIN/ASCIZ) and regulates its subcellular localization // Biochemical and Biophysical Research Communications. 2011. V. 414. P. 493–498.
- Rengaraj D., Zheng Y.H., Kang K.S. et al. Conserved expression pattern of chicken DAZL in primordial germ cells and germ-line cells // Theriogenology. 2010. V. 74. P. 765–776.
- Stephen F.A., Madden T.L., Schäffer A.A. et al. Gapped BLAST and PSI-BLAST: a new generation of protein database search programs // Nucleic Acids Research. 1997. V. 25. P. 3389–3402.
- Terent’ev P.V., Chernov S.A. Key to Amphibians and Reptiles (3rd ed.) // Israel Program for Scientific Translations. 1965.
Дополнительные файлы



