Vol 69, No 6 (2024)
REVIEWS
Endothelial activation and dysfunction caused by influenza A virus (Alphainfluenzavirus influenzae)
Abstract
Annual epidemics of influenza result in 3–5 million cases of severe illness and more than 600 000 deaths. Severe forms of influenza are usually characterized by vascular endothelial cells damage. Thus, influenza A viruses, including subtypes A(H1N1)pdm09, A(H3N2), as well as highly pathogenic avian influenza viruses, can infect the vascular endothelium, leading to activation and subsequent dysfunction of these cells. In turn, endothelial dysfunction resulting in systemic morphofunctional changes of endothelial cells, which leads to impaired vascular tone, thrombosis and other complications, and is also a risk factor and profoundly implicated in the pathogenesis of many cardiovascular diseases. Thus, endothelial dysfunction is an important aspect of the pathogenesis of severe influenza, which must be considered in the pathogenetic therapy of this infectious disease.
The aim of the review is to analyze the causes and specify mechanisms of development of endothelial activation and dysfunction caused by influenza A virus.
465-478
The impact of innate immune response on the efficacy of oncolytic viruses
Abstract
Oncolytic viruses represent a promising class of immunotherapeutic agents for the treatment of malignant tumors. The proposed mechanism of action of various oncolytic viruses has initially been explained by the ability of such viruses to selectively lyse tumor cells without damaging healthy ones. Recently, there have emerged more studies determining the effect of the antiviral immunostimulating mechanisms on the effectiveness of treatment in cancer patients. Stimulation of innate immune cells by an oncolytic virus can initiate an adaptive antitumor immune response, yet at the same time, the antiviral mechanisms of the immune system can limit the spread of the virus, thereby reducing its effectiveness. Thus, the success of the clinical application of the oncolytic viruses directly depends on the three key components: tumor immunosuppression, antiviral responses, and antitumor immune responses.
The review presents current data on the influence of pattern recognition receptors on the effectiveness of oncolytic viruses.
479-488
ORIGINAL RESEARCHES
A simple, highly sensitive and specific serological test for the detection of antibodies to Varicella-zoster virus (Varicellovirus humanalpha3)
Abstract
Introduction. Varicella-Zoster virus (VZV) is a highly contagious alpha-herpes virus. The diagnosis of chickenpox remains a difficult task especially in cases of breakthrough chickenpox, so the development of reliable laboratory tests is necessary. The simplest and most sensitive serological test for detecting antibodies in human and animal sera is the passive hemagglutination reaction (PHAR).
The aim. To develop of a simple, highly sensitive and specific serological tests for the detection of antibodies to VZV in human and animal blood sera.
Materials and methods. Human and animal cell cultures; various strains of VZV; human and animal immune sera; monoclonal antibody to VZV glycoprotein (GP) E. Formalin-treated erythrocytes of sheep, chickens and goats, sensibilised with GP of VZV from a virus-containing supernatant were used for PHAR.
Results. Cell cultures with the maximum cytopathic effect at VZV infection were selected. A simple original method for obtaining virus-specific VZV GPs using lectins has been developed. Purified GPs were obtained by their elution from sheep erythrocytes after adsorption. The activity of VZV GP was confirmed in PHAR by an antibody diagnostic assay using formalin-treated sheep erythrocytes sensibilised using monoclonal antibodies to GP E of the “vOka” VZV strain (USA). Using GPs from different VZV strains, PHAR test and GP-based enzyme-linked immunosorbent assay (gpELISA) have been developed to detect antibodies in human and animal immune sera. These tests have high sensitivity, specificity and lack of cross-reactivity.
Conclusion. A highly specific, sensitive and reproducible tests for the detection of antibodies to VZV have been developed.
489-499
Retrospective analysis and forecasting of the spread of viruses in real time: the case of COVID-19 in St. Petersburg and Moscow in 2020–2021
Abstract
The aim of the study is to apply mathematical methods to generate forecasts of the dynamics of random values of the percentage increase in the total number of infected people and the percentage increase in the total number of recovered and deceased patients. The obtained forecasts are used for retrospective forecasting of COVID-19 epidemic process dynamics in St. Petersburg and in Moscow.
Materials and methods. When conducting a retrospective analysis and forecasting the dynamics of the total number of cases and the dynamics of the total number of patients who have either died or recovered, the values of percentage increases in these indicators were used. Retrospective analysis and forecasting of the dynamics of the COVID-19 epidemic process were carried out over 14-day time intervals, starting from March 25, 2020 to January 20, 2021, using the time series forecasting method proposed by the authors.
Results and discussion. The retrospective two-week forecasts of the total number of cases and the number of active cases presented in the paper demonstrated a high accuracy performance, both in Moscow and St. Petersburg. The MAPE (mean absolute percentage error) for the total number of cases at the peaks of incidence, generally, did not exceed 1%. It is shown that the accuracy of the obtained retrospective forecasts of the total number of cases in St. Petersburg, built starting from May 2020, has increased significantly compared to the April forecasts. A similar conclusion can be made regarding the forecasts of the total number of cases in Moscow in April and May 2020.
500-508
Analysis of changes in the genome of the Omsk hemorrhagic fever virus (Flaviviridae: Orthoflavivirus) during laboratory practices for virus preservation
Abstract
Introduction. Omsk hemorrhagic fever (OHF) is a severe disease identified in the 1940s in Western Siberia, Russia. Disease is caused by the OHF virus, which belongs to the genus Orthoflavivirus.
The purpose of the work. Analysis of changes in the genome associated with the isolation of OHF virus strains in laboratory animals (Mus musculus).
Materials and methods. Whole-genome nucleotide sequences of OHF virus strains from the working collection of the laboratory of arboviral infections of the department of natural focal viral infections of the Omsk Research Institute of Natural Focal Infections of Rospotrebnadzor were used in the study, as well as sequences from GenBank. Assessment of adaptive changes in the genome of the OHF virus was carried out using discriminant analysis methods, analyzing the composition and localization of emerging substitutions in viral RNA sequences obtained during the adaptation of viruses to the mouse organism as a result of passaging. Linked nucleotide substitutions were identified by calculating the mutual information for each pair of columns in the array of aligned nucleotide sequences. In the phylogenetic analysis, the relaxed clock algorithm of the BEAST program was used.
Results. It has been shown that point substitutions during adaptation of OHF viruses to the mouse organism occur in all parts of the genome. Many of these substitutions are included in the pattern of linked substitutions identified in the genome of the OHF virus. Discriminant analysis of differences in nucleotide substitutions for groups combining sequences by the number of passages does not allow reliable discrimination between original sequences obtained from muskrat and sequences from first passages, but it recognizes well sequences from 7 or more passages, which suggests the possibility of adaptive selection of nucleotide substitutions when interacting with the body of a white mouse. Calculation of the average rate of substitutions per site per year without taking into account the occurrence of adaptive and related substitutions gives a value of 10−5, which is almost an order of magnitude different from the result when their presence is taken into account ‒ 10−4.
Conclusion. Changes in the nucleotide sequences of OHF that occur during laboratory virus preservation practices may influence the evolutionary rate values determined when analyzing these sequences and require further study.
509-523
The features of Tat protein of human immunodeficiency virus type 1 (Retroviridae: Lentivirus: Lentivirus humimdef1) non-A6 variants, characteristic for the Russian Federation
Abstract
Introduction. Tat protein is a trans-activator of HIV-1 genome transcription, with additional functions including the ability to induce the chronic inflammatory process. Natural amino acid polymorphisms in Tat may affect its functional properties and the course of HIV infection.
The aim of this work is to analyze the marks of Tat consensus sequences in non-A6 HIV-1 variants characteristic of the Russian Federation, as well as study natural polymorphisms in Tat CRF63_02A6 and subtype B variants circulating in Russia.
Materials and methods. The whole-genome nucleotide sequences of HIV-1 CRF63_02A6, CRF03_A6B, as well as subtype B and CRF02_AG circulating in Russia were used. The reference group was formed based on the sequences of subtype B variants circulating in different countries. Preferentially, the sequences were downloaded from the international database Los Alamos.
Results. CRF63_02A6 consensus sequence contained the highest number of amino acid substitutions, 31, and had no helix at positions 30‒33 in the secondary structure; however, this did not change its predicted tertiary structure. CRF03_A6B consensus sequence contained a stop codon at position 87. The polymorphisms in subtype B variants circulating in our country and in CRF63_02A6 variants were identified.
Conclusion. Consensus sequences of Tat protein in non-A6 variants typical for the Russian Federation were obtained and their features were determined. R78G, located in the functionally significant motif, and C31S, the functionally significant substitution, were significantly more frequent in subtype B variants circulating in Russia and in CRF63_02A6 variants than in the reference group, respectively. A limitation of this study is the small sample of sequences.
524-534
Prevalence and phylogenetic analysis of cytomegalovirus (Orthoherpesviridae: Cytomegalovirus: Cytomegalovirus humanbeta5) genetic variants from children and immunocompromised patients in central Russia
Abstract
Introduction. Cytomegalovirus (CMV) is a DNA-containing virus that is widespread worldwide and is of great importance in infectious pathology of children and adults.
The aim of this study is to evaluate the prevalence of CMV among children and immunocompromised patients in the Nizhny Novgorod region (central Russia) and to perform a phylogenetic analysis of the identified strains.
Materials and methods. DNA samples of CMV detected in frequently ill children and adult recipients of solid organs were studied. The genetic diversity of CMV was assessed for two variable genes: UL55(gB) and UL73(gN), using NGS technology on the Illumina platform. Phylogenetic trees were constructed in the MEGA X program, the reliability of the cluster topology on the trees was confirmed using the rapid bootstrap method based on the generation of 500 pseudo-replicas.
Results. Circulation of 5 CMV genotypes by gene UL55(gB) and 5 genotypes by gene UL73(gN) was established in the territory of the Nizhny Novgorod region. While genotypes gB1 and gB2 dominated both in children and in adults, genotype gB5 was detected only in children. The spectrum of gN genotypes was more diverse: genotypes gN4a and gN3b prevailed in children, and gN1 and gN4b genotypes were predominant in adults. The obtained results allowed us to establish the similarity of the landscape of CMV genotypes circulating in Russia (Nizhny Novgorod region), Brazil, China and the USA.
Conclusion. The obtained data indicate the similarity of the landscape of CMV genotypes circulating in Russia (Nizhny Novgorod region), Brazil, China and the USA: in children, the predominant genotypes are gB1 (40.0%), gB2 (33.3%), gN4a (42.8%), and gN3b (28.6%), while in adults (recipients of solid organs) genotypes gB1 (37.5%), gB2 (37.5%), gN1 (26.3%), and gN4b (26.3%) are prevailed.
535-545
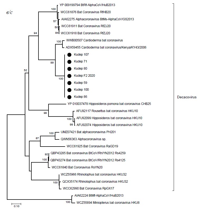
Identification of a new alphacoronavirus (Coronaviridae: Alphacoronavirus) associated with the greater horseshoe bat (Rhinolophus ferrumequinum) in the south of European part of Russia
Abstract
Introduction. Bats are recognized as primary natural reservoirs for alpha- and betacoronaviruses. The interspecies transmission of bat coronaviruses to other mammalian hosts, including livestock and humans, can lead to epidemics, epizootics, and global pandemics.
Objective. This study aims to describe coronaviruses associated with horseshoe bats (Rhinolophus spp.) in the southern regions of the European part of Russia.
Materials and methods. Fecal samples were collected from bats inhabiting caves on the southern macroslope of the Greater Caucasus (Sochi-Adler region) during 2020, 2021, and 2024. Viral genomes were detected and analyzed using high-throughput sequencing (NGS) and RT-PCR.
Results. A novel alphacoronavirus, designated Kudep virus (GenBank acc. # PQ649435), was identified in R. ferrumequinum. Presumably the Kudep virus represents a novel species within the subgenus Decacovirus of the genus Alphacoronavirus. The virus Showed 72% nucleotide identity to a Cardioderma bat coronavirus from Kenya and up to 67% nucleotide identity to the YN2012 virus group found in horseshoe bats in China. RT-PCR screening revealed active circulation of both Kudep virus and the previously described SARS-like betacoronavirus Khosta-1 in the study area. Infection rates in a single R. ferrumequinum colony during autumn 2021 reached 59.2% and 70.5% for Kudep and Khosta-1, respectively. Frequent co-infections with both viruses were observed in individual bats.
Conclusion. Our findings expand the understanding of the distribution of bat alphacoronaviruses and their genetic diversity. We demonstrate the presence of a persistent natural foci of two potentially zoonotic bat coronaviruses, ecologically associated with R. ferrumequinum in the southern European part of Russia.
546-557
ANNIVERSARY DATES
558-560
