Calculation of the Electric Field Strength and Current Density Inside a Thin Metal Layer, Taking into Account the Skin Effect
- Authors: Zavitaev E.V.1, Rusakov O.V.2, Chukhleb E.P.3
-
Affiliations:
- Bauman Moscow State Technical University, Mytishchi Branch
- State University of Humanities and Technology
- Municipal Institution of Additional Education Center “Small Academy of Sciences Impulse,”
- Issue: Vol 52, No 1 (2023)
- Pages: 32-45
- Section: МОДЕЛИРОВАНИЕ ПРИБОРОВ
- URL: https://medbiosci.ru/0544-1269/article/view/138486
- DOI: https://doi.org/10.31857/S0544126922700193
- EDN: https://elibrary.ru/CXYORE
- ID: 138486
Cite item
Full Text
Abstract
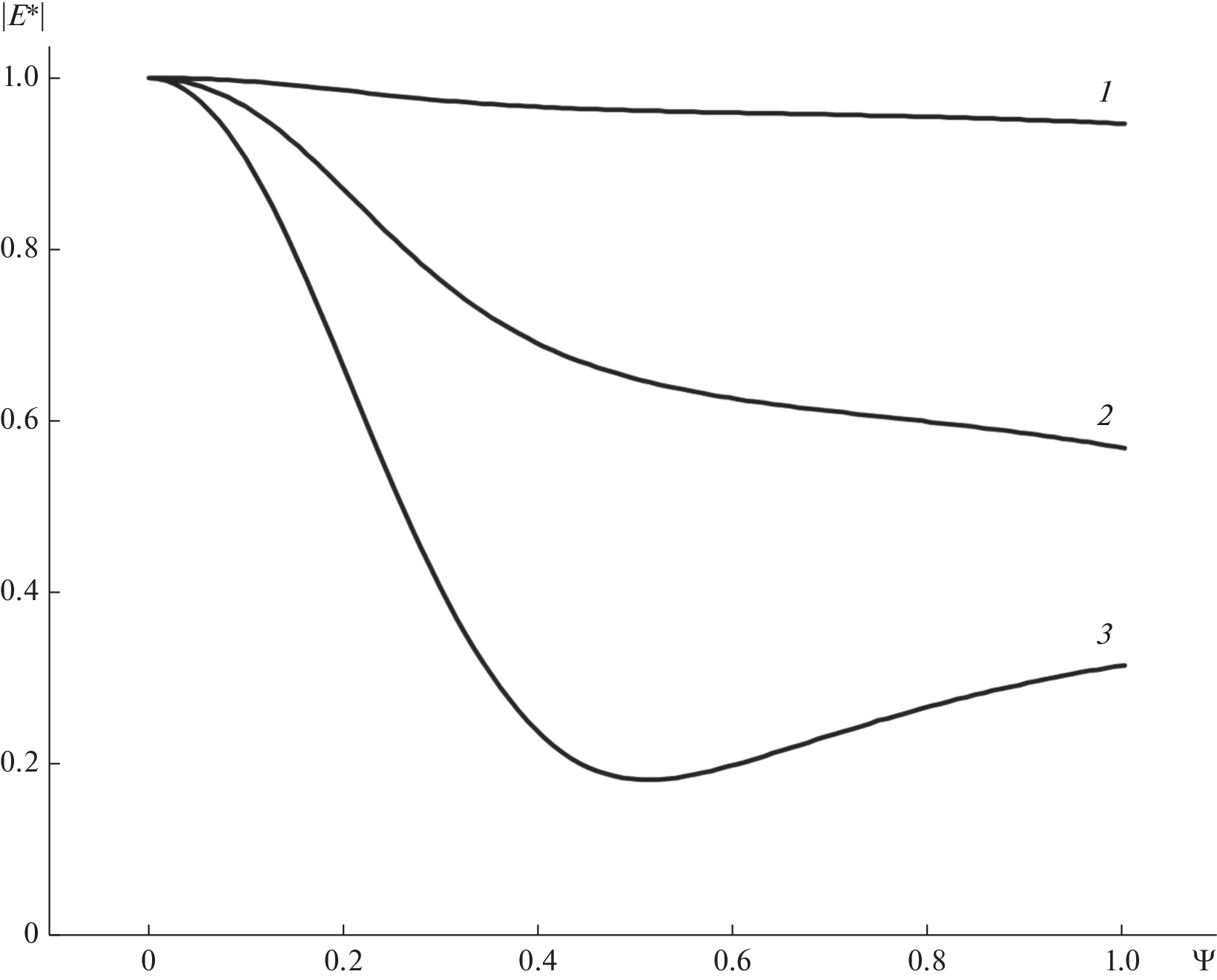
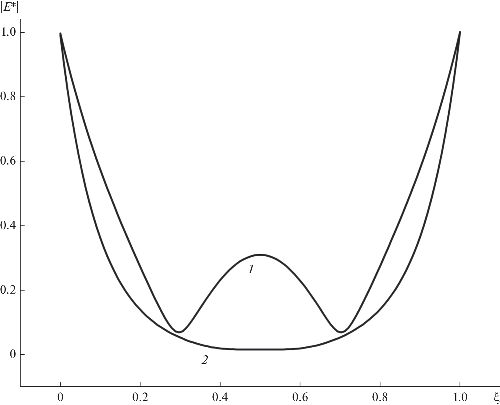
For the first time, the problem of the distribution of the electric field and electric current inside a thin metal layer in the presence of the skin effect is solved, taking into account the mirror-diffuse nature of the reflection of electrons from the inner surfaces of the layer. Limiting cases are considered and the results obtained are discussed.
Keywords
About the authors
E. V. Zavitaev
Bauman Moscow State Technical University, Mytishchi Branch
Email: EduardZavitaev@yandex.ru
Mytishchi, 141005 Russia
O. V. Rusakov
State University of Humanities and Technology
Email: EduardZavitaev@yandex.ru
Orekhovo-Zuyevo, 142611 Russia
E. P. Chukhleb
Municipal Institution of Additional Education Center “Small Academy of Sciences Impulse,”
Author for correspondence.
Email: EduardZavitaev@yandex.ru
Chernogolovka, 142432 Russia
References
- Ландау Л.Д., Лифшиц И.М. Электродинамика сплошных сред. М.: Физматлит, 2016. 656 с.
- Моисеев И.О., Юшканов А.А., Яламов Ю.И. Влияние скин-эффекта на поглощение электромагнитного излучения металлической частицей // ЖТФ. 2004. Т. 74. Вып. 1. С. 87–92.
- Завитаев Э.В., Русаков О.В., Юшканов А.А. Скин-эффект в тонкой цилиндрической проволоке из металла // ФТТ. 2012. Т. 54. Вып. 6. С. 1041–1047.
- Савенко О.В. Расчет высокочастотной электропроводности и постоянной холла для тонкой металлической пленки // Вестник МГОУ. Серия: Физика-Математика. 2016. № 4. С. 43–55.
- Кузнецова И.А., Романов Д.Н., Савенко О.В., Юшканов А.А. Расчет высокочастотной электропроводности тонкого полупроводникового слоя в случае различных коэффициентов зеркальности его поверхностей // Микроэлектроника. 2017. Т. 46. № 4. С. 275–283.
- Кузнецова И.А., Савенко О.В., Юшканов А.А. Влияние граничных условий на электрические и гальваномагнитные свойства тонкой металлической пленки // Поверхность. Рентген., синхротр. и нейтрон. исслед. 2017. № 11. С. 52–60.
- Березкина С.В., Кузнецова И.А., Юшканов А.А. Поведение электронной плазмы в тонкой металлической пластине в переменном электрическом поле // ЖТФ. 2006. Т. 76. Вып. 5. С. 1–7.
- Завитаев Э.В., Русаков О.В., Чухлеб Е.П. Электрическая проводимость тонкого металлического слоя с учетом отклонения от закона Видемана–Франца // Поверхность. Рентгеновские, синхротронные и нейтронные исследования, 2022. № 8. С. 36–42.
- Ландау Л.Д., Лифшиц Е.М. Теоретическая физика, т. 10. Физическая кинетика. М.: Физматлит, 2007. 536 с.
- Ландау Л.Д., Лифшиц Е.М. Статистическая физика. Часть 1. М.: Физматлит, 2010. 616 с.
Supplementary files







