Performance calculation for a MEMS switch with «floating» electrode
- Authors: Morozov M.O.1,2, Uvarov I.V.1
-
Affiliations:
- Valiev Institute of Physics and Technology of Russian Academy of Sciences, Yaroslavl Branch
- P.G. Demidov Yaroslavl State University
- Issue: Vol 52, No 6 (2023)
- Pages: 469-480
- Section: MODELING
- URL: https://medbiosci.ru/0544-1269/article/view/231906
- DOI: https://doi.org/10.31857/S0544126923600239
- EDN: https://elibrary.ru/RBDGZW
- ID: 231906
Cite item
Full Text
Abstract
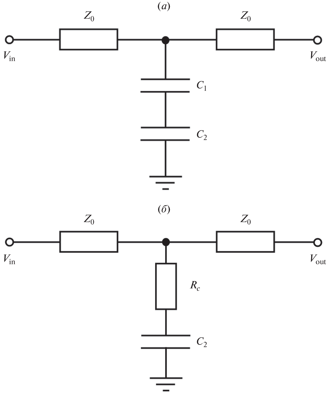
Switches fabricated using MEMS technology are considered as a promising element base of radio electronics. The main characteristic of a MEMS switch is the ratio of capacitances in the closed and open states. For conventional devices, this ratio is of several units, but it can be significantly increased by implementing original design solutions. The work is devoted to the switch, which is a combination of capacitive and resistive devices. Its working characteristics are considered depending on the substrate properties and contact resistance. The switch provides a capacitance ratio of 27.7 and 46.1 at sapphire and borosilicate glass substrates, while high-resistivity silicon does not allow the value above 7.4. Isolation and insertion loss are of 14.7-19.4 and 0.8-1.1 dB in the frequency range of 4-10 GHz on a sapphire wafer. Acceptable S-parameters are achieved when the contact resistance is not higher than 1 Ohm
About the authors
M. O. Morozov
Valiev Institute of Physics and Technology of Russian Academy of Sciences, Yaroslavl Branch; P.G. Demidov Yaroslavl State University
Email: matvey19991@mail.ru
Yaroslavl, Russia; Yaroslavl, Russia
I. V. Uvarov
Valiev Institute of Physics and Technology of Russian Academy of Sciences, Yaroslavl Branch
Author for correspondence.
Email: i.v.uvarov@bk.ru
Yaroslavl, Russia
References
- Rebeiz G.M. RF MEMS: Theory, Design, and Technology. Hoboken, New Jersey: John Wiley & Sons, Inc., 2003. 512 p.
- Rebeiz G.M., Patel C.D., Han S.K., Ko C.-H., Ho K.M.J. The search for a reliable MEMS switch // IEEE Microw. Mag. 2013. V. 14. P. 57–67.
- Iannacci J. RF-MEMS for high-performance and widely reconfigurable passive components – A review with focus on future telecommunications, Internet of Things (IoT) and 5G applications // J. King Saud Univ. Science. 2017. V. 29. P. 436–443.
- Shekhar S., Vinoy K.J., Ananthasuresh G.K. Low-voltage high-reliability MEMS switch for millimeter wave 5G applications // J. Micromech. Microeng. 2018. V. 28. 075012.
- Ma L.-Y., Soin N., Daut M.H.M., Hatta S.F.W.M. Comprehensive study on RF-MEMS switches used for 5G scenario // IEEE Access. 2019. V. 7. 107506.
- Xu Y., Tian Y., Zhang B., Duan J., Yan L. A novel RF MEMS switch on frequency reconfigurable antenna application // Microsyst. Technol. 2018. V. 24. P. 3833–3841.
- Haupt R.L., Lanagan M. Reconfigurable antennas // IEEE Antennas Propag. Mag. 2013. V. 55. P. 49–61.
- Haider N., Caratelli D., Yarovoy A.G. Recent developments in reconfigurable and multiband antenna technology // Int. J. Antennas Propag. 2013. V. 2013. 869170.
- Tian W., Li P., Yuan L. Research and analysis of MEMS switches in different frequency bands // Micromachines. 2018. V. 9. 185.
- Grichener A., Rebeiz G.M. High-reliability RF-MEMS switched capacitors with digital and analog tuning characteristics // IEEE Trans. Microw. Theory Techn. 2010. V. 58. P. 2692–2701.
- Zareie H., Rebeiz G.M. High-power RF MEMS switched capacitors using a thick metal process // IEEE Trans. Microw. Theory Techn. 2013. V. 61. P. 455–463.
- Yang H.-H., Zareie H., Rebeiz G.M. A high power stress-gradient resilient RF MEMS capacitive switch // J. Microelectromech. Syst. 2015. V. 24. P. 599–607.
- Persano A., Quaranta F., Martucci M.C., Cretì P., Siciliano P., Cola A. Transport and charging mechanisms in Ta2O5 thin films for capacitive RF MEMS switches application // J. Appl. Phys. 2010. V. 107. 114502.
- Persano A., Quaranta F., Cola A., De Angelis G., Marcelli R., Siciliano P. Development of capacitive RF MEMS switches with TaN and Ta2O5 thin films // Proc. SPIE. 2011. V. 8066. 80660V-1.
- He X.J., Lv Z.Q., Liu B., Li Z.H. High-isolation lateral RF MEMS capacitive switch based on HfO2 dielectric for high frequency applications // Sens. Actuators A. 2012. V. 188. P. 342–348.
- Tsaur J., Onodera K., Kobayashi T., Wang Z.-J., Heisig S., Maeda R., Suga T. Broadband MEMS shunt switches using PZT/HfO2 multi-layered high k dielectrics for high switching isolation // Sens. Actuators A. 2005. V. 121. P. 275–281.
- Chen Z., Tian W., Zhang X., Wang Y. Effect of deposition parameters on surface roughness and consequent electromagnetic performance of capacitive RF MEMS switches: a review // J. Micromech. Microeng. 2017. V. 27. 113003.
- Fouladi S., Mansour R.R. Capacitive RF MEMS switches fabricated in standard 0.35-µm CMOS technology // IEEE Trans. Microw. Theory Techn. 2010. V. 58. P. 478–486.
- Maninder K., Bansal D., Soni S., Singh S., Rangra K.J. On characterization of symmetric type capacitive RF MEMS switches // Microsyst. Technol. 2019. V. 25. P. 729–734.
- Park J.Y., Kim G.H., Chung K.W., Bu J.U. Monolithically integrated micromachined RF MEMS capacitive switches // Sens. Actuators A. 2001. V. 89. P. 88–94.
- Bansal D., Kumar A., Sharma A., Kumar P., Rangra K.J. Design of novel compact anti-stiction and low insertion loss RF MEMS switch // Microsyst. Technol. 2014. V. 20. P. 337–340.
- Wei H., Deng Z., Guo X., Wang Y., Yang H. High on/off capacitance ratio RF MEMS capacitive switches // J. Micromech. Microeng. 2017. V. 27. 055002.
- Han K., Guo X., Smith S., Deng Z., Li W. Novel high-capacitance-ratio MEMS switch: design, analysis and performance verification // Micromachines. 2018. V. 9. 390.
- Swarnkar A., DasGupta A., Nair D.R. Design, fabrication and characterization of RF MEMS shunt switch for wideband operation of 3 to 30 GHz // J. Micromech. Microeng. 2019. V. 29. 115009.
- Uvarov I.V., Marukhin N.V., Shlepakov P.S., Lukichev V.F. Calculation of performance of MEMS-switch with increased capacitance ratio // Russ. Microelectron. 2020. V. 49. P. 253–262.
- Deng K., Yang F., Wang Y., Lai C., Han K. Design and fabrication of a Ka band RF MEMS switch with high capacitance ratio and low actuation voltage // Micromachines. 2022. V. 13. 37.
- Uvarov I.V., Kupriyanov A.N. Stiction-protected MEMS switch with low actuation voltage // Microsyst. Technol. 2019. V. 25. P. 3243–3251.
- Lide D.R. CRC handbook of chemistry and physics, 90th edn. Boca Raton: CRC Press/Taylor and Francis, 2009. 2760 p.
- Kim S.-B., Yoon Y.-H., Lee Y.-B., Choi K.-W., Jo M.-S., Min H.-W., Yoon J.-B. 4 W power MEMS relay with extremely low contact resistance: theoretical analysis, design and demonstration // J. Microelectromech. Syst. 2020. V. 29. P. 1304–1313.
- Kim S.-B., Min H.-W., Lee Y.-B., Kim S.-H., Choi P.-K., Yoon J.-B. Utilizing mechanical adhesion force as a high contact force in a MEMS relay // Sens. Actuators A. 2021. V. 331. 112894.
- Seki T., Uno Y., Narise K., Masuda T., Inoue K., Sato S., Sato F., Imanaka K., Sugiyama S. Development of a large-force low-loss metal-contact RF MEMS switch // Sens. Actuators A. 2006. V. 132. P. 683–688.
- Zareie H., Rebeiz G.M. Compact high-power SPST and SP4T RF MEMS metal-contact switches // IEEE Trans. Microw. Theory Techn. 2014. V. 62. P. 297–305.
- Yang H.-H., Yahiaoui A., Zareie H., Blondy P., Rebeiz G.M. Symmetric and compact single-pole multiple-throw (SP7T, SP11T) RF MEMS switches // J. Microelectromech. Syst. 2014. V. 24. P. 685–695.
- Patel C.D., Rebeiz G.M. A high-reliability high-linearity high-power RF MEMS metal-contact switch for DC–40-GHz applications // IEEE Trans. Microw. Theory Techn. 2012. V. 60. P. 3096–3112.
- Patel C.D., Rebeiz G.M. RF MEMS metal-contact switches with mN-contact and restoring forces and low process sensitivity // IEEE Trans. Microw. Theory Techn. 2011. V. 59. P. 1230–1237.
- Stefanini R., Chatras M., Blondy P., Rebeiz G.M. Miniature MEMS switches for RF applications // J. Microelectromech. Syst. 2011. V. 20. P. 1324–1335.
Supplementary files











