Temperature dependences of the breakdown voltage of a high-voltage LDMOS transistor
- Authors: Novoselov А.S.1, Gusev М.R.1, Masalsky N.V.1
-
Affiliations:
- Federal State Institution Federal Scientific Center Scientific Research Institute of System Research of the Russian Academy of Sciences
- Issue: Vol 53, No 5 (2024)
- Pages: 439-447
- Section: ПРИБОРЫ
- URL: https://medbiosci.ru/0544-1269/article/view/281186
- DOI: https://doi.org/10.31857/S0544126924050098
- ID: 281186
Cite item
Full Text
Abstract
The results of a study of the temperature dependences of the breakdown voltage of high-power nLDMOS transistors with a long drift region with topological norms of 0.5 microns are discussed. The main attention is focused on the effect of the mechanism of generation and passivation of traps at the Si/SiO2 interface in strong electric fields. The dependence of the breakdown voltage in the ambient temperature range from -60 °C to 300 °C has been experimentally and theoretically analyzed and the temperature range from 25 °C to 220 °C, where the breakdown voltage is almost constant, has been determined. The possibility of restoring the breakdown voltage level after a long period of rest is considered, which is a prerequisite for extending the life of the device.
Full Text
1. Введение
На сегодняшний день, силовой LDMOS транзистор представляет собой основной элемент для интеллектуальных энергетических технологий [1, 2]. Однако из-за сложной поперечной структуры высокие электрические поля на границе раздела кремний/оксид усиливают механизмы, которые влияют на работоспособность транзистора. В случае высоких полей носители могут набирать достаточную кинетическую энергию, необходимую для создания на границе раздела состояний (дефектов), с последующим захватом заряда, что приводит к снижению производительности устройства [3, 4]. Деградация горячих носителей (hot carrier degradation – HCD) привлекла к себе внимание, поскольку она становится все более губительной для новых микроэлектронных технологий, направленных на усложнение высоковольтных полупроводниковых устройств, причем их напряжение питания постоянно повышается [1, 5, 6]. При этом под “горячими носителями” подразумеваются электроны и дырки, которые обладают энергией выше энергии активации (по разным данным 2.5–2.8 эВ). HCD проявляется, когда транзистор смещен высоким напряжением на стоке. В этой ситуации носители могут получать большую энергию от продольного электрического поля. Во время столкновений с поверхностью раздела Si/SiO2 эти высокоэнергетические носители создают дефекты (разорванные связи Si-H или Pb-дефекты [7]), приводящие к деградации электрофизических характеристик транзистора.
В этой статье был проведен анализ влияния HCD на напряжение пробоя высоковольтных КНИ LDMOS транзисторов с большой DRIFT областью в расширенном диапазоне внешних температур (подробное описание конструкции транзистора приведено в [8]). Чтобы исследовать деградацию характеристик устройства из-за HCD, были проведены экспериментальные исследования в сочетании с моделированием. Используемая ранее математическая модель была расширена с учетом свойств пространственно локализованного захваченного заряда на границе раздела. В частности, поведение напряжение пробоя в режиме OFF было экспериментально исследовано для расширенного диапазона температур и оценено с помощью моделирования. Результаты направлены на оптимизацию ограничений SOA (safe operation area) транзистора LDMOS.
2. Постановка задачи
Поскольку HCD – это одна из наиболее важных проблем, влияющих на надежность LDMOS [9], в литературе предлагаются различные прогностические модели [7, 10, 11]. В данных моделях, принимая во внимание взаимодействие горячих носителей с молекулами поверхности раздела и взаимодействие теплового поля с решеткой, моделируются характеристики HCD для расширенного диапазона управляющих напряжений и геометрии LDMOS транзистора, но с помощью в настоящее время недоступного инструмента приборно-технологического моделирования. Направление исследования заключается в изучении дефектов, вызванных горячими носителями применительно к отечественным высоковольтным микроэлектронным технологиям. В данной работе детализируется влияние эффектов HCD на электро-физические характеристики LDMOS транзистора в расширенном диапазоне температур. В наших исследованиях мы опираемся на симбиоз (конвергенцию) натурных и численных экспериментов. Часть исследований представлена в нашей предыдущей работе [12]. На данном этапе мы, используя нашу модель и модели [7, 10, 11], связали восстановление HCD с пассивацией Pb-дефектов молекулярным водородом. Важным следствием этого исследования было то, что энергия пассивации индуцированных дефектов не однозначна, а соответствует гауссову распределению, обусловленному базовым распределением в конфигурациях атомных дефектов [13].
При комнатной температуре HCD является квазипостоянным. И, соответственно, напряжение пробоя ведет себя так же, что было показано в [12, 14]. Однако, в расширенном диапазоне температур поведение этого важного параметра подробно не исследовалось. Данная проблема решается в представленной работе. Немаловажно, что часть (возможно большая) деградации может быть восстановлена. И в данном случае важно знать температурный диапазон восстановления. В любом случае получается прогностическая методика оценки способности продлении срока службы транзистора и схемы в целом с учетом устранения повреждений, получая формально самовосстанавливающуюся электронику.
3. Экспериментальные исследования
Деградация устройства была экспериментально проверена на пластине с использованием следующей методики измерения. Мы исследовали напряжение пробоя LDMOS транзистора в выключенном состоянии Ubr (Ugs = 0В, Uds = от 0В до Ubr c шагом 500мВ) в диапазоне температур от минус 60 до плюс 300 °C. Измерение напряжения пробоя проводилось по уровню тока стока в 100 нА LDMOS транзистора. Было проведено два этапа измерений: 1 этап – 500 циклов измерений Ubr для набора температур из диапазона от минус 60 до плюс 300 °C; 2 этап – через 14 дней еще 500 циклов измерений Ubr для такого же набора температур. На рис. 1 приведены графики изменения напряжения пробоя LDMOS транзистора в зависимости от количества циклов и температуры, скачок графика вниз – начало второго этапа измерений.
Рис. 1. Экспериментальные данные: изменение напряжения пробоя (Ubr) от количества циклов N при разных температурах: а) сверху – вниз – T = -60°C, 0°C, 25°C; б) сверху – вниз – T = 225°C, 125°C, 25°C; нижняя кривая – T = 300°C.
4. Модель
В [15] показано, что изменение структуры поверхности, вызванное влиянием HCD, может быть описано с использованием модели Стесманса [7] для пассивации Pb-дефектов. Этот подход моделирует реакцию: Si +H2 –> Si-H + H [16]. Из-за того, что распределение конфигурации дефектов на границе раздела неравномерно [17], то энергия пассивации Pb-центра Ep, в нашем предположении, имеет гауссово распределение. В данном случае это распределение характеризуется плотностью вероятности gp(Ep) со средней энергией пассивации μ(Ep) и стандартным отклонением (Ep). Индуцированная горячими носителями концентрация Pb-дефектов в зависимости от времени t задается формулой [16]:
, (1)
где Nitmax – максимальная плотность дефектов на границе раздела, а P(Ep, t) – доля созданных дефектов. Тогда выражение для P(Ep, t) описывается с использованием кинетики первого порядка:
, (2)
Dt = t–to и Po = P(t = 0). Постоянная времени пассивации (постоянная скорости kp) связана с Ep посредством соотношения Аррениуса [17]:
(3)
где kB – постоянная Больцмана, T – абсолютная температура, коэффициент может быть подгоночным параметром, в общем случае, он зависит от концентрации атомарного водорода на границе раздела пленок и от количества (частоты) актов восстановления [18].
Следует отметить, что подынтегральное выражение (1) Gp(Ep, t) = gp(Ep)P(Ep, t) дает временную эволюцию распределения энергий пассивации связей. Чтобы описать данные циклической пассивации (восстановления), необходимо применить модель для различных фаз, т. е. для разрыва связи Si-H: Si + H –> Si–H. Мы использовали модель времени захвата/испускания (CET) [19], для описания обоих процессов. В данном случае модель CET использовалась с точки зрения диссоциации связей (создания новых дефектов) и пассивации, а не с точки зрения захвата заряда и излучения в/из ранее существующих дефектов. В модифицированной модели энергии диссоциации и пассивации Ed и Ep распределены с плотностью вероятности g(Ed, Ep). Для функции g берется двумерное гауссово распределение со средней энергией рассеяния μ(Ed), стандартным отклонением (Ed) и коэффициентом корреляции (помимо μ(Ep) и (Ep)). Распределение энергий пассивации может быть получено из следующего выражения:
, (4)
где N – нормирующий коэффициент, гарантирующий, что интеграл (4) в начале фазы восстановления равен единице.
Образование дефектов с использованием кинетики первого порядка описывается следующим выражением [20]:
, (5)
По аналогии с (3) постоянная времени диссоциации связи (скорость kd) будет равна:
В некоторых случаях удобно упростить (2) и (5) с использованием аппроксимации , где H – функция Хевисайда (H(x) = 1 для x > 0 и 0 в остальных случаях) [21]. В такой формулировке учитывается условие пассивации во время фазы напряжения (когда приложено высокое напряжение на стоке), что позволяет учесть обратную реакцию. В таком случае процесс пассивации зависит от концентрации атомарного водорода. Тогда процесс пассивации линейно зависящий от концентрации дефектов Р аналогично (5) запишем в виде:
, (6)
где k’p, i = pkdHi – постоянная скорости пассивации во время фазы напряжения, выраженная через постоянную скорости kd с использованием безразмерного параметра p. Величина Hi представляет собой атомарный водород в фазе напряжения i, который был создан во время предыдущих фаз. Он рассчитывается исходя из доли дефектов в конце различных фаз напряжения/восстановления. Решением (6) является:
, (7)
где .
Зависящее от концентрации водорода время пассивации приводит к различной деградации в конце фазы напряжения при разных температурах. Так как все реакции в качестве продукта используют атомарный водород, то восстановление при более высокой температуре увеличивает срок пассивации на следующей фазе напряжения и приводит к меньшему разрушению на ней по сравнению действием при более низкой температуре [22].
В модели мы привязываем среднюю энергию диссоциации μ(Ed) = 2,56 эВ к значению, измеренному Брауэром для диссоциации пассивированных водородом Pb-дефектов [23]. Известно, что в масштабируемых устройствах процесс разрыва связи Si-H является сложным и может состоять из процессов с несколькими частицами (мультичастичный процесс) и процесса с одной частицей [24]. Поскольку эффективную энергию разрыва связи трудно оценить, мы использовали полную энергию разрыва связи. Для средней энергии пассивации μ(Ep) и ее стандартного отклонения (Ep) мы сопоставляем их значения с измеренными в [13, 18] и усредняем при помощи (1).
Затем на основе соответствия определяются два оставшихся параметра распределения энергий диссоциации (Ed) и пассивации (Eр) и . Полученное значение (Ed) для энергии диссоциации немного меньше, но аналогично значению для энергии пассивации. При этом коэффициент корреляции очень низкий (практически равен нулю). Это говорит об отсутствии корреляции между энергиями диссоциации и пассивации. Связь, которую легко разорвать, может быть в равной степени легко или трудно пассивировать. Результаты расчетов приведены в табл. 1.
Таблица 1. Значения параметров модели при максимальной плотности дефектов 1х1013 см-2
σ (Ep), эВ | μ (Ep), эВ | σ (Ed), эВ | μ (Ed), эВ | ρ | t0, пс | p |
0.31 | 1.21 | 0.23 | 2.56 | 1х10-3 | 64 | 2.1 |
По результатам моделирования наблюдается несколько меньшая деградация в более поздних циклах измерений при незначительном росте температуры. Этот эффект моделируется с использованием соотношения пассивации в цикле измерения (см. (6)) в зависимости от концентрации атомарного водорода. Отметим, что концентрация атомарного водорода считалась постоянной по времени и не рассматривалось ее возможное снижение.
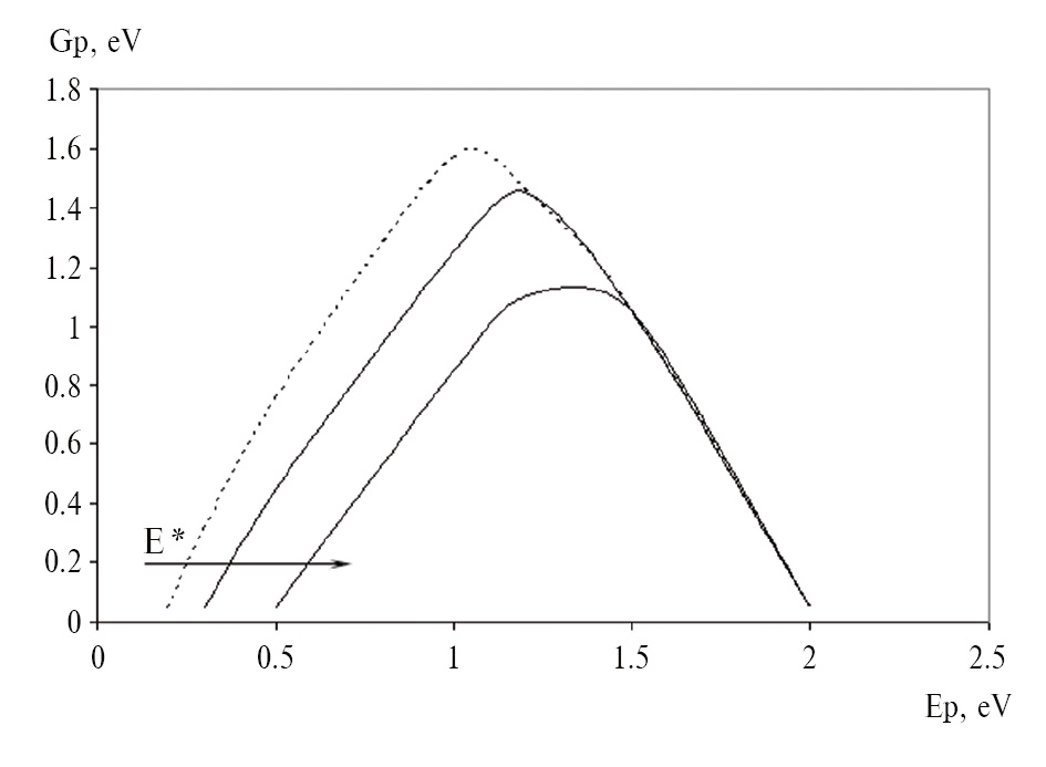
Наконец, мы рассчитываем распределение энергий пассивации связей Gp(Ep) путем интегрирования энергий диссоциации из двумерного распределения g(Ed, Ep) с использованием (4) (рис. 2). Тогда в начале первого восстановления, Gp (Ep) является гауссовым, как в классической модели [15].
Рис. 2. Распределения энергий активации связи Si-H в начале каждой фазы для постоянного напряжения Uds, где 1 – в начале первого цикла восстановления (усеченный гаусс), 2 – в начале четвертого цикла.
В начале более поздних фаз распределение отклоняется от гауссовой формы. Это можно понять следующим образом. Из соотношений Аррениуса следует, что константы скорости пассивации kp связи с меньшими энергиями пассивации пассивируются гораздо быстрее (низкие энергии пассивации имеют меньший вес), чем связи с большей энергией пассивации. В результате в каждый момент времени образуются связи с энергией пассивации ниже (выше) определенной эталонной энергии E*, причем E* смещается в сторону более высоких энергий пассивации с увеличением времени восстановления (рис. 3). Аналогичный процесс происходит во время последующей фазы измерения, причем первыми разрываются связи с наименьшей энергией диссоциации. Однако, поскольку нет корреляции между энергиями пассивации и диссоциации, разрыв связи в последующей фазе добавляет все энергии пассивации к распределению. Следствием этого является то, что, начиная со второго цикла восстановления, распределение энергии пассивации связи больше не является симметричным.
Рис. 3. Распределение энергии в начале первого цикла (пунктирная линия) и в разные моменты в течение первой фазы (сплошные линии).
Встраивание заряженных дефектов оказывает двойственное влияние на электрофизические характеристики транзистора: они вызывают локальные искажения электростатики прибора и играют роль заряженных рассеивающих центров. В данном случае происходит уменьшение подвижности носителей и, следовательно, тока стока и проводимости транзистора в подпороговом и линейном режимах. Деградация подвижности описывается эмпирической формулой [25; 26]:
, (8)
где через µit обозначена подвижность в присутствии интерфейсных состояний, µo соответствует подвижности в “свежем” приборе, git с параметр, определяющий величину эффекта, r – расстояние от носителя до интерфейса Si/SiO2, а rit – характерная длина, задающая, на каком расстоянии носители “чувствуют” заряд на интерфейсе. Величина N’it соответствует плотности Nit с учетом заселенности ловушек, которая зависит от локальной электростатики прибора. Строго говоря, числа заполнения таких ловушек определяются статистикой Шокли–Рида–Холла (ШРХ), т. е. следуют за изменениями локального положения уровня Ферми почти мгновенно. Результаты моделирования приведены на рис. 4.
Рис. 4. Зависимость деградации подвижности от изменения концентрации ловушек.
Моделируемая структура была измерена и откалибрована в нашей предыдущей работе [12] с учетом топологических характеристик, свойств пленок и технологии их изготовления. В частности, при моделировании были использованы профили легирования областей транзистора. Подгоночные параметры выбирались так, чтобы воспроизвести аналогичное пороговое напряжение экспериментального устройства, использованы модели подвижности ШРД, Оже и Ломбарди [12], чтобы получить хорошее соответствие между экспериментальными и расчетными ВАХ. Следует отметить, что квантовые эффекты и утечки на затворе игнорируются.
5. Результата исследований
Экспериментально и численно получены ВАХ рассматриваемого образца в подпороговом режиме при высоких управляющих напряжениях на стоке в расширенном диапазоне температур. Извлечены значения напряжения пробоя в режиме OFF (Ugs=0) при номинальном токе 100 нА. На рис. 5 представлена зависимость напряжения пробоя (Ubr) от внешней температуры.
Рис. 5. Зависимость Ubr(T), где черные квадраты – экспериментальные значения, сплошная линия – расчет.
Из результатов исследований можно выделить диапазон температур от 25 до 220 °C где напряжение Ubr практически не изменяется. Для рассматриваемой топологии транзистора мы это связываем с наличием взаимокомпенсации двух механизмов: подвижность носителей растет с ростом температуры (напомним, что мы рассматриваем подпороговый режим!) и следовательно увеличивается ток стока и с ростом температуры повышается скорость генерации ловушек. Вклад этих механизмов «обнуляется», ток стока не растет, следовательно напряжение Ubr постоянно. Следующий вывод относится к температурным диапазонам ниже и выше диапазона термостабильности Ubr. При Т < 0 C подвижность носителей снижается, ток стока уменьшается и следовательно параметр Ubr примерно пропорционально возрастает. При Т > 230 °C начинается резкий рост подвижности превышающий рост концентрации захваченных зарядов, что вызывает практически экспоненциальный рост тока стока и уровень Ubr катастрофически падает.
По результатам моделирования получена оценка способности восстановления напряжения Ubr после повторной серии измерений. Зависимость восстановления d_Ubr от внешней температуры приведена на рис. 6. Здесь рассматривался процесс изменения напряжения пробоя транзистора после длительного покоя. В результате последующее включение транзистора, что имитировалось повторной серией измерений, уровень Ubr достигал первоначального значения. Это связано с тем, что процесс генерации ловушки в общем случае многочастичный, т. е. чтобы произошла диссоциация связи – сгенерировалась ловушка – необходимо многократное воздействие электронов, так как масса электрона значительно меньше массы атома кремния. Поэтому часть связей остается возбужденными на разных уровнях, но, не достигая диссоциации. После снятия поля происходит их релаксация (возможно с разными временами). При повторных измерениях мы наблюдаем процесс роста Ubr по примерно одинаковому закону Ubr = = qln(n) + Ubr_o. При этом есть отличия q(1) > q(2) и Ubr_o(1) < Ubr_o(2), где индексы (1) и (2) соответствуют первой и второй серии измерений.
Рис. 6. Зависимость ΔUbr(T).
Аналогично предыдущим результатам, на зависимости DUbr(T) можно выделить температурный диапазон от 30 до 220 °C где приращение постоянно и составляет примерно 2.3 В.
Заключение
Исследованы температурные зависимости напряжения пробоя мощных КНИ nLDMOS транзисторов с длинной областью дрейфа с топологическими нормами 0.5 микрон. Основное внимание уделялось влиянию механизма генерации и пассивации ловушек на границе раздела Si/SiO2 в сильных электрических полях. Разработана математическая модель с учетом механизмов генерации и пассивации для уточнения процесса переноса носителей в высоковольтном nLDMOS транзисторе. Проанализирована зависимость напряжения пробоя в расширенном диапазоне температуры окружающей среды. Определен широкий диапазон температур, где напряжение пробоя практически постоянно. Практическое совпадение расчетных и экспериментальных данных говорит о достоверной оценке пространственного распределения ловушек на интерфейсе. Проанализирована возможность восстановления уровня напряжения пробоя после длительного периода покоя. Предпосылками продления срока эксплуатации устройства за счет практически полного восстановления электро-физических характеристик является то, последующие включения могут иметь следующие свойства – более быстрое восстановление и несколько меньшую деградацию. Результаты исследований могут служить основой для разработки прогностической методики оценки способности продления срока службы транзистора и схемы в целом с учетом устранения повреждений.
Финансирование
Публикация выполнена в рамках государственного задания ФГУ ФНЦ НИИСИ РАН (Проведение фундаментальных научных исследований (47 ГП)) по теме «1023032900380-3-1.2.1 Фундаментальные и прикладные исследования в области литографических пределов полупроводниковых технологий и физико-химических процессов травления 3D нанометровых диэлектрических структур для развития критических технологий производства ЭКБ. Исследование и построение моделей и конструкций элементов микроэлектроники в расширенном диапазоне температур (от -60С до +300С). (FNEF-2024-0004)».
Конфликт интересов
У авторов нет конфликта интересов, имеющих отношение к содержанию данной рукописи.
About the authors
А. S. Novoselov
Federal State Institution Federal Scientific Center Scientific Research Institute of System Research of the Russian Academy of Sciences
Email: volkov@niisi.ras.ru
Russian Federation
М. R. Gusev
Federal State Institution Federal Scientific Center Scientific Research Institute of System Research of the Russian Academy of Sciences
Email: volkov@niisi.ras.ru
Russian Federation
N. V. Masalsky
Federal State Institution Federal Scientific Center Scientific Research Institute of System Research of the Russian Academy of Sciences
Author for correspondence.
Email: volkov@niisi.ras.ru
Russian Federation
References
- International Technology Roadmap for Semiconductors (ITRS) Interconnect, 2020 Edition. [Online] Available: https://irds.ieee.org/editions/2020 (data access 12.02.2023)
- de Jong M.J., Salm C., Schmitz J. Effect of Ambient on the Recovery of Hot-Carrier Degraded Devices // In Proceedings of the 2020 IEEE International Reliability Physics Symposium (IRPS), Dallas, TX, USA, 28 April–30 May 2020, P. 1–6. https://doi.org/10.1109/IRPS45951.2020.9129540.
- Chuang K.H., Bury E., Degraeve R., Kaczer B., Kallstenius T., Groeseneken G., Linten D., I. Verbauwhede I. A multi-bit/cell PUF using analog breakdown positions in CMOS // IEEE International Reliability Physics Symposium (IRPS). 2018. 11-15 March 2018. Burlingame, CA, USA. P. PCR.2.1–PCR.2.5. https://doi.org/10.1109/IRPS.2018.8353655.
- Nanoelectronics: Devices, Circuits and Systems. Editor by Brajesh Kumar Kaushik. Elsevier. 2018. ISBN: 978-0128133538.
- Reggiani S., Barone G., Gnani E., Gnudi A., Baccarani G., Poli S., Wise R, Chuang M.Y., Tian W., Pendharkar S., Denison M. Characterization and modeling of high-voltage LDMOS transistors in book Hot carrier degradation semiconductor devices by ed T. Grasser, 2015, Springer Cham Heidelberg New York Dordrecht London. Р. 309–340. ISBN: 978-3319089935.
- Liebmann L., Smith J., Chanemougame D., Gutwin P. CFET Design Options, Challenges, and Opportunities for 3D Integration. In Proceedings of the 2021 IEEE International Electron Devices Meeting (IEDM), San Francisco, CA, USA, 13–15 December 2021. P. 3.1.1–3.1.4. https://doi.org/10.1109/IEDM19574.2021.9720577.
- Stesmans A. Passivation of Pb0 and Pb1 interface defects in thermal (100) Si/SiO2 with molecular hydrogen // Applied Physics Letters. 1996. V. 68. № 15. P. 2076–2078. https://doi.org/10.1063/1.116308.
- Rumyantsev S.V., Novoselov A.S., Masalsky N.V. Study of the effect of self-heating in high-voltage SOI transistor with a large drift region // Russian Microelectronics. 2022. V. 51. № 5. P. 325–333. https://doi.org/10.1134/S1063739722050080
- Lundstrom M., Guo J. Nanoscale Transistors: Device Physics, Modeling and Simulation. Springer: New York, 2006, ISBN: 978-0387280028.
- Tang T.W., Gan H. Two formulations of semiconductor transport equations based on spherical harmonic expansion of the Boltzmann transport equations // IEEE Trans. Elec. Dev. 2000. V. 47. P. 1726–1732. https://doi.org/10.1109/16.861583.
- McMahon W., Haggag A., Hess K. Reliability Scaling Issues for Nanoscale Devices // IEEE Trans. Nanotech., 2003. V. 2. № 1. P. 33–38. https://doi.org/10.1109/TNANO.2003.808515.
- Novoselov A.S., Masalsky N.V. Influence of hot carrier degradation on the characteristics of a high-voltage SOI transistor with a large drift region // Russian Microelectronics. 2023. V. 52. № 5. P. 411–418. https://doi.org/10.1134/s1063739723700580.
- Ragnarsson L.A., Lundgren P. Electrical characterization of Pb centers in (100) Si–SiO2 structures: the influence of surface potential on passivation during post metallization anneal // Journal of Applied Physics. 2000. V. 88. № 2. P. 938–942. https://doi.org/10.1063/1.373759.
- Federspiel X., Torrente G., Arfaoui W., Cacho F., Huard V. Temperature sense effect in HCI self-heating de convolution: application to 28nm FDSOI // IEEE International Reliability Physics Symposium (IRPS). 2016. P. XT–09–1–XT–09–4. https://doi.org/10.1109/IRPS.2016.7574651.
- Hot-Carrier Degradation, ed. By T. Grasser, Springer, Wien, New York, 2015, ISBN: 978-3319089935.
- Brower K.L. Dissociation kinetics of hydrogen-passivated (111) Si-SiO2 interface defects // Physical Review B. 1990. V. 42. № 6. P. 3444–3454. https://doi.org/10.1103/PhysRevB.42.3444.
- Brower K.L. Kinetics of H2 passivation of Pb centers at the (111) Si-SiO2 interface // Physical Review B. 1988. V. 38. № 14. P. 9657–9664. https://doi.org/10.1103/PhysRevB.38.9657.
- Rashkeev S., Ventra M., Pantelides S. Hydrogen passivation and activation of oxygen complexes in silicon // Applied Physics Letters. 2001. V. 78. P. 1571–1573. https://doi.org/10.1063/1.1355297.
- Grasser T. The capture/emission time map approach to the bias temperature instability. in Bias Temperature Instability for Devices and Circuits. Springer, 2014, P. 447–481, ISBN: 978-1461479086.
- Lee G.B., Kim C.K., Park J.Y., Bang T., Bae H., Kim S.Y., Ryu S.W., Choi Y.K. A novel technique for curing hot-carrier induced damage by utilizing the forward current of the PN-junction in a MOSFET // IEEE Electron Device Letters. 2017. V. 38. № 8. P. 1012–1014. https://doi.org/10.1109/LED.2017.2718583.
- de Jong M.J., Salm C., Schmitz J. Towards understanding recovery of hot-carrier induced degradation. Microelectronics Reliability. 2018. V. 88. P. 147–151, https://doi.org/10.1016/j.microrel.2018.07.057.
- Edwards A. H. Interaction of H and H2 with the silicon dangling orbital at the 〈111〉 Si/SiO2 interface // Physical Review B. 1991. V. 44. № 4. P. 1832–1838. https://doi.org/10.1103/physrevb.44.1832.
- Guerin C., Huard V., Bravaix A. General Framework about Defect Creation at the Si/SiO2 Interface // J. Appl. Phys. 2009. V. 105. P. 114 513–1–114 513–12. https://doi.org/10.1063/1.3133096.
- McMahon W., Matsuda K, Lee J., Hess K., Lyding J. The Effects of a Multiple Carrier Model of Interface States Generation of Lifetime Extraction for MOSFETs. in Proc. Int. Conf. Mod. Sim. Micro. 2002. V. 1. Р. 576–579.
- Fischetti M.V., Vandenberghe W.G. Advanced Physics of Electron Transport in Semiconductors and Nanostructures, New York, U.S.A.: Springer, 2016, ISBN: 978-319011004.
- Reggiani S., Barone G., Poli S., Gnani E., Gnudi A., Baccarani G., Chuang M.Y., Tian W., Wise R. TCAD simulation of hot-carrier and thermal degradation in STI-LDMOS transistors // IEEE Trans. Electron Devices. 2013. V. 60. № 2. P. 691–698. https://doi.org/10.1109/ted.2012.2227321.
Supplementary files








