Fatty Acid Profiles Change and the Volatile Organic Compounds Formation During the Cow’S Milk Fermentation with Probiotic Lacticaseibacillus paracasei Strains
- Autores: Moiseenko K.V.1, Shabaev A.V.1, Glazunova O.A.1, Savinova O.S.1, Fedorova T.V.1
-
Afiliações:
- Bach Institute of Biochemistry, Research Center of Biotechnology, Russian Academy of Sciences
- Edição: Volume 59, Nº 5 (2023)
- Páginas: 483-493
- Seção: Articles
- URL: https://medbiosci.ru/0555-1099/article/view/138815
- DOI: https://doi.org/10.31857/S0555109923050136
- EDN: https://elibrary.ru/NRGPVU
- ID: 138815
Citar
Texto integral
Resumo
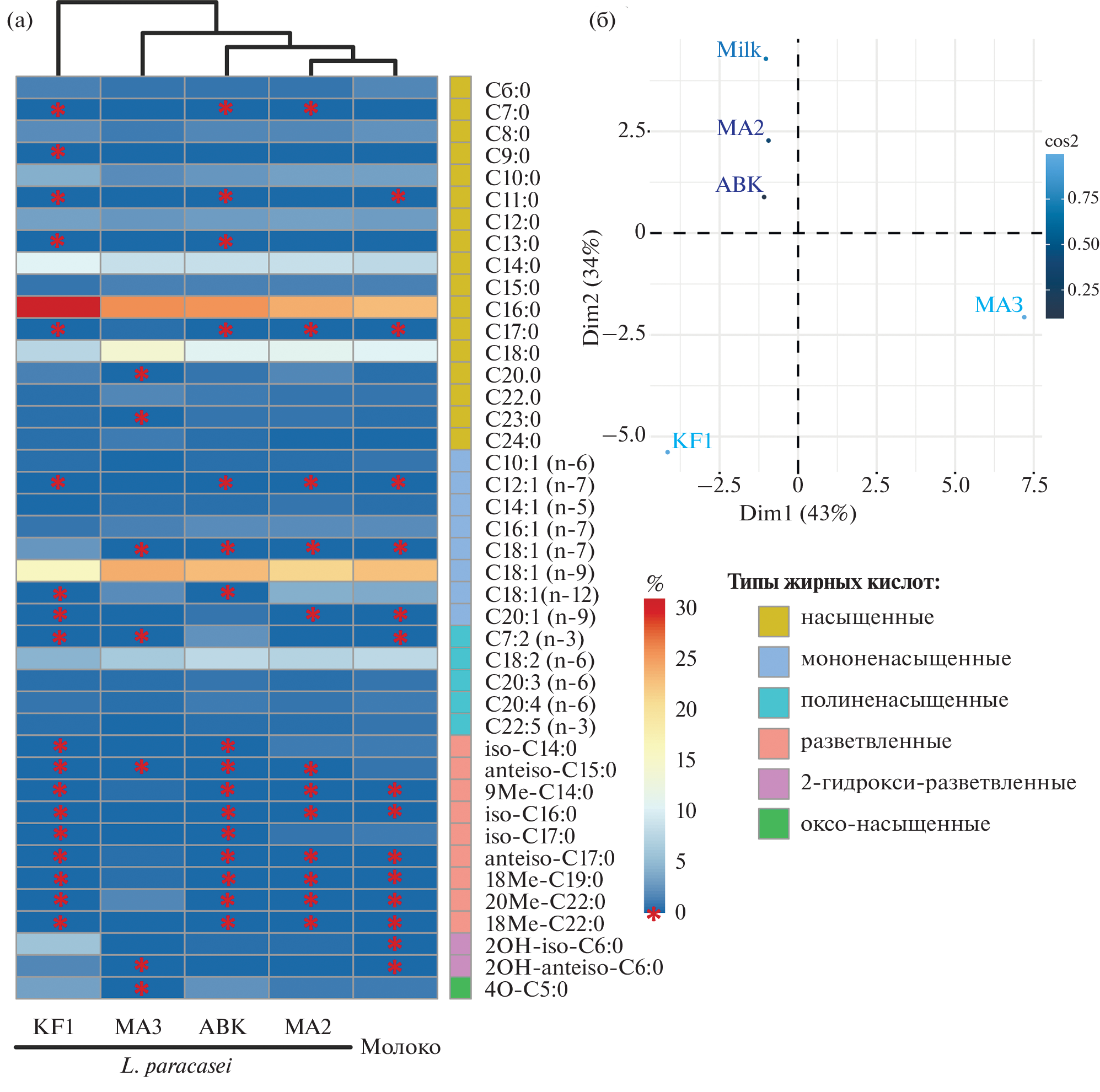
In this work, a comparative analysis of the profile of fatty acids (FA) and volatile organic compounds (VOCs) for skimmed cow’s milk fermented by four different probiotic strains of Lacticasibacillus paracasei (ABK, KF1, MA2 and MA3) was carried out. Analysis of FA and VOC profiles was performed using gas chromatography with mass spectrometric detection (GC-MS). For additional visualization of odor changes and its intensity in the fermented milk samples, the E-nose “electronic nose” odor analyzer was used. In total, presence of 42 different FA was detected in all samples, of which 17 were saturated, 8 monounsaturated, and 5 polyunsaturated. The strain-specific differences between the studied samples were of a complex nature and could not be explained only by the variation in the contribution of several individual FAs. The FA-nutritional indices, characterizing the nutritional and biological value of the samples, were different for milk fermented by different strains. Analysis of VOCs showed that the main odor-forming compounds in the studied samples were FAs and their reaction products, 2-heptanone, 2-nonanone, and 2-nonanol, formed as a result of the following chain of transformations: β-oxidation → decarboxylation → reduction. The aroma of L. paracasei fermentation products, predicted on the basis of the odors of individual VOCs, generally coincided with their organoleptic assessment – a flavor typical of fermented milk (yogurt, curdled milk) with floral and fruity notes.
Palavras-chave
Sobre autores
K. Moiseenko
Bach Institute of Biochemistry, Research Center of Biotechnology, Russian Academy of Sciences
Email: fedorova_tv@mail.ru
Russia, 119071, Moscow
A. Shabaev
Bach Institute of Biochemistry, Research Center of Biotechnology, Russian Academy of Sciences
Email: fedorova_tv@mail.ru
Russia, 119071, Moscow
O. Glazunova
Bach Institute of Biochemistry, Research Center of Biotechnology, Russian Academy of Sciences
Email: fedorova_tv@mail.ru
Russia, 119071, Moscow
O. Savinova
Bach Institute of Biochemistry, Research Center of Biotechnology, Russian Academy of Sciences
Email: fedorova_tv@mail.ru
Russia, 119071, Moscow
T. Fedorova
Bach Institute of Biochemistry, Research Center of Biotechnology, Russian Academy of Sciences
Autor responsável pela correspondência
Email: fedorova_tv@mail.ru
Russia, 119071, Moscow
Bibliografia
- Rozhkova I.V., Moiseenko K.V., Glazunova O.A., Begunova A.V., Fedorova T.V. // De Gruyter. 2020. P. 215–234. https://doi.org/10.1515/9783110667462-009
- Granato D., Barba F.J., Bursać Kovačević D., Lorenzo J.M., Cruz A.G., Putnik P. // Annu. Rev. Food Sci. Technol. 2020. V. 11. P. 93–118. https://doi.org/10.1146/annurev-food-032519-051708
- Turkmen N., Akal C., Özer B. // J. Funct. Foods. 2019. V. 53. P. 62–75. https://doi.org/10.1016/j.jff.2018.12.004
- Gobbetti M., Cagno R.D., De Angelis M. // Crit. Rev. Food Sci. Nutr. 2010. V. 50. P. 716–727. https://doi.org/10.1080/10408398.2010.499770
- Gänzle M.G. // Curr. Opin. Food Sci. 2015. V. 2. P. 106–117. https://doi.org/10.1016/j.cofs.2015.03.001
- Granato D., Branco G.F., Cruz A.G., Faria J. de A.F., Shah N.P. // Compr. Rev. Food Sci. Food Saf. 2010. V. 9. P. 455–470. https://doi.org/10.1111/j.1541-4337.2010.00120.x
- Marshall V.M. // Int. J. Dairy Technol. 1993. V. 46. P. 49–56. https://doi.org/10.1111/j.1471-0307.1993.tb00860.x
- Bintsis T. // AIMS Microbiol. 2018. V. 4. P. 665–684. https://doi.org/10.3934/microbiol.2018.4.665
- Marco M.L., Sanders M.E., Gänzle M., Arrieta M.C., Cotter P.D., De Vuyst L. et al. // Nat. Rev. Gastroenterol. Hepatol. 2021. V. 18. P. 196–208. https://doi.org/10.1038/s41575-020-00390-5
- Zoumpopoulou G., Pot B., Tsakalidou E., Papadimitriou K. // Int. Dairy J. 2017. V. 67. P. 46–60. https://doi.org/10.1016/j.idairyj.2016.09.010
- Jones R.M. The Microbiota in Gastrointestinal Pathophysiology. /Eds. M. Floch, Y. Ringel, W.A. Walker. Elsevier, 2017. P. 99–108. https://doi.org/10.1016/B978-0-12-804024-9.00009-4
- Agarwala R., Barrett T., Beck J., Benson D.A., Bollin C., Bolton E., Bourexis D., Brister J.R., Bryant S.H., Canese K. et al. // Nucleic Acids Res. 2018. V. 46. P. D8–D13. https://doi.org/10.1093/nar/gkx1095
- Moiseenko K.V., Begunova A.V., Savinova O.S., Glazunova O.A., Rozhkova I. V., Fedorova T.V. // Foods. 2023. V. 12. № 1. P. 223. https://doi.org/10.3390/foods12010223
- Begunova A.V., Savinova O.S., Moiseenko K.V., Glazunova O.A., Rozhkova I. V., Fedorova T.V. // Appl. Biochem. Microbiol. 2021. V. 57. P. 458–467. https://doi.org/10.1134/S0003683821040037
- Moiseenko K.V., Glazunova O.A., Savinova O.S., Ajibade B.O., Ijabadeniyi O.A., Fedorova T.V. // Foods. 2021. V. 10. P. 3082. https://doi.org/10.3390/foods10123082
- Chen J., Liu H. // Int. J. Mol. Sci. 2020. V 21. P. 5695. https://doi.org/10.3390/ijms21165695
- Garg N., Sethupathy A., Tuwani R., Rakhi N.K., Dokania S., Iyer A. et al. // Nucleic Acids Res. 2018. V. 46. P. D1210–D1216. https://doi.org/10.1093/nar/gkx957
- Eren A.M., Kiefl E., Shaiber A., Veseli I., Miller S.E., Schechter M.S. et al. // Nat. Microbiol. 2020. V. 6. P. 3–6. https://doi.org/10.1038/s41564-020-00834-3
- Delmont T.O., Eren A.M. // Peer J. 2018. V. 6. e4320. https://doi.org/10.7717/peerj.4320
- Cantalapiedra C.P., Hernández-Plaza A., Letunic I., Bork P., Huerta-Cepas J. // Mol. Biol. Evol. 2021. V. 38. P. 5825–5829. https://doi.org/10.1093/molbev/msab293
- Kanehisa M., Sato Y. // Protein Sci. 2020. V. 29. P. 28–35. https://doi.org/10.1002/pro.3711
- Holland R., Liu S.-Q., Crow V.L., Delabre M.-L., Lubbers M., Bennett M., Norris G. // Int. Dairy J. 2005. V. 15. P. 711–718. https://doi.org/10.1016/j.idairyj.2004.09.012
- Butel M.-J., Rimbault A., Khelifa N., Campion G., Szylit O., Rocchiccioli F. // FEMS Microbiol. Letters. 1999. V. 132. P. 171–176. https://doi.org/10.1111/j.1574-6968.1995.tb07828.x
- Bernard N., Johnsen K., Ferain T., Garmyn D., Hols P., Holbrook J.J., Delcour J. // Eur. J. Biohem. 1994. V. 224. P. 439–446. https://doi.org/10.1111/j.1432-1033.1994.00439.x
- Matelska D., Shabalin I.G., Jabłońska J., Domagalski M.J., Kutner J., Ginalski K., Minor W. // BMC Evolutionary Biology. 2018. V. 18. №199. https://doi.org/10.1186/s12862-018-1309-8
- Daniel N., Nachbar R.T., Tran T.T.T., Ouellette A., Varin T.V., Corillard A. et al. // Nat Commun. 2022. V. 13. Art. № 1343.https://doi.org/10.1038/s41467-022-29005-0
- Yao Y., Cai X., Fei W., Ye Y., Zhao M., Zheng C. // Crit. Rev. Food Sci. Nutr. 2022. V. 62. P. 1–12. https://doi.org/10.1080/10408398.2020.1854675
- Tan J., McKenzie C., Potamitis M., Thorburn A.N., Mackay C.R., Macia L. // Adv. Immunol. 2014. V. 121. P. 91–119. https://doi.org/10.1016/B978-0-12-800100-4.00003-9
- Jensen R.G. // J. Dairy Sci. 2002. V. 85. P. 295–350. https://doi.org/10.3168/jds.S0022-0302(02)74079-4
- Shingfield K.J., Bonnet M., Scollan N.D. // Animal. 2013. V. 7. P. 132–162. https://doi.org/10.1017/S1751731112001681
- Lindmark Mansson H. // Food Nutr. Res. 2008. V. 52. Article № 1821. https://doi.org/10.3402/fnr.v52i0.1821
- Jensen R.G., Newburg D.S. / Handbook of Milk Composition. Academic Press, 1995. P. 543–575.
- Salamon R.V., Lóki K., Csapó-Kiss Z., Salamon S., Csapó J. // Acta Agric. Slov. 2012. V. 100. P. 323–326.
- Yilmaz-Ersan L.F. // Mljekarstvo. 2013. V. 63. P. 132–139.
- Ekinci F.Y., Okur O.D., Ertekin B., Guzel-Seydim Z. // Eur. J. Lipid Sci. Technol. 2008. V. 110. P. 216–224. https://doi.org/10.1002/ejlt.200700038
- Bao Z., Xiong J., Lin W., Ye J. // CyTA J. Food. 2016. V. 14. P. 10–17. https://doi.org/10.1080/19476337.2015.1035673
- Ulbricht T.L.V., Southgate D.A.T. // Lancet. 1991. V. 338. P. 985–992. https://doi.org/10.1016/0140-6736(91)91846-M
- Santos-Silva J., Bessa R.J., Santos-Silva F. // Livest. Prod. Sci. 2002. V. 77. P. 187–194. https://doi.org/10.1016/S0301-6226(02)00059-3
- Hu Y., Zhang L., Wen R., Chen Q., Kong B. // Crit. Rev. Food Sci. Nutr. 2022. V. 62. P. 2741–2755. https://doi.org/10.1080/10408398.2020.1858269
- Thierry A., Pogačić T., Weber M., Lortal S. / Biotechnology of Lactic Acid Bacteria / Eds. F. Mozzi, R. R. Raya, G. M. Vignolo. Chichester, UK: John Wiley & Sons, 2015. P. 314–340. https://doi.org/10.1002/9781118868386
- Kowalczyk M., Mayo B., Fernández M., Aleksandrzak-Piekarczyk T. / Biotechnology of Lactic Acid Bacteria / Eds. F. Mozzi, R. R. Raya, G. M. Vignolo. Chichester, UK: John Wiley & Sons, 2015. P. 1–24. https://doi.org/10.1002/9781118868386
- Salvador López J.M., Van Bogaert I.N.A. // Biotechnol. Bioeng. 2021. V. 118. P. 2184–2201. https://doi.org/10.1002/bit.27735
- Hill D., Sugrue I., Tobin C., Hill C., Stanton C., Ross R.P. // Front. Microbiol. 2018. V. 9. https://doi.org/10.3389/fmicb.2018.02107
- Savijoki K., Ingmer H., Varmanen P. // Appl. Microbiol. Biotechnol. 2006. V. 71. P. 394–406. https://doi.org/10.1007/s00253-006-0427-1
- Raveschot C., Cudennec B., Coutte F., Flahaut C., Fremont M., Drider D. Dhulster P. // Front. Microbiol. 2018. V. 9. https://doi.org/10.3389/fmicb.2018.02354
- Ji D., Ma J., Xu M., Agyei D. // Compr. Rev. Food Sci. Food Saf. 2021. V. 20. P. 369–400. https://doi.org/10.1111/1541-4337.12676
- Zafar H., Saier M.H. // Genes (Basel). 2020. V. 11. № 10. 1234. https://doi.org/10.3390/genes11101234
- Liu E., Zheng H., Hao P., Konno T., Yu Y., Kume H., Oda M., Ji Z.-S. // Curr. Microbiol. 2012. V. 65. P. 742–751. https://doi.org/10.1007/s00284-012-0214-4
Arquivos suplementares



