Влияние различных концентраций сахарозы на биосинтез поли-3-оксибутирата и альгината бактериальным штаммом Azotobacter vinelandii 12 при разных уровнях аэрации
- Авторы: Дудун А.А.1,2, Махина Т.К.1, Бонарцев А.П.3, Бонарцева Г.А.1
-
Учреждения:
- Федеральный исследовательский центр “Фундаментальные основы биотехнологии” Российской академии наук
- НИЦ эпидемиологии и микробиологии имени Н.Ф. Гамалеи (ФГБУ “НИЦЭМ им. Н.Ф. Гамалеи” Минздрава России)
- Московский государственный университет им. М.В. Ломоносова
- Выпуск: Том 60, № 5 (2024)
- Страницы: 475-786
- Раздел: Статьи
- URL: https://medbiosci.ru/0555-1099/article/view/283878
- DOI: https://doi.org/10.31857/S0555109924050053
- EDN: https://elibrary.ru/QTNPHM
- ID: 283878
Цитировать
Полный текст
Аннотация
В работе показана возможность регуляции синтеза альгинатов (АЛГ) и поли-3-оксибутирата (ПОБ) культурой Azotobacter vinelandii 12 в зависимости от увеличения концентрации сахарозы в среде при разных условиях аэрации. При высоком уровне аэрации и при высокой концентрации сахарозы в среде (50 г/л) был достигнут максимальный выход свободного (1.08 г/л) и капсулярного АЛГ (2.26 г/л) в среде. В условиях низкой аэрации синтез свободного АЛГ полностью ингибировался. Максимальное значение синтеза ПОБ отмечено при среднем уровне аэрации и высокой концентрации сахарозы (50 г/л) в среде. Максимальная молекулярная масса (ММ) АЛГ составляла 477 кДа, а максимальная ММ ПОБ была значительно выше и достигала 1479 кДа. При малых концентрациях сахарозы в среде (от 5 до 20 г/л) синтезировался преимущественно капсулярный АЛГ (до 100٪ от суммы всех полимеров) при всех уровнях аэрации. При увеличении концентрации сахарозы в условиях низкой аэрации синтезировался преимущественно ПОБ (68٪), в условиях средней аэрации наблюдалось равное соотношение синтеза ПОБ и капсулярного АЛГ, в условиях высокой аэрации активно синтезировался свободный АЛГ. Показана возможность достижения избирательного синтеза АЛГ или ПОБ культурой A. vinelandii 12 за счет изменения условий ее культивирования. Полученные результаты могут быть использованы для разработки направленного биосинтеза целевых продуктов (ПОБ и АЛГ) в биотехнологии.
Полный текст
Использование биополимеров бактериального происхождения привлекает все больше внимания исследователей в области биотехнологии и медицины. Одними из таких полимеров являются бактериальные биополимеры – поли-3-оксибутират (ПОБ) и альгинат (АЛГ). ПОБ – является представителем семейства полиоксиалканоатов (ПОА), которые синтезируются различными бактериями с целью запасания углерода и энергии [1]. По химической структуре ПОБ представляет собой полукристаллический гидрофобный полиэфир 3-гидроксимасляной кислоты [2]. ПОБ является биоразлагаемым и биосовместимым полимером и может быть использован в медицине, фармакологии и промышленности [3, 4]. АЛГ представляют собой линейные полисахариды, состоящие из (1-4)-β-D-маннуроновой кислоты и ее эпимера, α-L-гулуроновой кислоты [5]. АЛГ широко используется в косметике, пищевой промышленности, медицине и фармацевтике [6]. В настоящее время коммерческие АЛГ получают из морских бурых водорослей [7–9]. Ключевой характеристикой АЛГ является его желирующие свойства, которые тесно связаны с наличием гулуроновых кислот в альгинатной цепи полимера [10]. Принцип гелеобразования альгинатов состоит в ионотропном связывании гулуроновых мономеров с ионами кальция (Ca2+), что позволяет формировать плотные гидрогели, которые могут использоваться в качестве загустителей, стабилизаторов, эмульгаторов и гелеобразователей или пленкообразователей [11, 12]. Альгинаты, содержащие длинные G-блоки, образуют прочные гели в присутствии Ca2+ и имеют более высокую вязкость, неэластичны, в то время как альгинаты, не содержащие G-блоков, образуют менее прочные, эластичные гели в присутствии Ca2+ и имеют более низкую вязкость [5]. Однако прочность геля определяется не только простым соотношением M/G в полимерной цепи, но и наличием частоты встречаемости G и М-блоков [13].
В отличие от традиционного АЛГ водорослей особенностью АЛГ бактериального происхождения является не только возможность регуляции его синтеза в условиях ферментации, что дает возможность получать полимер с заданными физико-химическими и биологическими свойствами, но и присутствие в бактериальных АЛГ ацетильных групп в O-2 и O-3 положениях у маннуроновых остатков [14]. Известно, что степень ацетилирования АЛГ влияет на вязкость полимера, взаимодействие с ионами кальция и на активность маннуронат эпимираз и лиаз, что дает дополнительную возможность для более тонкой регуляции физико-химических свойств этого полимера [15, 16]. Между тем физико-химические свойства альгината из водорослей зависят только от условий окружающей среды. Таким образом, можно сказать, что бактериальный АЛГ является более перспективным объектом для практического использования, по сравнению с АЛГ выделенным из водорослей, применяемым в настоящее время в пищевой и фармацевтической промышленности [14]. Микробиологический синтез ПОБ и АЛГ с использованием бактерий рода Azotobacter sp. вполне может быть использован для получения этих полимеров, однако без оптимизации самого процесса синтеза выход биополимеров, как правило, не высок [17]. По данным Квальяно с соавтр. до оптимизации процесса максимальный выход АЛГ и ПОБ при ферментации Azotobacter chroococcum 6B был в пределах от десятых долей грамма до 2 г/л [18]. Большое количество работ было посвящено исследованию регуляции бактериального синтеза ПОБ и АЛГ бактериями рода Azotobacter sp. [19–23]. В некоторых была показана роль различных компонентов ростовой среды бактерий, таких как источник углерода и концентрация кальция и фосфата в среде для синтеза этих биополимеров [21–23]. Отдельно следует отметить изучение влияния молекулярного кислорода на синтез АЛГ и ПОБ. К примеру, в работе по культивированию Azotobacter sp. показано, что увеличение концентрации молекулярного кислорода способствовало синтезу АЛГ и, наоборот, ингибировало синтез ПОБ [10], что неудивительно, поскольку при увеличении концентрации кислорода в среде бактериальные клетки синтезируют АЛГ для образования капсулы, защищающей нитрогеназу от инактивации кислородом [24–26]. С другой стороны, в ряде работ по синтезу ПОБ описано, что в условиях лимитации кислорода и избытка источника углерода, а также при повышении уровня НАДФН и ингибировании двух ферментов цитратсинтазы и изоцитратдегидрогеназы, входящих в цикл трикарбоновых кислот, повышается уровень ацетил-КоА, что инициирует синтез ПОБ [27–29].
В предыдущей работе была проведена оценка способности к синтезу альгинатов у бактерий рода Azotobacter sp. из коллекции ФИЦ Биотехнологии РАН [30]. По результатам этой оценки было показано, что бактериальный штамм Azotobacter vinelandii 12 имел наивысшую продуктивность в отношении синтеза альгинатов по сравнению с другими штаммами из этой коллекции. Оптимизация синтеза АЛГ и ПОБ этим штаммом при использовании полного факторного эксперимента позволило найти ключевые факторы, влияющие на процесс синтеза этих полимеров [31]. При изучении влияния концентраций трех факторов в ростовой среде, а именно: уровня кислорода (интенсивности аэрации), концентрации сахарозы и концентрации фосфатов было определено, что только два фактора: концентрация сахарозы в среде и уровень аэрации оказывали максимальное влияние на биосинтез исследуемых биополимеров.
Целью настоящей работы – определить наилучшее соотношение концентрации сахарозы и уровня аэрации для биосинтеза как АЛГ, так и ПОБ штаммом-продуцентом Azotobacter vinelandii 12.
МЕТОДИКА
Материалы. В работе использовали следующие реагенты: ЭДТА, NaOH, компоненты культуральной среды: K2HPO4·3H2O, MgSO4·7H2O, NaCl, Na2MoO4·2H2O, CaCO3, FeSO4·7H2O, цитрат натрия, CaCl2, KH2PO4, сахароза, агар-агар, натрий-фосфатный буфер (PBS), альгинат натрия из бурых водорослей. Все реагенты были приобретены в фирме “Sigma Aldrich” (Германия).
Объект исследования. Для биосинтеза АЛГ и ПОБ был использовали бактериальный штамм A. vinelandii 12. Штамм был выделен из дерново-подзолистых почв Московской области (Россия) и любезно предоставлен сотрудниками кафедры микробиологии РГАУ-МСХА им. К.А. Тимирязева. Штамм A. vinelandii 12 хранится в Научном центре биотехнологии РАН (Москва, Россия) и используется в исследовании синтеза АЛГ и ПОБ [2, 30]. Основной фенотипической особенностью штамма является то, что при созревании бактериальные клетки приобретают темно-оранжевую окраску, а сами колонии образуют слизь. Бактерии являются аэробами, грамотрицательны и обладают плеоморфностью [32]. Оптимум роста 20–30°С. Бактерии рода Azotobacter sp. выращивали на безазотных средах (твердая среда Эшби и жидкая среда Берка), поскольку бактерии являются диазотрофами и способны фиксировать молекулярный азот воздуха.
16S анализ. Для подтверждения принадлежности бактериального штамма к виду Azotobacter vinelandii был секвенирован ген 16S рРНК. Для этого были выбраны праймеры fD1-(5'-AGAGTTTGATCCTGGCTCAG-3') и rD1-(5'-AAGGAGGTGATCCAGCC-3') с помощью инструмента primer-blast (https://www.ncbi.nlm.nih.gov/tools/primer-blast/, по состоянию на 15 января 2020 г.). Для амплификации гена 16S использовали стандартный набор реагентов для постановки реакции ПЦР; все реагенты были приобретены у компании “Евроген” (Россия). После амплификации на термоциклере Т100 (“Bio-Rad, Hercules”, CA, США) ПЦР продукт очищали с использованием набора Cleanup Standard (“Евроген”, Россия). Полученный ампликон 16S секвенировали на оборудовании 3730xl (“Thermofisher Scientific”, Waltham, MA, США). После секвенирования прочтенные последовательности проверяли на наличие химер и собирали с использованием программного обеспечения DNA Baser Assembler 5.15.0. Для идентификации вида собранный контиг сравнивали с другими генами 16S в базе данных NCBI Genbank (https://blast.ncbi.nlm.nih.gov/Blast.cgi, по состоянию на 23 января 2020 г.) с использованием инструмента BLASTN.
Приготовление инокулята. Для поддержания культуры бактерий A. vinelandii 12 использовали твердую питательную среду Эшби следующего состава (г/л): K2HPO4 – 0.2 , MgSO4 – 0.2, NaCl – 0.2 , Na2MoO4 – 0.006, CaCO3 – 5.0, сахароза – 20, агар-агар – 20. Инокулят A. vinelandii 12 выращивали на жидкой среде Берка в качалочных колбах объемом 750 мл (200 мл среды) при 250 об./мин (Innova 43, New Brunswick, США); исходный рН среды: 7.2; температура культивирования 28°C; время культивирования 24 ч, объем вносимого инокулята – 4%.
Биосинтез АЛГ и ПОБ A. vinelandii 12 при различных концентрациях сахарозы в среде и разных уровнях аэрации. Для оценки влияния условий культивирования A. vinelandii 12 при разных концентрациях сахарозы и уровне аэрации для синтеза АЛГ и ПОБ, использовали жидкую среду Берка. Состав этой среды был ранее описан в работах [30–32]. Для культивирования бактерии A. vinelandii 12 рН среды поддерживали в диапазоне 7.0–7.4; температуру культивирования – 28°С, объем вносимого посевного материала – 4%. Культивирование проводили в качалочных колбах емкостью 750 мл, с объемом среды 200 мл. В данной конкретной работе для аэробной культуры A. vinelandii 12 был выбран диапазон изменения аэрации в пределах от 150 до 250 об/мин [10] и при различных концентрациях сахарозы в среде с интервалом 5 г/л от 5 до 50 г/л. Рост бактерий в культуральной среде определяли нефелометрически при 520 нм. Морфологию бактериального штамма исследовали методом световой микроскопии с использованием микроскопа Биомед-1 (“Биомед”, Россия) с цифровой фотокамерой. Для визуализации клеток и альгината окрашивание препаратов проводили 1%-ным фуксином.
Выделение и очистка синтезированных АЛГ и ПОБ. После окончания ферментации биомассу отделяли от культуральной жидкости центрифугированием при 11000 g в течение 30 мин. Выделение АЛГ проводили из культуральной жидкости (свободный АЛГ) и клеточной биомассы (капсулярный АЛГ). Для выделения свободного АЛГ к 1 об. культуральной жидкости добавляли 3 об. охлажденного до –20°С этанола. Полученный осадок собирали и высушивали методом лиофилизации (лиофильная сушка Martin Christ Alpha 1–2 LD plus, Германия). Для выделения капсулярного АЛГ к биомассе после центрифугирования добавляли 45 мл 1 М NaCl с 5 мл 100 мМ ЭДТА, смесь инкубировали в течение 1 ч при 60°С с перемешиванием на орбитальном шейкере (PSU-20i, “Biosan”, Латвия) для полной гомогенизации смеси. Супернатант получали центрифугированием при 11000 g в течение 30 мин. Далее к супернатанту добавляли 3 об. охлажденного этанола, осадок собирали и лиофильно высушивали. На конечной стадии сухие осадки свободного и капсулярного АЛГ снова растворяли в 1 М NaCl, раствор диализовали против 1 л 0.1 М NaCl в течение 30 ч. Для получения свободного и капсулярного АЛГ диализованный раствор снова осаждали 3 об. ледяного этанола и лиофилизировали.
Выделение ПОБ из клеточной биомассы осуществляли экстракцией хлороформом в течение 12 ч при 37°С. Полученный экстракт отделяли от клеточных остатков фильтрацией, затем ПОБ выделяли из хлороформного экстракта осаждением изопропиловым спиртом. Стадию растворения в хлороформе и осаждения ПОБ изопропиловым спиртом повторяли не менее 3 раз, осадов сушили при 60°С.
Определение молекулярных масс (ММ) АЛГ и ПОБ. ММ биополимеров определяли методом вискозиметрии: альгината в водном растворе, ПОБ – в растворе хлороформа. Удельную вязкость рассчитывали по формуле:
ηsp = (t – t0)/t0,
где t0 – время истечения растворителя, а t – время истечения раствора полимера. ММ рассчитывали по уравнению Марка–Хоувинка: [η] = K(M)a с коэффициентами для АЛГ [33]:
K = 7.3 × 10–5; a = 0.92;
[η] = 7.3 × 10–5 × (M)0.92.
Для ПОБ [34]:
K = 7.7 × 10–5; a = 0.82;
[η] = 7.7 × 10–5 × (M)0.82,
где М – молекулярная масса, [η] – вязкость, K и а – константы, величина которых зависит от природы полимера (АЛГ и ПОБ).
Статистический анализ и визуализация. Для статистической оценки данных был реализован непараметрический тест Краскела-Уоллиса с использованием пакета tidyverse в среде R (версия 3.6.3, Lucent Technologies, Murray Hill, США, под кодовым названием “Holding the Windsock”). Полученные данные представляли как среднее (n = 6) ± SD (стандартная ошибка среднего).
РЕЗУЛЬТАТЫ И ИХ ОБСУЖДЕНИЕ
16S Анализ. На основании проведения секвенирования гена 16S рибосомальной РНК была подтверждена принадлежность организма из коллекции лаборатории к бактериальному виду Azotobacter vinelandii (https://www.ncbi.nlm.nih.gov/nuccore/MN977323.1, по состоянию на 25 февраля 2021 г.).
Рост культуры A. vinelandii 12. Культивирование бактериального штамма A. vinelandii 12 проводили при трех разных уровнях аэрации и различных концентрациях сахарозы в среде (шаг – 5 г/л) от 5 г/л до 50 г/л. По истечении 72 ч – ферментации, суммарный выход клеточной биомассы во всех опытах значительно различался (рис. 1).
Рис. 1. Рост бактериального штамма A. vinelandii 12 при разных уровнях аэрации и концентрации сахарозы в среде от 5 г/л до 50 г/л (время ферментации – 72 ч: 1 – 150 об./мин; 2 – 200 об./мин; 3 – 250 об./мин. Множественное сравнение по Краскелу-Уоллису между всеми группами имеет уровень достоверности p < 0.05.
Как видно из рис. 1, во всех вариантах опытов, поставленных при высоком уровне аэрации (250 об/мин), выход биомассы в г/л значительно превосходил эту величину при низких (150 об/мин) и средних уровнях (200 об/мин) аэрации. Бактерии рода Azotobacter sp. в первую очередь являются облигатными аэробами [35] и поэтому активно растут при более высоких концентрациях кислорода в среде. Стоит заметить, что максимальный выход биомассы достигал 7 г/л в опытах при высокой аэрации, а затем выходил на плато при значениях сахарозы в среде – 35 г/л. Дальнейшее увеличение концентрации сахарозы в среде не влияло на прирост клеточной биомассы. Снижение уровня аэрации в среде приводило к подавлению роста культуры. Данный факт объяснялся сниженной дыхательной активностью бактериальных клеток в условиях недостатка кислорода и отмечен при всех испытанных концентрациях сахарозы в среде. Таким образом, лимитирование культуры по кислороду приводило к снижению потребности клеток к источнику углерода [36].
Биосинтез АЛГ. A. vinelandii 12 синтезируют АЛГ двух типов – свободные и капсулярные, отличные по функциям и физико-химическим свойствам [31, 32]. Свободный АЛГ синтезируется бактериями и выделяется в среду. Как правило, он имеет низкую молекулярную массу (ММ). Его функция состоит в снижении концентрации кислорода и препятствии диффузии его в культуральной среде [32]. Капсулярный АЛГ выполняет защитную функцию, покрывая клеточную стенку бактерий плотным полисахаридным слоем с образованием капсулы. Этот полимер имел высокую ММ и служил материалом для образования клетками капсулы, необходимых для защиты от неблагоприятных условий, в первую очередь, от действия кислорода на нитрогеназный комплекс бактерий [23].
Результаты биосинтеза свободных и капсулярных АЛГ показали, что при увеличенных скоростях перемешивания бактериальных культур, а именно в вариантах, поставленных при высоком уровне аэрации увеличивалась концентрация как свободных, так и капсулярных АЛГ (табл. 1 и рис. 2).
Таблица 1. Биосинтез свободных и капсулярных АЛГ бактериями Azotobacter vinelandii 12 при разных условиях аэрации
Сахароза, г/л | Свободный АЛГ (низкая аэрация), г/л | Свободный АЛГ (средняя аэрация), г/л | Свободный АЛГ (высокая аэрация), г/л | Капсулярный АЛГ (низкая аэрация), г/л | Капсулярный АЛГ (средняя аэрация), г/л | Капсулярный АЛГ (высокая аэрация), г/л |
5 | 0 | 0.11 | – | 0.24 | 0.61 | – |
10 | 0 | 0.265 | – | 0.325 | 0.775 | – |
15 | 0 | 0.265 | 0 | 0.395 | 0.85 | 0.66 |
20 | 0 | 0.215 | 0.12 | 0.505 | 1.145 | 1.1 |
25 | 0 | 0.15 | 0.41 | 0.435 | 1,32 | 1.46 |
30 | 0 | 0.065 | 0.68 | 0.38 | 0.92 | 1.77 |
35 | 0 | 0.02 | 0.66 | 0.4 | 0.925 | 2.26 |
40 | 0 | 0 | 0.81 | 0.295 | 0.755 | 1.24 |
45 | 0 | 0 | 1.06 | 0.255 | 0.965 | 1.03 |
50 | 0 | 0 | 1.08 | 0.245 | 1.1 | 0.92 |
Примечание: – не определено.
Рис. 2. Биосинтез свободных (а, г/л) и капсулярных (б, г/л) АЛГ, продуктивность синтеза Azotobacter vinelandii 12 свободных (в) и капсулярных (г) АЛГ: 1 – 150 об./мин; 2 – 200 об./мин; 3 – 250 об./мин. Множественное сравнение по Краскелу-Уоллису между всеми группами имеет уровень достоверности p < 0.05.
Из результатов, представленных в табл. 1 и на рис. 2а и 2б, можно видеть, что максимальный синтез свободного альгината (1.08 г/л) был получен при высоком уровне аэрации и при максимальной концентрации сахарозы 50 г/л в среде. Вероятно, высокая концентрация кислорода при высоком содержании сахарозы в среде приводила к активному синтезу свободного АЛГ для защиты бактериальных клеток от кислорода [23]. Максимальный синтез свободного альгината именно в данном варианте связан с тем, что повышенная концентрация растворенного кислорода увеличивала скорость потребления сахарозы бактериями Azotobacter sp. и позволяла более эффективно использовать ее для синтеза свободного АЛГ. По данным Диас-Барреры с соавтр. [37], за счет повышенной дыхательной активности бактерий экспрессия альгинат-лиаз, таких как algL, alyA1, alyA2, alyA3 и algE7 увеличивается. Таким образом, за счет повышенного количества внеклеточных ферментов альгинат-лиаз в среде, способных гидролизовать альгинатные цепи, образуется большое количество низкомолекулярного АЛГ, выделяемого в ферментационную среду [38]. Синтез свободного АЛГ при среднем уровне аэрации достигался лишь при низких концентрациях сахарозы (10 и 15 г/л), что, вероятно, связано с недостатком аэрации и при этом большая часть потребляемой сахарозы уходит на синтез капсулярного АЛГ. С увеличением содержания сахарозы в среде активируется синтез ПОБ, который, как известно, активно накапливал в клетках как запасное вещество при высоких концентрациях сахарозы в среде и низком уровне аэрации [39]. Бактерии, выращенные при низком уровне аэрации, ни в одном из вариантов не синтезировали низкомолекулярные свободные АЛГ. Данное наблюдение указывает на необходимость присутствия растворенного молекулярного кислорода в среде для биосинтеза свободных АЛГ. Этот факт согласуется с работой чилийских ученых. Так, в работе Диас-Барреры с соавт. [40] было показано, что увеличение концентрации кислорода в среде увеличивало (примерно в восемь раз) относительную экспрессию гена algL в культуре Azotobacter vinelandii ATCC-9046, что свидетельствовало об увеличении активности альгинат-лиазы. При низкой концентрации кислорода в среде, метаболизм бактерий A. vinelandii 12 замедлялся, что влияло на способность бактериальных клеток синтезировать в достаточном количестве АЛГ и индуцировать экспрессию генов альгинат-лиаз, ответственных за расщепление длинных полимерных цепей и создание свободных АЛГ. Максимальная продуктивность синтеза свободных альгинатов 0.19 г/г биомассы (рис. 2б) отмечена в вариантах с низкими концентрациями сахарозы в среде (от 5–15 г/л) в условиях средней аэрации. В условиях высокой аэрации, напротив, высокая продуктивность (0.15 г свободного АЛГ на 1 г биомассы) отмечалась в вариантах с повышенной концентрацией сахарозы в среде (45–50 г/л).
Результаты синтеза высокомолекулярных капсулярных АЛГ (рис. 2б и 2г) показали, что максимальный синтез, равный 2.26 г/л, был достигнут при высоком уровне аэрации и 35 г/л сахарозы в среде. Синтез капсулярных АЛГ при низких и средних уровнях аэрации был значительно ниже и достигал максимума 0.5 г/л при 20 г/л сахарозы и 1.32 г/л при 25 г/л сахарозы соответственно. Эти результаты показали, что капсулярный АЛГ в первую очередь играет роль защитного барьера от воздействия кислорода [31] и именно аэрация является ключевым фактором для усиленного синтеза капсулярного АЛГ. В целом, с увеличением концентрации сахарозы в среде, увеличивался и синтез капсулярных АЛГ при всех уровнях аэрации, но пик его максимальный синтез был различен: для низкой аэрации – при концентрации сахарозы 20 г/л, для средней аэрации – при 25 г/л и для высокой – при 35 г/л). Из-за сниженной дыхательной активности бактериальных клеток при низких и средних уровнях аэрации максимальный синтез капсулярного АЛГ начинался раньше, чем в вариантах с высокой аэрацией [25]. Авторы работы [24] также наблюдали, что при низкой концентрации кислорода клеткам Azotobacter vinelandii ATCC 9046 не требуется синтезировать большое количество высокомолекулярного капсулярного АЛГ для защиты бактериальных клеток от кислорода. Продуктивность капсулярного АЛГ в культуре A. vinelandii 12, рассчитанная на г биомассы (рис. 2г) имела близкие величины с продуктивностью свободных АЛГ, в зависимости от условий аэрации, ее максимум (0.97 г/г биомассы) также отмечен в условиях средней аэрации и низкой концентрации сахарозы в среде (5 г/л).
Биосинтез ПОБ. В опубликованной ранее работе [31] было показано, что именно концентрация сахарозы в среде и уровень аэрации являются ключевыми факторами биосинтеза ПОБ бактериями A. vinelandii 12.
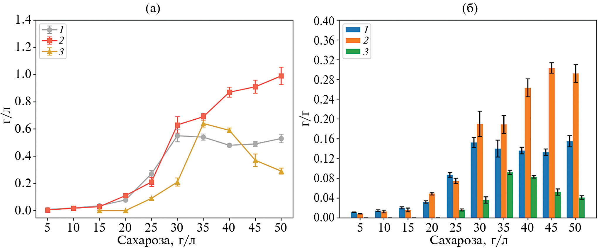
Из результатов, представленных на рис. 3а, можно видеть, что максимальное значение синтеза ПОБ (0.99 г/л) отмечено в варианте при среднем уровне аэрации и наибольшей концентрации сахарозы (50 г/л) в среде. При высоком уровне аэрации синтез ПОБ ниже и достигал максимума (0.64 г/л) при 35 г/л сахарозы в среде. Дальнейшее повышение содержания сахарозы в среде (до 50 г/л) значительно снижало общий выход ПОБ. Синтез ПОБ при минимальной аэрации достигал максимума при 30 г/л сахарозы в среде (0.55 г/л) и оставался на этом уровне практически без изменения во всех вариантах эксперимента до 50 г/л сахарозы. Наибольшая продуктивность синтеза ПОБ культурой A. vinelandii 12 (рис. 2б) также отмечена при среднем уровне аэрации и с максимум при концентрации сахарозы в среде 45 г/л (0.30 г/г биомассы). При низком уровне аэрации продуктивность синтеза ПОБ была в два раза ниже, чем при среднем (0.15 г/г биомассы), но ее максимум наблюдался уже при 30 г/л сахарозы в среде и оставался неизменным при 50 г/л сахарозы. Варианты опытов с высокой аэрацией, как и следовало ожидать, показали наименьшую продуктивность синтеза ПОБ по сравнению со средней и низкой аэрацией в 3 и в полтора раза соответственно, а ее максимальный уровень достигал максимума при 35 г/л сахарозы (0.09 г/г биомассы).
Рис. 3. Биосинтез (а, г/л) и продуктивность (б, г/г) ПОБ бактериальным штаммом A. vinelandii 12: 1 – 150 об./мин; 2 – 200 об./мин; 3 – 250 об./мин. Множественное сравнение по Краскелу-Уоллису между всеми группами имеет уровень достоверности p < 0.05.
Таким образом, при высоких концентрациях сахарозы и невысоком уровне аэрации (низкий и средний уровень аэрации в данном эксперименте) можно достигать максимальных значений синтеза ПОБ. Полученные результаты синтеза ПОБ позволяют утверждать, что высокое содержание источника углерода в среде является ключевым фактором в накоплении ПОБ бактериями A. vinelandii 12 [41]. Аналогичные результаты были получены во многоих работах, где добавление в ростовую среду различных источников углерода способствовало накоплению ПОБ, а высокая концентрация растворенного кислорода в среде, наоборот, ингибировала его синтез [29, 42].
Молекулярные массы АЛГ и ПОБ. Методом вискозиметрии были определены молекулярные массы (ММ) полученных биополимеров после ферментации. Все АЛГ (свободные и капсулярные) за исключением капсулярных АЛГ, синтезированных при высокой аэрации, имели низкую ММ в диапазоне от 20 до 80 кДа. Только капсулярные АЛГ, синтезированные при высоком уровне аэрации, при котором и возможно образование плотных капсул, имели ММ свыше 100 кДа (максимум – 477 кДа при 25 г/л сахарозы в среде, рис. 4) [23].
Рис. 4. ММ капсулярных АЛГ, синтезированных при высоком уровне аэрации бактериями Azotobacter vinelandii 12 и различных концентрациях сахарозы. Множественное сравнение по Краскелу-Уоллису между всеми группами имеет уровень достоверности p < 0.05.
На рис. 4 можно отметить тенденцию снижения ММ капсулярных АЛГ при увеличении концентрации сахарозы в среде. Можно предположить, что клетки бактерий при избытке сахарозы начинают синтезировать ферменты гликозид-гидролазы и лиазы в широком диапазоне, в частности альгинат-лиазы, которые ответственны за расщепление АЛГ [31].
ММ ПОБ, начиная от 30 г/л сахарозы в ростовой среде почти при всех уровнях аэрации была свыше 800 кДа (табл. 2), а максимальный уровень ее отмечен в варианте при высокой аэрации и 30 г/л сахарозы в среде (1479 кДа). Полученные результаты можно объяснить тем, что с увеличением концентрации сахарозы в среде бактерии продолжают находиться в фазе экспоненциального роста [43]. Известно, что во время фазы экспоненциального роста ММ ПОБ увеличивается за счет высокой активности ПОБ-синтазы (PhbC ген) и низкой активности ПОБ-деполимеразы (PhbZ ген). С наступлением стационарной фазы происходит кратное увеличение активности ПОБ-деполимеразы, что отражается на снижении ММ ПОБ [44]. Вероятно, клетки A. vinelandii 12 при росте на низких концентрациях сахарозы при недостатке источника углерода быстро достигали стационарной фазы роста и использовали накопленный ПОБ как резервный материал, расщепляя его до низкомолекулярных фрагментов, что отражалось на снижении ММ ПОБ. Особенно снижение ММ синтезированного ПОБ характерно для вариантов при высокой аэрации, где удельная скорость потребления сахарозы выше в сравнении с вариантами при низкой и средней аэрации [45].
Таблица 2. ММ ПОБ, синтезированных при разных уровнях аэрации бактериями Azotobacter vinelandii 12
Концентрация сахарозы, г/л | ММ ПОБ (низкая аэрация), кДа | ММ ПОБ (средняя аэрация), кДа | ММ ПОБ (высокая аэрация), кДа |
5 | – | 26 | * |
10 | 718 | 890 | * |
15 | 782 | 757 | – |
20 | 320 | 1064 | – |
25 | 529 | 1115 | 534 |
30 | 882 | 828 | 1479 |
35 | 862 | 968 | 1104 |
40 | 880 | 808 | 933 |
45 | 897 | 732 | 1024 |
50 | 955 | 1081 | 971 |
Примечание: – не синтезировался; * не определено
Исходя из полученных результатов можно заключить, что ключевым параметром, влияющим на изменение ММ АЛГ и ПОБ, является концентрация сахарозы в ростовой среде, а уровень аэрации не был определяющим. При увеличении концентрации сахарозы в среде выше 30 г/л ММ АЛГ снижался из-за увеличения активности альгинат-лиаз в культуральной среде [31]. Напротив, при увеличении концентрации сахарозы в среде ММ ПОБ увеличивается в связи с тем, что в этих условиях отмечалась высокая активность ПОБ-синтазы и продолжался синтез высокомолекулярного ПОБ [44].
Изменение состава синтезированных биополимеров (свободных и капсулярных АЛГ и ПОБ) клетками A. vinelandii 12 в условиях изменения концентрации сахарозы в среде при разных уровнях аэрации. Основываясь на результатах по биосинтезу свободных и капсулярных АЛГ (рис. 2) и ПОБ (содержание полимеров в ферментационном объеме среды) (рис. 3) можно оценить процент каждого полимера от их общей суммы (круговые диаграммы, рис. 5). Результаты по составу синтезированных биополимеров клетками A. vinelandii 12 при низкой аэрации показали полное отсутствие синтеза низкомолекулярного свободного АЛГ при всех концентрациях сахарозы в ростовой среде (рис. 5а).
Рис. 5. Состав синтезированных биополимеров (ПОБ и АЛГ) клетками Azotobacter vinelandii 12 при различных концентрациях сахарозы в среде и различной аэрации: а – 150 об./мин; б – 200 об./мин; в – 250 об./мин.
При низкой аэрации помимо полного отсутствия свободного АЛГ с увеличением концентрации сахарозы в среде, наблюдалось снижение синтеза капсулярного АЛГ и увеличение синтеза ПОБ. Преобладание капсулярного АЛГ в составе бактериальных клеток можно наблюдать при концентрациях сахарозы в среде в пределах от 5 до 25 г/л, но начиная от 30 г/л и до максимальных значений концентраций сахарозы (50 г/л) уже преобладали в составе клеток ПОБ. При низких концентрациях сахарозы бактерии синтезировали в основном только капсулярный АЛГ (при 5 г/л сахарозы – 96% АЛГ и 4% ПОБ), но, учитывая слабый рост культуры в этих условиях, данные по выходу этого полимера в г/л значительно ниже, чем в вариантах при средней и высокой аэрации. При увеличении концентрации сахарозы в среде, смещались метаболические пути синтеза в сторону ПОБ (32% АЛГ и 68% ПОБ). Известно, что при избытке источника углерода бактерии Azotobacter sp. активно накапливают ПОБ и происходит это в основном только в условиях дефицита молекулярного кислорода [46].
При средней аэрации, в отличие от низкой, бактериальные клетки способны синтезировать свободный АЛГ (рис. 5б), но только в диапазоне от 5 до 35 г/л сахарозы. Максимальный синтез свободного АЛГ (в % от состава биополимеров) клетки был получен в варианте при 10 г/л, и достигал 25% от всех синтезируемых полимеров.
В условиях средней аэрации с увеличением концентрации сахарозы в среде также как и при низкой аэрации наблюдалось снижение синтеза капсулярного АЛГ и увеличение синтеза ПОБ и при этом различие в синтезе полимеров не столь значительно. По составу синтезированных полимеров максимальное содержание капсулярного АЛГ отмечалось при минимальных концентрациях сахарозы, достигая 84%. Максимальное накопление ПОБ в клетках наблюдалось при 40 г/л сахарозы (54%). Результаты позволяют предположить, что с увеличением уровня аэрации происходило смещение синтеза в сторону АЛГ. Только в диапазоне от 40 до 50 г/л сахарозы в среде бактерии синтезируют капсулярный АЛГ и ПОБ приблизительно в равном соотношении 1 : 1. Вероятно, при низкой аэрации идет синтез только капсулярного АЛГ, а с увеличением доступности источника углерода в среде начинает преобладать синтез ПОБ. При средней аэрации к синтезу капсулярного добавлялся синтез низкомолекулярного свободного АЛГ, а преобладания синтеза ПОБ клетками A. vinelandii 12 в вариантах с большей концентрацией сахарозы в среде не наблюдалось. Известно, что АЛГ выполняет функцию защиты бактериальных клеток от воздействия избыточной содержания кислорода и с увеличением аэрации в среде вне зависимости от добавления сахарозы в ростовую среду его доля от суммы всех синтезируемых биополимеров увеличивалась [5].
Результаты оценки состава синтезированных бактериальным штаммом A. vinelandii 12 биополимеров при высокой аэрации значительно отличались от тех, которые наблюдали в условиях низкой и средней аэрации (рис. 5В).
При концентрации сахарозы 15 г/л бактерии синтезировали только капсулярный АЛГ, при 20 г/л сахарозы – свободный и капсулярный АЛГ без ПОБ. При 25 г/л сахарозы бактерии начинали накапливать небольшое количество ПОБ в клетках и максимальное его количество в общем составе всех биополимеров достигалось в варианте при 40 г/л сахарозы в ростовой среде (22% от всех биополимеров). Как можно видеть из данных, представленных на рис. 5б, увеличение концентрации кислорода в среде в целом критично сказывается на синтезе ПОБ [29]. Это согласуется с данными работы Диас-Барреры с соавтр., где показано, что при увеличении скорости перемешивания ростовой среды с 300 до 600 об./мин при ферментации штамма дикого типа A. vinelandii ATCC 9046 увеличивалась скорость переноса кислорода (с 2.5 до 9.5 ммоль/л–1/ч–1, что напрямую отражалось на снижении общей продукции ПОБ этим штаммом [47]. В работе Гарсии с соавтр. [48] также отмечено, что увеличение скорости переноса кислорода приводило к уменьшению восстанавливающей способности соотношения НАДФН/НАДФ+ и вследствие этого снижалась продукция ПОБ (рис. 6). Из рис. 5б видно, что содержание свободных и капсулярных АЛГ при высокой аэрации изменялось от преобладания капсулярного АЛГ (от 100% до 47%) в диапазоне от 15 до 40 г/л сахарозы и смещалось в сторону свободного АЛГ при максимальных концентрациях сахарозы 45 и 50 г/л, 43 и 47% соответственно). Это можно объяснить тем, что при высокой аэрации именно капсулярный АЛГ ввиду своей высокой ММ является жизненно необходимым для образования капсулы и выполняет основную функцию защиты бактериальных клеток от избыточного молекулярного кислорода [23]. В условиях высокой аэрации при высокой скорости потребления сахарозы бактериями (в вариантах от 15 до 30 г/л) синтеза ПОБ практически не отмечалось, что объяснялось дефицитом источника углерода для его синтеза [31].
Таким образом, в работе показана возможность регуляции синтеза биополимеров (альгината и ПОБ) культурой A. vinelandii 12 в зависимости от условий культивирования. Показаны изменения в качественном и количественном составе бактериальных полимеров в клетках в зависимости от использования различных концентраций сахарозы в среде при разных условиях аэрации. При содержании в среде сахарозы свыше 35 г/л в условиях высокой аэрации отмечен максимальный рост культуры A. vinelandii 12 (7 г/л). Также при высоком уровне аэрации и концентрации сахарозы 50 г/л достигнут максимальный синтез свободного АЛГ (1.08 г/л). При снижении концентрации кислорода в среде синтез свободного альгината снижался и полностью ингибировался в условиях низкой аэрации. Максимальный синтез капсулярного АЛГ (2.26 г/л) также получен в условиях высокой аэрации при 35 г/л сахарозы в среде. Синтез капсулярных АЛГ при низких и средних уровнях аэрации был значительно ниже. Максимальное значение синтеза ПОБ (0.99 г/л) отмечено при среднем уровне аэрации и концентрации сахарозы 50 г/л в среде. Данные по ММ полимеров показали, что только капсулярные АЛГ, синтезированные при высоком уровне аэрации, имели высокую ММ (477 кДа при 25 г/л сахарозы в среде). Снижение уровня аэрации приводило к снижению ММ АЛГ. В отличие от АЛГ ММ ПОБ при всех уровнях аэрации был свыше 800 кДа и максимальный ее уровень отмечен в варианте при высокой аэрации и 30 г/л сахарозы в среде (1479 кДа). Общая оценка изменения качественного состава полимеров (свободный АЛГ + капсулярный АЛГ + ПОБ), синтезируемых бактериями, показала, что при малых концентрациях сахарозы в среде (5–20 г/л) синтезируется преимущественно капсулярный АЛГ при всех уровнях аэрации от 84 до 100% от всех полимеров. В условиях низкой аэрации при увеличении концентрации сахарозы в среде наблюдался преимущественный синтез ПОБ (до 68%). В условиях средней аэрации при увеличении концентрации сахарозы в среде наблюдался синтез ПОБ и капсулярного АЛГ в равных соотношениях, а в условиях высокой аэрации при 45 г/л сахарозы и выше в среде преобладал синтез свободного АЛГ (до 47%). Оценка общего выхода полимеров показала, что с помощью изменения концентрации источника углерода, а именно сахарозы и изменения уровня аэрации можно регулировать биосинтез альгинатов и ПОБ бактериями A. vinelandii 12 для достижения избирательного синтеза определенного полимера при полном подавлении синтеза другого. Полученные результаты могут быть использованы для разработки направленного биосинтеза целевых продуктов (ПОБ и Альгинатов) в промышленности.
ФИНАНСИРОВАНИЕ. Работа выполнена в рамках государственного задания Министерства науки и высшего образования Российской Федерации ФИЦ Биотехнологии РАН (в части изучения ПОБ и АЛГ биосинтеза), а также была поддержана Российским научным фондом, проект № 23-74-10027 (в части изучения физико-химических свойств синтезированных ПОБ и АЛГ).
СОБЛЮДЕНИЕ ЭТИЧЕСКИХ СТАНДАРТОВ. Настоящая работа выполнена без привлечения людей или животных в качестве объектов исследований.
КОНФЛИКТ ИНТЕРЕСОВ. Авторы заявляют об отсутствии конфликта интересов.
Об авторах
А. А. Дудун
Федеральный исследовательский центр “Фундаментальные основы биотехнологии” Российской академии наук; НИЦ эпидемиологии и микробиологии имени Н.Ф. Гамалеи (ФГБУ “НИЦЭМ им. Н.Ф. Гамалеи” Минздрава России)
Автор, ответственный за переписку.
Email: dudunandrey@mail.ru
Институт биохимии им. А.Н. Баха
Россия, Москва, 119071; Москва, 123098Т. К. Махина
Федеральный исследовательский центр “Фундаментальные основы биотехнологии” Российской академии наук
Email: dudunandrey@mail.ru
Институт биохимии им. А.Н. Баха
Россия, Москва, 119071А. П. Бонарцев
Московский государственный университет им. М.В. Ломоносова
Email: dudunandrey@mail.ru
биологический факультет
Россия, Москва, 119234Г. А. Бонарцева
Федеральный исследовательский центр “Фундаментальные основы биотехнологии” Российской академии наук
Email: dudunandrey@mail.ru
Институт биохимии им. А.Н. Баха
Россия, Москва, 119071Список литературы
- Aldor I.S., Keasling J.D. // Current Opinion in Biotechnology. 2003. V. 14. № 5. P. 475–483.
- Bonartsev A.P., Bonartseva G.A., Myshkina V.L., Voinova V.V., Mahina T.K., Zharkova I.I. et al // Acta Naturae. 2016. Т. 8. № 3. С. 77–87.
- Chen G.-Q., Jiang X.-R. // Curr. Opin. Biotechnol.. 2018. V. 53. P. 20–25.
- Wang J., Yu J. // J. Ind. Microbiol. Biotechnol. 2001. V. 26. № 3. P. 121–126.
- Urtuvia V., Maturana N., Acevedo F., Pena C., Diaz-Barrera A. // World J. Microbiol. Biotechnol. 2017. V. 33. № 11. P. 198. https://doi.org/10.1007/s11274-017-2363-x
- Gacesa P. // Microbiology. 1998. V. 144. № 5. P. 1133–1143.
- Brownlee I.A., Allen A., Pearson J.P., Dettmar P.W., Havler M.E., Atherton M.R., Onsoyen E. // Critical Reviews in Food Science and Nutrition. 2005. V. 45. № 6. P. 497–510.
- Remminghorst U., Rehm B.H.A. // Biotechnology Letters. 2006. V. 28. № 21. P. 1701–1712.
- Galindo E., Peña C., Núñez C., Segura D., Espin G. // Microbial Cell Factories. 2007. V. 6. № 1. P. 7. https://doi.org/10.1186/1475-2859-6-7
- Díaz-Barrera A., Sanchez-Rosales F., Padilla-Córdova C., Andler R., Pena C. // Bioprocess and Biosystems Engineering. 2021. V. 44. № 6. P. 1275–1287.
- Rehm B.H.A. // Alginates: Biology and Applications: Microbiology Monographs. / Ed. B.H.A. Rehm. Berlin, Heidelberg: Springer Berlin Heidelberg, 2009. V. 13. P. 55–71.
- Rehm B.H.A., Valla S. // Appl. Microbiol. Biotechnol.. 1997. V. 48. № 3. P. 281–288.
- Gaytán I., Peña C., Núñez C., Córdova M.S., Espín G., Galindo E. // World J. Microbiol. Biotechnol. 2012. V. 28. № 8. P. 2731–2740.
- Flores C., Díaz-Barrera A., Martínez F., Galindo E., Pena C. // J. Chem. Technol. Biotechnol. 2015. V. 90. № 3. P. 356–365.
- Franklin M.J., Chitnis C.E., Gacesa P., Sonesson A., White D.C., Ohman D.E. // J. Bacteriol. 1994. V. 176. № 7. P. 1821–1830.
- Schiller N.L., Monday S.R., Boyd C.M., Keen N.T., Ohman D.E. // J Bacteriol. 1993. V. 175. № 15. P. 4780–4789.
- Peña C., Campos N., Galindo E. // Appl. Microbiol. Biotechnol.. 1997. V. 48. № 4. P. 510–515.
- Quagliano J.C., Miyazaki S.S. // Appl. Biochem. Biotechnol. 1999. V. 82. № 3. P. 199–208.
- Castillo T., García A., Padilla-Córdova C., Díaz-Barrera A., Pena C. // Electron. J. Biotechnol. 2020. V. 48. P. 36–45.
- Parshad J., Suneja S., Kukreja K., Lakshminarayana K. // Folia Microbiologica. 2001. V. 46. № 4. P. 315–320.
- Pozo C., Martı́nez-Toledo M.V., Rodelas B., González-López J. // J. Biotechnol. 2002. V. 97. № 2. P. 125–131.
- Page W.J., Sadoff H.L. // J. Bacteriol. 1975. V. 122. № 1. P. 145–151.
- Sabra W., Zeng A.P., Deckwer W.D. // Appl. Microbiol. Biotechnol. 2001. V. 56. № 3-4. P. 315–325.
- Díaz-Barrera A., Maturana N., Pacheco-Leyva I., Martínez I., Altamirano C. // J. Ind. Microbiol. Biotechnol. 2017. V. 44. № 7. P. 1041–1051.
- Díaz-Barrera A., Gutierrez J., Martínez F., Altamirano C. // Bioprocess and Biosystems Engineering. 2014. V. 37. № 6. P. 1133–1140.
- Trujillo-Roldan M.A., Moreno S., Espin G., Galindo E. // Appl. Microbiol. Biotechnol. 2004. V. 63. № 6. P. 742–747.
- Peralta-Gil M., Segura D., Guzmán J., Servín-González L., Espin G. // Journal of Bacteriology. 2002. V. 184. № 20. P. 5672–5677.
- Segura D., Guzman J., Espin G. // Appl. Microbiol. Biotechnol. 2003. V. 63. № 2. P. 159–163.
- Díaz-Barrera A., Urtuvia V., Padilla-Córdova C., Peña C. // J. Ind. Microbiol. Biotechnol. 2019. V. 46. № 1. P. 13–19.
- Bonartseva G.A., Akulina E.A., Myshkina V.L., Makhina T.K., Bonartsev A.P. // Appl. Biochem. Microbiol. 2017. V. 53. № 1. P. 52–59.
- Dudun A.A., Akoulina E.A., Zhuikov V.A., Makhina T.K., Voinova V.V., Belishev N.V. et al. // Polymers. 2021. V. 14. № 1. P. 131. https://doi.org/10.3390/polym14010131
- Dudun A.A., Akoulina E.A., Voinova V.V., Makhina T.K., Myshkina V.L., Zhuikov V.A., et al. // Appl. Biochem. Microbiol. 2019. V. 55. № 6. P. 654–659.
- Martinsen A., Skjåk-Bræk G., Smidsrød O., Zanetti F., Paoletti S. // Carbohydrate Polymers. 1991. V. 15. № 2. P. 171–193.
- Akita S., Einaga Y., Miyaki Y., Fujita H. // Macromolecules. 1976. V. 9. № 5. P. 774–780.
- Nivens D.E., Ohman D.E., Williams J., Franklin M.J. // Journal of Bacteriology. 2001. V. 183. № 3. P. 1047–1057.
- Castillo T., López I., Flores C., Segura D., García A., Galindo E. et al. // J. Appl. Microbiol. 2018. V. 125. № 1. P. 181–189.
- Díaz-Barrera A., Silva P., Berrios J., Acevedo F. // Bioresource Technology. 2010. V. 101. № 23. P. 9405–9408.
- Flores C., Moreno S., Espín G., Pena C., Galindo E. // Enzyme and Microbial Technology. 2013. V. 53. № 2. P. 85–91.
- Mejia M.A., Segura D., Espin G., Galindo E., Pena C. // J. Appl. Microbiol. 2010. V. 108. № 1. P. 55–61.
- Díaz-Barrera A., Aguirre A., Berrios J., Acevedo F. // Process Biochemistry. 2011. V. 46. № 9. P. 1879–1883.
- Tec-Campos D., Zuñiga C., Passi A., Del Toro J., Tibocha-Bonilla J.D., Zepeda A. et al. // Metab. Eng. Commun. 2020. V. 11. P. e00132. https://doi.org/10.1016/j.mec.2020.e00132
- Page W.J., Knosp O. // Appl. Environ. Microbiol. 1989. V. 55. № 6. P. 1334–1339.
- Millán M., Salazar M., Segura D., Castillo T., Díaz-Barrera A., Peña C. // Journal of Biotechnology. 2017. V. 259. P. 50-–55.
- Millán M., Segura D., Galindo E., Peña C. // Process Biochemistry. 2016. V. 51. № 8. P. 950–958.
- Díaz-Barrera A., Martínez F., Guevara Pezoa F., Acevedo F. // PLoS ONE. 2014. V. 9. № 8. P. e105993. https://doi.org/10.1371/journal.pone.0105993
- Castillo T., Heinzle E., Peifer S., Schneider K., Pena C. // Process Biochemistry. 2013. V. 48. № 7. P. 995–1003.
- Díaz-Barrera A., Andler R., Martínez I., Peña C. // Journal of Chemical Technology & Biotechnology. 2016. V. 91. № 4. P. 1063–1071.
- García A., Ferrer P., Albiol J., Castillo T., Segura D., Pena C. // Microbial Cell Factories. 2018. V. 17. № 1. P. 10. https://doi.org/10.1186/s12934-018-0860-8
Дополнительные файлы







