Self-Similar Solution to the Problem of Unsteady Film Condensation on a Vertical Semi-Infinite Plate
- Authors: Kuroedov A.A.1, Laptev I.V.1, Suvorov A.V.1,2, Cherkasov S.G.1
-
Affiliations:
- State Scientific Center of the Russian Federation “Keldysh Research Center”
- The Moscow Institute of Physics and Technology (National Research University)
- Issue: No 6 (2023)
- Pages: 48-58
- Section: Articles
- URL: https://medbiosci.ru/1024-7084/article/view/231730
- DOI: https://doi.org/10.31857/S1024708423600173
- EDN: https://elibrary.ru/RAQAVG
- ID: 231730
Cite item
Full Text
Abstract
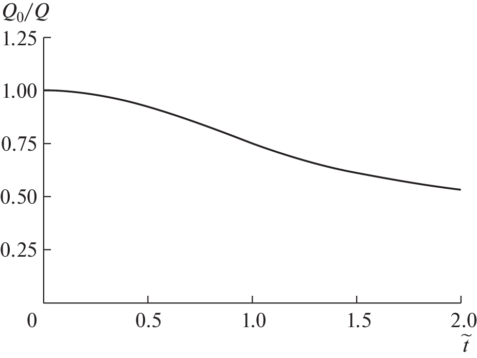
Changes in the regimes of condensate film flow along the underlying surface in the presence of a body force are considered within the framework of a simplified physical and mathematical model of hydrodynamic and thermal processes occurring under unsteady film condensation on a vertical semi-infinite plate. The model is used to determine the applicability conditions of the zero-gravity approximation when considering film condensation. It is found that the validity of using the zero-gravity approximation to calculate the film thickness growth rate on any plate section depends not only on the magnitude of the body force, but also on time and distance between this section and the leading edge of the plate.
Keywords
About the authors
A. A. Kuroedov
State Scientific Center of the Russian Federation “Keldysh Research Center”
Email: kuroedov@kerc.msk.ru
Moscow, Russia
I. V. Laptev
State Scientific Center of the Russian Federation “Keldysh Research Center”
Email: sgcherkasov@yandex.ru
Moscow, Russia
A. V. Suvorov
State Scientific Center of the Russian Federation “Keldysh Research Center”; The Moscow Institute of Physics and Technology (National Research University)
Email: sgcherkasov@yandex.ru
Moscow, Russia; Dolgoprudnyi, Russia
S. G. Cherkasov
State Scientific Center of the Russian Federation “Keldysh Research Center”
Author for correspondence.
Email: sgcherkasov@yandex.ru
Moscow, Russia
References
- Теория тепломассообмена: учебник для вузов / под ред. А.И. Леонтьева. 3-е изд., испр. и доп. М.: Издательство МГТУ им. Н.Э. Баумана, 2018. 462 с.
- Исаченко В.П., Осипова В.А., Сукомел А.С. Теплоперадача. Учебник для вузов 3-е изд., пер. и доп. М.: Энергия, 1975. 488 с.
- Ажаев В.С., Черкасов С.Г. Развитие гидродинамической неустойчивости при пленочной конденсации на цилиндрической трубке в невесомости // Изв. РАН. МЖГ. 1995. № 6. С. 106–110.
- Ажаев В.С., Черкасов С.Г. Стационарный режим конденсации насыщенного пара на конической поверхности в условиях невесомости // ТВТ. 1996. Т. 34. № 5. С. 816–819.
- Kuznetsov S.A., Cherkasov S.G. Investigation of the heat transfer and evolution of the condensate film during saturated vapor condensation on a tube in zero gravity and on a cone in gravity // Russ. J. Eng. Thermophys. 2000. V. 10. № 3. P. 187–199.
- Куроедов А.А., Черкасов С.Г., Лаптев И.В., Моисеева Л.А. Конденсация газа наддува в топливном баке с разделительной диафрагмой в условиях невесомости // Тепловые процессы в технике. 2021. Т. 13. № 4. С. 155–163.
- Frolovskaya O.A., Pukhnachev V.V. Traveling waves and structures of a film flow with phase transitions in the Nakoryakov–Ostapenko–Bartashevich model // J. Eng. Thermophys. 2018. V. 27. № 3. P. 273–284.
- Nakoryakov V.E., Ostapenko V.V., Bartashevich M.V. Rolling waves on the surface of a thin layer of viscous liquid at phase transition // Int. J. Heat Mass Transfer. 2015. V. 89. P. 846–855.
- Накоряков В.Е., Остапенко В.В., Барташевич М.В. Исследование катящихся волн на поверхности стекающей пленки конденсата // Докл. РАН. 2014. Т. 454. № 5. С. 540–544.
- Смирнов Н.Н., Зверев Н.И., Щепотьев Н.А., Дехтяренко Л.А., Якубович Д.М. Нестационарное испарение жидкого кислорода в атмосферу// ФГВ. 1989. Т. 25. № 3. С. 73–78.
- Smirnov N.N., Dekhtyarenko L.A., Zverev N.I. Condensed gas evaporation into the atmosphere // Heat Mass Trans. V. 36. № 13. P. 3393–3398.
- Алексеенко С.В., Накоряков В.Е., Покусаев Б.Г. Волновое течение пленок жидкости. Новосибирск: ВО “Наука”. Сибирская издательская фирма, 1992. 256 с.
- Логинов В.С., Озерова И.П. Оценка нестационарной теплоотдачи при пленочной конденсации пара на вертикальной пластине // Изв. ТПУ. Инжиниринг георесурсов. 2003. Т. 306. № 6. С. 67–69.
- Варгафтик Н.Б. Справочник по теплофизическим свойствам газов и жидкостей. М.: Наука, 1972. 720 с.
- Leng D.E., Comings E.W. Thermal conductivity of propane // Ind. Eng. Chem. 1957. V. 49. № 12. P. 2042–2045.
- Diller D.E. Measurements of the viscosity of saturated and compressed liquid propane // J. Chem. Phys. 1965. V. 42. № 6. P. 2089–2100.
- Balasubramaniam R., Mohammad M. Hasan Transient condensation of flowing vapor on a flat-plate: A scaling analysis // Int J. Heat Mass Transfer. 2015. V. 91. P. 793–799.
Supplementary files







