Influence of Capillary Adhesion on the Sliding of a Cylinder Along the Surface of an Elastic Solid Taking Account of Wetting Hysteresis
- Authors: Makhovskaya Y.Y.1
-
Affiliations:
- Ishlinsky Institute for Problems in Mechanics RAS
- Issue: No 1 (2024)
- Pages: 168-184
- Section: Articles
- URL: https://medbiosci.ru/1026-3519/article/view/262660
- DOI: https://doi.org/10.31857/S1026351924010095
- EDN: https://elibrary.ru/WABWEY
- ID: 262660
Cite item
Full Text
Abstract
The contact problem of steady sliding of a rigid cylinder over an elastic half-space in the presence of liquid menisci is considered, taking into account the hysteresis of the contact angle, which leads to different adhesion conditions at the entrance to the contact and at the exit from it. The problem was considered in a flat formulation and was solved by reducing it to the Riemann–Hilbert problem. An analytical expression for the contact pressure and a system of four equations for the numerical determination of the coordinates of the ends of the contact area and the meniscus zones are obtained. The calculation was carried out in the range of input parameters corresponding to the situation when a sliding cylinder models a separate protrusion of a rough surface. The distribution of contact pressure, the size of the contact area and its displacement relative to the axis of symmetry of the cylinder, the width of the menisci at the entrance to and exit from the contact, as well as the friction force caused by capillary adhesion were studied. It has been established, in particular, that the friction force significantly depends on the value of the contact angle hysteresis, and especially on the surface tension of the liquid, but weakly depends on the capillary pressure in the menisci, which, under conditions of thermodynamic equilibrium of the meniscus with the environment, is determined by the humidity of the surrounding air.
Full Text
- Введение. Проблема капиллярной адгезии возникла в трибологии в 80-х годах прошлого века, когда обнаружилось, что при считывании информации с магнитных дисков возникает заедание, вызванное менисками жидкости микронных размеров, которые образуются вследствие конденсации из окружающего воздуха или неадекватной работы смазывающей пленки [1, 2]. В последующие десятилетия проблема капиллярной адгезии стала актуальной в микромеханических системах [3], а также важным фактором в сцеплении биологических материалов [4]. Эта проблема вызвала интерес к изучению капиллярной адгезии в контакте отдельного выступа (индентора) с деформируемым основанием в рамках механики контактного взаимодействия.
Контактная задача для упругого полупространства и сферического индентора, взаимодействующих в присутствии мениска жидкости была поставлена в работе [5], в которой решение, полученное ранее для задачи об адгезии сухих поверхностей [6], было обобщено на случай на случай капиллярной адгезии. Решение контактной задачи с учетом капиллярной адгезии для осесимметричного штампа, форма которого описывается степенной функцией, было построено [7, 8] и использовано для анализа нормального подвода и отвода индентора от упругого основания при сохранении объема жидкости в мениске [9] и для построения модели капиллярной адгезии в дискретном контакте упругих тел, покрытых пленками жидкости [10]. Рассмотрена задача о капиллярной адгезии в плоской постановке и построено ее решение [11]. Задача о предварительном смещении в контакте с учетом капиллярной адгезии была рассмотрена в [12], при этом влияние мениска сводилось к перераспределению эпюры давлений на границе упругого полупространства.
Однако капиллярная адгезия может быть и самостоятельным механизмом, вызывающим трение поверхностей – как результат необратимого процесса образования и разрыва менисков при относительном скольжении шероховатых поверхностей [13]. Можно предположить, что даже при отсутствии разрыва менисков, они могут вносить вклад в силу трения за счет гистерезиса угла смачивания. В работе [14] представлены результаты эксперимента, показывающего заметное влияние гистерезиса смачивания на конфигурацию области контакта при скольжении сферы по плоской поверхности упругого образца, а также предложена приближенная модель для описания этой конфигурации.
Цель данной работы – исследовать совместное действие капиллярной адгезии и упругости в скользящем контакте с учетом гистерезиса угла смачивания, который приводит к несимметричному распределению контактных напряжений и появлению силы сопротивления скольжению.
- Постановка задачи. Рассматривается жесткий цилиндр радиуса R, скользящий по поверхности упругого полупространства с постоянной скоростью под действием постоянной внешней нормальной силы P и касательной силы T (рис. 1).
Рис. 1. Схема скольжения цилиндра по упругому полупространству при наличии капиллярной адгезии
Задача рассматривается в плоской постановке. Пусть ось x движущейся со скоростью цилиндра системы координат совпадает с невозмущенной поверхностью упругого полупространства, а ось y направлена вертикально вниз. По краям области контакта находятся мениски жидкости. В случае, когда скорость скольжения равна нулю, область контакта и мениски расположены симметрично относительно оси y. При движении цилиндра имеет место гистерезис смачивания, который приводит к различным значениям угла смачивания на входе и выходе из контакта. Вследствие этого расположение области контакта и менисков становится несимметричным. Пусть контакт цилиндра и полупространства происходит по области (-a, b), а мениски занимают области (-a, -a1) на выходе из контакта и (b, b1) на входе в контакт (рис. 1).
В области контакта выполняется условие контактирования для нормальных смещений поверхности uy:
, (2.1)
где D – константа. В областях менисков на поверхность упругого полупространства действует капиллярное давление -p0:
. (2.2)
Величина давления p0 определяется формулой Лапласа, которая в предположении относительной малости радиуса кривизны менисков ρ() имеет вид [7]:
, (2.3)
где γ – поверхностное натяжение жидкости на границе с воздухом.
Величина капиллярного давления считается достаточно большой, так что по сравнению с вызванной ей силой адгезии можно пренебречь силами поверхностного натяжения жидкости. Рассматриваются достаточно малые скорости скольжения цилиндра, при которых вязкость жидкости не оказывает влияния на контактные характеристики.
Угол смачивания жидкостью цилиндра одинаков по обеим сторонам контакта и равен стационарному углу смачивания; положим этот угол равным нулю. Пусть стационарный угол смачивания жидкостью упругого основания равен ф, а гистерезис этого угла равен Δф, при этом угол смачивания основания на выходе из контакта равен , а на входе в контакт . Максимальные величины зазора, до которых доходит мениск на входе и выходе из контакта, из геометрических соображений вычисляются как
, (2.4)
где зазор между поверхностями цилиндра и основания определяется выражением
. (2.5)
С учетом соотношений (2.1) и (2.2) получаем следующие граничные условия при y = 0 для функций смещения uy и напряжения :
(2.6)
где θ(x) – функция Хевисайда. Cчитается, что трение между поверхностями отсутствует, т. е., касательное напряжение равно нулю на всей поверхности упругого основания τxy = 0.
Заметим, что если гистерезис смачивания отсутствует (Δф = 0), то постановка контактной задачи, определяемая условиями на границе упругого основания (2.6) с учетом дополнительных условий (2.3)–(2.5) становится симметричной относительно оси y. Если в (2.4) совершить замену , где w – удельная работа адгезии двух поверхностей твердых тел, и положить b = a, b1 = a1, то соотношения (2.3)–(2.6) по форме совпадают с постановкой плоской контактной задачи об адгезии в отсутствии жидкости, в которой адгезия описывается моделью Можи [6]. Такая задача была решена как частный случай адгезионной контактной задачи при скольжении цилиндра для вязкоупругой полуплоскости [15]. В отличие от этой задачи, соотношения (2.4) с отличным от нуля гистерезисом угла смачивания Δф определяют контактную задачу, в которой удельная работа адгезии отличается справа и слева от области контакта. В случае адгезии сухих поверхностей подобная несимметричная постановка возникает при моделировании скольжения. Несимметричность при этом обусловлена не гистерезисом смачивания, а физическими или химическими процессами в контакте, вследствие которых поверхностная энергия основания, и, соответственно, удельная работа адгезии двух поверхностей w, изменяется в результате нахождения в контакте с индентором. Задача с различной удельной работой адгезии на входе и выходе из контакта была решена в [16] для упругой полуплоскости и периодического синусоидального индентора, при этом адгезия описывалась упрощенной моделью ДКР (Джонсона–Кендалла–Робертса), которая описывает адгезию лишь в некотором диапазоне параметров и непригодна для описания капиллярной адгезии, поскольку в ней адгезионное давление (т. е., давление в мениске (2.3)) было бы бесконечной величиной. Контактная задача с различной удельной работой адгезии на входе и на выходе из контакта, а также с конечным адгезионным давлением решалась в [17] для скольжения индентора по вязкоупругому слою, описываемому одномерной моделью. В настоящей работе решение такой задачи впервые получено для упругого полупространства в двумерном случае и исследовано применительно к капиллярной адгезии с учетом гистерезиса смачивания.
- Метод решения. Решение строится путем сведения к задаче Римана–Гильберта [18]. В нижней полуплоскости комплексной плоскости y ≤ 0 вводится функция комплексного переменного
. (3.1)
При эта функция имеет вид
,
где P – внешняя нормальная нагрузка, приложенная к цилиндру. На границе y = 0 упругой полуплоскости при τxy = 0 выполняется соотношение
. (3.2)
С учетом предельного значения интеграла типа Коши при , из (3.1) и (3.2) следуют выражения, связывающие компоненты функции W(z) с граничными перемещениями и напряжениями для упругого основания [18]:
. (3.3)
Из (3.3) с учетом (2.6) получим граничные условия для компонент функции W(z):
(3.4)
Задача определения функции W(z), аналитической при y ≤ 0, по заданным граничным условиям (3.4) при y = 0 является частным случаем задачи Римана–Гильберта. Решение этой задачи, ведущее себя как P / z при , имеет вид [19]
.
Здесь .
Из решения (3.5), используя соотношения (9), можно получить выражения для неизвестных напряжений σy внутри области контакта и производной перемещения в области менисков . После взятия интегралов получено для контактного давления [15]
(3.6)
и для смещения границы упругого основания
(3.7)
В (3.6) и (3.7) использованы обозначения:
.
Соотношения (3.6) и (3.7), определяющие напряжения и перемещения на границе упругого полупространства, содержат неизвестные величины a, b, a1 и b1 – координаты границ области контакта цилиндра с полупространством и внешних границ мениска. Для определения этих четырех неизвестных величин используются следующие уравнения.
Первая пара уравнений вытекает из требования непрерывности контактного давления, определяемого соотношением (3.6), при x = -a и x = b. Подставляя (3.6) в условия p(-a) = -p0 и p(b) = -p0, после преобразований получим уравнения:
(3.8)
Вторая пара уравнений следует из того, что величина зазора h(x) между поверхностями цилиндра и полупространства в точках x = b1 и x = -a1 должна определяться радиусом кривизны менисков ρ и углами смачивания согласно условиям (2.4). Чтобы избавиться от неопределяемой постоянной D в выражении (2.5) для зазора, представим значения функции h(x) в точках x = b1 и x = -a1 в виде
,
откуда с учетом (2.3) и (2.4) получим уравнения:
(3.9)
где функция при определяется соотношением (3.7).
Полученная система из четырех уравнений (3.8) и (3.9) для определения неизвестных a, b, a1 и b1 решалась численно методом Ньютона. Интегралы в (3.9) брались численно на каждой итерации.
Если гистерезис смачивания отсутствует Δф = 0 (например, если цилиндр находится в покое, т. е., скорость скольжения равна нулю), решение задачи является симметричными и a = b, a1 = b1. В этом случае выражение для распределения контактного давления (3.6) приобретает более простую форму:
. (3.10)
При этом из первого уравнения (3.8) следует выражение для нагрузки
, (3.11)
а из первого уравнения (3.9) следует уравнение
. (3.12)
В случае отсутствия гистерезиса смачивания (Δф = 0) соотношения (3.11) и (3.12) служат для численного определения координат a и a1 границ симметричных областей контакта и менисков. Если положить , где w – удельная работа адгезии двух сухих поверхностей, соотношения (3.10)–(3.11) совпадают с решением об адгезии цилиндра и упругой полуплоскости при отсутствии жидкости [15].
- Результаты расчета. Численный расчет и анализ полученного решения проводился в безразмерных параметрах. При этом исследовались распределение безразмерного контактного давления по координате x/R, безразмерная ширина области контакта (а + b)/R, ее смещение относительно оси симметрии цилиндр (а – b)/R, ширины менисков на выходе из контакта (a1 – a)/R и на входе в контакт (b1 – b)/R. Входными параметрами в расчетах служили безразмерная внешняя нормальная нагрузка P/(E*R2), поверхностное натяжение жидкости γ(E*R), капиллярное давление p0 /E*, а также краевой угол смачивания основания жидкостью ф и его гистерезис Δф.
Для выбора численных значений входных параметров задачи примем, что скользящий цилиндр является моделью отдельного микровыступа шероховатой поверхности с радиусом закругления вершины R, а мениски вокруг него образуются в результате капиллярной конденсации из влажного воздуха, находятся в термодинамическом равновесии с окружающей средой, и давление в них определяется уравнением Кельвина [20]
, (4.1)
где T – абсолютная температура, Rg – универсальная газовая постоянная, Vm – молярный объем жидкости, H – относительная влажность окружающего воздуха. В качестве жидкости рассмотрим воду при температуре 20°С, поверхностное натяжение которой γ = 73 мН/м, молярный объем Vm = 1.8 · 10-5 м3.
4.1. Распределение контактного мо давления. На рис. 2 и 3 представлены распределения контактного давления для двух случаев, соответствующих двум наборам входных параметров задачи.
Рис. 2. Распределение контактного давления при γ(E*R) = 7.3 · 10-4, P/(E*R2) = 0.02, Δф = π / 3 и различных значениях параметра p0 /E* = 0.10 (кривые 1, 1') и 0.15 (кривая 2). Кривые 1 и 2 соответствуют Δф = π / 2, кривая 1' — Δф = 0
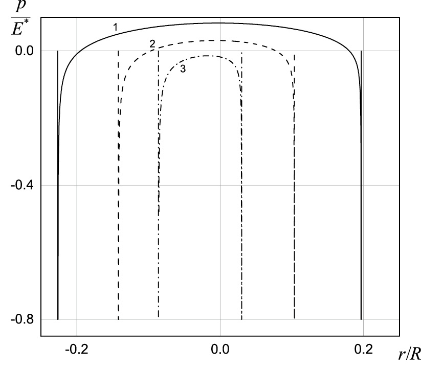
Рис. 3. Распределение контактного давления при γ(E*R) = 1.5 · 10-4, p0 /E* = 0.8, Δф = π / 3 и Δф = π / 2. Кривые 1, 2, 3 соответствуют P/(E*R2) = 0.02, 0 и -0.005
В первом случае радиус закругления вершины выступа брался равным R = 1μм, а приведенный модуль упругости основания E* = 0.1 ГПа. Тогда безразмерное поверхностное натяжение воды составляет . На рис. 2 построены распределения контактного давления при этой величине параметра γ(E*R) и двух значениях капиллярного давления в мениске: p0 /E* = 0.10, что, согласно (4.1), соответствует влажности воздуха 93% (H = 0.93), и p0 /E* = 0.15, что соответствует влажности 88% (H = 0.88). Угол смачивания упругого основания водой считался равным . Сплошные кривые 1 и 2 на рис. 2 соответствуют гистерезису угла смачивания . Эти кривые построены по формуле для контактного давления (3.6), при этом координаты границ областей контакта и менисков определялись решением уравнений (3.8), (3.9). Штриховая кривая 1' построена без учета гистерезиса смачивания, т. е. при Δф = 0, по формуле (3.10) для контактного давления, при этом границы области контакта и менисков определялись решением уравнений (3.11), (3.12). Все кривые на рис. 2 построены при одной безразмерной нагрузке , что при выбранных параметрах модели приблизительно соответствует силе P = 2μН, действующей на отдельный микровыступ.
На распределениях контактного давления, приведенных на рис. 2, видны достаточно широкие участки постоянного отрицательного давления слева и справа от области контакта – это области менисков на выходе из контакта и на входе в контакт, соответственно. При отсутствии гистерезиса смачивания (в частности, если скорость скольжения равна нулю) эти участки симметрично расположены относительно оси симметрии индентора, симметрична и вся эпюра давлений (кривая 1'). Учет гистерезиса смачивания приводит к тому, что мениск на входе в контакт становится уже, а на выходе из контакта – шире, при этом область контакта сдвигается влево, т. е. в сторону, противоположную скольжению выступа (кривая 1). Повышение капиллярного давления (кривая 2) приводит к уменьшению зон менисков и увеличению площади контакта, при этом повышаются по абсолютной величине как максимальные положительные, так и максимальные отрицательные значения на эпюре давлений.
Рассмотренный выше набор численных параметров относится к случаю относительно слабой капиллярной адгезии, которая заметно влияет на контактные характеристики только при достаточно малых величинах внешней нагрузки.
Во втором случае, чтобы получить более выраженную адгезию, будем считать, что поверхностный выступ имеет больший радиус закругления R = 10 м (т. е. моделируемая поверхность с микровыступами является более гладкой), капиллярное давление выше за счет более низкой влажности воздуха 75% (H = 0.75), основание мягче E* = 0.05 ГПа. В этом случае, согласно (4.1), безразмерное капиллярное давление равно p0 /E* = 0.8, а безразмерное поверхностное натяжение воды . На рис. 3 построены распределения контактного давления для этого случая, соответствующие гистерезису угла смачивания для трех различных нагрузок. Для самой большой из этих трех нагрузок (соответствует сплошной кривой 1 на рис. 3) , что в размерном виде составляет примерно P = 100 μН на один микровыступ шероховатой поверхности.
На распределениях контактного давления, представленных на рис. 3, области менисков по краям области контакта оказываются очень узкими, но в них развивается более значительное отрицательное давление. Более заметна и асимметрия эпюры давления, особенно при уменьшении внешней нагрузки. Существование контакта по конечной области при нулевой нагрузке (штриховая кривая 2 на рис. 3) и при некоторых отрицательных нагрузках (штрихпунктирная кривая 3 на рис. 3) обусловлено капиллярной адгезией, т. е. отрицательным давлением под искривленными поверхностями менисков.
4.2. Анализ контактных характеристик. Расчет размера области контакта, ее смещения, а также размеров менисков проводился в диапазоне входных параметров, характерных для случая более выраженной адгезии, чтобы влияние менисков на контактные характеристики было более заметным. На рис. 4 представлены зависимости безразмерной ширины области контакта (а + b)/R и смещения области контакта (а - b)/R относительно оси y от нормальной нагрузки на цилиндр P/(E*R2). Пунктирная линия 1 соответствует решению плоской контактной задачи при отсутствии мениска. Сплошные кривые 2–4 построены при безразмерном капиллярном давлении p0 /E* = 0.75, поверхностном натяжении и различных значениях краевого угла смачивания и 0 соответственно. Штриховые кривые 2' построены при тех же величинах, что и кривые 2, но при более высоком поверхностном натяжении жидкости: . Кривая 1 (при отсутствии мениска) и кривая 4 (при отсутствии гистерезиса смачивания) построены только на рис. 4,a, поскольку решение задачи в этих двух случаях симметрично, и смещение области контакта равно нулю.
Рис. 4. Ширина области контакта (а) и ее смещение (b) в зависимости от нормальной нагрузки при отсутствии жидкости (кривая 1) и при наличии менисков с параметрами p0 /E* = 0.75, γ(E*R) = 10-3 и различных Δф = π / 2 (кривые 2), Δф = π / 4 (кривые 3), Δф = 0 (кривая 4). Кривые 2' построены при p0 /E* = 0.75, Δф = π / 2, γ(E*R) = 5 · 10-3
Сравнение кривой 1 с кривыми 2–4 на рис. 4,a показывает, что вследствие капиллярной адгезии, поверхности контактируют по конечной области не только при положительных, но и при отрицательных нагрузках. При этом максимальная отрицательная нагрузка, при которой происходит разрыв контакта (сила отрыва), существенно возрастает с увеличением безразмерного поверхностного натяжения жидкости γ(E*R) и незначительно уменьшается с увеличением гистерезиса угла смачивания Δф. Результаты, представленные на рис. 4,a и b также показывают, что увеличение гистерезиса смачивания приводит к некоторому уменьшению площадки контакта и к значительному ее сдвигу в сторону, противоположную скольжению индентора. Следует отметить, что все эффекты капиллярной адгезии наиболее сильно проявляются при относительно малых положительных, нулевых и отрицательных значениях внешней нормальной нагрузки P.
На рис. 5 представлены зависимости ширины мениска на выходе из контакта (a1 – a)/R (сплошные линии 1–3) и на входе в контакт (b1 – b)/R (штриховые линии 1'–3') от гистерезиса угла смачивания Δф. Кривые 1, 1', 2, 2' построены при меньшем безразмерном поверхностном натяжении жидкости , кривые 3 и 3' – при большем . Кривые 1, 1' и 2, 2', 3, 3' отличаются безразмерным капиллярным давлением – p0 /E* = 0.8 и 0.5 соответственно. Все кривые на рис. 5 построены при внешней нормальной нагрузке Р = 0.
Рис. 5. Ширина менисков на выходе из контакта (a1 – a)/R (кривые 1–3) и на входе в контакт (b1 – b)/R (кривые 1'–3') в зависимости от гистерезиса угла смачивания при γ(E*R) = 1.5 · 10-4 (кривые 1, 1', 2 и 2') и γ(E*R) = 3 · 10-4 (3 и 3'), а также при p0 /E* = 0.8 (кривые 1 и 1') и p0 /E* = 0.5 (кривые 2, 2', 3 и 3')
Увеличение гистерезиса угла Δф приводит к тому, что мениск на входе в контакт сужается, а на выходе – расширяется. При этом с увеличением безразмерного поверхностного натяжения обе зоны мениска расширяются, а с увеличением капиллярного давления – наоборот, сужаются.
4.3. Расчет силы трения. Результаты, приведенные в п. 4.1 и 4.2 показывают, что гистерезис смачивания приводит к несимметричному расположению области контакта и областей мениска относительно оси симметрии цилиндра, распределение контактного давления также асимметрично. Это, в свою очередь, приводит к возникновению тангенциальной силы, действующей со стороны упругого полупространства на цилиндр несмотря на то, что постановка задачи предполагает нулевые тангенциальные напряжения на границе полупространства (τxy = 0 при y = 0).
Рассчитаем тангенциальную силу Т, которую надо приложить к цилиндру, чтобы обеспечить его движение с постоянной скоростью по границе упругого полупространства. Эта сила равна компоненте силы реакции полупространства вдоль оси Е. Поскольку размер области взаимодействия считается много меньшим радиуса цилиндра, , справедливо соотношение
, (4.2)
где функция p(x) определяется выражением (3.6), а величины a, b, a1 и b1 – решением системы уравнений (3.8), (3.9). Касательную силу T, действующую со стороны упругого основания на цилиндр и препятствующую его скольжению, можно также назвать силой сопротивления скольжению или силой трения, обусловленной капиллярной адгезией. Ниже представлены результаты расчета безразмерной силы трения T / (E*R2) и соответствующего ей коэффициента трения .
На рис. 6 представлены зависимости силы трения T / (E*R2), рассчитанной согласно (4.2), от гистерезиса угла смачивания Δф. Кривые 1, 2 и 3 построены при безразмерном капиллярном давлении p0 /E* = 0.8 и безразмерном поверхностном натяжении жидкости, соответственно. Видно, что как возрастание гистерезиса угла смачивания, так и возрастание поверхностной энергии жидкости приводит к заметному увеличению силы трения.
Рис. 6. Сила трения в зависимости от гистерезиса угла смачивания при p0 /E* = 0.8, Р = 0 и различных γ(E*R) = 1.5 · 10-4, 3 · 10-4 и 5 · 10-4 (кривые 1–3 соответственно)
Согласно результатам, приведенным на рис. 6, безразмерная сила трения T / (E*R2), обусловленная капиллярной адгезией, равна нулю при отсутствии гистерезиса смачивания (Δф = 0). Безразмерная сила T / (E*R2) возрастает как с увеличением гистерезиса смачивания, так и с возрастанием безразмерного поверхностного натяжения жидкости, оставаясь довольно малой по величине. Следует отметить однако, что результаты, приведенные на рис. 6, соответствуют отсутствию внешней нормальной нагрузки Р = 0, при этом сила, препятствующая скольжению выступа, остается отличной от нуля, что может оказывать значительное влияние при взаимодействии поверхностей высокоточных устройств, в сопряжениях которых взаимодействующие поверхности характеризуются высокой гладкостью (характерные радиусы поверхностных неровностей велики), а нагрузки малы, или требуется удерживать поверхности от непосредственного контакта друг с другом.
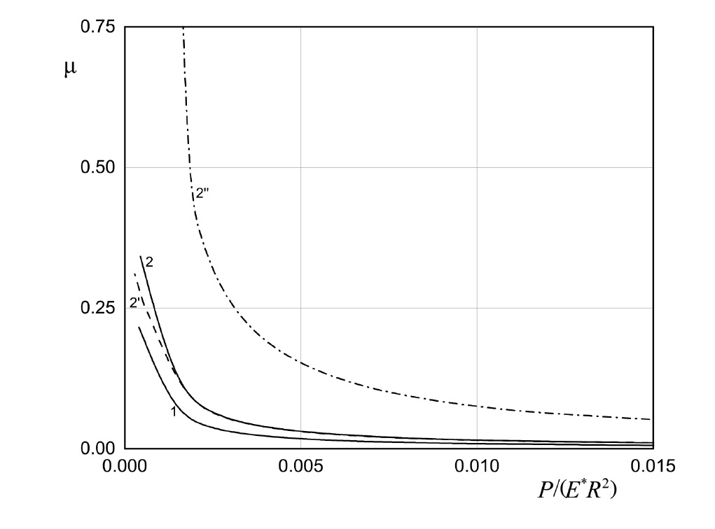
Поскольку сила трения T отлична от нуля при нулевой нормальной нагрузке P на цилиндр и, как показали результаты расчета, незначительно возрастает при возрастании этой нагрузки, то коэффициент трения достигает значительных величин при малой нагрузке и резко убывает с ее возрастанием, что характерно для адгезионного механизма трения. Этот эффект иллюстрируется графиками на рис. 7.
На рис. 7 представлены зависимости коэффициента трения μ от нормальной нагрузки на цилиндр P / (E*R2). Сплошные кривые 1 и 2 построены при безразмерном капиллярном давлении p0 /E* = 0.75, поверхностном натяжении и различных значениях краевого угла смачивания (кривая 1) и (кривая 2). Штриховая линия 2' построена при тех же значениях параметров, что и кривая 2, но при более низком давлении в менисках p0 /E* = 0.15. мШтрихпунктирная кривая 2'' построена при тех же значениях параметров, что и кривая 2, но при более высоком поверхностном натяжении жидкости: .
Рис. 7. Коэффициент трения в зависимости от нормальной нагрузки при Δф = π / 4 (кривая 1) и Δф = π / 2 (кривые 2, 2', 2''), при p0 /E* = 0.75 (кривые 1, 2, 2'') и p0 /E* = 0.15 (кривая 2'), а также при γ(E*R) = 10-3 (кривые 1, 2, 2') и γ(E*R) = 5 · 10-3 (кривая 2'')
Результаты показывают, что изменение величины капиллярного давления, связанное с изменением влажности воздуха согласно (4.1), незначительно влияет на коэффициент трения. Однако само наличие мениска существенно – без него сила трения, вызванная капиллярной адгезией, равна нулю. К более значительному возрастанию коэффициента трения приводит увеличение гистерезиса угла смачивания и особенно, увеличение безразмерного поверхностного натяжения жидкости.
Заметим, что гистерезис угла смачивания зависит от скорости скольжения и возрастает при увеличении этой скорости [21]. Таким образом, можно заключить, что сила и коэффициент трения, обусловленные капиллярной адгезией, будут возрастать с увеличением скорости скольжения.
- Заключение. Построено решение контактной задачи о скольжении жесткого цилиндра по поверхности упругого полупространства в плоской постановке при наличии менисков жидкости на входе и выходе из контакта с учетом гистерезиса смачивания. Получено аналитическое выражение для контактного давления и система из четырех уравнений для численного определения координат концов области контакта и зон менисков. Проведен численный расчет и анализ полученных результатов в диапазоне входных параметров, соответствующих ситуации, когда скользящий цилиндр моделирует отдельный микровыступ шероховатой поверхности.
Установлено, что гистерезис смачивания при скольжении индентора приводит к сужению мениска, находящегося на входе в контакт и расширению мениска на выходе из контакта. При этом распределение нормальных давлений на поверхности упругого полупространства становится несимметричным относительно оси симметрии индентора, что приводит к появлению силы сопротивления скольжению – силы трения, вызванной капиллярной адгезией.
Увеличение гистерезиса смачивания (которое может быть связано, в частности, с увеличением скорости скольжения индентора) приводит к некоторому уменьшению области контакта и максимальной отрицательной силы, которую может выдержать контакт (силы отрыва), при этом существенно увеличивается асимметрия контакта, мениск на входе в контакт становится еще уже, а на выходе – еще шире, и как следствие, увеличивается сила трения, вызванная капиллярной адгезией.
Расчеты показали, что даже небольшое увеличение параметра, включающего отношение поверхностного натяжения жидкости к приведенному модулю упругости полупространства, приводит к заметному увеличению ширины области контакта, ее смещения относительно оси симметрии, а также силы трения. При этом изменение безразмерного капиллярного давления в диапазоне, определяемом капиллярной конденсацией из атмосферы при различной влажности, влияет на перераспределение контактных давлений и размер области контакта, но слабо влияет на величину силы трения.
Результаты работы могут быть использованы для предсказания и управления трением в сопряжениях, работающих во влажной атмосфере и характеризующихся высокой гладкостью взаимодействующих поверхностей и малыми нагрузками.
Работа выполнена по теме государственного задания (№ госрегистрации 123021700050-1) и частично поддержана грантом РФФИ № 21-58-52006 МНТ_а.
About the authors
Yu. Yu. Makhovskaya
Ishlinsky Institute for Problems in Mechanics RAS
Author for correspondence.
Email: makhovskaya@mail.ru
Russian Federation, Moscow, 119526
References
- B. Bhushan and M. T. Dugger, “Liquid-mediated adhesion at the thin film magnetic disk/dlider interface,” J. Tribol. 112 (2), 217-223 (1990). https://doi.org/10.1115/1.2920244
- H. Tian and T. Matsudaira, “Effect of relative humidity on friction behavior of the head/disk interface,” IEEE Trans. Magn. 28 (5), 2530-2532 (1992). https://doi.org/10.1109/20.179546
- R. Maboudian, W. R. Ashurst, and C. Carraro, “Tribological challenges in micromechanical systems,” Tribol. Lett. 12, 95–100 (2002). https://doi.org/10.1023/A:1014044207344
- M. Klaassen, E.G. de Vries, and M. A. Masen, “The static friction response of non-glabrous skin as a function of surface energy and environmental conditions,” Biotribology 11, 124-131 (2017). https://doi.org/10.1016/j.biotri.2017.05.004
- D. Maugis and B. Gauthier-Manuel, “JKR-DMT transition in the presence of a liquid meniscus,” J. Adhesion Sci. Technol. 8 (11), 1311-1322 (1994). https://doi.org/10.1163/156856194X00627
- D. Maugis, “Adhesion of spheres: The JKR-DMT transition using a Dugdale model,” J. Colloid Interface Sci. 150 (1), 243–269 (1992). https://doi.org/10.1016/0021-9797(92)90285-T
- I. G. Goryacheva and Yu. Yu. Makhovskaya, “Capillary adhesion in the contact between elastic solids,” J. Appl. Math. Mech. 63 (1), 117-125 (1999). https://doi.org/10.1016/S0021-8928(99)00017-9
- Yu. Yu. Makhovskaya and I. G. Goryacheva, “The combined effect of capillarity and elasticity in contact interaction,” Tribology Inter. 32 (9), 507-515 (1999). https://doi.org/10.1016/S0301-679X(99)00080-8
- I. G. Goryacheva and Yu. Yu. Makhovskaya, “Adhesive interaction of elastic bodies,” J. Appl. Math. Mech. 65 (2), 273–282 (2001). https://doi.org/10.1016/S0021-8928(01)00031-4
- I. G. Goryacheva and Yu. Yu. Makhovskaya, “Capillary adhesion effect in contact interaction of soft materials,” in Contact Problems for Soft, Biological and Bioinspired Materials, Jin, X. (eds) Contact Problems for Soft, Biological and Bioinspired Materials. Biologically-Inspired Systems, Vol 15, Ed. by F. M. Borodich and X. Jin (Springer, Cham, 2022), pp. 73–92. https://doi.org/10.1007/978-3-030-85175-0_4
- H. Fan and Y. X. Gao, “Elastic solution for liquid-bridging- induced microscale contact,” J. Appl. Phys. 90 (12), 5904-5910 (2001). https://doi.org/10.1063/1.1415057
- Yu. Yu. Makhovskaya, “Capillary adhesion of elastic bodies under the conditions of partial slip,” Mech. Solids 57, 1689–1700 (2022). https://doi.org/10.3103/S0025654422070123
- O. G. Chekina, “On the friction of rough surfaces separated by a thin layer of liquid,” Tren. Iznos, 19, No. 3, 306–311 (1998).
- V. L. Popov, I.A. Lyashenko, and J. Starcevic, “Shape of a sliding capillary contact due to the hysteresis of contact angle: Theory and experiment,” Facta Univ., Ser.: Mech. Eng. 19 (2), 175–185 (2021). https://doi.org/10.22190/FUME201221005P
- Yu. Yu. Makhovskaya, “The sliding of viscoelastic bodies whenthere is adhesion,” J. Appl. Math. Mech. 69 (2), 305–314 (2005). https://doi.org/10.1016/j.jappmathmech.2005.03.017
- G. Carbone and L. Mangialardi, “Adhesion and friction of an elastic half-space in contact with a slightly wavy rigid surface,” J. Mech. Phys. Solids 52 (6), 1267–1287 (2004). https://doi.org/10.1016/j.jmps.2003.12.001
- I. G. Goryacheva, M. M. Gubenko, and Yu. Yu. Makhovskaya, “Sliding of a spherical indenter on a viscoelastic foundation with the forces of molecular attraction taken into account,” J. Appl. Mech. Tech. Phy. 55, 81–88 (2014). https://doi.org/10.1134/S0021894414010118
- L. A. Galin, Contact Problems of the Theory of Elasticity and Viscoelasticity (Nauka, Moscow, 1980) [in Russian].
- I. G. Goryacheva, “Contact problem of rolling of a viscoelastic cylinder on a base of the same material,” J. Appl. Math. Mech. 37 (5), 877-885 (1973). https://doi.org/10.1016/0021-8928(73)90017-8
- B. V. Derjaguin, N. V. Churaev, and V. M. Muller, Surface Forces (Nauka, Moscow, 1985; Springer, 1987).
- L. Gao and T.J. McCarthy, “Contact angle hysteresis explained,” Langmuir 22 (14), 6234-6237 (2006). https://doi.org/10.1021/la060254j
Supplementary files










