Nonlocal solutions of the theory of elasticity problems for an infinite space loaded with concentrated forces
- Authors: Vasiliev V.V.1, Lurie S.A.2, Salov V.A.1
-
Affiliations:
- Central Research Institute of Special Engineering
- Institute of Applied Mechanics RAS
- Issue: No 4 (2024)
- Pages: 3-14
- Section: Articles
- URL: https://medbiosci.ru/1026-3519/article/view/276442
- DOI: https://doi.org/10.31857/S1026351924040014
- EDN: https://elibrary.ru/UDUGVE
- ID: 276442
Cite item
Full Text
Abstract
Two classical problems of the theory of elasticity are considered in the paper. The first is the Kelvin problem for an infinite space loaded with a concentrated force. The classical solution is singular and specifies an infinitely high displacement of the point of the force application which has no physical meaning. To obtain a physically consistent solution, the nonlocal theory of elasticity is used, which, in contrast to the classical theory, is based on the equations derived for an element of continuum that has small but finite dimensions, and allows one to obtain regular solutions for traditional singular problems. The equations of the nonlocal theory include an additional experimental constant, which has the dimension of length and cannot be determined for a space problem. Consequently, the second problem for an infinite plane loaded with two concentrated forces lying on the same straight line and acting in the opposite directions is considered. The classical solution of this problem is also singular and specifies an infinitely high elongation of the distance between the forces, irrespective of their magnitude. The solution of this problem is also obtained within the framework of the nonlocal theory of elasticity, which specifies a regular dependence of this distance on the forces magnitude. This solution also includes an additional constant which is determined experimentally for a plane problem.
Keywords
Full Text
1. Введение. В статье получены регулярные решения классических сингулярных задач теории упругости о напряженно-деформированном состоянии тел, испытывающих сосредоточенные силовые воздействия. Применительно к теории упругости сингулярные функции можно разделить на две категории. К первой относятся функции, не наблюдаемые в эксперименте и сингулярные по определению. К таким функциям относится, в частности, напряжение, которое является отношением равнодействующей силы к площади области, на которую она действует. Если сила является сосредоточенной, площадь этой области стремится к нулю, а напряжение стремится к бесконечности, то есть оказывается сингулярным. Устранить такую сингулярность не представляется возможным, так как она вводится по определению. Ко второй категории относятся функции, которые наблюдаются в эксперименте. Такой функцией является, в частности, перемещение, которое может быть измерено в процессе эксперимента. Поскольку бесконечно больших перемещений в эксперименте не наблюдается, решения задач теории упругости, приводящие к бесконечно большим перемещениям, представляются не имеющими физического смысла и сингулярность таких решений необходимо устранить.
Для получения регулярных решений классических сингулярных задач теории упругости в настоящей работе используется аппарат нелокальной теории упругости [1–3], уравнения которой получаются в результате анализа элемента среды, имеющего малые, но конечные размеры. В результате уравнения Ламе сохраняют традиционную форму:
(1.1)
однако включают нелокальную функцию вектора перемещений U, которая связана с вектором наблюдаемых перемещений уравнением Гельмгольца:
(1.2)
В правой части уравнений (1.2) стоит решение уравнений (1.1). Если это решение сингулярно, то частное решение уравнений (1.2) также сингулярно. Однако однородные уравнения, соответствующие уравнениям (1.2), имеют фундаментальные решения, которые позволяют устранить сингулярность частного решения и получить регулярное решение для перемещений. Константа s в уравнениях (1.2) связана с размером элемента, для которого получены уравнения (1.1). Она имеет размерность длины и определяется экспериментально.
2. Задача Кельвина. Рассмотрим неограниченную упругую среду, отнесенную к декартовым координатам x1, x2, x3. Предположим, что в начале координат приложена единичная сила, направленная вдоль одной из осей. Решение уравнений (1.1) определяется тензором функций Грина, имеющим следующий вид [4]:
(2.1)
Здесь Uik – перемещение в направлении оси xk, вызванное единичной силой, направленной вдоль оси xi. Из равенства (2.1) следует, что при перемещение неограниченно возрастает, что не имеет физического смысла.
В рамках нелокальной теории решение (2.1) следует подставить в правую часть уравнения (1.2). В результате получим:
(2.2)
Решение этого уравнения можно представить в форме:
(2.3)
где функции и удовлетворяют уравнениям Гельмгольца:
(2.4)
Действительно, действуя на равенство (2.3) оператором L(·) = (·) и учитывая уравнения (2.4), придем к уравнению (2.2). Найдем частные решения уравнений (2.4). Учитывая, что функция 1/r (x1, x2, x3) является гармонической, а функция r (x1, x2, x3) – бигармонической, имеем:
Отсюда следует, что частные решения, как и классическое решение (2.1), являются сингулярными. Фундаментальное решение однородного уравнения Гельмгольца, затухающее при , имеет вид [5]:
Таким образом, окончательно получим следующие решения уравнений (2.4):
(2.5)
В результате нелокальное решение задачи Кельвина, определяющее перемещения точек пространства при действии сосредоточенной силы, приложенной в начале координат, принимает вид:
(2.6)
Представляя функции (2.5) абсолютно сходящимися степенными рядами по параметру r/s
можно записать решение (2.6) в форме:
При действии силы P в начале координат получим:
(2.7)
При s > 0 это выражение определяет конечную величину перемещения. Параметр s определяется экспериментально. Для этого следует экспериментально найти перемещение точки приложения силы P и воспользоваться формулой (2.7). Однако постановка такого эксперимента технически невозможна. В связи с этим ниже рассматривается более реалистичная плоская задача о действии двух расположенных на одной прямой, но направленных в разные стороны сил.
3. Неограниченная пластина под действием сосредоточенных сил. Рассмотрим задачу, показанную на рис. 1.
Рис. 1. Неограниченная пластина, нагруженная двумя силами
В двух точках неограниченной пластины действуют две коллинеарные и направленные в разные стороны одинаковые силы. Необходимо найти зависимость расстояния между точками от силы. Решение задачи классической теории упругости о действии на неограниченную пластину силы P, приложенной в начале координат в направлении оси x, получается с помощью представления Папковича–Нейбера и имеет вид:
(3.1)
Здесь U – вектор перемещения, h – толщина пластины и f – фундаментальное решение уравнения Лапласа (функция точечного источника). Для нелокального перемещения и силы, направленных по оси x, решение (3.1) принимает вид:
(3.2)
Дифференцируя, получим:
(3.3)
Рассмотрим задачу, показанную на рис. 1. Для того чтобы найти перемещения от силы P, приложенной в точке A с координатой x = l, в равенстве (3.2) следует заменить x на (x - l) и принять r 2 = (x - l)2 + y2. Соответственно, для определения перемещений от силы -P, приложенной в точке B с координатой x = -l, необходимо заменить x на x + l и принять r 2 = (x + l)2 + y2. В результате получим:
(3.4)
При действии двух сил в точках A и B (рис. 1) поле перемещений принимает вид:
(3.5)
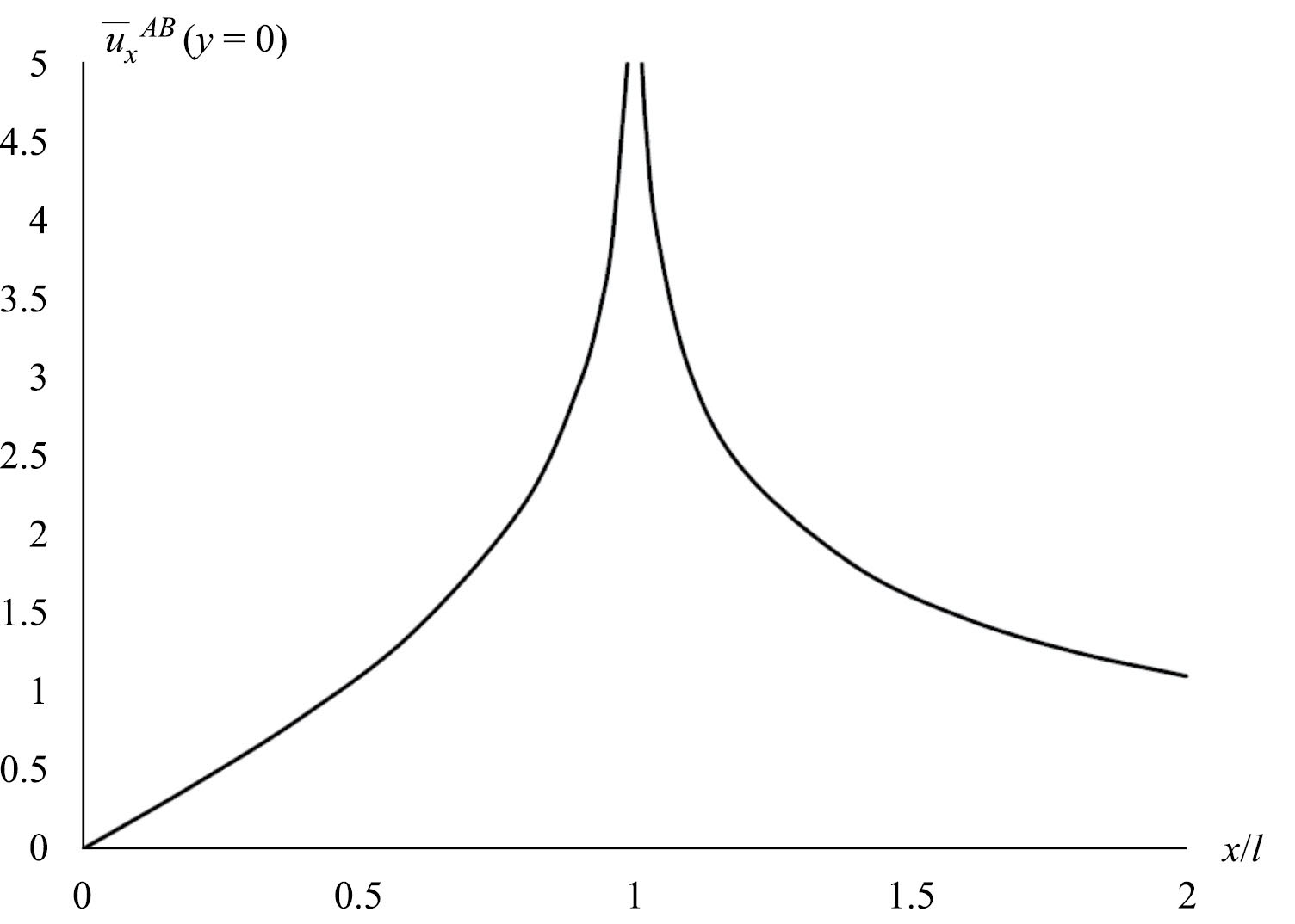
При y = 0 отсюда следует перемещения точек, лежащих на оси x:
(3.6)
При x = 0 имеем UxAB = 0, что соответствует условию симметрии задачи (рис. 1), при x = ±l, то есть в точках A и B, решение (3.6) является сингулярным. Перемещения оказываются бесконечно большими, что не имеет физического смысла. Зависимость относительного перемещения
от относительной координаты x/l, построенная по формуле (3.6), показана на рис. 2.
Рис. 2. Зависимость относительного перемещения от x/l
Получим нелокальное решение рассматриваемой задачи. Преобразуем равенство (3.2), используя следующее тождество:
В результате получим:
(3.7)
Существенно, что в этом равенстве ln r является гармонической функцией, а функция – бигармонической.
Перемещения точки приложения силы определяется решением уравнения Гельмгольца (1.2), в правой части которого стоит классическое решение (3.7), то есть
(3.8)
Общее решение однородного уравнения Гельмгольца [5]:
(3.9)
выражается через модифицированные функции Бесселя [6]:
(3.10)
Здесь – постоянная Эйлера и . Из соотношений (3.10) следует, что функция I0 расходится при , поэтому в решении (3.9) следует принять C1 = 0. Функция K0 имеет логарифмическую особенность при r = 0, и это ее свойство можно использовать для устранения аналогичной сингулярности частного решения уравнения (3.8). Рассмотрим уравнение:
Функция ln r является гармонической (для плоской задачи), и частное решение этого уравнения имеет вид ux(1) = ln r. Рассмотрим второе уравнение, следующее из уравнения (3.8):
Правая часть этого уравнения является бигармонической функцией. Частное решение этого уравнения состоит из гармонической и бигармонической функций и имеет вид:
Таким образом, частные решения уравнения (3.8) имеют сингулярности логарифмического типа, которые могут быть устранены фундаментальным решением (3.9) при соответствующем выборе постоянной C2. Окончательно получим:
Выполняя дифференцирование, найдем:
При действии сил, приложенных в точках A или B (рис. 1), по аналогии с равенством (3.4) имеем:
Соответственно, при одновременном действии сил в точках A и B получим:
При y = 0 отсюда следует выражение, аналогичное равенству (3.6):
(3.11)
При x = 0, как и ранее, имеем uxAB = 0. Найдем перемещение точки A с координатой (x - l ) (см. рис. 1). Пусть и . Тогда, как следует из равенства (3.11), это перемещение можно определить как предел выражения
при . При малых значениях a справедливы следующие асимптотические соотношения:
Учитывая эти соотношения, найдем:
Для случая функциями Бесселя в этом равенстве можно пренебречь и получить следующее приближенное выражение:
(3.12)
Для определения параметра s, входящего в полученное решение, был проведен эксперимент. Для этого был использован круглый диск из относительно жесткой силиконовой резины с упругими постоянными = 1.25 МПа, = 0.48. Диаметр диска 250 мм, толщина h = 4.7 мм. Диск был проколот в окрестности центра двумя заостренными стержнями с диаметром 2 мм, которые располагались на различном расстоянии друг от друга (от 20 до 100 мм). С обеих сторон диска на стержни были установлены тяги, к которым прикладывалась сила P (рис. 3). Экспериментально определялась зависимость увеличения расстояния между стержнями от силы. Диаметр стержней был выбран в результате предварительных экспериментов. Дело в том, что при малом диаметре стержней наблюдается их локальное внедрение в резину и зависимость между силой и расстоянием между стержнями оказывается нелинейной. Диаметр 2 мм является наименьшим значением, при котором эта зависимость оказывается линейной.
Рис. 3. Диск, растягиваемый сосредоточенными силами
Для определения параметра s использовался опыт с расстоянием между точками приложения силы 2l = 40 мм. При силе P = 9.8 Н расстояние между силами увеличилось на 0.78 мм. Тогда из равенства (3.12) получим s = 1.52 мм. Предполагается, что полученная величина этого параметра не зависит от расстояния между силами. Для экспериментальной проверки этого предположения были испытаны пластины с различными расстояниями между силами (от 20 до 100 мм). Зависимость перемещения точки приложения силы от l при P = 10 Н показана на рис. 4. Точки соответствуют результатам измерений. Как следует из графика, полученное нелокальное решение подтверждается экспериментом. Из равенства (3.12) можно заключить, что перемещение не обращается в ноль при l = 0. Это объясняется особенностями применяемого метода, в котором вместо значения функции в точке используется значение, осредненное по некоторому интервалу. Из равенства (3.12) следует, что u = 0 при l = 0.85 мм. Зависимость нелокального перемещения от координаты, соответствующая равенству (3.11), практически совпадает с классическим решением (3.6), показанным на рис. 2. Различие наблюдается только в окрестности точки x/l = 1, в которой классическое решение обращается в бесконечность, а нелокальное является конечным.
4. Заключение. Построены нелокальные решения задач теории упругости для упругой среды, нагруженной во внутренних точках сосредоточенными силами. Уравнения нелокальной теории упругости, основанные в отличие от классических уравнений на анализе элемента среды, обладающего малыми, но конечными размерами, позволяют получить регулярные решения, определяющие конечные значения перемещений в точках приложения сил. Для изотропной среды уравнения включают дополнительную к модулю упругости и коэффициенту Пуассона константу, которая определяется экспериментально. Рассмотрены задача Кельвина для пространства, нагруженного сосредоточенной силой, и плоская задача для пластины, нагруженной самоуравновешенной системой сил.
Работа выполнена при финансовой поддержке Российского научного фонда (грант № 23-11-00275), выданного Институту прикладной механики РАН.
About the authors
V. V. Vasiliev
Central Research Institute of Special Engineering
Author for correspondence.
Email: vvvas@dol.ru
Russian Federation, Khotkovo
S. A. Lurie
Institute of Applied Mechanics RAS
Email: salurie@mail.ru
Russian Federation, Moscow
V. A. Salov
Central Research Institute of Special Engineering
Email: snegiricentral@yandex.ru
Russian Federation, Khotkovo
References
- Vasil’ev V.V., Lurie S.A. Generalized Theory of Elasticity // Mech. Solids. 2015. V. 50. № 4. Р. 379–388. https://doi.org/10.3103/S0025654415040032
- Vasiliev V.V., Lurie S.A. Differential equations and the problem of singularity of solutions in applied mechanics and mathematic // Journal of Applied Mechanics and Technical Physics. 2023. V. 64. № 1. Р. 98–109. https://doi.org/10.1134/S002189442301011X
- Vasiliev V.V., Lurie S.A. To the problem of discontinuous solutions in applied mathematics // Mathematics. 2023. V. 11. P. 3362. https://doi.org/10.3390/math.11153362
- Nowacki W. Theory of Elasticity. M.: Nauka, 1975, 836 p.
- Polyanin A.D. Handbook of linear equations of mathematical physics. M.: Fizmatlit, 2001. 576 p.
- Handbook on special functions with formulas, graphs and mathematical tables. M.: Nauka, 1979. 832 p.
Supplementary files






