Identification of the cap model of elastoplasticity of non-compact media under compressive mean stress
- Authors: Adamov A.A.1, Keller I.E.1, Zhilin S.G.2, Bogdanova N.A.2
-
Affiliations:
- Institute of Continuous Media Mechanics of the Ural Branch of Russian Academy of Science
- Institute of Mechanical Engineering and Metallurgy of the Far Eastern Branch of the Russian Academy of Sciences
- Issue: No 4 (2024)
- Pages: 55-75
- Section: Articles
- URL: https://medbiosci.ru/1026-3519/article/view/276444
- DOI: https://doi.org/10.31857/S1026351924040046
- EDN: https://elibrary.ru/UDFZLA
- ID: 276444
Cite item
Full Text
Abstract
A program of basic tests and a method for identifying a three-dimensional model of the elastoplastic behavior of an isotropic porous or powdery consolidated medium experiencing arbitrary quasi-static loading under compressive medium stress at room temperature are proposed. The medium under consideration under compressive medium stresses is compacted with increasing effective stress, which leads to a nonlinear change in elastic modules, hardening and dilatancy (coupling of shear and volumetric components of deformations) in the yield region. To describe this behavior, the cap model of DiMaggio and Sandler, which is present in application software packages, is considered. As basic tests, the free and constrained compression of a cylindrical sample is considered according to a special program containing the stages of loading and unloading with a sequential increase in the amplitude voltage. Samples with a given porosity for free compression tests are manufactured using a tight compression test rig. According to the initial slope of the discharge curves, the values of the elastic modulus for free and constrained compression are determined in a certain range of porosity changes, according to which the Poisson’s ratio is determined. The five constants of the cap model are correctly and explicitly determined by the deformation curve of the material under constrained compression over a wide range of changes in axial deformation (and density), the flow stress under free compression of the sample at some density, and the assumption that the coefficient of transverse deformation in the yield region is equal to the Poisson’s ratio. The elastic and plastic constants were determined according to the test data of powdered paraffin grade T1 with a fraction of 0.63 mm. The corresponding model is applicable for numerical simulation of extrusion processes and mold filling for casting by melting models, processes for manufacturing blanks of non-melting polymer composites by powder technology, stamping sealing elements from flexible graphite and other pressure treatment processes of non-compact media.
Full Text
1. Введение. Некоторые технологии получения изделий имеют дело с обработкой давлением некомпактных материалов в условиях сжимающих средних напряжений. Примером подобного процесса является штамповка изделий из проката терморасширенного графита (гибкого графита), пористость которого составляет 60–70%, применяемых для изготовления химически инертных прокладок, электродов, датчиков, устройств вибродемпфирования, теплоизоляции, защиты от электромагнитных полей [1, 2]. В литературе предлагается определять механические и прочностные свойства данного материала исключительно из испытаний на одноосное растяжение и индентирование [3–5]. Воспроизводимые в подобных испытаниях напряженно-деформированные состояния не характеризуются сжимающими средними напряжениями и уплотнением и потому не подходят для расчетов рассматриваемых процессов, в которых подобные состояния реализуются во всем объеме изделия. Еще одним примером является процесс экструзии и заполнения формы порошковым воскообразным материалом, который может быть использован в технологии литья по выплавляемым моделям. Этот способ обладает рядом преимуществ по сравнению с традиционной технологией жидкого заполнения формы, требующей применения дорогостоящих литьевых восков и керамик для исключения образования усадочных дефектов модели при ее затвердевании и растрескивания керамической оболочки на стадиях выплавления и прокалки [6]. Определение упруговязкопластических свойств подобных порошковых материалов является нетривиальной задачей [7–9]. Порошковые технологии используются при производстве изделий из неплавких полимеров, имеющих очень большую молекулярную массу, и наполненных композитов на их основе [10, 11]. Разработка методики экспериментальной идентификации подходящих моделей упругопластичности для численного расчета процессов обработки давлением некомпактных сред поэтому представляется необходимой и актуальной задачей.
Необратимое изменение плотности (и пористости) исследуемого класса материалов изменяет его упругие, пластические и предельные свойства. Подходящие модели материала встречаются среди уравнений состояния пористых, порошкообразных, геологических и других некомпактных сред и описывают связанность сдвиговых и объемных деформаций (дилатансию), которую они проявляют. Обзоры подобных трехмерных моделей упругопластичности в рамках теории пластического течения приведены в [12–16]. Рассматриваемые в контексте настоящей работы технологические процессы обработки давлением сопровождаются уплотнением, а не разрыхлением, материала, поэтому модель должна иметь замкнутую поверхность текучести в направлении сжимающих средних напряжений при любом значении интенсивности напряжений в пространстве напряжений. Среди подходящих моделей можно выделить кэп-модели, поверхность текучести которых состоит из конической либо пирамидальной части, течение на которой соответствует разрыхлению, и эллиптической крышки, течение на которой соответствует уплотнению материала. Эти модели обладают гибкостью при аппроксимации экспериментальных данных и удобством использования в численных расчетах; две из них, Димаджио–Сэндлера [17] и Швера–Мюррея [18], включены в пакет программ LS-DYNA® [19].
Далее в работе приводится формулировка простейшей кэп-модели Димаджио–Сэндлера, содержащей пять пластических и две упругие константы, и выводятся соотношения, описывающие процессы свободного и стесненного сжатия в рамках этой модели. Также приводится выражение для коэффициента Пуассона через упругие модули при свободном и стесненном сжатии. Представлены результаты испытаний порошкообразного парафина марки Т1 фракции 0.63 мм на свободное и стесненное сжатие по программам монотонного и ступенчатого нагружения с последовательными разгрузками. Далее данные этих базовых экспериментов с различными напряженно-деформированными состояниями со сжимающим средним напряжением используются для калибровки модели, при этом не требуется привлечения каких-либо методов решения обратных некорректных задач. Найденные константы позволяют прогнозировать упругопластическое поведение материала при его нагружении в широком диапазоне напряженных состояний.
2. Кэп-модель пластического течения некомпактных сред. Уравнения пластического течения некомпактных сред записываются в терминах переменных p, s, где а – компоненты тензора напряжений. Переменная p равна утроенному среднему напряжению, взятому с противоположным знаком, является положительной при сжимающих средних напряжениях и традиционно используется в механике грунтов и порошкообразных сред. Переменная s с точностью до множителя равняется интенсивности сдвиговых напряжений. Для пластических сред с зависимостью от среднего напряжения рассматривают кривую текучести в полуплоскости (p, s ≥ 0), называемой диаграммой Бужинского.
В модели Димаджио–Сэндлера [17] поверхность текучести в пространстве главных напряжений описывается правильным круговым конусом текучести Друкера–Прагера, который замыкается эллиптической “крышкой”. Закон пластического течения, ассоциированный с данной поверхностью, описывает пластическое течение на конической части поверхности, сопровождающийся разрыхлением, и пластическое течение на эллиптической части, сопровождаемое уплотнением. Уравнения, задающие поверхность текучести, выглядят следующим образом:
(2.1)
и
(2.2)
где – коэффициент сцепления, – угол внутреннего трения и R – суть положительные константы, а L > 0 – внутренняя переменная, задающая центр эллипса, X = X(L) – функция, значение которой задает точку на оси p, в которой эту ось пересекает крышка (рис. 1). Уравнение
Рис. 1. Кривая текучести в модели Димаджио–Сэндлера на диаграмме Бужинского при равенстве нулю коэффициента сцепления для двух состояний упрочнения и направления нормалей в точках текучести при пропорциональном нагружении
X(L) – L = RF1(L) (2.3)
задает условие стыковки конической и эллиптической частей поверхности текучести и закон эволюции эллиптической части при изменении L. Изменение L в процессе пластического уплотнения среды описывается уравнением:
(2.4)
где D, W, X0 – положительные константы, а ― объемная пластическая деформация, взятая с противоположным знаком.
Ассоциированный с функциями (2.1) или (2.2) закон пластического течения
(2.5)
принимает вид
(2.6)
при условии (2.1) течения на конической части поверхности текучести либо
(2.7)
при условии (2.2) течения на эллиптической части поверхности текучести. Уравнения (2.6) и (2.7) прогнозируют различные виды дилатансии: пластическое разрыхление
(2.8)
где (при течении на конической части поверхности текучести, когда p < L) и пластическое уплотнение
(2.9)
(при течении на эллиптической части поверхности текучести, когда L ≤ p ≤ X) при накоплении сдвиговых деформаций
Выражения (2.8) и (2.9) содержат утроенные тангенсы угла наклона нормали к конической либо эллиптической части поверхности текучести, которые можно получить частным дифференцированием (2.1) и (2.2) по s и p. Это означает, что направление течения в плоскости совпадает с нормалью к сечению поверхности текучести плоскостью (p, s), если ось растянуть с коэффициентом 3. Чтобы ассоциированный закон выполнялся в плоскости Бужинского, можно переопределить выражения для интенсивностей сдвиговых напряжений s = (sij sij/6)1/2 и скоростей касательных пластических деформаций Однако далее в аналитических выражениях будут оставлены традиционные определения s и , но значения тангенса угла наклона вектора скоростей пластических деформаций на плоскости Бужинского h будут рассчитываться из условия нормальности к поверхности текучести:
(2.10)
Модель Димаджио–Сэндлера реализована в пакете программ LS-DYNA® под именем MAT_025 [19].
В настоящей работе будут рассматриваться процессы при L ≤ p ≤ X, сопровождающиеся уплотнением материала. Примем упрощенное описание конической части поверхности текучести, не учитывая коэффициент сцепления: (рис. 1). Тогда (2.3) с учетом (2.1) примет вид
(2.11)
и условие текучести на эллиптической части поверхности текучести запишется следующим образом:
(2.12)
Выражение (2.5) при этом не изменится. Поверхность текучести в таком случае описывается тремя материальными параметрами – θ, R, L0 (либо X0), а параметры D, W описывают деформационное упрочнение (уплотнение). Уравнения модели в форме (2.12), (2.7) и (2.4) будут далее рассматриваться для двух видов испытаний.
3. Некоторые соотношения кэп-модели для базовых испытаний. Для идентификации пяти параметров модели Димаджио–Сэндлера по экспериментальным данным выведем ряд соотношений, частично представленных ранее [20].
Свободное сжатие. Отождествим радиальную и окружную координаты цилиндра с осями 1 и 2, а направление сжатия ― с осью 3. В таком случае , , , . На диаграмме Бужинского данному нагружению соответствует прямая
(3.1)
составляющая угол с осью p. С учетом соотношения (3.1) из уравнения (2.12) получается линейная связь s, p и с L:
(3.2)
Условие неотрицательности подкоренного выражения в (3.2) требует, чтобы
(3.3)
Для этого при любом R > 0 достаточно, чтобы , то есть свободное сжатие соответствовало бы пластическому течению на крышке поверхности текучести.
Компоненты тензора скоростей пластических деформаций (2.7) для данного вида нагружения примут вид
откуда с учетом (3.2) и интегрирования по времени можно получить связь объемной и осевой пластических деформаций:
(3.4)
При ограничениях на константы R > 0 и (3.3) коэффициент в (3.4) имеет положительный знак, что согласно (2.4) означает уплотнение. С помощью (2.9), (3.2) и (2.10) можно показать, что в рамках модели траектория деформаций в плоскости (, e p при свободном сжатии также оказывается прямой линией с тангенсом угла наклона:
(3.5)
Можно найти выражение для коэффициента поперечной деформации (“пластического коэффициента Пуассона”)
(3.6)
который при испытании на свободное сжатие в рамках модели оказывается константой и изменяется в пределах от -1 до 0.5, если изменять параметры R, θ в разрешенных пределах. Равенство (3.6) устанавливает зависимость θ(R) при заданном значении :
(3.7)
При этом параметр R ограничен и не может превышать значения
(3.8)
График зависимости θ(R) при = 0.22 (R * = 3.62) приведен на рис. 2, а. С учетом (3.6) направление вектора (, e p) в плоскости Бужинского, задаваемое выражением (3.5), не зависит от и по отдельности, а зависит только от :
Рис. 2a. Зависимости θ от R при v = 0.22
(3.9)
При = 0.22 коэффициент h приблизительно равен 7.55. Доля осевой пластической деформации в объемной пластической деформации (3.9) при свободном сжатии в силу (3.6) также оказывается функцией только :
(3.10)
При = 0.22 эта доля составляет 0.56.
Значение коэффициента поперечной деформации можно оценить по изменению поперечного размера образца при испытании на свободное сжатие. Поскольку трудно обеспечить точность подобных измерений в пределах изменения осевых деформаций порядка 10% и более вследствие неизбежного искривления боковой поверхности, рассматривается альтернативное соображение. В упругом диапазоне коэффициент поперечной деформации переходит в коэффициент Пуассона , который можно определить более точно (см. ниже), не прибегая к измерению поперечного размера образца. Поскольку рассматриваемая модель не способна описывать изменение формы эллиптической части поверхности текучести (определяемой константами R и ) в процессе уплотнения, и является константой, для совместности значения коэффициента поперечной деформации при переходе от упругого поведения к упругопластическому необходимо потребовать
(3.11)
Линейность соотношений между и L, а также e p и , пропорциональность траектории деформаций и постоянство коэффициента поперечной деформации обусловлены истокообразным видом функции (2.1) при = 0.
Уравнение (2.4) с учетом (2.11) позволяет связать L с :
(3.12)
Стесненное сжатие. Для данного испытания контролируется напряжение Из кинематических ограничений стесненного сжатия и уравнений пластического течения (2.7) следует s11 = s22 = , откуда и из критерия текучести (2.12) вытекает
(3.13)
Кроме того, из и определения следует . Из (3.13) с учетом последнего равенства следует соотношение
(3.14)
Из (3.14) следует, что при стесненном сжатии на диаграмме Бужинского реализуется прямолинейная траектория нагружения:
(3.15)
наклон которой с осью p определяется константами и R (при условии (3.11) – только R). Зависимость внутренней переменной L от осевой пластической деформации определяется законом (3.12) с учетом равенства
(3.16)
В сравнении со свободным сжатием (3.10) стесненное сжатие (3.16) в раз более интенсивно уплотняет материал при одинаковой осевой пластической деформации. Из (2.9) с учетом (3.13) и (3.15) можно показать, что траектория пластических деформаций в плоскости () при стесненном сжатии оказывается прямой линией
(3.17)
с тангенсом угла наклона (2.10) , приблизительно равным 3.46. При условии (3.7) из равенств (3.2) и (3.14) можно определить зависимость отношения напряжений течения при стесненном и свободном сжатии от параметра R при заданном значении , которая приведена на рис. 2, b.
Рис. 2b. Зависимости от R при v = 0.22
Линейность связи с L и пропорциональность траектории напряжений при стесненном сжатии, а также пропорциональность траектории пластических деформаций при свободном сжатии в плоскости Бужинского обусловлены истокообразным видом функции (2.1) при (пропорциональность траектории пластических деформаций при стесненном сжатии и пропорциональность траектории напряжений при свободном сжатии в плоскости Бужинского имеет место независимо от значения ). Более сложные виды описания конической части поверхности текучести [19] существенно обогащают поведение материала при пластическом течении на эллиптической части поверхности текучести. При в (2.1) траектория напряжений при стесненном сжатии остается прямолинейной, но не пропорциональной, а траектория деформаций при свободном сжатии отличается и от прямолинейной вблизи начала координат в плоскости Бужинского.
Таким образом, процессы пластического течения материала при свободном и стесненном сжатии согласно модели Димаджио–Сэндлера с нулевым коэффициентом сцепления в обоих случаях сопровождаются пропорциональным ростом сдвиговой и объемной компонент пластических деформаций. Но при стационарном процессе экструзии кинематика требует эволюции состояния материала, описываемой расширением эллиптической части поверхности текучести вследствие уплотнения и перемещением напряженного состояния вдоль поверхности текучести в верхнюю ее точку, в которой реализуется сдвиговое течение. Взаимное течение этих процессов может быть определено в процессе решения краевой задачи.
Определение упругих модулей и пластических деформаций. Будем описывать упругие свойства рассматриваемой среды соотношениями обобщенного закона Гука для изотропного материала
(3.18)
с модулями , зависящими от объемной пластической деформации, рассматриваемой в качестве меры уплотнения материала (в (3.18) полагается при сжатии). Эти величины проще всего вычислить по экспериментально определенным модулям упругости E и M при свободном и стесненном сжатии следующим образом. Из связи с учетом обозначения следует выражение для коэффициента Пуассона:
(3.19)
Далее находятся модули:
(3.20)
При нахождении зависимостей по экспериментальным данным следует принимать во внимание соответствующую связь объемной пластической деформации и осевой пластической деформации (3.14) или (3.16) для свободного либо стесненного сжатия.
Для перестроения кривых упрочнения, полученных в результате испытаний на свободное либо стесненное сжатие, с полных на пластические осевые деформации используются равенства:
(3.21)
4. Испытания материала и идентификация модели. Испытания на свободное и стесненное сжатие были выполнены для порошка парафина марки Т1 фракции 0.63 мм. Использовалась универсальная испытательная машина Zwick Z100SN5A с датчиком силы 1 кН и управлением по датчику перемещения траверсы, скорость перемещения траверсы при нагружении во всех испытаниях составляла 3 мм/мин. Испытания выполнялись при температуре 25 °C. Для изготовления цилиндрических образцов на свободное сжатие диаметром 20 мм использовалась оснастка для испытаний на стесненное сжатие – толстостенная труба с двумя подвижными штоками, поверхности скольжения которых были отполированы. Каждый образец прессовался из 5.5 ± 0.01 г порошка до высоты 21 либо 22 мм. Данные значения обеспечивали вариацию начальной пористости и степень консолидации порошка, достаточную для целостности образца при 4% деформации при испытании на свободное сжатие. На свободное сжатие также испытано несколько образцов после испытания на стесненное сжатие. Всего на свободное сжатие испытано 8 образцов с диапазоном значений начальной плотности 0.79–0.86 г/см3. Для испытаний на стесненное и свободное сжатие использовалась оснастка, приведенная на рис. 3. Все поверхности трения и контакта оснастки с образцом при испытании на стесненное сжатие были обработаны смазкой ЦИАТИМ-221Ф. Для исключения трения на плоскостях контакта торцов образцов с оснасткой при испытании на свободное сжатие использована та же смазка и два слоя тонкой фторопластовой пленки.
Рис. 3. Оснастка для испытаний на свободное (a) и стесненное (b) сжатие
Программа испытаний включала в себя свободное сжатие образца до высоты 21 либо 20 мм, в результате чего достигалась фиксированная остаточная пористость и плотность массы соответственно 0.83 либо 0.86 г/см3, и разгрузку из данного состояния. На рис. 4, а приведены кривые деформирования трех образцов при изменении их высоты от 20.78 ± 0.08 до 20 мм, что соответствует деформации 4% и изменению плотности массы приблизительно от 0.84 до 0.86 г/см3. Среднее значение напряжения течения при плотности 0.86 г/см3 составляет приблизительно 1.05 МПа.
Рис. 4a. Кривые деформирования образцов при свободном сжатии. Напряжения в МПа, плотность в г/см3
На рис. 4, b приведены кривые разгрузки всех восьми образцов в зависимости от осевой компоненты логарифмической деформации, отсчитываемой от точки начала разгрузки и взятой (как принято для деформаций в настоящей работе) с противоположным знаком. Видно, что разгрузка исследуемого материала сопровождается обратной ползучестью. Каждая кривая была аппроксимирована кубической функцией с четырьмя параметрами, с помощью которой была определена производная в точке начала разгрузки – модуль Юнга. Эта величина зависит от плотности, что можно увидеть на рис. 5. Если не учитывать выброс (связанный с бочкообразованием образца при деформации около 8%), то E = 270 МПа при r = 0.82 г/см3 и E = 310 МПа при = 0.85 г/см3.
Рис. 4b. Кривые разгрузки образцов при свободном сжатии. Напряжения в МПа, плотность в г/см3
Рис. 5. Упругие модули при свободном (красный) и стесненном (синий) сжатии в зависимости от плотности. По вертикальной оси отложены МПа, по горизонтальной – г/см3
Испытание на стесненное сжатие при монотонном нагружении начиналось с состояния порошка с насыпной плотностью и заканчивалось при положениях траверсы, соответствующих высоте образца 22, 21 и 20 мм. Один образец был сжат до 19 мм, при этом была достигнута плотность массы 0.92 г/см3. На рис. 6, а приведены деформационные кривые и их аппроксимация законом
Рис. 6a. Кривые деформирования при стесненном сжатии: монотонное нагружение (синий — эксперимент, красный — аппроксимация). По вертикальной оси отложены МПа
(4.1)
с параметрами МПа, МПа, W = 0.63. При аппроксимации учитывалось, что при стесненном сжатии полные объемная и осевая деформации равны между собой и равны пластическим составляющим, поскольку упругая деформация в испытаниях не превышает 3 МПа/300 МПа = 1%, что намного меньше характерных деформаций в данном испытании, составляющих около 60% (рис. 6, а).
В отличие от свободного сжатия, которое можно выполнять при плотностях 0.83–0.86 г/см3, испытание на стесненное сжатие позволяет охватить весь диапазон — от насыпной плотности до плотности литого материала и даже выше. Поэтому было выполнено испытание на стесненное сжатие со ступенчатым нагружением и промежуточными разгрузками (рис. 6, b), чтобы найти зависимость модуля упругости при стесненном сжатии от плотности. Результат для трех последних блоков нагружения приведен на рис. 5. Были получены значения M = 310, E = 270 МПа при = 0.76–0.83 г/см3 и M = 345, E = 310 МПа при = 0.85–0.87 г/см3. Для сравнимых значений плотности можно оценить диапазон значений параметра = E/M = 0.87–0.90 и по (3.19) – диапазон значений коэффициента Пуассона = 0.20–0.22. Отметим, что данный метод не нуждается в измерении поперечных деформаций образца при свободном сжатии, которое не отличается точностью. Далее (и выше — в числовых оценках и данных на рис. 2) используется значение n = 0.22. Упругие константы сведены в табл. 1.
Рис. 6b. Кривые деформирования при стесненном сжатии: нагружение с разгрузками (синий — эксперимент, красный — аппроксимация). По вертикальной оси отложены МПа
Таблица 1. Упругие константы парафина марки Т1 в зависимости от плотности
, г/см3 | Е, МПа | М, МПа | |
0.76–0.83 | 270 | 310 | 0.22 |
0.85–0.87 | 310 | 345 | 0.20 |
На заключительном этапе идентификации модели необходимо по имеющимся данным определить константы закона упрочнения (3.12), а также R и . Можно сказать, что кривая упрочнения при свободном сжатии представлена лишь значением напряжения течения = 1.05 МПа, соответствующем плотности = 0.86 г/см3. При той же плотности напряжение течения при стесненном сжатии равно = 2.25 МПа. Аргумент в (3.12) означает именно состояние (плотность, пористость), поэтому при одинаковой плотности в испытаниях на свободное и стесненное сжатие будут равны значения внутренней переменной L в (3.2) и (3.14), поэтому отношение является константой и определяет при известном значении постоянную R, которая определяется неединственным образом: R = 1.8 либо 3.0 (рис. 2, b). При этом среди ориентаций траекторий напряжения или деформации в плоскости Бужинского для рассматриваемых испытаний изменяется лишь коэффициент в (3.14), задающий ориентацию траектории напряжения при стесненном сжатии: 0.42 при R =1.8 либо 0.31 при R = 3.0. Далее из (3.2) и (3.12) получаем
(4.2)
при условии (3.7) и
(4.3)
где — параметры аппроксимации (4.1). Получаем = 0.79, X0 = 0.036 МПа и D = 0.77 МПа-1 при R = 1.8 и = 1.99, X0 = 0.041 МПа и D = 0.66 МПа-1 при R = 3.0. Оба набора констант сведены в табл. 2 и дают одинаковые пары кривых упрочнения при свободном и стесненном сжатии (рис. 7), при построении которых использованы выражения (3.2), (3.10), (3.12) и (3.14), (3.16), (3.12) соответственно. Кривая при стесненном сжатии точно соответствует аппроксимации экспериментальных данных (рис. 6, а), а кривая при свободном сжатии проходит через единственную экспериментальную точку, которая на рис. 7 вышла за пределы отрезка осевых деформаций, поскольку согласно (3.10) объемные деформации растут по мере увеличения осевых деформаций приблизительно вдвое медленнее при свободном сжатии по сравнению со стесненным сжатием. Если отсчетную конфигурацию образца связывать со свободно насыпанным порошком (как при испытании на стесненное сжатие), то в указанном диапазоне осевых деформаций кривую упрочнения при свободном сжатии невозможно определить экспериментально, поскольку в этих условиях порошок не способен выступать образцом.
Таблица 2. Константы кэп-модели порошкообразного парафина марки Т1
R | X0, МПа | D, МПа-1 | W | |
1.8 | 0.79 | 0.036 | 0.77 | 0.63 |
3.0 | 1.99 | 0.041 | 0.66 | 0.63 |
Рис. 7. Кривые упрочнения при свободном (красный) и стесненном (синий) сжатии, описываемые моделью. По вертикальной оси отложены МПа
Можно теоретически исследовать, как изменяется ориентация вектора скоростей деформаций в плоскости Бужинского при обоих наборах констант в широком диапазоне изменения наклона прямолинейной траектории нагружения в плоскости Бужинского. Такой диапазон реализуется в испытании на трехосное сжатие по схеме Кармана [20], для которого Примем тогда , , , и из условия текучести можно получить:
(4.4)
Далее согласно (2.10) можно определить коэффициент h:
(4.5)
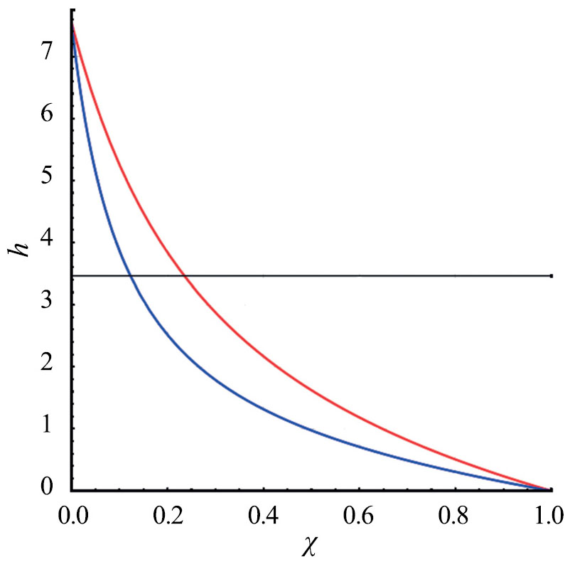
Изменение тангенса угла наклона направления деформации в плоскости Бужинского в зависимости от отношения сжимающих напряжений в испытании на трехосное сжатие по схеме Кармана приведено на рис. 8. Граничные значения = 0 и 1 соответствуют свободному и всестороннему сжатию ( для стесненного сжатия располагается между этими значениями). В этих точках оба набора констант прогнозируют совпадающие направления вектора скоростей деформаций, но при любом значении из интервала между граничными точками направления вектора скоростей деформаций для рассматриваемых наборах констант различаются. Для стесненного сжатия и с учетом (2.10), (3.14) можно убедиться, что оба набора констант соответствуют одному и тому же направлению вектора скоростей деформаций (со значением , которому соответствует черная прямая на рис. 8). Поэтому выбрать какой-то один из двух наборов на основании только данных свободного и стесненного сжатия невозможно. Для описания довольно тонкой характеристики отношения объемной и сдвиговой деформаций в зависимости от отношения объемного и сдвигового напряжений, более точного, чем представлено на рис. 8, необходимо дополнительное испытание (трехосное сжатие, сжатие в упругой оболочке, сжатие в канале и др. [20]).
Рис. 8. Тангенс угла наклона направления вектора деформации в плоскости Бужинского в зависимости от отношения сжимающих напряжений при трехосном сжатии для двух наборов констант (табл. 2): первый — красная кривая, второй — синяя кривая
Заключение. В рамках модели Димаджио–Сэндлера упругопластического поведения некомпактных сред выведены вспомогательные соотношения, связывающие регистрируемые величины в базовых экспериментах на свободное и стесненное сжатие. Разработаны программы базовых экспериментов, включающие монотонное и ступенчатое с промежуточными разгрузками нагружение, позволяющие идентифицировать изотропные упругие и пластические свойства исследуемых материалов. Эти программы предусматривают стесненное сжатие в широком диапазоне изменения пористости (и плотности) материала и свободное сжатие материала в весьма узком диапазоне изменения этих переменных состояния. Последнее представляется рациональным для образцов, отштампованных из порошковых материалов, с низкой степенью консолидации. При этом также не возникает избыточных данных, а задача идентификации рассматриваемой модели оказывается корректной. Кривая упрочнения при свободном сжатии получается масштабированием по независимой и зависимой переменным функции упрочнения при стесненном сжатии. Рассматриваемая трехмерная модель способна описывать кривые упрочнения при пластическом течении в других напряженных состояниях, находящемся на эллиптической части поверхности текучести, и изменении напряженного состояния. В рамках рассматриваемой модели из базовых экспериментов на сжатие одновременно находится один параметр (угол внутреннего трения) конической части поверхности текучести в предположении отсутствия сцепления. Разумеется, прогнозные возможности модели при условиях, выходящих за пределы базовых экспериментов, нуждаются в экспериментальной проверке. По упругим модулям, определяемым по начальным участкам разгрузки при испытаниях на свободное и стесненное сжатие, вычисляется коэффициент Пуассона, при этом не требуется связываться с измерениями поперечного размера образца, не лишенными определенных недостатков. Полагается, что коэффициент поперечной деформации, постоянный для свободного сжатия в области пластичности в рамках рассматриваемой модели, не претерпевает разрыва в точке текучести и равен коэффициенту Пуассона. Разработанная методика позволяет определить две упругие константы и пять констант кэп-модели пластичности для достаточно широкого круга некомпактных сред.
Разработанная расчетно-экспериментальная методика использована для определения констант модели упругопластичности Димаджио–Сэндлера порошкообразного парафина марки Т1 фракции 0.63 мм. Для этого выполнены указанные выше базовые эксперименты в условиях квазистатического нагружения при комнатной температуре. Это позволит использовать стандартные возможности пакета программ LS-DYNA® для расчета процессов экструзии порошкообразного литьевого воска и заполнения формы для отработки перспективных технологий литья по выплавляемым моделям.
Исследование выполнено в рамках госзадания по темам Пермского федерального исследовательского центра УрО РАН (А.А. Адамов и И.Э. Келлер) и Хабаровского федерального исследовательского центра ДВО РАН (С.Г. Жилин и Н.А. Богданова).
About the authors
A. A. Adamov
Institute of Continuous Media Mechanics of the Ural Branch of Russian Academy of Science
Author for correspondence.
Email: adamov@icmm.ru
Russian Federation, Perm
I. E. Keller
Institute of Continuous Media Mechanics of the Ural Branch of Russian Academy of Science
Email: kie@icmm.ru
Russian Federation, Perm
S. G. Zhilin
Institute of Mechanical Engineering and Metallurgy of the Far Eastern Branch of the Russian Academy of Sciences
Email: zhilin@imim.ru
Russian Federation, Komsomolsk-on-Amur
N. A. Bogdanova
Institute of Mechanical Engineering and Metallurgy of the Far Eastern Branch of the Russian Academy of Sciences
Email: joyful289@inbox.ru
Russian Federation, Komsomolsk-on-Amur
References
- Kalashnik N.A., Ionov S.G. Mechanical and thermophysical properties of graphite foils based on low-density carbon materials // Izv. Vyssh. Uchebn. Zaved. Khim. Khim. Tekhnol. 2017. V. 9. № 60. P. 11–16. [in Russian] https://doi.org/10.6060/tcct.2017609.4у
- Chung D.D.L. Flexible graphite for gasketing, adsorption, electromagnetic interference shielding, vibration damping, electrochemical applications, and stress sensing // Journal of Materials Engineering and Performance. 2000. № 9. P. 161–163. https://doi.org/10.1361/105994900770346105
- Dowell M.B., Howard R.A. Tensile and compressive properties of flexible graphite foils // Carbon. 1986. № 24. P. 311–323.
- Leng Y., Gu J., Cao W., Zhan T.Y. Influences of density and flake size on the mechanical properties of flexible graphite // Carbon. 1998. № 36. P. 875–881.
- Khelifa M., Fierro V., Macutkevic J., Celzard A. Nanoindentation of flexible graphite: Experimental versus simulation studies // Advanced Material Science. 2018. V. 3. № 2. P. 2–11. https://doi.org/10.15761/AMS.1000142
- Sapchenko I.G., Zhilin S.G., Komarov O.N. Controlling the structure and properties of porous combined removable models. Vladivistok: Dal’nauka, 2007. 138 p. [in Russian].
- Zhilin S.G., Bogdanova N.A., Komarov O.N. Influence of parameters of the compacting of powder body from wax-like material on the forming of residual stresses of pressing. Vestnik Chuvashskogo gosudarstvennogo pedagogicheskogo universiteta im. I.Ya. Yakovleva. Seriya: Mekhanika predel’nogo sostoyaniya. 2019. V. 3. № 41. P. 110–121. [in Russian]. https://doi.org/10.26293/chgpu.2019.41.3.009
- Zhilin S.G., Bogdanova N.A., Komarov O.N., Sosnin A.A. Decrease in the elastic response in compacting a paraffin-stearin powder composition // Russian Metallurgy (Metally). 2020. V. 1. P. 29–33. [in Russian]. https://doi.org/10.31044/1814-4632-2020-1-29-33
- Zhilin S.G., Bogdanova N.A., Komarov O.N. Porous wax patterns for high-precision investment casting // Izvestiya. Non-Ferrous Metallurgy. 2023. V. 3. № 29. P. 54–66. https://doi.org/10.17073/0021-3438-2023-3-54-66
- Pugachev A.K., Roslyakov O.A. Processing of Fluoroplastics into Products. L.: Khimiya, 1987. 168 p.
- Lyukshin B.A. et al. Dispersedly-Filled Polymer Composites for Technical and Medical Purposes. In: Plasticity of Pressure-Sensitive Materials, Engineering Materials (Ed. A.V. Gerasimov). Novosibirsk: Publishing House of the Siberian Branch of the Russian Academy of Sciences, 2017. 311 p.
- Aubertin M., Li L. A porosity-dependent inelastic criterion for engineering materials // Int. J. Plasticity. 2004. V. 12. № 20. P. 2179–2208. https://doi.org/10.1016/j.ijplas.2004.05.004
- Altenbach H., Bolchoun A., Kolupaev V.A. Phenomenological Yield and Failure Criteria // Plasticity of Pressure-Sensitive Materials, Engineering Materials. Eds. A. Öchsner, H. Altenbach. Berlin, Heidelberg: Springer. 2014. P. 49–152. https://doi.org/10.1007/978-3-642-40945-5_2
- Kolupaev V.A., Yu M.-H., Altenbach H. Fitting of the strength hypotheses // Acta Mechanica. 2016. V. 6. № 227. P. 1533–1556. https://doi.org/10.1007/s00707-016-1566-9
- Khoei A.R., DorMohammadi H. A three-invariant cap plasticity with isotropic–kinematic hardening rule for powder materials: Model assessment and parameter calibration // Computational Materials Science. 2007. № 41. P. 1–12. https://doi.org/10.1016/j.commatsci.2007.02.011
- Keller I.E., Petukhov D.S. Criteria of Strength and Plasticity. Perm: Perm National Research Polytechnical University Press, 2020. 157 p. [in Russian].
- DiMaggio F.L., Sandler I.S. Material models for granular soils // J. Eng. Mech. Div. ASCE. 1971. № 97. P. 935–950.
- Schwer L.E., Murray Y.D. A three-invariant smooth cap model with mixed hardening // Int. J. Num. Anal. Meth. Geomech. 1994. № 18. P. 657–688.
- LS-DYNA® Keyword User›s Manual. Volume II. Material Models. Version R10.0. Livermore Software Technology Corporation, 2017.
- Adamov A.A., Keller I.E., Podkina N.S. Basic experiments for identification of the cap model of flexible graphite plasticity // Bulletin of the Chuvash State Pedagogical University I.Ya. Yakovleva. Series: Mechanics of Limit State. 2020. V. 3. № 45. P. 131–142 [in Russia]. https://doi.org/10.37972/chgpu.2020.20.13.013
Supplementary files













